科学材料站
文 章 信 息
多目标优化离子聚合物电解质用于高压快充和多功能锂电池
第一作者:宋媛媛,居嘉哲
通讯作者:汪莹*
单位:复旦大学
科学材料站
研 究 背 景
随着便携设备、电动汽车和大规模电网对高能量密度、快速充电电池的需求增长,传统液态电解质因易燃性和高压下的副反应(如界面副反应、气体析出、过渡金属溶解等)受到限制。离子聚合物电解质(IPEs)兼具安全性和界面适应性,但其实现多目标优化(如离子电导率、电化学窗口、循环稳定性)需要在高维化学空间中探索,传统试错法效率低、成本高。本文引入基于内核的贝叶斯优化方法,以多目标优化为核心,仅探索2.8%的化学空间即可在三次迭代中鉴别出最具前景的IPEs,实现对重要性能的综合考量。此研究展示了高效处理多目标优化的创新方法,为锂电池材料的开发与优化提供了关键见解。
科学材料站
文 章 简 介
基于此,来自复旦大学的汪莹青年研究员,在国际知名期刊Advanced Materials上发表题为“Multi-Objective Optimization of Ionic Polymer Electrolytes for High-Voltage Fast-Charging and Versatile Lithium Batteries”的观点文章。该观点文章分析了当前离子聚合物电解质在高压和快速充电电池中所面临的多目标优化(离子电导率、电化学稳定性和循环寿命)挑战。通过创新的贝叶斯优化技术,这项研究在仅探索少部分化学空间的情况下取得了显著进展,为锂电池材料的开发和优化提供了新的洞见。
科学材料站
本 文 要 点
要点一:结合机器学习精准识别最优IPEs的参数配方
在锂电池材料探索中,高效识别最优离子聚合物电解质(IPEs)配方是一个关键挑战。我们采用结合核函数高斯过程(GP)与多种采集函数的方法(包括预期改进EI、改进概率PI、上置信界UCB和Thompson采样),在仅探索2.8%的化学空间后,快速锁定了最优的TFSI基IPEs配方。这种多目标优化方法显著降低了实验成本。
IPEs的制备包括两步流程:即先形成前驱离子聚合物复合物(IPC),然后进行离子交换得到离子聚合物电解质(IPE)。设计了一个由四个参数(PBDT浓度、IL类型、锂盐混合物类型和锂盐比例)构成的化学空间,总计504种IPEs配方。通过多目标贝叶斯优化(MOBO)的闭环主动学习工作流程,优化了离子电导率、电化学稳定窗口及循环性能,最终确定了最优配方。这一配方在高压和快速充电条件下表现出优异性能,验证了MOBO的有效性和灵活性。
图1. 通过闭环和多目标主动学习对离子聚合物电解质(IPE)进行开发和优化。
要点二:IPEs多目标优化实现高压长寿命性能突破
通过MOBO流程筛选出的IPE(TFSI)实现了多目标协同优化。其离子电导率为3.61 mS cm⁻¹、电化学窗口高达5.6 V,并展现出优异的循环稳定性(100次循环后容量保持率>80%)。在与NCM811正极材料结合使用时,IPE(TFSI)的截止电压达到4.8 V,低倍率(1 C)常温下,800次循环后容量保持率仍高达80%,高倍率(3 C)常温下,在200次循环后能保有超过80%的容量。而在与LNMO正极材料结合时,截止电压高达4.92 V。这些表现突显了IPE(TFSI)作为高压快速充电锂金属电池电解质的巨大潜力。
图2. 筛选出的IPE在搭配NCM811和LNMO的高压快充锂金属电池中的电化学性能。
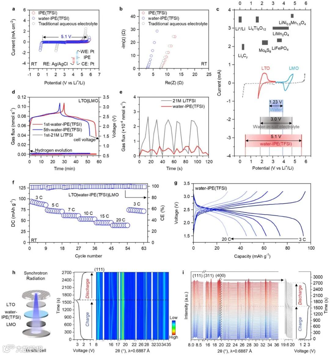
要点三:引入“离子海洋”实现高效水系锂离子电池性能突破
基于闭环MOBO流程及实验验证,IPE(TFSI)在锂金属电池中展现出卓越的导电性和稳定性。但为了适应大规模储能应用及降低无水操作环境的成本,将水分子引入IPE(TFSI),用于水系锂离子电池中。通过空气暴露,使水分子调控微观环境,形成一个“离子海洋”,将水分子作为配位和润滑层,促进了更高效的锂离子传输,为开发高性能锂电池提供了创新性路线。
图3. 通过计算模拟研究IPEs和water-IPEs中的配位数、溶剂化结构和离子传输。
要点四:IPEs在水系电池领域中的应用潜力
在IPEs中引入水分子,通过形成刚性聚电解质骨架与水的强氢键网络,不仅抑制了水的反应性(如HER/OER),还将水系电解质电化学窗口拓宽至5.1 V,并将离子电导率提升至8.9 mS cm⁻¹。通过将Li4Ti5O12(LTO)和LiMn2O4(LMO)配对,water-IPE在广泛的电压范围内实现了稳定的电化学性能。这一创新设计在拓展IPEs应用上取得了显著成效。
图4. 通过电化学分析和原位同步辐射广角X射线衍射表征,探索water-IPE(TFSI)在ALIBs中的应用潜力。
图5. 评估IPEs作为LMBs和ALIBs中的潜在电解质,以用于多样化应用。
科学材料站
文 章 链 接
“Multi-Objective Optimization of Ionic Polymer Electrolytes for High-Voltage Fast-Charging and Versatile Lithium Batteries”
https://advanced.onlinelibrary.wiley.com/doi/10.1002/adma.202500941
科学材料站
通 讯 作 者 简 介
汪莹青年研究员于2021年5月加入复旦大学高分子科学系,任青年研究员,博士生导师,2021年入选国家优青(海外)项目、上海市领军人才计划、上海市新工科人才。2016年在弗吉尼亚理工大学获得高分子科学与工程专业博士学位,同年获得该校的统计学硕士学位。2017加入了美国能源部和劳伦斯伯克利国家实验室的博士后研究项目。课题组专注于功能高分子材料的合成与表征、高分子离子液体复合材料的制备以及特定高能量密度锂金属电池中固态聚合物电解质材料的设计、合成和表征,目标旨在进一步利用人工智能方向的新技术解决电池中安全性和稳定性的问题。以第一作者及通讯作者在Nature Materials, Nature Communications, Advanced Materials, Macromolecules中发表系列论文。
有关课题组更多相关信息请参考主页:https://ywangpolymer.fudan.edu.cn/
添加官方微信 进群交流
SCI二氧化碳互助群
SCI催化材料交流群
SCI钠离子电池交流群
SCI离子交换膜经验交流群
SCI燃料电池交流群
SCI超级电容器交流群
SCI水系锌电池交流群
SCI水电解互助群
SCI气体扩散层经验交流群
备注【姓名-机构-研究方向】
投稿请联系contact@scimaterials.cn
点分享
点赞支持
点在看


