【文章信息】

【全文速览】
随着高能电子设备在日常生活中的广泛应用,探索一种高安全、低成本的储能系统势在必行。水系镍锌电池由于其固有的阻燃性能、高放电电压和功率密度优势,近年来受到越来越多的关注。然而,界面副反应、枝晶生长、高可溶性[Zn(OH)4]2−在电极表面的重新分布所导致的锌电极降解问题,制约了镍锌电池的长循环稳定性和实际应用进程。
本文在结构设计的基础上,将可被离子交联纠缠的生物聚合物海藻酸钠(NaAlg)引入到化学交联的P(AM-co-AA) 共聚物中,合成了互穿聚合物水凝胶电解质IPN–Alg。实验和理论计算结果表明,IPN–Alg水凝胶电解质的引入在锌电极表面原位构建了有机–无机界面层,有助于获得稳定的锌电极。首先,IPN–Alg水凝胶电解质具有优异的亲水性和亲锌性,降低了游离水的含量和活性,并优先吸附在锌电极表面,构建贫水界面、抑制界面副反应的发生、促进锌的均匀沉积。其次,互穿双网结构的构建使IPN–Alg具有优异的机械强度,有利于抑制枝晶生长。同时,循环过程中在锌电极表面原位生成的Ca(Zn(OH)3)2·2H2O无机保护层,作为[Zn(OH)4]2−的扩散屏障,减少了放电产物的损失和电极的形状变化。得益于以上优势,基于IPN–Alg水凝胶电解质组装的Zn||Zn对称电池和锌镍软包电池的循环寿命均显著延长,分别在2 mA cm−2和4 C、40% DOD条件下稳定循环超过800 h和1100 h(563次)。本工作对于优化锌电极在强碱性环境下的稳定性、推进锌基电池进一步应用具有重要意义。
【本文亮点】
(4)使用IPN–Alg组装的锌镍软包电池展示出显著改善的长循环寿命。
【图文解析】
图1. IPN–Alg水凝胶电解质合成示意图及实物图
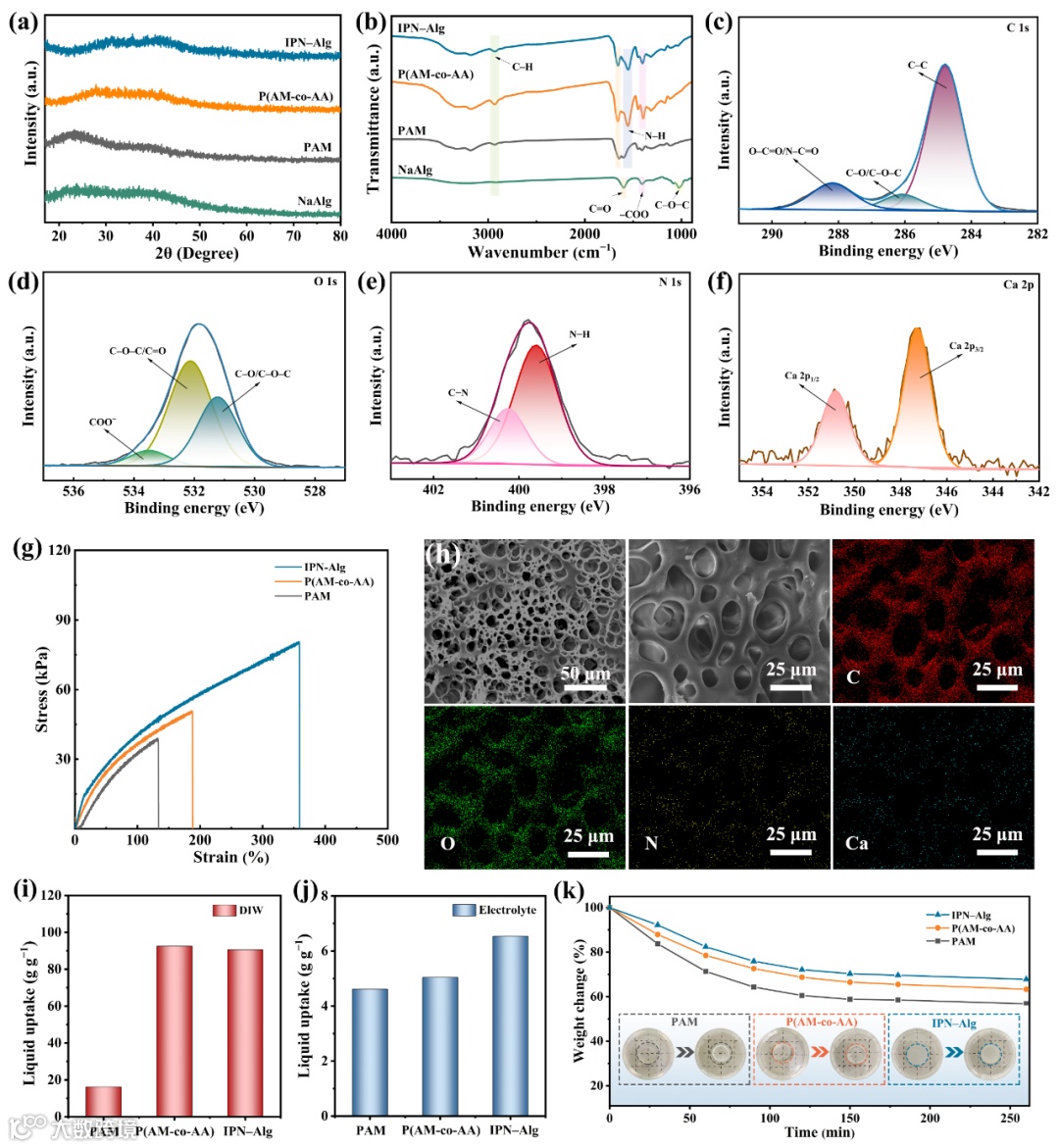
IPN–Alg呈典型的无定型结构,有利于降低离子的传输阻力,提高电解质的离子电导率。IPN–Alg具有均匀、致密的层状多孔结构,这种三维的交联拓扑结构有利于基质的能量耗散,为其优异的机械性能提供了佐证。此外,聚合物基质中紧密互联的孔隙有助于捕获和保留大量的电解液,从而促进电解质中离子的传输。所合成的IPN–Alg互穿凝胶聚合物的强度和韧性得到了明显提高,分别为80.6 kPa和358.5%,比PAM提高了两倍以上。通过对应力–应变曲线进行积分得到PAM、P(AM-co-AA)和IPN–Alg的断裂韧性分别为29.4、61.0和185.7 kJ m−3,进一步证明了引入Alg对提升凝胶聚合物机械性能的重要作用。

通过对Zn||Zn对称电池进行恒流充放电测试,对所合成凝胶与锌电极的电化学相容性进行了研究。在2 mA cm−2、1 mAh cm−2条件下,采用PAM凝胶电解质的Zn||Zn对称电池极化严重,仅105 h后就发生了失效。在P(AM-co-AA)凝胶电解质中,对称电池的电压波动不明显,电池循环时间比PAM增加了一倍(~320 h)。基于互穿聚合物电解质IPN–Alg组装的对称电池的循环寿命得到了显著延长,约为800 h,电压更加稳定,表明其具有更好的锌沉积/溶解可逆性。在IPN–Alg凝胶电解质中循环后的锌电极表面几乎没有检测到ZnO的特征峰,而是出现了新的物相Ca(Zn(OH)3)2·2H2O(JCPDS No. 24-0222),这是由电解质电离产生的Ca2+离子与锌电极的放电产物在碱性溶液中发生反应生成的。所形成的Ca(Zn(OH)3)2·2H2O无机界面层溶解度较小,可以抑制[Zn(OH)4]2−从锌电极表面向本体电解质的扩散,从而起到促进锌电极均匀沉积和抑制电极形变的作用。

图5. IPN–Alg水凝胶电解质组装锌镍电池的电化学性能测试和器件级应用展示
为了证明所制备凝胶聚合物电解质的实际应用潜力,组装了锌镍软包电池,并进行了电化学性能测试。使用PAM凝胶电解质组装的锌镍电池在4C、40% DOD条件下循环290 h(164次)后放电电压衰减明显,放电能量仅为初始放电能量的84.8%。使用IPN–Alg凝胶电解质的锌镍电池具有显著延长的循环寿命,可以稳定循环超过1100 h(563次),放电能量保持率高达91.8%。将所组装的锌镍软包电池串联作为电源,可以成功驱动玩具摩托车和电子血压计运行,验证了基于IPN–Alg凝胶电解质的锌镍电池具有良好的实用应用潜力。
【总结与展望】
本研究提出了一种高亲水性和亲锌性的互穿双网络水凝胶电解质,并将其应用于锌镍电池中。原位构建的有机–无机界面层实现了稳定、可逆的锌电极。通过实验表征和理论计算分析,详细研究了IPN–Alg水凝胶电解质调节锌沉积行为的机制。由于IPN–Alg水凝胶电解质具有优异的亲水性和亲锌性,大量自由水被锚定,实现了对锌电极表面的优先吸附,减少了界面副反应的发生,促进了锌的均匀沉积。此外,由IPN–Alg和Ca(Zn(OH)3)2·2H2O组成的坚固有机–无机界面层,有助于缓解[Zn(OH)4]2−的扩散和再分布,抑制电极形变、诱导无枝晶锌沉积。得益于上述优点,基于IPN–Alg水凝胶电解质所组装的Zn||Zn对称电池在高电流密度和面积容量(5 mA cm−2, 2.5 mAh cm−2)条件下实现了超过500小时的可逆剥离/沉积。锌镍软包电池在4C、40% DOD和10C、10% DOD条件下展现出长达1100小时(563次循环)和2890小时(9520次循环)的超长循环寿命。这项工作强调了开发亲水/亲锌互穿双网络水凝胶电解质以实现高性能可充电锌基电池的巨大潜力。
【文献信息】
H. Yuan, J. Luan, Q. Zhang, J. Liu, N. Zhao, W. Hu, C. Zhong, High hydrophilic/zincophilic interpenetrating double-network hydrogel electrolyte constructing stable organic–inorganic anode interface toward nickel–zinc batteries, Nano Energy, (2024) 110595. https://doi.org/10.1016/j.nanoen.2024.110595
【作者简介】

钟澄教授:天津大学材料科学与工程学院教授、博导。国家杰出青年科学基金获得者,国家“万人计划”青年拔尖人才,国家优秀青年科学基金获得者,英国皇家化学学会会士,入选2021–2023年度全球“高被引科学家”名单。目前主要研究方向为电化学冶金和电池电化学。在Nature Energy、Nature Reviews Materials、Nature Communications、Chemical Reviews、Chemical Society Reviews、Advanced Materials、Angewandte Chemie International Edition等国际知名刊物发表SCI收录论文200余篇。编著中英文专著/教材3部,担任国际电化学能源科学研究院终身理事(Board Committee Member of the International Academy of Electrochemical Energy Science)、Carbon Energy和Frontiers in Chemistry副主编以及物理化学学报高级编委。联系方式,微:z249296824。



