科学材料站
文 章 信 息
碘介导的氟代有机硼基电解质用于高性能镁电池
第一作者:宋欣美,孙静杰
通讯作者:金钟*
单位:南京大学
科学材料站
研 究 背 景
由于镁金属在地球上的储量高、理论体积比容量大(3833 mAh cm-3)以及在充放电过程中不易形成枝晶的高安全性优势,镁电池有望在后锂时代取代锂电池。然而,镁电池的发展被缺乏理想的电解质严重阻碍。镁电池电解质已经进入新型硼基电解质时代,逐渐开发出多种以硼为配位中心的末端取代基氟化为阴离子的镁盐电解质合成路径。然而,更多的简便和具有通用性的合成方法仍然需要继续补充,不仅如此,镁片表面的钝化问题在硼基电解质中仍然存在,需要开发新型策略理解和解决这些问题。
科学材料站
文 章 简 介
近日,南京大学金钟教授团队在国际知名期刊Angewandte Chemie International Edition上发表题为“Iodine Boosted Fluoro-Organic Borate Electrolytes Enabling Fluent Ion-conductive Solid Electrolyte Interphase for High-Performance Magnesium Metal Batteries”的研究论文。作者首先提出了合成末端取代基氟化阴离子的硼基镁盐电解质(Mg[B(ORF)4]2, RF = fluorinated alkyl))新型简易方法:以合成Mg[B(HFIP)4]2/DME为例,将在2 mL DME溶剂中加入1.0 mmol的B(HFIP)3和0.5 mmol单质碘,然后在溶液中加入过量的镁粉;搅拌24 h以上过滤后,得到清澈无色的透明溶液,即Mg[B(HFIP)4]2/DME电解质。然而,所获得的初始的Mg[B(HFIP)4]2/DME电解质在负极表面仍会产生钝化问题,为了解决这一问题,结合MgI2是镁负极SEI中优异的传导镁离子成分,我们将配方中的镁粉转换成金属镁负极,并直接溶解B(HFIP)3和I2到DME中作为电解质,得到的Mg[B(HFIP)4]2/DME-MgI2电解质会在充放电过程中原位形成镁盐的同时,还能在镁片表面形成以MgI2为主的SEI界面。因此得到了与初始的Mg[B(HFIP)4]2/DME电解质相比更加优异的对称电池和半电池性能。当与Mo6S8正极匹配时,得到了出色的正极匹配性,优异的动力学性能和循环稳定性,循环稳定性超过了之前报道的所有硼基电解质。这项研究为镁电池硼基电解质引入了一种前景广阔的卤素增强策略,对多价二次电池的发展和优化至关重要。
图1. (a) 制备Mg[B(ORF)4]2, RF=fluorinated alkyl)的反应方程。(b~c)分别为(b)中Mg[B(HFIP)4]2/DME电解质在[676、682]区域的负扫描模式和(c) [239、244]区域的正扫描模式的ESI-MS结果。(d) Mg[B(HFIP)4]2/DME电解液在[390、420]区域的ESI-MS结果。(b)中的插图是初始的Mg[B(HFIP)4]2/DME电解质(原子:白色,氢;杂色,碳;红色,氧;黄色,氟;深黄色,硼)中阴离子的结构示意图。(e)计算了B(HFIP)3、[B(HFIP)]-、[B(HFIP)I]-和DME分子的LUMO和HOMO能级。(f)Mg[B(HFIP)4]2/DME-MgI2电解质的原位制备过程及其生成Mg[B(HFIP)4]2和MgI2/MgF2基SEI膜的双功能特性。
图2. BIM作为电解质的Mg||Mo电池在(a)前6圈和(b)第7-20圈电池的CV曲线,扫描速率为5 mV s-1。(c)初始的Mg[B(HFIP)4]2/DME电解液的Mg||Mo半电池在5 mV s-1扫描速率下的CV曲线。Mo集流体在Mg||Mo电池中放电15h后的XRD曲线(d),(e) SEM图像及相应的mapping图谱(f)以及EDS结果。(g)Mg[B(HFIP)4]2/DME电解液中不同工作电极(Mo、SS、Cu)的LSV曲线(扫描速率为1 mV s-1)。(h)BIM作为电解质的Mg||Mg对称电池在25℃时的直流极化曲线,施加电位差为0.005 V。(i)镁对称电池直流极化前后的交流复阻抗图。
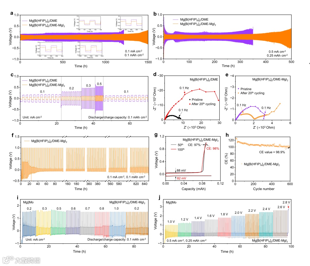
图3. Mg||Mg对称电池在Mg[B(HFIP)4]2/DME和Mg[B(HFIP)4]2/DME-MgI2电解质分别在电流密度为(a)0.1 mA cm-2(面积比容量为0.1 mAh cm-2)和(b)0.5 mA cm-2(面积比容量为0.25 mAh cm-2)的过电位。(c)Mg||Mg在Mg[B(HFIP)4]2/DME和Mg[B(HFIP)4]2/DME-MgI2电解质在保持面积比容量为1.0 mAh cm-2的情况下,电流密度从0.1 mA cm-2到0.5 mA cm-2时的过电位。以(d)Mg[B(HFIP)4]2/DME和(e)Mg[B(HFIP)4]2/DME-MgI2为电解液,Mg||Mg对称电池在最初状态和循环20次后的EIS曲线。以Mg[B(HFIP)4]2/DME-MgI2为电解质时,(f)Mg||Mo电池的循环圈数-库伦效率曲线,(g)对应的容量-电压曲线和(h)库仑效率-循环圈数曲线。(i)Mg[B(HFIP)4]2/DME和Mg[B(HFIP)4]2/DME-MgI2作为电解液在Mg||Mo半电池的库仑效率-循环圈数曲线。(j)以及不同截止电压下对应的电压-时间曲线。
图4. Mg[B(HFIP)4]2/DME-MgI2电解质中循环后的(a)SEM图像和相应的(b)EDS分析。Mg[B(HFIP)4]2/DME电解质中循环后的(c)SEM图像和相应的(d)EDS分析在(e)Mg[B(HFIP)4]2/DME-MgI2电解液和(f)Mg[B(HFIP)4]2/DME电解液中循环后Mg负极在不同Ar+溅射时间下的I 3d、F 1s、O 1s、C 1s和B 1s XPS光谱。(g)Mg[B(HFIP)4]2/DME电解液会在镁负极表面发生钝化以及Mg[B(HFIP)4]2/DME-MgI2电解液中镁负极表面会形成原位SEI层的示意图。
图5. COMSOL Multiphysics分别模拟了(a, b) Mg[B(HFIP)4]2/DME-MgI2和(c, d)纯Mg[B(HFIP)4]2/DME电解液中Mg阳极上(a, c) 电场和(b, d) Mg2+离子浓度分布。不同形貌的底部区域代表沉积的金属电极,其中Mg2+被还原为Mg金属。沉积时,底电极电位设置为0 V,Mg2+浓度为2 M,电流密度为0.5 mA cm-2,电解液电导率为11 mS cm-1。
图5. Mg||Mo6S8全电池在(a)Mg[B(HFIP)4]2/DME-MgI2和(d)Mg[B(HFIP)4]2/DME电解质中的CV曲线。Mg||Mo6S8全电池在Mg[B(HFIP)4]2/DME-MgI2和Mg[B(HFIP)4]2/DME电解质中的(b)倍率性能,(c)电压-容量曲线,(e)电流密度是500 mA g-1时的循环性能。(f)使用Mg[B(HFIP)4]2/DME-MgI2和初始的Mg[B(HFIP)4]2/DMEE电解液的Mg||Mo6S8电池在100 mA g-1电流密度下的充电/放电曲线. (g)Mg[B(HFIP)4]2/DME-MgI2和(h)初始的Mg[B(HFIP)4]2/DME电解液的Mg||Mo6S8电池在0.2~2.0 mV s-1扫描速率下的(g , h) CV曲线。(i)计算得到的Mo6S8正极在Mg[B(HFIP)4]2/DME-MgI2和初始的Mg[B(HFIP)4]2/DME电解液中的电容/扩散贡献。( j ) GITT曲线在50 mA g-1的重复恒电流脉冲下测量10 分钟,然后弛豫时间为 30分钟。( k )根据( j )中GITT结果计算的相应Mg2+扩散系数
科学材料站
本 文 要 点
要点一:提出新型硼基电解质合成方法
作者提出了合成末端取代基氟化阴离子的硼基镁盐电解质(Mg[B(ORF)4]2, RF = fluorinated alkyl))新型简易方法:以合成Mg[B(HFIP)4]2/DME为例,将在2 mL DME溶剂中加入1.0 mmol的B(HFIP)3和0.5 mmol单质碘,然后在溶液中加入过量的镁粉;搅拌24 h以上过滤后,得到清澈无色的透明溶液,即Mg[B(HFIP)4]2/DME电解质。该方法对其他硼配位中心氟化末端阴离子镁盐具有一定的普适性。并且该方法的操作步骤简单,产率高,无需复杂的有机合成操作步骤即可得到目标产物。
要点二:以MgI2和MgF2为主要成分的原位SEI层的设计
利用新的合成方法,将镁粉转换成镁负极,在充放电过程中形成镁盐的同时形成具有镁离子优异传导性能的MgI2。除此之外,对所有体系中的成分进行理论计算发现,原料B(HFIP)3表现出最低的LUMO能级,远低于体系中的其他成分(包括[B(HFIP)4]-, [B(HFIP)3I]-和DME),说明B(HFIP)3会在电化学循环过程中优先分解成SEI的主要成分,深度刻蚀XPS分析结果也证明了这一点:在Mg[B(HFIP)4]2/DME-MgI2电解质中循环后的镁片表面有大量的MgF2产生。MgI2和MgF2均是有助于镁离子传导的SEI成分,因此极大地增强负极上镁离子沉积/溶解过程中的反应动力学。
要点三:与Mo6S8正极具有优异的匹配性
Mg[B(HFIP)4]2/DME-MgI2电解质和初始的Mg[B(HFIP)4]2/DME电解质相比具有显著优异的界面动力学性能,库伦效率和循环稳定性。与Mo6S8正极搭配时,全电池表现出了非常好的匹配性,表现出了对称完整的CV曲线,优异的倍率性能和循环稳定性;动力学性能方面,与初始的Mg[B(HFIP)4]2/DME电解质相比,Mg[B(HFIP)4]2/DME-MgI2电解质表现出了高法拉第容量贡献占比和超出一个数量级的镁离子扩散系数。
要点四:前瞻
硼基电解质作为最有发展前景的镁盐电解质,仍然存在负极表面的钝化问题。当前对硼基电解质/负极界面和硼基电解质/电极材料界面的了解和研究仍然有限,这也是未来研究的一个潜在方向。本文中关于I2在负极界面的增强做了详细探讨,对于正极方面,优异匹配性的原因除了负极原位形成的SEI界面带来的优势,Mo6S8正极与电解质界面发生的机制还有待探索。
科学材料站
文 章 链 接
Iodine Boosted Fluoro-Organic Borate Electrolytes Enabling Fluent Ion-conductive Solid Electrolyte Interphase for High-Performance Magnesium Metal Batteries
https://onlinelibrary.wiley.com/doi/abs/10.1002/anie.202417450
科学材料站
通 讯 作 者 简 介
金钟,南京大学化学化工学院教授、博士生导师,现担任绿色化学与工程研究院执行院长、天长新材料与能源技术研发中心主任。2003年和2008年先后获得获北京大学材料化学学士和无机化学博士学位。2008-2014年先后在美国莱斯大学和麻省理工学院进行博士后研究。2014年起任教于南京大学化学化工学院,先后入选了国家海外青年人才计划、国家自然科学基金优秀青年科学基金、国家级领军人才计划。主要研究领域是能源材料化学及绿色化工技术,包括:清洁能源转换与存储材料的结构设计、化工制备、物理化学机理研究和器件应用等。已在Nature Chem.、Nature Commun.、JACS、Angew. Chem.、Adv. Mater.、Matter、PNAS等学术期刊发表SCI论文>270篇,他引>21000次,H因子76,2021-2023连续三年入选Clarivate全球高被引科学家及Elsevier中国高被引学者。荣获了2021年国家自然科学奖二等奖、2018年教育部自然科学一等奖、2024年中国化工学会科学技术奖二等奖、2021年江苏省科学技术奖三等奖、2018年江苏省教育教学与研究成果二等奖、2017年江苏省首届创新争先奖、2023年英国皇家化学会“地平线奖”、2023年华为公司“火花奖”等奖励和荣誉。主持了国家重点研发计划纳米专项、国家自然科学基金、科技创新特区、教育部联合基金、江苏省“碳达峰碳中和”科技创新专项、江苏省重点成果转化专项、江苏省杰出青年基金等科研项目。目前担任农工党江苏省中青年工作委员会副主任、江苏省化学化工学会理事兼青年工作委员会主任、江苏省能源研究会常务理事、江苏省材料学会理事、江苏省汽车工程学会动力电池专委会委员、多个SCI学术期刊编委会成员等学术任职。金钟课题组网站:https://hysz.nju.edu.cn/zhongjin/main.psp
科学材料站
第 一 作 者 简 介
宋欣美,2024年6月获南京大学理学博士学位,师从金钟教授,主要从事镁离子电池正极材料/电解液方向的研究。2024年11月前往德国德累斯顿工业大学从事博士后研究,合作导师是于明浩和冯新亮教授。以第一作者身份在J. Am. Chem. Soc,Angew. Chem. Int. Ed.,Energy Stor. Mater.,Chem. Eng. J.等期刊发表多篇论文。
孙静杰,2022年9月至今在南京大学化学化工学院攻读物理化学博士学位,师从金钟教授。目前的研究兴趣主要集中在新型二次电池的研究(碱金属电池和多价离子电池),包括电极材料的设计、电解液工程和凝胶电解质等。
科学材料站
课 题 组 介 绍
https://hysz.nju.edu.cn/zhongjin/main.psp
科学材料站
课 题 组 招 聘
南京大学金钟教授团队正在招募助理教授、副研究员、博士后和研究生,热烈欢迎有志于能源材料化学、绿色化工研究的青年人才加盟!主要研究方向:(1)清洁能源材料化学及绿色高效化工技术,包括:新型二次电池、液流电池、绿色合成与清洁催化化工过程、光电转换与催化技术、柔性可穿戴能源器件等;(2)新型纳米材料的性质调控及光电功能器件应用,包括:配位化学新材料、低维纳米材料及三维有序介观组装结构等。
添加官方微信 进群交流
SCI二氧化碳互助群
SCI催化材料交流群
SCI钠离子电池交流群
SCI离子交换膜经验交流群
SCI燃料电池交流群
SCI超级电容器交流群
SCI水系锌电池交流群
SCI水电解互助群
SCI气体扩散层经验交流群
备注【姓名-机构-研究方向】
投稿请联系contact@scimaterials.cn
点分享
点赞支持
点在看

