文 章 信 息
第一作者:龚闵剑 余若瀚 周铖
通讯作者:许絮
单位:武汉理工大学
研 究 背 景
锂金属电池凭借其3860 mAh g-1的超高理论比容量和-3.04 V的最低负电势被认为是下一代高能量密度储能电池的“圣杯”电池。近年来许多科研工作被用于解决锂金属负极锂枝晶、低库伦效率的问题。然而,大多数的研究工作基于大量过剩锂金属的厚锂片进行开展。基于大量过剩锂金属的电池不仅降低了能量密度,还浪费了有限的锂资源。虽然无负极锂金属电池解决了这些问题,但它们的初始库仑效率低,循环寿命差。贫锂金属电池在具有微量金属锂的情况下,可以确保高能量密度和循环稳定性,同时解决由过量的锂金属引起的安全问题和能量密度损失。
文 章 简 介
基于此,武汉理工大学许絮团队在国际知名期刊ACS Nano上发表题为“Mechanically Robust Current Collector with Gradient Lithiophilicity Induced by Spontaneous Lithium Ion Diffusion for Stable Lean-Lithium Metal Batteries”的研究论文,该文章设计制备了一种具有锂化梯度的超薄集流体一体化负极。
通过物理气相沉积对碳纳米管框架实现精确预锂化,该预锂化方法能够消除碳纳米管不可逆的容量,保留碳纳米管框架多孔结构,并由于锂离子自发扩散诱导形成梯度亲锂性结构。该梯度亲锂性结构使得锂离子可以优先沉积在碳纳米管框架的底部,从而避免锂枝晶的产生。同时,预锂化能够提供SEI形成所需要的锂离子,因此,在超低N/P比为0.15的LiFePO4全电池中,首圈库仑比效率从77.75%提高到95.07%。与1.5微米超薄锂金属协同作用作为后续的锂补充源,N/P比为1.43的全电池在1C时500次循环后表现出86%的容量保留率,远远超过铜箔对照样(0.9%)。
本 文 要 点
图1. (a)铜,(b)碳纳米管框架(CNTF)和(c)预锂化的CNTF的锂沉积和剥离行为示意图;(d)铜箔的单侧弯曲测试照片和(e)相应的电阻变化率;(f)单侧弯曲不同次数后CNTF的电阻变化率和(g)第300次弯曲过程中的电阻变化;(h)Cu@Li和(i)CNTF@Li的双面弯曲测试照片。
要点一 具有可控量的自由锂金属的集流体一体化负极。
碳纳米管框架具有良好的机械性能和重量轻的优点。然而,碳纳米管中不可逆的锂消耗将导致最初的库仑效率低下。物理气相沉积方法可以精确控制锂量,实现贫锂金属集成负极中自由锂金属的准确设计。优化的负极是超薄(小于15微米)和轻质(铜的10%),可以自由弯曲,并在重复折叠后继续正常工作。
图2. 表征:(a)LC4的顶部/截面/底部SEM图像;(b)LC4的C 1s XPS光谱图;(c)CNTF和LC4的XRD图,以及(d)LC4的顶部和底部表面XRD图;(e)LC4中离子碎片的溅射体积的3D重建图像;(f)LC4的STEM-HAADF图像和相应EELS光谱图;(g)LC4的ADF图像和相应的EELS映射图;(h)Li+嵌入前后的高分辨率透射电子显微镜(HRTEM)图像。
要点二 锂蒸气预锂化的新机制。
为了研究锂蒸气的预石化机理,通过TOF-SIM、STEM、EELS和原位拉曼等对锂化的碳纳米管框架进行表征。锂蒸气在接触时将与碳纳米管发生反应,并沿着碳纳米管自发扩散,框架的多孔结构保存完好,这是与传统的熔融锂扩散方法完全不同的预锂化机制。此外,在此过程中形成的锂化梯度有利于在框架内优先沉积锂金属,以避免形成锂枝晶和死锂。
图3. (a-h)不同电流密度不同容量下LCu和LC上锂沉积状态SEM图;(i)LCu和(j)LC上锂离子沉积的示意图。
要点三 三维孔隙结构为锂离子的沉积提供空间。
保留了碳纳米管框架原本的孔隙,提供了更大的比表面积以降低局部电流密度,提供更多的成核位点和孔隙让锂离子均匀沉积。
图4. (a)锂沉积后的LC4的ADF图像和EELS映射图;原位拉曼光谱(b)LC4||LFP放电到2.5 V,(c)LC4||Li充电到2 V;(d)充放电循环后LC4的HRTEM图像;(e)充放电循环后LC4的ADF图像以及EELS映射图。
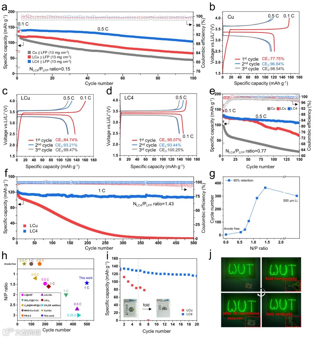
图5. 电化学性能:全电池在0.5C的循环性能,(a)高负载LFP(13 mg cm−2),NLC/PLFP = 0.15,(b)Cu,(c)LCu和(d)LC的初始三个周期的相应电压容量曲线。(e)低质量负载LFP,NLC/PLFP = 0.77。(f)全电池1C的循环性能,NLC/PLFP = 1.43。(g)不同N/P比的全电池在保持率为90%时的循环圈数;(h)全电池的电化学性能与其他最先进的报告工作进行比较。(i)软包电池的循环性能。(j)软包电池在折叠时正常工作的照片。
要点四 使用该超薄一体化负极的锂金属全电池具有优异的电化学性能。
LC4能够在充放电循环中保持结构的稳定性。在N/P比为0.15的极端情况下的全电池中,首圈库仑效率从无负极电池的77.75%提高到95.07%。在N/P比为1.43的全电池中,在1 C下500次循环后,容量保留率为86%,是贫锂金属电池的最佳性能之一。此外,还进一步研究了不同N/P比下电池的循环稳定性与过量锂之间的关系,以进一步指导贫锂金属负极的设计。
文 章 链 接
Mechanically Robust Current Collector with Gradient Lithiophilicity Induced by Spontaneous Lithium Ion Diffusion for Stable Lean-Lithium Metal Batteries
https://doi.org/10.1021/acsnano.4c06111
通 讯 作 者 简 介
许絮:武汉理工大学特岗教授,研究方向为纳米储能材料与器件。围绕这一方向,开展了锂金属电池及锂硫电池关键材料结构性能调控、薄膜电池结构设计、微纳电化学器件设计组装及原位表征等基础性研究工作。目前已在Advanced Materials、National Science Review、Advanced Energy Materials、ACS Nano、Nano Letters等期刊发表论文90余篇,论文累计他引13000余次,H因子48,获授权国家发明专利十余项。获湖北省自然科学一等奖,入选第六届中国科协“青年人才托举工程”。
第 一 作 者 简 介
龚闵剑:武汉理工大学材料示范学院(微电子学院)2022级直博生,主要研究方向为金属锂负极。
添加官方微信 进群交流
SCI二氧化碳互助群
SCI催化材料交流群
SCI钠离子电池交流群
SCI离子交换膜经验交流群
SCI燃料电池交流群
SCI超级电容器交流群
SCI水系锌电池交流群
SCI水电解互助群
SCI气体扩散层经验交流群
备注【姓名-机构-研究方向】
投稿请联系contact@scimaterials.cn
点分享
点赞支持
点在看

