文 章 信 息
揭示MXene中的阳离子插层提高超级电容器性能机制
第一作者:尹小丹,郑伟
通讯作者:陆成杰*,潘龙*,张培根*,孙正明*
单位:东南大学材料科学与工程学院
文 章 简 介
电极材料是超级电容器电化学性能的关键因素之一。MXene是一种具有高导电性、成分和表面官能团可调的二维材料,但其层间堆垛和刻蚀制备过程中非活性-F官能团的引入限制了电化学性能的充分发挥。
基于此,东南大学的孙正明教授团队利用金属阳离子插层策略(电化学驱动阳离子插层和煅烧工艺),系统地研究金属阳离子(Li+、Na+、K+、Mn2+、Mg2+、Fe2+、Al3+等)对MXene电化学性能影响规律,并揭示其储能机理。研究表明,在众多金属阳离子插层电极材料中,Mn修饰的Ti3C2Tz (T-Mn-C)电极在1 mV s-1扫速下表现出优异的体积比电容(1655.5 F cm-3,比原始Ti3C2Tz高1.5倍)和优异的倍率性能(从1 A g-1到50 A g-1电容保持率为72.3%)。密度泛函理论计算结果表明,不同金属阳离子插层导致MXene官能团的取向性不同,嵌入的Mn2+表现出最大的形成能差,即对活性-O官能团具有最大的驱动力,这对提高MXene电化学性能起到至关重要的作用。动力学分析表明,Mn2+的嵌入显著增加了与MXene表面官能团相关的电容。
本项研究结果阐明了金属阳离子插层对MXene性能的影响,为设计高性能MXene基电极提供了新的方向。该成果以《Unraveling cation intercalation mechanism in MXene for enhanced supercapacitor performance》为题发表在国际知名期刊《Energy Storage Materials》,第一作者是Yin Xiaodan和Zheng Wei。
研 究 背 景
超级电容器具有快速充放电能力和长循环稳定等特点,在快速能量存储中表现出色。然而,超级电容器的发展主要受到低能量密度的限制,因此开发高电容电极是突破实用化的关键之一。具有纳米厚度和独特性能的二维材料已成为人们关注的焦点,其中MXene是一种二维材料,具有高导电性、成分可调和表面官能团可调特性,在超级电容器中极具潜力。然而,层间再堆叠和非活性-F官能团的附着降低其比电容和倍率性能。因此,需要对MXene层间结构和官能团成分进行深入研究,旨在强化MXene的反应动力学,增强离子的传输性能,从而制备高性能的MXene基电极。
基于此,本文系统研究了不同金属阳离子插层对电极表面结构成分和电化学性能的影响,厘清了插层阳离子和MXene之间的储能机理。通过这一研究,旨在为最大限度发挥MXene结构和成分的优势,促进MXene基电极的利用提供重要指导。
工 作 要 点
本文通过电化学驱动的阳离子插层(ECI)和煅烧的方法设计制备出高性能电极,同时利用DFT进一步计算不同金属阳离子(Li+、Na+、K+、Mn2+、Mg2+、Fe2+、Al3+等)插层对MXene表面官能团的影响规律,为高性能MXene电极材料的设计提供了方向。
图 文 解 析
图1:(a) Ti3AlC2和Ti3C2Tz的XRD图谱;(b) 不同插层离子的性质对比图;(c) Ti3C2Tz (T)、T-C和T-M-C电极的XRD谱图;(d, e) Ti3C2Tz和T-Mn电极的晶格条纹及示意图;(f) T-Mn-C截面的SEM图像;(g) T-Mn-C截面的EDS图。
图2:(a, b) T、T-C、T-Mn和T-Mn-C电极在20mV s−1时的CV曲线和比电容;(c) T、T-C、T-Mn和T-Mn-C电极的Nyquist图,插图为高频区域的等效电路图和放大图;(d, e) T-Mn-C电极的CV和GCD曲线;(f) T-Mn-C电极在10 A g−1下的长循环性能,插图为前5个周期和后5个周期的GCD曲线;(g) 1 A g−1时T-Mn-C电极的GCD曲线,相应的非原位XRD图谱(h, i)和非原位XPS图谱(j)。
图3:(a) T、T-C、T-Mn和T-Mn-C电极的XPS光谱;(b) T、T-C、T-Mn和T-Mn-C电极的O 1s、F 1s和Mn 2p占比;(c) T-Mn-C电极的Mn 2p 的高分辨XPS光谱;(d, e) T-Mn和T-Mn-C电极内部和表面Mn 2p的高分辨XPS光谱;(f) ICP处理T-Mn-C和T-Mn-C预循环50次 (T-Mn-C50)电极后Ti和Mn的含量。
图4:(a) Ti3C2Tz双分子层中阳离子插层原子三种构型示意图;(b) 三种典型Ti3C2Tz-M (M为Li、Mg、Al)体系的形成能与层间距离的关系图;(c) 阳离子插层Ti3C2Tz的理论层间距离;(d) 阳离子插层Ti3C2Tz的形成能差。
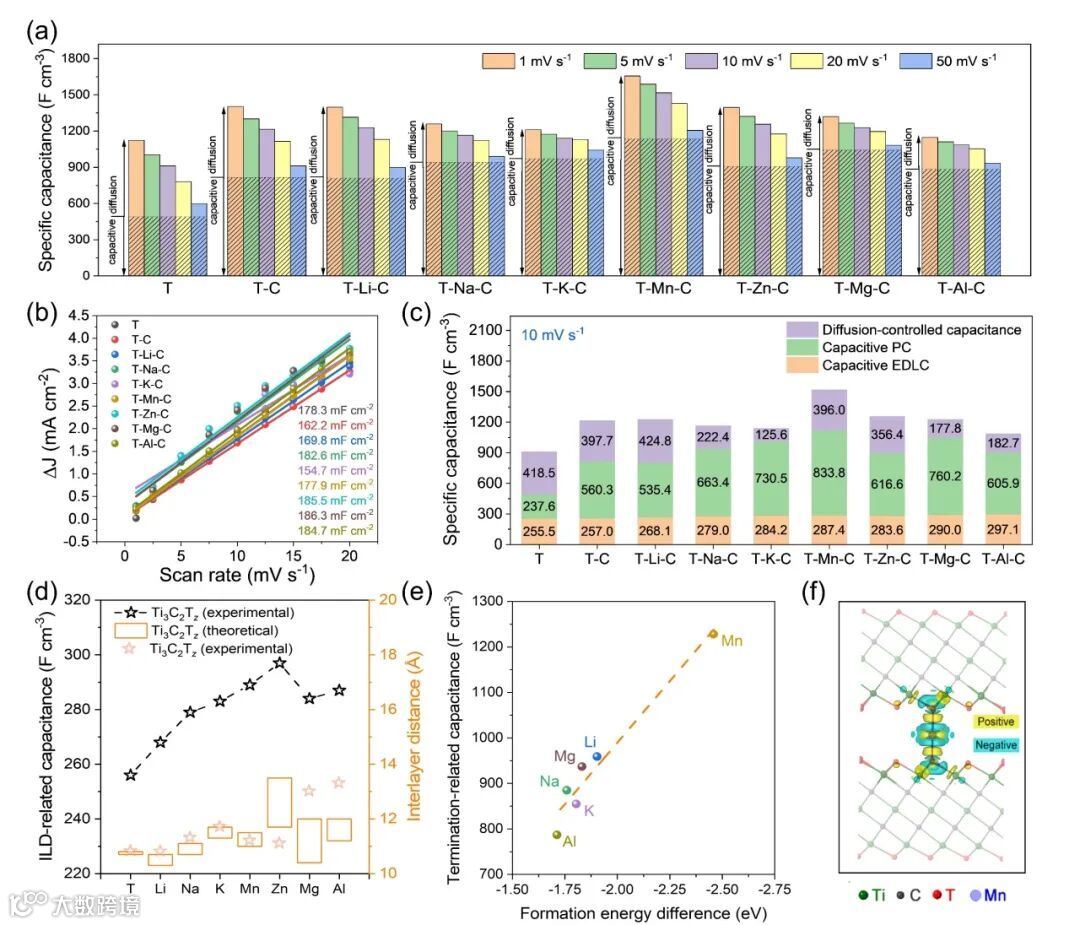
图5:(a) 1-50 mV s-1时的比电容以及电容控制(底部)和扩散控制(上部)行为的贡献;(b) 利用ECSA计算电极的EDLC;(c) T、T-C和T-Mn-C电极的电容(电容控制的PC和电容控制的EDLC)和扩散占比图;(d) 层间距离(ILD)相关电容(图5(c)中用橙色标注)和金属阳离子插层形成能关系;(e)表面官能团相关电容 (扩散控制电容与电容PC之和,分别在图5(c)中用紫色和绿色标注);(f) Mn阳离子与Ti3C2Tz成键特征的电荷密度差图。
图6:(a) PVA/H2SO4制备全固态T-Mn-C SSCs的示意图;(b) 串联和并联1-3个器件的CV曲线;(c) 串联和并联1-3个器件的GCD曲线。
研 究 结 论
金属阳离子插层策略通过打通层间阻塞通道和修饰表面官能团,显著提高了MXene基电极的性能。通过ECI和煅烧相结合工艺不仅缓解MXene的自堆垛,还可以调控MXene的表面官能团。值得注意的是,不同阳离子的插层对电容有不同的影响。其中,T-Mn-C电极在1 mV s-1下达到1655.5 F cm-3,与原始Ti3C2Tz相比,增加了150%。DFT计算表明不同的插层阳离子对-O官能团的取向性不同,从而影响电化学性能。
具体来说,插层的Mn2+在Ti3C2Fz和Ti3C2Oz之间表现出最大的形成能差,极大地提高了表面官能团相关电容。高功率下具有高能量密度的对称超级电容器和非对称超级电容器突出了T-Mn-C电极的优势。这种方法大大改善了MXene基电极的电化学性能,并有望其适用于其他二维材料。
文 章 链 接
Unraveling cation intercalation mechanism in MXene for enhanced supercapacitor performance
https://doi.org/10.1016/j.ensm.2024.103688
通 讯 作 者 简 介
孙正明教授简介:国家特聘专家、东南大学首席教授,历任东南大学材料科学与工程学院学术委员会主任、院长、现任学院党委书记、中国材料研究学会理事、中国复合材料学会常务理事、江苏省材料学会副会长等职。长期从事纳米材料、能源与环境材料的应用基础研究。主持完成国家重点研发项目课题、国家自然科学基金重点项目、国家自然科学基金区域创新发展联合基金、面上项目、江苏省双创团队及人才等项目。发表SCI论文300多篇,授权发明专利30 余项。获中国侨界贡献奖、江苏省教学成果奖、江苏省科学技术奖、中国复合材料学会科学技术奖等。
东南大学能源与环境材料课题组链接
https://smse.seu.edu.cn/sun/
添加官方微信 进群交流
SCI二氧化碳互助群
SCI催化材料交流群
SCI钠离子电池交流群
SCI离子交换膜经验交流群
SCI燃料电池交流群
SCI超级电容器交流群
SCI水系锌电池交流群
SCI水电解互助群
SCI气体扩散层经验交流群
备注【姓名-机构-研究方向】
投稿请联系contact@scimaterials.cn
点分享
点赞支持
点在看

