科学材料站
文 章 信 息
异盐添加剂策略实现温度自适应钠离子电池
第一作者:黄沛
通讯作者:张春晓*
单位:中南大学
科学材料站
研 究 背 景
钠离子电池(SIBs)因其丰富的储量和相对较低的成本而成为电化学储能的经济有效方案。然而,低能量密度限制了SIBs的广泛应用。使用低电化学电位(-2.714 V vs . SHE)和高理论比容量(1,165 mAh g-1)的钠金属作为阳极的高能量密度金属钠电池(SMBs)受到了广泛关注。但是,Na与常规电解质之间的不良副反应会导致严重的界面腐蚀和钝化,包括活性Na的持续消耗,不受控制的枝晶生长以及固体电解质界面层(SEI)的反复溶解和重建,从而导致循环稳定性差甚至安全问题。特别是在高温下,传统的液态电解液(LE)会严重分解,加剧了不稳定SEI形成和不可控的Na枝晶生长,可能引发短路和热失控等安全问题。而在低温下,LE较差的动力学性能会导致Na+沉积/剥离不均匀和低Na+利用率,从而导致容量下降和提前失效。因此,基于电解质化学构建坚固的SEI并加速Na+迁移是实现SMBs在宽温域范围内应用的重要策略之一。
科学材料站
文 章 简 介
近日,中南大学韦伟峰/张春晓团队在国际知名期刊Advanced Functional Materials上发表题为“Competitive Solvation Structures via Hetero-salt Additive Strategy Enables Temperature-Adaptive Sodium ion Batteries”的观点文章。本文章基于竞争性溶剂化结构设计,通过在电解质中引入异种盐,构建了富含阴离子的钠离子溶剂化结构,从而在钠金属负极表面诱导形成了富含无机物的SEI,实现了半电池和全电池的稳定运行。
图1. pGPE和pGPE+0.5%LiDFP中竞争性溶剂化结构、寄生反应、SEI组成及阳极形态示意图
科学材料站
本 文 要 点
要点一:异盐添加剂调控 Na⁺溶剂化层
理论计算和实验结果表明,与溶剂分子结合能更低的Li+将与Na+竞争偶联溶剂分子,从而推动阴离子进入Na+配位环境。优化后的溶剂化结构具有更紧密的阴离子-阳离子键结合,有助于形成富无机组分的SEI。
图2. Na+溶剂化结构
图3. 电解质的理化性质
要点二:显著提升扣电及软包电池电化学性能
pGPE+0.5%LiDFP电解质在室温下能稳定电镀/剥离超1900 h,循环1500圈后容量保持率高达96.8%。即使在60℃的高温下,也能稳定循环超700圈。基于商用正负极体系组装了软包电池来评估pGPE+0.5%LiDFP电解质的实际应用能力,软包电池表现出较高的放电容量和高容量保持率(87.5%)。再次证实了pGPE+0.5%LiDFP电解质具有良好的温度适应性和界面稳定性,适用于未来应用的GPE基电池器件。
图4. 不同温度的电化学性能
图5. 软包电池性能
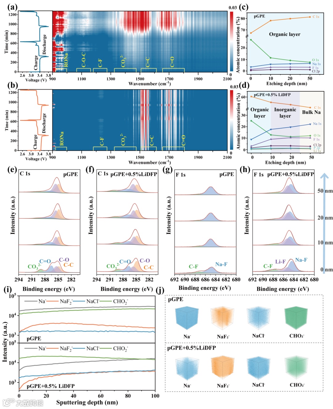
要点三:SEI表面化学成分分析
通过原位红外、XPS深剖和飞行时间二次质谱表征了SEI的组成和变化。异盐添加剂策略诱导的竞争溶剂化结构不仅可以促进Na+的快速输运,还能抑制副反应,防止SEI过度增厚,从而保证了良好的长期电化学循环。
图6. SEI的化学演变与表征
科学材料站
文 章 链 接
Competitive Solvation Structures via Hetero-salt Additive Strategy Enables Temperature-Adaptive Sodium ion Batteries
https://doi.org/10.1002/adfm.202413302
科学材料站
课 题 组 介 绍
韦伟峰:中南大学粉末冶金研究院研究员、博士生导师、副院长,英国皇家化学会会士(Fellow of RSC)、国际先进材料协会会士(IAAM Fellow)。曾入选中组部海外高层次青年人才计划,系教育部“新世纪优秀人才”和“升华学者”特聘教授。现任粉末冶金国家工程研究中心副主任、湖南有色金属学会青年委员会主任和Progress in Natural Science: Materials International、ES Energy & Environment等编委。近年来,主持了包括国家自然科学基金、科技部新能源汽车重大专项课题、军科委项目等10多项科研项目。在Adv. Mater., Adv. Funct. Mater.等国际权威期刊发表SCI论文150余篇;申请国家发明专利70余项(授权40余项),类固态电解质与电池技术相关专利转化21项(总转化金额7830万元)。获得中国有色金属协会技术发明一等奖(2022)和二等奖(2023)、教育部自然科学二等奖1项(2017)、湖南省科学技术创新团队奖1项(2020)。2020-2022年连续三次被评为湖南省创新创业优秀指导老师。
张春晓:特聘副研究员,于2022年和2017年毕业于中南大学,分别获得博士和学士学位,随后于中南大学开展博士后研究,合作导师为韦伟峰教授。主持国家自然科学基金、中国博士后科学基金、湖南省自然科学基金、企业横向等项目。主要研究方向为高比能锂/钠电池关键材料。以第一/通讯作者在Adv. Mater.、Acta Mater.、Adv. Energy Mater.、Adv. Funct. Mater.等国内外权威期刊发表SCI论文20余篇,申请国家发明专利20余项,授权7项,并担任多个国际期刊审稿人。获中国有色金属科学技术奖、中国有色金属学会优秀博士学位论文等奖励。
添加官方微信 进群交流
SCI二氧化碳互助群
SCI催化材料交流群
SCI钠离子电池交流群
SCI离子交换膜经验交流群
SCI燃料电池交流群
SCI超级电容器交流群
SCI水系锌电池交流群
SCI水电解互助群
SCI气体扩散层经验交流群
备注【姓名-机构-研究方向】
投稿请联系contact@scimaterials.cn
点分享
点赞支持
点在看

