科学材料站
文 章 信 息
可用于固态钠金属电池的异价阳离子掺杂Na3Zr2Si2PO12 固态电解质
第一作者:贺敬芯
通讯作者:金海波*,王成志*,肖雄*
科学材料站
研 究 背 景
Na+超离子导体(NASICON)型Na3Zr2Si2PO12(记为NZSP)固态电解质具有优异的热稳定性、宽电化学稳定性窗口等优点,因此被认为是非常有吸引力的下一代电解质材料。但是,越来越多的研究表明,NZSP固态电解质的离子电导率及电解质|电极的界面相容性会阻碍其实际应用。本文通过简单的固相反应法,采用阳离子掺杂的改性方法,对Ni2+、Mn3+、Nb5+、Mo6+掺杂NZSP固态电解质的离子电导率和界面性能进行了深入研究,以改善室温下固态钠电池的高倍率循环性能。
科学材料站
文 章 简 介
近日,北京理工大学金海波和苏岳锋团队在国际知名期刊 Energy Storage Materials 上发表题为“Aliovalent Cation Substitution in Na3Zr2Si2PO12for Practical Solid-State Sodium Metal Batteries”的研究文章。该文章以Na+超离子导体Na3Zr2Si2PO12为基体,研究了Ni2+、Mn3+、Nb5+、Mo6+分别取代Zr4+的阳离子掺杂策略对固态电解质的离子电导率和界面性能的影响。低价态的Ni2+和Mn3+对扩大晶格瓶颈尺寸和减少Na+跨晶界迁移势垒均表现出显著的作用,而高价态Nb5+和Mo6+则主要促进Na+跨晶界迁移。在30 ℃下Ni2+掺杂的Na3.4Zr1.8Ni0.2Si2PO12表现出高达2.284 mS cm-1的总电导率,是未掺杂的Na3Zr2Si2PO12的6倍。此外,使用Na3V2(PO4)3负极的准固态全电池在500 mA g-1高倍率下,2400次循环后容量保持率为76.2%,表明了异价阳离子取代策略的显著优点。
图1. (a) 在 NZSP 中使用 Ni2+、Mn3+、Nb5+、Mo6+ 取代 Zr4+ 的异价阳离子掺杂策略的示意图,以调节 Na+浓度、迁移瓶颈、晶粒/晶界微观结构以及与钠金属电极的界面相容性。(b) 不同掺杂离子和掺杂比例下的 σtotal 热图。(c) NZSP-0.2Ni 和其他报道中NZSP基SE的电导率比较。(d) 以Au为阻挡电极,在0.5 V恒电压下,获得的NZSP、NZSP-0.2Ni、NZSP-0.3Mn、NZSP-0.1Nb、NZSP-0.05Mo的极化曲线。中间为极化曲线的放大图。(e) NZSP、NZSP-0.2Ni、NZSP-0.3Mn、NZSP-0.1Nb和NZSP-0.05Mo的Na离子迁移数。(f) 在2.5-7V范围内,扫速为1 mV s-1,以Na、Au作为电极,NZSP、NZSP-0.2Ni、NZSP-0.3Mn、NZSP-0.1Nb和NZSP-0.05Mo的LSV测试曲线。中间为LSV的放大图。(g) 掺杂与未掺杂 SE 的 σb、σgb 和σtotal比较图。
图2. (a) NZSP、(b) NZSP-0.2Ni、(c) NZSP-0.3Mn、(d) NZSP-0.1Nb、(e) NZSP-0.05Mo 和 (f) 对应的Rietveld 精修XRD图谱和相应的精修晶胞参数。(g) 单斜晶系 NZSP 结构中的Na+ 迁移途径,以及 Na1-Na2 路径的三角形瓶颈T1。(h) NZSP、NZSP-0.2Ni、NZSP-0.3Mn、NZSP-0.1Nb 和 NZSP-0.05Mo 的 T1 尺寸数据。
图3. (a) CR2032 型 Na||Na 对称电池的组装示意图。(b) Na||Na 对称电池中固态电解质钠离子迁移示意图。(c-f) NZSP和不同掺杂元素、掺杂比例下的固态电解质组装的 Na||Na 对称电池的Nyquist图。(g) 不同掺杂元素、掺杂比例下Na||Na 对称电池的Rinter的热图。
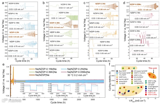
图4. 在 0.5 mAh/cm2恒面容量下(a) NZSP-xNi、(b) NZSP-xMn、(c) NZSP-xNb 和 (d) NZSP-xMo SE的临界电流密度 (CCD) 曲线。(e) 在 30 ℃ 和 0.2 mA cm-2 下,使用 NZSP、NZSP-0.2Ni、NZSP-0.3Mn、NZSP-0.1Nb 和 NZSP-0.05Mo SE组装的 Na||Na 对称电池的恒流充放电曲线 。中间为曲线的放大图。(f) 本文中的 NZSP-0.05Mo 和 NZSP-0.2Ni与已报道的 NZSP基 SE Na||Na 对称电池中的循环稳定性和电池电阻 (Rcell)的比较。
图5. (a) 在 30 ℃ 下,NZSP、NZSP-0.2Ni、NZSP-0.3Mn、NZSP-0.1Nb 和 NZSP-0.05Mo SE组装的固态全电池的Nyquist图。顶部为曲线的放大图。(b) 在选定循环中 NVP|NZSP-0.05Mo|Na 电池的恒流充放电曲线 (c) 在电流密度从 30 mA g-1 逐步增加到 500 mA g-1 时电池的倍率性能。(d) NVP|NZSP-0.05Mo|Na 电池恒流充放电曲线和 (e) 100 mA g-1 下的循环性能。(f) NVP|NZSP-0.05Mo|Na 电池恒流充放电曲线和 (g) 500 mA g-1 下的循环性能。
科学材料站
本 文 要 点
要点:低价态与高价态阳离子掺杂对电解质电导率性能影响差异
低价态的Ni2+和Mn3+掺杂对扩大晶格钠离子迁移瓶颈尺寸和减少Na+跨晶界迁移势垒均表现出显著作用,而高价态Nb5+和Mo6+掺杂则主要促进Na+跨晶界迁移。此外,异价阳离子掺杂策略显著改善了电解质与钠金属的界面相容性,对称钠电池实现了低至7.80 ohm cm2的界面电阻和高达1.0 mA cm-2的临界电流密度。此外,在30℃和500 mA g-1 下,全电池实现超过2400次稳定循环,表明了异价阳离子掺杂策略的显著优点。
科学材料站
图 片 简 述
Ni2+、Mn3+、Nb5+和Mo6+掺杂NZSP的离子电导率如图1所示。其中,NZSP-0.2Ni(Na3.4Zr1.8Ni0.2Si2PO12)在30℃时的离子电导率为2.284 mS cm-1。
掺杂后NZSP的钠离子迁移瓶颈尺寸如图2所示。其中NZSP-0.2Ni显著扩大了晶格钠离子迁移瓶颈尺寸。
掺杂后NZSP与Na金属之间的界面电阻如图3所示。
组装的Na对称电池电化学性能如图4所示。30℃下,Na|NZSP-0.05Mo|Na的临界电流密度为1.0 mA cm-2;Na|NZSP-0.2Ni|Na的临界电流密度为0.90 mA cm-2,Na|NZSP-0.1Nb|Na的临界电流密度为0.85 mA cm-2;Na|NZSP-0.3Mn|Na的临界电流密度为0.60 mA cm-2。另外,在电流密度为0.2 mA cm-2 下,Na|NZSP-0.2Ni|Na和Na|NZSP-0.05Mo|Na在30℃下实现了3000h以上稳定的Na沉积/解离。
如图5 所示,NVP|NZSP-0.05Mo|Na电池表现优异的循环稳定性,在30℃时500 mA g-1 下2400圈之后容量保持率高达76.2%。
科学材料站
文 章 链 接
Aliovalent Cation Substitution in Na3Zr2Si2PO12 for Practical Solid-State Sodium Metal Batteries”
“https://doi.org/10.1016/j.ensm.2025.104037”
科学材料站
通 讯 作 者 简 介
金海波教授简介: 博士生导师,国家级学术领军人才,科技部重点领域创新团队带头人,北京市课程思政教学团队负责人,北京市教学名师。主要从事智能材料/能量存储与转化材料研究。作为负责人先后主持和完成863计划、国家自然科学基金、教育部重大项目等科研项目。发表学术论文100余篇,SCI他引1万余次。
王成志预聘助理教授简介: 硕士生导师。主要从事固态钠电池研究,主持国家自然科学基金、国防预研课题等科研项目。在Science Advances、Advanced Materials、Advanced Science等期刊发表论文40余篇。
科学材料站
第 一 作 者 简 介
贺敬芯,北京理工大学材料学院2022级硕士生,导师金海波教授,研究方向为固态电解质材料及固态钠电池。
添加官方微信 进群交流
SCI二氧化碳互助群
SCI催化材料交流群
SCI钠离子电池交流群
SCI离子交换膜经验交流群
SCI燃料电池交流群
SCI超级电容器交流群
SCI水系锌电池交流群
SCI水电解互助群
SCI气体扩散层经验交流群
备注【姓名-机构-研究方向】
投稿请联系contact@scimaterials.cn
点分享
点赞支持
点在看

