科学材料站
文 章 信 息
广州大学黄埔氢能源创新中心叶思宇院士、唐春梅博士、汪宁副教授、罗东向副教授联合数学学院袁保印副教授在Advanced Energy Materials 和Advanced Functional Materials分别发表研究论文。
科学材料站
研 究 背 景
随着全球可持续化发展的推进,化石能源低碳化,零碳能源规模化以及多种能源加速融合成为必然趋势。氢能作为 21 世纪极具潜力的二次能源,高效绿氢制备及利用技术在当今能源革新中占据关键地位。其中,电解水制氢是获取氢能的重要方式之一。质子陶瓷电池(PCCs)在电解水制氢领域展现出独特优势,能够在中等温度(400 - 700°C)下运行,具有高质子导电性和低离子传导激活能,且无需铂族金属催化剂,电极过电位也较低。然而,目前 PCCs 的电化学性能提升受到空气电极反应活性的制约,理想的空气电极需要具备高催化活性、高稳定性以及高混合质子(H⁺)、氧离子(O²⁻)和电子(e⁻)导电性,这方面的研究仍存在不足之处。而通过机器学习指导以及高熵氧化物的引入,为高性能 PCCs 空气电极材料的发展带来了新的机遇。
科学材料站
文 章 简 介
论文一:发表在Advanced Energy Materials 的研究构建了呈现迭代学习特点的XGBoost 机器模型用于质子陶瓷电池的空气极开发。本研究构建的机器学习模型采用十次反复迭代运算从而获得最小预测误差的最优超参数,揭示了质子水合能力与反应活性的关系。同时,论文作者结合实验和DFT理论计算对机器学习模型的预测准确性进行了理论验证。将筛选的高效质子传导氧化物用于PCC,无论在燃料电池模式和电解池模式,PCC的电化学性能都处于先进水平。本研究为开发PCC关键材料开辟了新的道路。
论文二:发表在Advanced Functional Materials的研究设计了新型高熵钙钛矿氧化物 La (Co₀.₂Cu₀.₂Fe₀.₂Ni₀.₂Me₀.₂) O3-δ(Me = Al、Mn、Cr)。这种设计将高熵效应引入到传统的 ABO₃钙钛矿结构中,为开发高性能电极材料提供了新的思路。论文作者通过对新材料进行水合能力、催化活性、热膨胀系数、电化学性能等方面的表征,该材料即使采用高Zr电解质BZCYYb6211,但是在电解池模式下PCC的电化学性能处于领先地位。为 R-PCCs 及其他能源转换设备提供了高性能电化学催化剂的设计策略。
科学材料站
文 章 要 点
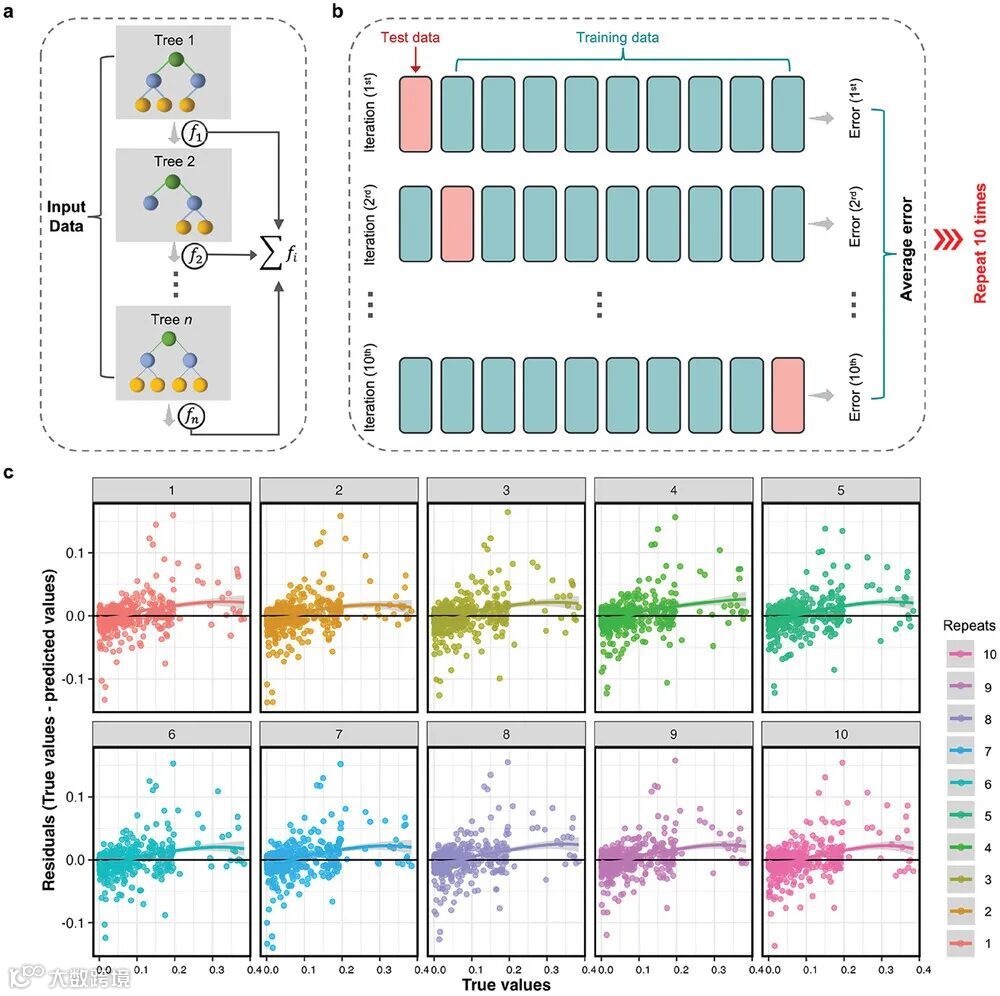
要点一:构建准确可解释的机器学习模型
本文系统地考虑了784种钙钛矿氧化物包括温度、水分压及掺杂比例在内的28个自变量指标。通过将样本分为10个相等的子样本,其中一个子样本用作验证集,其余9个子样本用作训练数据,交叉迭代10次,从而获得最小预测误差的最优超参数(如图1)。从而对未知钙钛矿氧化物La1-xA`XBO3(B=Co、Mn、Fe)的水和质子浓度进行预测。
图1. XGBoost 算法的一般结构,以及10倍交叉验证重复图。
要点二:实现高性能PCC创制
将筛选的氧化物用于PCC的空气极,无论在燃料电池模式还是电解池模式,PCC的电化学性能较优。LBC在电解模式下具有1.72 A cm−2的高电流密度(600°C时),在燃料电池模式下具有1.00 W cm−2的高功率密度(600°C时),并且实现了0.03 Ω cm2的超低空气电极反应电阻(600°C时)。
图4. 筛选氧化物在燃料电池和电解池模式下的电化学性能以及开路电压下的阻抗图。
要点三:探索高熵氧化物的制与征
通过匹配晶体结构中的配位数、离子半径、电负性和公差因子设计出电负性较小,离子半径逐渐增大的Al、Mn、Cr掺杂的高熵氧化物,并对制备的高熵氧化物进行XRD测试以及XRD精修。
图1. 高熵氧化物的制备以及物理表征。
要点四:聚焦热膨胀系数匹配度
通过对样品进行300-700℃的变温原位XRD测试,然后对每个温度进行XRD精修计算出晶胞体积,通过晶胞体积计算出高熵氧化物LCCFN-Cr的TEC值为12.74x 10-6K-1,与BZCYYb电解质材料(9.3-12.0× 10–6 K-1)匹配度高。
图3. 高熵氧化物的原位变温XRD表征。
科学材料站
文 章 链 接
C. Tang, B. Yuan*, X. Zhang, F. Zheng, Q. Su, L. Meng, L. Du, X. Luo, Y. Aoki, N. Wang*, S. Ye*, Rationally Designed Air Electrode Boosting Electrochemical Performance of Protonic Ceramic Cells. Advanced Energy Materials, (2025). DOI: 10.1002/aenm.202402.
X. Zhang, C. Tang*, Y. Yang, F. Zheng, Q. Su, H. Xiang, L. Meng, L. Du, Y. Aoki, D. Luo*, N. Wang*, S. Ye*, Novel High-Entropy Air Electrodes Enhancing Electrochemical Performances of Reversible Protonic Ceramic Cells. Advanced Functional Materials, (2025). DOI: 10.1002/adfm.202421083.
科学材料站
文 章 链 接
https://doi.org/10.1002/aenm.202402
https://doi.org/10.1002/adfm.202421083
科学材料站
通 讯 作 者 简 介
叶思宇,加拿大国家工程院院士,广州大学教授、黄埔氢能源创新中心主任和首席科学家,鸿基创能科技(广州)有限公司董事长和首席技术官。叶思宇院士1988年在厦门大学获得电化学专业博士学位,拥有80多项发明专利,并在世界一流专业期刊发表论文100余篇,获得斯坦福全球前2%顶尖科学家终身成就榜-2022、R&D 100 Award、珠江杰出人才、中国发明协会发明创业一等奖等多项奖励。在电化学尤其是燃料电池领域具有30余年研发和产业化经验,是国际公认的氢能和燃料电池领域的领军人物,致力于推动氢能和燃料电池产业的发展。
汪宁,副教授,2020年博士毕业于日本北海道大学,广东省 “珠江人才计划” 海外青年引进人才。主要从事氢能与燃料电池先进材料和器件研发,利用人工智能与数据库构建模型,加速质子 - 固体氧化物燃料电池等关键材料创新与器件集成。主持多项国家及地方基金项目,成果丰硕,在 Advanced Materials、Advanced Energy Materials 等顶级期刊发表多篇高影响力论文。担任多个期刊青年编委与审稿人,在氢能与燃料电池领域极具潜力。
唐春梅,2022年博士毕业于日本北海道大学,广东省 “珠江人才计划” 海外青年引进人才。博士后合作导师为叶思宇院士,主要从事质子固体氧化物电解槽、质子导体、制氢和热电材料的研究。以第一/通讯作者在 Advanced Materials、Advanced Energy Materials 等顶级期刊发表多篇高影响力论文。
袁保印,副教授,2020年博士毕业于日本北海道大学,广东省 “珠江人才计划” 海外青年引进人才,广东省扬帆计划创新创业团队带头人。主要研究方向是应用统计学、机器学习、计算数学等,擅长数据-模型双驱动的数学建模,致力于跨学科的数学建模与数据分析。在生物动力系统和新材料设计方面成果突出,以第一/通讯作者在多领域知名期刊发表 SCI 论文 10 余篇,总影响因子超 110。主持或参与多项国家及省级项目,如国家自然科学基金青年项目等。
罗东向,现任广州大学化学化工学院副教授、硕士生导师。专业为材料物理化学,专注于光电材料与器件、光催化等研究领域。他在学术和科研方面成果斐然,主持 20 余项国家、省部级科研项目,发表 SCI 论文 30 余篇,撰写英文专著 3 章节,申请多项专利,其中发明专利授权 11 件。其教育背景涵盖华南理工大学等多所高校,工作经历丰富。荣获 2019 - 2020 年度广东省杰青、2019 年度广州市 “珠江科技新星” 等荣誉,在材料科学领域具有重要影响力。
科学材料站
第 一 作 者 简 介
张宵寒,广州大学硕士研究生。师从叶思宇教授,研究方向:质子陶瓷电池,电化学制氢,高熵氧化物材料。
科学材料站
课 题 组 介 绍
叶思宇院士领衔的黄埔氢能源创新中心研究团队由广州大学和广州开发区/黄埔区合作共建,成立于2020年12月。中心致力于推动国内氢燃料电池理论与技术的自主研发,实现产业化和市场化应用,加快推进氢燃料电池关键材料和核心组件自主化,推动建立具有国际影响力的氢燃料电池技术研发中心。2021年获批广东省氢能与燃料电池工程技术研究中心 。研究方向集中在光电材料、 能源材料、 燃料电池和电解水制氢。
科学材料站
课 题 组 招 聘
欢迎大家积极报考广州大学黄埔氢能源创新中心研究生,加入氢能与燃料电池研究团队。
添加官方微信 进群交流
SCI二氧化碳互助群
SCI催化材料交流群
SCI钠离子电池交流群
SCI离子交换膜经验交流群
SCI燃料电池交流群
SCI超级电容器交流群
SCI水系锌电池交流群
SCI水电解互助群
SCI气体扩散层经验交流群
备注【姓名-机构-研究方向】
投稿请联系contact@scimaterials.cn
点分享
点赞支持
点在看

