科学材料站
文 章 信 息
第一作者:Kai Chen (陈凯)
通讯作者:Anjun Hu (胡安俊);Fei Li (李飞);Jianping Long (龙剑平);Shimou Chen (陈仕谋)
科学材料站
研 究 背 景
固体聚合物电解质(SPE)凭借其固有的安全性、良好的适应性以及与锂金属阳极的优异兼容性,已成为高能量密度固态锂金属电池(LMB)的重要组成部分。然而,商业化应用需要超薄 SPE(<10 μm)以降低内阻和电池重量,进而提高整体能量密度。为此,本研究突破传统的成分调节范式,提出一种对称分子拓扑设计策略:通过单体中的二烯丙氧基对称结构桥接构建三维交联网络,有效修复聚偏二氟乙烯 - 六氟丙烯共聚物(PVDF-HFP)基质中的孔隙缺陷,最终实现 6 微米的超薄厚度,同时使电解质兼具高机械强度和均匀的离子通道。
科学材料站
文 章 简 介
成都理工大学胡安俊研究员&龙剑平教授课题组联合北京化工大学陈仕谋教授、电子科技大学李飞副教授,在国际期刊Advanced Functional Materials (1区top,IF:19.0)上发表题为“Symmetrical Molecular Topology Enables Ultrathin Solid Polymer Electrolytes for Stable Lithium-Metal Batteries”的研究论文。该工作提出了一种对称的分子拓扑设计策略,以 2,2 - 双(4 - 烯丙氧基 - 3,5 - 二溴苯基)丙烷(BADBP)作为 PH/LiTFSI(定义为 PHL)电解质的功能添加剂单元,构建出三维交联的超薄(6 μm)固体聚合物电解质(定义为 BADBP-PHL)。通过分子尺度的结构工程,该设计同步解决了传统超薄固体聚合物电解质存在的多孔缺陷、离子电导率低及热稳定性差等问题(图 1)。首先,BADBP 的二烯丙氧基对称框架通过自由基聚合与 PHL 形成互穿网络,有效填充基体的多孔缺陷,构建起连续均匀的 Li⁺传输通道,使室温离子电导率提升至 0.35 mS cm⁻¹,较传统 PHL 电解质(<0.1 mS cm⁻¹)有显著提高。
图 1. BADBP-PHL 对称拓扑结构的概念示意图。
科学材料站
本 文 要 点
要点1:聚合物电解质设计及其物性表征
图 2 展示了 BADBP-PHL 电解质的物理特性。图 2a 为 BADBP-PHL 的傅里叶变换红外光谱(FTIR),可验证聚合物自由基交联反应的成功。图 2b 的应力 - 应变曲线表明该电解质具有较高的机械强度;此外,通过扫描电镜(SEM)对膜进行表征,以研究其表面结构及微观结构。图 2g、h 显示 BADBP-PHL 电解质膜具有良好的热稳定性。XRD 和 DSC 测试结果表明,BADBP-PHL 电解质的结晶度降低,这有利于锂离子的传输。为研究薄膜的孔隙结构,BET 测试证实 BADBP-PHL 电解质的孔隙较小,改善了与电极间的界面接触。
图 2. 聚合物电解质设计及其物性表征
要点2:聚合物电解质的锂离子输运机理
分子动力学(MD)模拟(图 3a)展示了 PHL 和 BADBP-PHL 的平衡快照,结果表明 BADBP-PHL 中的交联网络结构使其形成更紧凑的形态。密度泛函理论(DFT)计算(图 3b)显示,Li⁺与 BADBP-PHL 的结合能高于与 PHL 的结合能,说明 BADBP-PHL 中 Li⁺的转移能力更强;同时,BADBP-PHL 与 TFSI⁻阴离子的结合能较强,证实其对阴离子具有更强的固定化能力。此外,吸附能分析和静电作用计算表明,这种设计结构不仅保留了 Li⁺在 PHL 中的传输能力,还构建了额外的快速传输通道。综合理论计算结果可知,对称拓扑结构通过选择性固定 TFSI⁻优化了 Li⁺的传输路径,进而提高了离子迁移效率。
图 3. 聚合物电解质的锂离子输运机理
图 4 中 7Li 核磁共振和阴离子 TFSI⁻的表征结果证实,BADBP-PHL 电解质通过锚定阴离子释放出更多 Li⁺,进而构建起快速的 Li⁺传输通道。此外,离子迁移数、线性扫描伏安法(LSV)及活化能等电化学表征结果均表明,BADBP-PHL 电解质具有更优异的界面稳定性。进一步的循环伏安(CV)曲线和原位电化学阻抗谱(EIS)测试显示,该电解质能形成更稳定的固体电解质界面(SEI)层。同时,电荷转移电阻(Rct, τ2)和扩散电阻(RD, τ3)的降低,表明界面能垒降低且离子传递动力学得到加速。这些结果共同表明,对称拓扑结构优化了界面性质,显著提高了离子传输效率和电导率。
图 4. 聚合物电解质的锂离子输运机理
要点3:界面稳定性和锂沉积行为
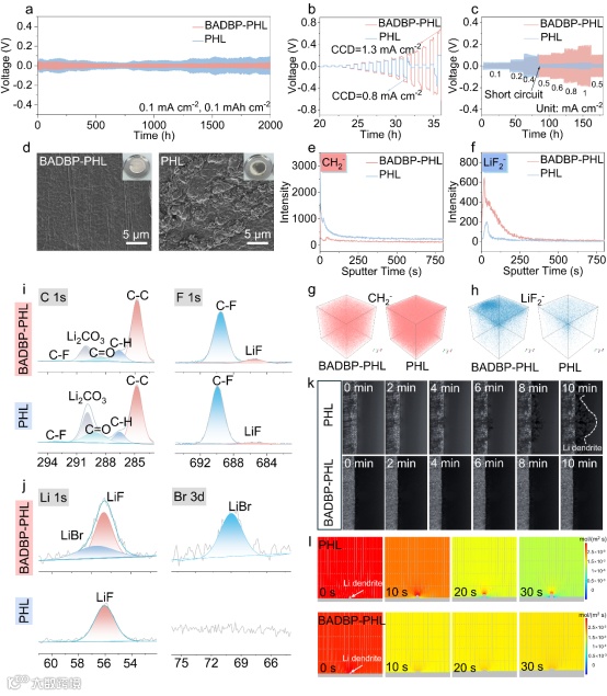
图 5 展示了 BADBP-PHL 对锂金属沉积行为的影响。图 5a 显示,在 0.1 mA cm⁻² 电流密度下,BADBP-PHL 电解质可稳定循环 2000 h 且过电位较小。通过 CCD 测试和锂金属倍率性能测试进一步表明,BADBP-PHL 电解质的阳极稳定性优于传统 PHL 电解质。此外,SEM 和 XPS 结果证实,BADBP-PHL 电解质界面稳定性良好,且具有丰富的无机 SEI 层,这使其在循环过程中更具优势。为阐明对称分子设计对 SEI 组成及空间分布的影响,对循环后的锂金属阳极(50 h,Li||Li 对称电池)进行了飞行时间二次离子质谱(TOF-SIMS)深度分析。结果显示,富含无机 LiF 和 LiBr 组分的杂化 SEI 有助于提高固体电解质 / 阳极界面的稳定性。特别是,LiF 的高杨氏模量和高表面能可使锂离子通量均匀化,而 LiBr 对锂离子的扩散势垒极低。此外,COMSOL 模拟计算结果也证实,BADBP-PHL 电解质在抑制锂枝晶生长方面效果更显著。
图5. 界面稳定性和锂沉积行为
要点4:Li||NCM811和Li||LFP电池性能
图 6 展示了 BADBP-PHL 电解质在全固态锂金属电池中的电化学性能。图 6a 和 6b 为 Li||BADBP-PHL||NCM811 电池在室温和 60°C 下的循环性能曲线,结果显示,BADBP-PHL 电池的容量始终高于 PHL 电池,且最终的容量保持率也均优于 PHL 电池。图 6d 呈现了不同电流密度下的倍率性能,可见 BADBP-PHL 电池在较高电流密度下表现出优异的循环能力。为验证 BADBP-PHL 电解质在阴极界面的稳定性,研究进行了恒流间歇滴定技术(GITT)和微分容量(dQ/dV)测试,结果证实其具有卓越的循环稳定性。此外,BADBP-PHL 电解质还能在 5C 倍率下稳定循环。图 6j 的电池性能比较结果进一步证明,该工作在全固态电池领域具有显著优势。
图 6. Li||NCM811和Li||LFP电池性能
要点5:Li||NCM811软包电池性能以及热安全特性
图 7 通过多项安全性测试,展示了 BADBP-PHL 电解质在实际电池中的优异表现。图 7a 呈现了全固态软包电池的组装过程。红外热成像结果表明,BADBP-PHL 电解质在软包电池尺度下具有良好的热稳定性;明火点燃电芯测试也证实其具备不易燃的特点。图 7e、f 和 g 的加速量热测试(ARC)结果显示,BADBP-PHL 在高温下具有显著的热稳定性,且热失控发生温度远高于传统液体电解质(LE)。图 7h、i 展示了 BADBP-PHL 软包电池的长循环性能,循环 120 圈后,容量保持率为 75.3%。此外,图 7j 的测试结果证明,该软包电池具有良好的机械滥用耐受性。
图7. Li||NCM811软包电池性能以及热安全特性
科学材料站
结 论
总之,本研究开发了一种适用于聚合物网络的对称分子拓扑设计策略,并制备出厚度仅为 6 微米的超薄固态电解质。该电解质不仅具备出色的机械强度,还拥有均匀的快速离子传输通道。这种设计可确保高性能超薄锂金属电池在极端条件下仍能保持优异的循环稳定性和安全性。
科学材料站
文 章 链 接
Kai Chen, Anjun Hu, Wei Yang, Yuanjian Li, Zhi Wei Seh, Fei Li, Jianping Long, Shimou Chen Symmetrical Molecular Topology Enables Ultrathin Solid Polymer Electrolytes for Stable Lithium-Metal Batteries, Adv. Funct. Mater. (2025).
https://doi.org/10.1002/adfm.202513143
添加官方微信 进群交流
SCI二氧化碳互助群
SCI催化材料交流群
SCI钠离子电池交流群
SCI离子交换膜经验交流群
SCI燃料电池交流群
SCI超级电容器交流群
SCI水系锌电池交流群
SCI水电解互助群
SCI气体扩散层经验交流群
备注【姓名-机构-研究方向】
投稿请联系contact@scimaterials.cn
点分享
点赞支持
点在看


