科学材料站
文 章 信 息
渐进式学习发现用于酸性析氧反应的单原子金属氧化物催化剂
第一作者:徐亮亮,鲁林果,徐宁
通讯作者:胡晓娟*,徐秀娟*,韩仲康*,陈中方*
单位:浙江大学,山东理工大学,美国波多黎各大学
科学材料站
研 究 背 景
析氧反应(OER)作为清洁能源转化过程中的核心瓶颈,一直因其反应动力学缓慢、过电位较高而广受关注。过渡金属单原子催化剂(M-SACs)凭借超高的原子利用效率和可精确调控的电子结构,为突破这一瓶颈提供了新的契机。然而,掺杂元素与配位结构的巨大组合空间极大增加了高效催化剂的筛选难度。
本研究创新性地提出了一种结合密度泛函理论(DFT)与渐进式主动学习策略的高效筛选框架,通过高通量计算和机器学习模型的精准优化,从261种过渡金属单原子掺杂金属氧化物(MSA-MOx)中快速定位到9种理论过电位低于0.5 V的高性能候选催化剂。其中,MnSA-RuO2与FeSA-TiO2更是展现出低于0.3 V的极佳理论表现。该方法显著提升了机器学习模型对高活性稀有样本的识别精度。
进一步的数据分析挖掘了主导OER催化活性的关键理论描述符,通过恒电势DFT计算与实验验证,证实MnSA-RuO2在酸性环境中不仅拥有超低过电位,还表现出卓越的稳定性和耐久性。研究成果为未来高性能析氧催化剂的设计提供了崭新的思路和高效的工具,有望推动清洁能源技术的发展。
科学材料站
文 章 简 介
近日,浙江大学胡晓娟博士、韩仲康教授与山东理工大学徐秀娟博士携手波多黎各大学陈中方教授,在国际顶级期刊《Angewandte Chemie International Edition》上发表了题为“Progressive Learning-Guided Discovery of Single-Atom Metal Oxide Catalysts for Acidic Oxygen Evolution Reaction”的研究论文。该研究提出一种创新性的渐进式机器学习方法,有效整合了密度泛函理论(DFT)和主动学习技术,实现了对酸性析氧反应(OER)单原子金属氧化物催化剂的高效筛选,成功挖掘出多种具有显著低过电位的高性能催化剂。通过深入挖掘关键描述符并结合实验验证,研究团队进一步揭示了催化性能的内在调控机制,为在酸性环境下开发高效功能材料提供了崭新的理论指导和实践路径。
图1. 筛选单原子金属氧化物 OER 催化剂的集成工作流程示意图概述,结合了 DFT、渐进式学习、数据挖掘和实验。
科学材料站
本 文 要 点
要点一:渐进式学习和数据挖掘
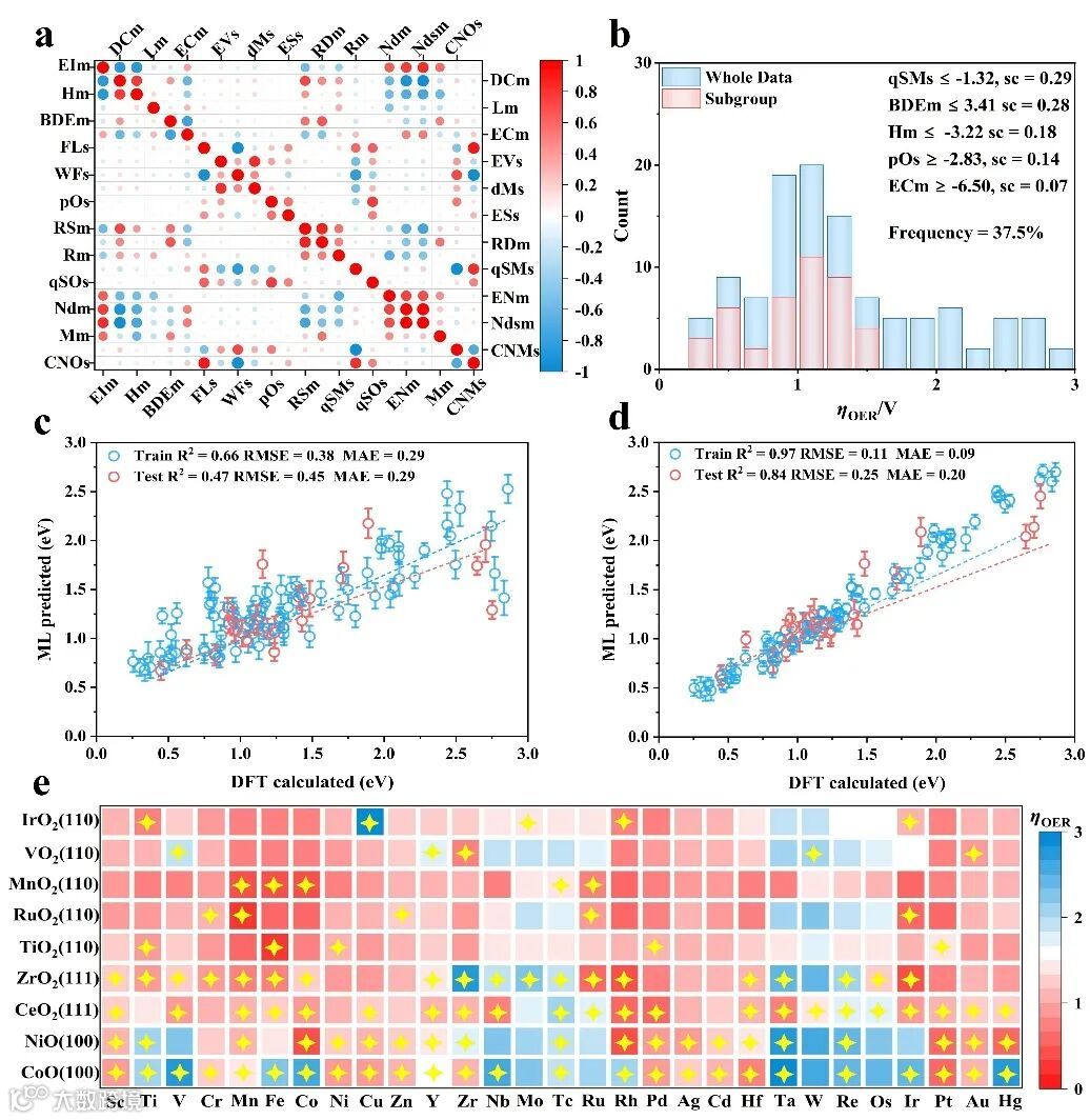
图 2.(a)特征热图。(b)子群发现(SGD)选择的子组数据集。(c)使用初始特征集训练的机器学习模型。(d)使用渐进式学习方法训练的机器学习模型。(e)高通量筛选预测的过电位。
本研究构建了一套渐进式机器学习框架,旨在提升单原子催化剂在酸性析氧反应(OER)中的高效筛选能力。如图2所示,该框架首先评估输入特征与OER性能之间的相关性,结果表明传统单一特征难以有效刻画催化活性趋势。因此,研究引入中间体吸附能作为辅助变量,显著提高了模型的预测准确性。通过两阶段训练策略,模型的训练集和测试集的R2分别由0.66,0.47显著提升至0.97,0.84,预测性能实现跃升。进一步地,采用子群发现(Subgroup Discovery, SGD)方法识别出一组高度相关的关键描述符,深入揭示了影响催化性能的内在物理机制。最终,基于该高精度模型开展的高通量计算成功筛选出9种性能优异的催化剂,其中MnSA-RuO2与FeSA-TiO2表现出小于0.3 V的超低理论过电位,展现出卓越的催化潜力。
要点二:MnSA-RuO2活性增强的理论阐明
图 3.(a)RuO2和 MnSA-RuO2的 AEM 和 LOM 机制的反应自由能分布。(b) RuO2和 MnSA-RuO2表面的差分电荷密度。(c) RuO2和 MnSA-RuO2的投影态密度(为了便于分析,Mn单个原子的态密度放大了10倍)。(d) RuO2的 Ru-O* 和 MnSA-RuO2的 Mn-O* 键的晶体轨道汉密尔顿群。(e)吸附在 RuO2和 MnSA-RuO2上的 O* 中间体的 Bader电荷。(f)在恒电势下,AEM 对RuO2和 MnSA-RuO2的反应自由能分布。
为深入理解Mn掺杂对析氧反应(OER)性能增强的作用机制,研究团队通过系统的电子结构计算,比较分析了RuO2与MnSA-RuO2在反应路径、键合特性及电荷分布方面的差异。如图3所示,Mn的引入显著降低了两类主要反应路径的理论过电位,即吸附析出机制(AEM)从0.84 V降至0.27 V,晶格氧机制(LOM)从2.32 V降至1.31 V。这一结果表明,Mn掺杂有效抑制了不利的LOM路径,同时促进了更优的AEM路径,从而有助于提升整体反应动力学。Bader电荷分析与差分电荷密度图显示,Mn–O键具有更强的离子性,改善了关键中间体(如O*)的吸附强度。进一步的投影态密度(PDOS)与化学成键分析(COHP)结果也表明,Mn的替位作用削弱了氧物种的吸附能力,有利于O向OOH的转化步骤,从而加速OER反应过程。恒电势DFT(CP-DFT)模拟进一步揭示,在1.5 V外加电位下,MnSA-RuO2的活化能低至0.05 eV,远低于RuO2的0.44 eV,说明其在实际电化学环境中展现出优异的催化活性。
要点三:酸性 OER 性能和耐用性-实验验证
图 4. (a) MnSA-RuO2和 RuO2在 0.5 M H2SO4 溶液中的线性扫描伏安(LSV)曲线。(b) MnSA-RuO2的电化学阻抗谱(EIS)Nyquist 图及其等效电路模型。(c) MnSA-RuO2的 Bode 相位图。(d) 报道的多种催化剂与本工作制备的 MnSA-RuO2在 200 mA cm-2 电流密度下所达电位和 Tafel 斜率值的对比图。(e) MnSA-RuO2和 RuO2在 10 mA cm-2 电流密度下持续240小时的恒电流计时电位曲线(Chronopotentiometry)。(f) MnSA-RuO2的多步恒电流计时安培曲线(Chronoamperometry)。(g) MnSA-RuO2在是否添加TMA⁺条件下于 0.5 M H2SO4中的 LSV 曲线。(h) 在循环伏安(CV)过程中收集的 32O、34O 和 36O 的差示电化学质谱(DEMS)信号。(i) MnSA-RuO2析氧反应过程的原位 ATRSEIRAS 红外光谱图。
为验证理论结果的可靠性,研究团队在0.5 M H2SO4溶液中采用标准三电极体系对MnSA-RuO2的OER电催化性能进行了系统评估。实验表明,该材料在高电流密度下表现出显著优于RuO2的低过电位,例如在200 mA cm-2时仅需施加324 mV的电压。同时,在1.637 V电压下可实现高达836.2 mA cm-2的电流密度,展现出优异的工业化应用潜力。其Tafel斜率为61.6 mV dec-1,电化学阻抗谱(EIS)结果显示其具有更快的反应动力学与更低的电荷转移阻力。此外,电化学活性表面积(ECSA)显著提升,双电层电容(Cdl)达18.5 mF cm-2,表明材料表面暴露出更多的活性位点。进一步的本征性能分析,包括单位时间催化周转频率(TOF)和质量活性测试,也验证了MnSA-RuO2所具备的优越催化本征活性。长期稳定性测试显示,在10 mA cm-2恒定电流密度下连续运行240小时后,电势仅上升2.89%,明显优于未掺杂的RuO2催化剂。此外,TMA⁺离子抑制实验、原位质谱(DEMS)与衰减全反射表面增强红外光谱(ATR-SEIRAS)分析均表明,MnSA-RuO2主要遵循吸附析出机制(AEM),几乎不涉及晶格氧参与,从而有效避免了由晶格氧机制(LOM)引起的催化剂失活现象。
综上所述,实验结果与理论预测高度一致,进一步揭示了MnSA-RuO2通过调控电子结构与优化中间体吸附行为协同提升OER活性的内在机制。
科学材料站
文 章 链 接
“Progressive Learning-Guided Discovery of Single-Atom Metal Oxide Catalysts for Acidic Oxygen Evolution Reaction”
https://doi.org/10.1002/anie.202510965
科学材料站
通 讯 作 者 简 介
胡晓娟博士简介:现任浙江大学材料科学与工程学院助理研究员。2023年于德国马克斯·普朗克学会弗里茨·哈伯研究所(Fritz-Haber-Institut der Max-Planck-Gesellschaft)获得博士学位,随后加入浙江大学电子显微镜中心。研究方向为物理信息融合人工智能(physics-informed AI)方法及其软件包开发,并利用相关技术进行高性能材料筛选与动态过程模拟,以指导高性能材料的设计与开发。
徐秀娟博士简介:2023年6月在中国海洋大学获得博士学位,现任山东理工大学材料科学与工程学院讲师,硕士生导师。主要开展电解水制氢和电催化有机小分子氧化的关键材料与技术研究,已在Angew. Chem. Int. Ed., Adv. Funct. Mater.等国际顶尖期刊上发表论文18余篇,其中2篇入选ESI高被引论文,授权国家发明专利4项。作为导师指导山东理工大学大创计划重点项目2项,主持科技博士启动项目1项,并多次参与国家自然科学基金面上项目等科研课题。
韩仲康教授简介:现任浙江大学材料学院“百人计划”研究员,博士生导师。2018年在中国科学院大学取得博士学位,之后分别在德国马普协会Fritz-Haber-Institute和俄罗斯斯科科尔沃研究中心进行博士后研究。2022年4月加入浙江大学材料科学与工程学院材料物理研究所。研究兴趣集中在通过多尺度计算模拟结合机器学习智能设计先进材料,在真实反应条件下研究材料表界面结构的演变规律、结构相图以及相变过程。结合第一性原理计算和可解读机器学习对先进材料进行高通量筛选和理性设计,揭示影响材料性能的关键因素。将先进的机器学习算法加入到团簇展开模型中,研究真实反应条件下材料结构相图以及相变过程,进一步揭示材料结构与性能之间的内在关联。针对某一特定材料体系搭建小规模但实用型材料数据库。
陈中方教授简介:现任美国波多黎各大学里约彼德拉斯分校化学系教授。2000年获南开大学博士学位,随后先后在德国马普研究所、埃朗根-纽伦堡大学和美国乔治亚大学从事博士后研究;2006–2008年间曾任乔治亚大学及伦斯勒理工学院研究副教授,2008年起任职波多黎各大学,2014年晋升为正教授。主要从事计算化学与计算纳米材料科学研究,研究领域广泛涉及团簇、一维纳米材料、二维材料、纳米催化剂、电催化剂及其在能源存储与环境修复等领域的应用。科研团队注重理论计算与实验验证的紧密结合,积极推动高通量计算与机器学习方法在新材料设计中的应用。目前已发表SCI论文300余篇,研究成果累计引用超过4万次,H指数100。
科学材料站
第 一 作 者 简 介
徐亮亮博士简介:现任美国波多黎各大学化学系博士后研究员。 2022年在韩国汉阳大学获得博士学位,随后在韩国科学技术院与美国波多黎各大学等机构开展博士后研究。研究聚焦于结合多尺度计算、先进计算方法与机器学习技术,用于理性设计高性能功能材料,尤其强调在催化剂与能源材料领域的应用。其具体方向包括电催化反应的原子级机制模拟、纳米结构催化剂设计、多尺度筛选与验证等。
鲁林果简介:现为美国波多黎各大学物理系博士研究生。2018年和2021年分别获得东北大学学士学位和吉林大学硕士学位。研究聚焦于第一性原理计算与计算方法设计,通过微动力学模拟手段和恒电势计算方法,研究材料电催化性能与电池设计。
徐宁,现为浙江大学材料科学与工程学院博士研究生。2021年和2024年分别获得宁波大学学士与硕士学位。研究方向涵盖第一性原理计算与机器学习方法,主要关注真实反应条件下材料表面相图的构建与调控。
添加官方微信 进群交流
SCI二氧化碳互助群
SCI催化材料交流群
SCI钠离子电池交流群
SCI离子交换膜经验交流群
SCI燃料电池交流群
SCI超级电容器交流群
SCI水系锌电池交流群
SCI水电解互助群
SCI气体扩散层经验交流群
备注【姓名-机构-研究方向】
投稿请联系contact@scimaterials.cn
点分享
点赞支持
点在看


