大数跨境

重磅发布!2026年度国家自然科学基金项目申请指南

重磅发布!2026年度国家自然科学基金项目申请指南 科学材料站
2025-12-03
0
导读:📚 科研会议导读 📚亲爱的老师们,欢迎来到我们的知识分享平台!在科研竞争日益激烈的今天,掌握前沿技能和高效方法已成为脱颖而出的关键。

📚 科研会议导读 📚
亲爱的老师们,欢迎来到我们的知识分享平台!在科研竞争日益激烈的今天,掌握前沿技能和高效方法已成为脱颖而出的关键。为此,我们精心为您推荐五场高质量的培训课程,无论您是科研新人、青年学者,还是希望提升学术影响力的资深研究者,这些课程都将为您提供全方位的支持与指导!

🌟 课程一:破“卷”立新——国自然与省级基金项目高效撰写及AI协同实战培训班

  • 时间2025年12月17日-18日      


🌟 课程二:高水平学术论文写作的“破局”之道暨AI支持下的高分SCl论文前期准备、写作、高质量图表制作、投稿技巧一站式提升高级培训班

  • 时间:2025年12月12日-13日、19日-20日                  


🌟 课程三:拥抱智能,重塑教学“AI+高校教师”教、赛、研全场景实践能力跃迁工作坊

  • 时间2025年12月17日-18日              


🌟 课程四:零实验、AI融合:最新文献计量学SCI论文高效写作培训班
  • 时间:2025年12月20日-21日、27日-28日          


🌟 课程五:AI+学术双驱五天高强度论文写作特训营工具实操+完整初稿
  • 时间:2026年1月9日-11日、16日-18日         


    📚 课程一

    📢  在AI浪潮席卷科研全流程的今天,基金申请的竞争已进入“白热化”阶段——国家级、省部级及博士后项目申报人数屡创新高,评审标准日益严苛,对科学问题的原创性、逻辑的严密性与方案的可行性提出了前所未有的要求。

    您可能正面临——

    🔹时间极度紧张:教学、实验、论文、行政事务交织,留给基金撰写的整块时间寥寥无几;

    🔹 经验尚有不足:尤其是青年学者,缺乏系统指导,常在“写得累却不得要领”中反复试错;

    🔹 资源相对有限:尚未组建成熟团队,独自承担从选题到预算的全部环节;

    🔹 人机协同不好:虽尝试借助大模型提速,却陷入“生成快、修改更慢”的困境,甚至因逻辑松散、   术语偏差反被扣分。

           我们深知,一份成功的基金申请书,从来不只是文字的堆砌,而是科学洞察、逻辑架构与表达艺术的综合体现。它背后,是无数个深夜的推敲、无数次的自我质疑,以及对“那个值得被资助的问题”的执着追寻。本期课程以“人机协同、效率与深度并重”为核心理念。我们拥抱大语言模型带来的效率革命——它能帮你快速生成文献综述、梳理提纲、润色语言、甚至绘制图表。但我们也清醒地知道:AI无法替代你的科学判断、问题意识与创新思维。评委最终看到的,不是一段流畅的文字,而是你对科学问题的理解深度与解决路径的可信度。

          无论您是首次申请青基,还是冲击面上项目的“老将”,我们都愿成为您科研路上的同行者与助推器。期待与您共启这段高效、深度、有温度的基金撰写之旅!


    📊 一对一课后辅助
    • 1. 学习问题交流    2. 项目撰写问题支持    3.项目成果优化及修改建议


    📅 培训时间

    • 直播时间202512月17日-18日(腾讯会议直播)


    🎁 会议赠送

    1. 提供全部课程回放,建立助学群,长期辅助交流。

    2. 赠送1个月ChatGPT会员账号【可同时使用DeepSeek、Claude、Grok等模型,无需科学上网】 


    🎯 培训方式

    • 网络直播+助学群辅助+导师面对面实践工作交流


      ✨ 往期答疑与好评

      📊 核心理念
      • 人机协同——高效利用大语言模型快速生成文献综述、搭建提纲、润色语言、辅助绘图;如何批判性审视AI输出、精准提炼关键科学问题、构建逻辑闭环、讲好属于您的科研故事;

      • 全流程覆盖——从选题策略、题目打磨、立项依据,到技术路线图、摘要撰写、经费预算,16个专题层层递进,直击评审关注点;

      • 聚焦实战痛点——“摘要如何打动评委?”“技术路线图怎样既美观又专业?”“研究内容如何避免‘大而空’?”……这些问题,我们一一拆解。


      📋 课程内容简要

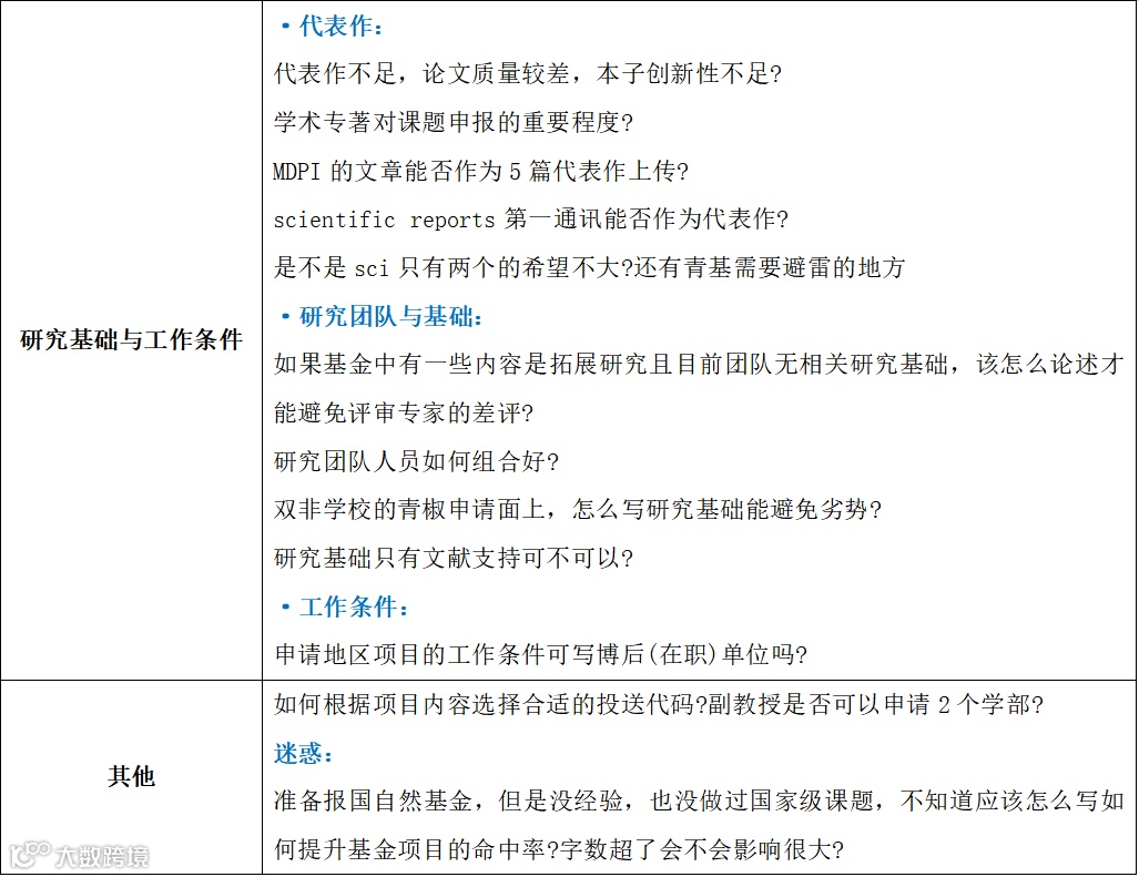
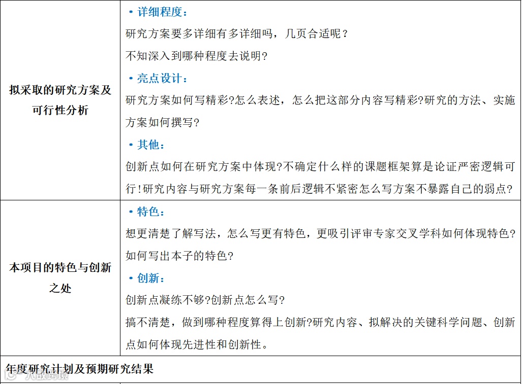
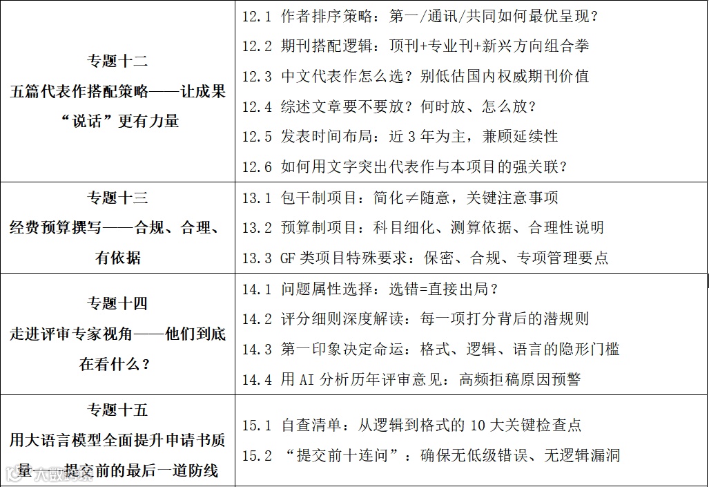
      基金项目申请过程中常见问题解析】↓


      📞 报名咨询

      联系人:刘佳 185-1037-1651(微信同号)

      微信二维码:


      图片
      📚 课程二
      图片

      📢 SCI论文写作是科学研究成果传播和学术交流的重要途径,不仅是研究者展示创新性和学术贡献的核心方式,也是提升个人学术影响力和职业发展的关键手段。本课程对SCI论文从准备到投稿全流程进行讲解,包括文献检索和计量分析(VOSViewer、R bibliometrix)、文献高效管理(Endnote、Connected papers)、文献动态跟踪工具使用、论文问题切入点和想法idea提炼、论文框架和行文设计、论文图表设计和组合(R、Python)、各个板块(题目、摘要、引言、材料与方法、结果、讨论、结论)段落、句子的设计和布局、cover letter的写作模板、语法检查(Grammarly)、语言润色(chatGPT)、Graphical Abstract准备、Nature、Science及其子刊和顶刊的不同写作套路转换、目标期刊的研究和分析、不同风格投稿系统准备、理解同行审稿机制、修改意见处理等。全过程通过AI大模型辅助,提升SCI论文的写作效率和投稿命中率。   

          强基础:前期准备与工具使用                养习惯:SCI文献追踪与科研思维养成

          学套路:SCI论文写作技巧                    装门面:高质量的图表制作和排版

          再提升:论文润色、自我审稿和复查      善投稿:目标期刊选择和投稿系统熟悉

          能应变:审稿意见的学习与应对            多讨论:常见问题与讨论  


      📅 培训时间

      • 培训方式(腾讯会议直播)

      • 直播时间2025年12月12日-13日、19日-20日 


      🎁 会议赠送

      1. 提供全部课程回放,建立助学群,长期辅助交流。

      2. 超级福利:赠送1个月ChatGPT4/4o会员账号(此账号国内直接登录、无需魔法)。


      📋 课程内容简要
      图片
      图片
      图片
      图片
      图片
      图片
      图片

      📞 报名咨询

      联系人:刘佳 185-1037-1651(微信同号)

      微信二维码:


      图片

      📚 课程三

      📢 各省市、自治区有关单位、各高等院校:

      教学与科研是高校教师发展的两翼。在人工智能浪潮席卷全球的今天,AI技术正如同一次深刻的“教学技术革命”,将教师的创造性教学设计与AI的高效执行与生成能力相结合,正以前所未有的力量重塑教学形态,提升教研效能。过去需要耗费大量时间的课程准备、资源开发、数据分析和材料撰写工作,在AI的赋能下能够被极大地简化和加速,这使得教师能将更多精力聚焦于教育本身,实现个性化、创新性的教学突破。
      然而,面对层出不穷的AI工具,许多教师也存在诸多困惑:如何从纷繁的工具中精准选择?如何跨越技术与应用的鸿沟?如何将AI深度融入课程建设、课堂教学、竞赛指导、项目申报等具体环节,而不只是流于表面的技术体验?
      为此,我们特设计本课程,旨在为广大高校教师提供一套“理念-工具-场景-实战”一体化的AI教学应用全景解决方案。
      为什么选择本次工作坊?
      本工作坊并非一次泛泛而谈的概念普及,而是以“实操演练”为核心的深度赋能。我们坚信,大多数教师并非,也无需成为AI专家或程序员。我们的目标是将AI工具(如DeepSeek、Kimi、AI PPT等)打造为教师手中得心应手的“智能教研助理”。选择这些工具,是因为它们具备简单直观的交互方式、强大的生成与推理能力、以及广泛的应用生态,能够让教师像使用“智能画笔”一样,将教学创意迅速转化为可见、可用的成果。
      课程内容体系:从基础认知到成果产出
      本课程从“赋能教学”与“赋能教研”两大维度,分四大部分对AI助力高校教师发展进行系统讲解:
      基础篇:理念革新与工具入门
      我们将从底层逻辑出发,阐释AI作为“认知协作伙伴”如何拓展教师的能力边界。同时,带您快速掌握主流AI工具的核心操作法门,重点学习与AI高效对话的“提示词工程”,为您后续的实操打下坚实基础。
      方法篇:AI驱动的教学设计与实施
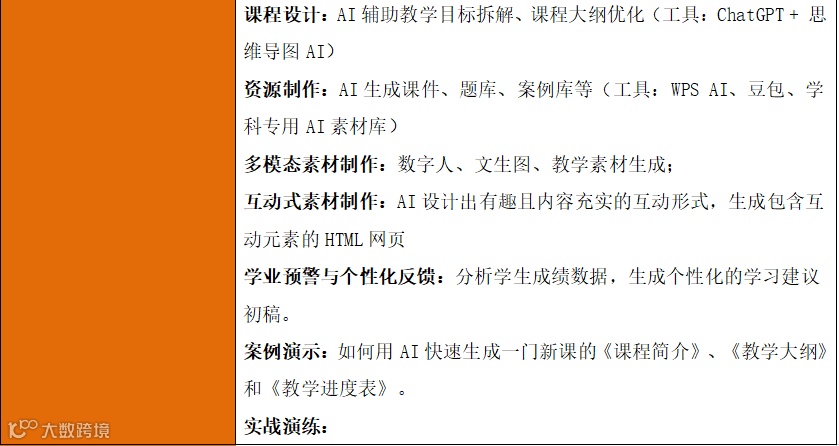
      本部分将AI与课程的教学设计、课堂互动、资源开发深度融合。我们将演示如何用AI快速生成课程大纲、设计情景化教学案例、创造个性化习题、乃至一键生成高质量教学课件。您将通过实战,亲身体验教学准备环节的“效率革命”。
      进阶篇:AI助推教研竞赛与项目申报
      聚焦教师专业成长的核心领域。我们将分享如何利用AI进行教学竞赛的创新设计、讲稿润色与模拟答辩;更将深入教改项目与教学成果奖的申报环节,展示AI如何在文献综述、思路梳理、创新点挖掘和申报书撰写上提供强大助力,让您的教研成果更加熠熠生辉。
      实践篇:AI辅助学生指导与成果凝练
      通过毕业论文指导、大创项目孵化、学业数据分析等真实场景案例,提供AI在全过程育人中的应用范式。最后,我们将引导您综合运用所学,初步凝练和打造属于自己的教学成果,完成从理论到实践的最后闭环。
      学习本课程,您将:
      洞悉前沿:理解AI教育的“底层逻辑”与发展趋势,转变教学思维。
      掌握方法:获得一整套经过验证的、覆盖“教、研、赛、导”全场景的AI实操方法论。
      提升效能:显著降低事务性工作负荷,将创造力集中于教学创新与学术研究。
      产出成果:带着为您课程量身定制的教学方案、项目申报框架或竞赛优化策略等具体成果离开课堂。
      我们诚挚地邀请您参加此次研修班,共同步入智能教育的新纪元,让AI成为您最得力的教学伙伴,携手开创高等教育的新未来!

      📅 培训时间

      • 直播时间:2025年12月17日-18日(腾讯会议直播)


      📋 课程内容简要
      上下滑动查看更多内容



      📚 课程四

      📢 文献计量学是一门融合数学、统计学与信息科学的交叉学科,旨在通过定量方法系统分析学术文献中的知识结构、研究热点与发展趋势。在科研竞争日益激烈的今天,将AI 大语言模型与文献计量学方法结合,已成为提升科研效率、精准选题和把握学科前沿的重要手段。

      本课程系统引入当前最主流的文献计量分析与信息可视化技术,聚焦CiteSpace、VOSviewer 与 R 语言的实操应用,同时融入DeepSeek、ChatGPT等大语言模型的工具价值:借助 DeepSeek、ChatGPT大语言模型快速提炼文献核心信息、辅助选题判断,利用其生成分析思路与解读框架,结合工具完成图谱绘制,并辅助构建 SCI 论文写作逻辑。通过理论讲解结合实操演练,帮助学员从零起步,全面掌握从选题构思、数据库检索、图谱绘制到成果撰写的全流程技能,最终引导学员完成一篇具有发表潜力的可视化研究论文。
      课程广泛适用于多个领域,尤其适合科研新人、研究生、基金申请者及希望提升科研数据分析与写作能力的学术工作者,通过DeepSeek、ChatGPT 大语言模型与主流工具的结合,让文献计量分析与论文写作更高效、更精准。

      📅 培训时间

      • 直播时间:2025年12月20日-21日、27日-28日(腾讯会议直播)


      🎁 会议赠送

      1. 提供全部课程回放,建立助学群,长期辅助交流。

      2. 超级福利:赠送 1 个月 ChatGPT4o/4.5/o1 会员账号【此账号同时可以使用 DeepSeek、Claude、Grok 等模型,无需科学上网】 


      📋 课程内容简要
      上下滑动查看更多内容




      📚 课程五

      📢 随着学术竞争日益激烈,论文写作的效率与质量成为科研入门者、职场晋升者及在校学子的核心诉求,传统写作模式中文献检索繁琐、框架构建迷茫、数据分析低效等痛点愈发凸显,而AI技术的飞速发展为打破这些瓶颈提供了全新可能。为帮助学员精准对接学术写作需求,借助智能工具破解从选题到定稿的全流程难题,特打造本次高强度论文写作训练营,通过系统化课程设计与实操演练,让学员快速掌握AI赋能论文写作的核心逻辑与技巧。

          随着科研范式向“智能高效”转型,市场对兼具学术素养与AI应用能力的复合型人才需求持续攀升,不少学习者面临“想写论文却无从下手、已有思路却难以落地”的困境。本课程立足这一现状,以“短周期、高产出、强实操”为核心导向,整合主流AI写作工具与标准化学术写作流程,助力学员在集中训练中搭建完整论文框架、完成初稿撰写,切实提升学术表达与科研实践能力,为后续论文修改、发表及科研工作开展奠定坚实基础,特此通知。

      📅 培训时间

      • 直播时间:2026年1月9日-11日、16日-18日(腾讯会议直播)


      🎁 培训目标

      • 通过系统训练与AI工具实操,让学员在5天内完成一篇论文初稿(含引言、文献综述、假设、方法、结果、讨论、结论)。


        🎯教学特色

        • AI工具与学术需求深度适配:围绕科研人员“文献检索慢、框架构建难、数据分析耗时长”的核心痛点,整合ChatGPT、Research Rabbit等智能工具,针对性开发选题生成、文献管理、数据可视化等实操模块,让AI技术精准解决论文写作全流程难题。

        • “原理+落地”双轨教学匹配能力需求:既拆解IMRaD结构、假设逻辑推演等学术原理,又结合不同领域(社科/理工等)、不同基础(本科/博士/职场研究者)学员的能力差异,通过案例复现、分层任务设计,确保理论学习与实际论文写作需求无缝衔接。
        • 短周期闭环设计契合高效产出需求:课程聚焦“从0到1完成论文初稿”目标,每日任务围绕论文核心模块(文献集-框架-引言-结果-定稿)递进,适配学员“快速突破写作瓶颈、短期出成果”的迫切需求,实现学习与产出同步。
        图片

          📋 课程内容简要

          上下滑动查看更多内容



          其它课程推荐

          2025 最新 AI-Python 机器学习与深度学习实践技术应用培训班

          培训时间:2025年12月18日-21日四天直播课程

          最新 AI-Python 机器学习与深度学习近红外光谱全流程分析(预处理-建模-可视化)高阶实践培训班

          培训时间:2025年12月16日-17日、23日-24日四天直播课程

          AI赋能R-Meta分析核心技术:从热点挖掘到高级模型、助力高效科研与论文发表"培训班

          培训时间:2025年12月26日-27日、1月2日-3日四天直播课程


          扫描下方二维码,添加微信咨询


          END

          Ai尚研修丨专注科研领域

          技术推广,人才招聘推荐,科研活动服务

          科研技术云导师,Eay  Scientific  Research


          【声明】内容源于网络
          0
          0
          科学材料站
          内容 0
          粉丝 0
          科学材料站
          总阅读0
          粉丝0
          内容0