科学材料站
文 章 信 息
质子交换膜燃料电池(PEMFC)作为一种高效、清洁的能源转换技术,在新能源汽车、分布式发电等领域展现出巨大应用潜力。然而,传统PEMFC通常需要在高湿度条件下运行,并依赖复杂的加湿和背压控制系统,这限制了其在干燥环境下的性能表现,也增加了系统成本与维护难度。近年来,燃料电池技术的发展趋势正逐步向低湿度、低背压方向演进,力求简化系统结构,提高整体能效。
在这一技术背景下,哈尔滨工业大学王振波、赵磊、张云龙团队与深圳大学隋旭磊团队联合攻关,在燃料电池催化剂设计领域取得重要突破。近日,相关研究成果以《A Scalable Mesoporous Catalyst with Intrinsic Water Retention and Ultra-Stability for High-Performance Low-Humidity Fuel Cells》为题,正式发表于ACS Catalysis,深圳大学的博士后沈力晓为本文的第一作者。
该研究团队成功开发出一种高铂密度介孔碳负载催化剂,该催化剂在低湿度条件下表现出卓越的电化学性能和优异的长期稳定性,多项关键性能指标达到了美国能源部(DOE)设定的2025年燃料电池技术目标。
科学材料站
研 究 亮 点
一、与创新设计
1. 介孔结构优化保水机制
研究团队采用具有丰富2-10纳米介孔的碳材料作为催化剂载体,通过毛细管凝结效应,在低湿度条件下实现了高效的水分捕获与保持。实验表明,介孔碳载体能够在干燥环境中形成稳定的水膜,为质子传输提供了连续的水合通道,显著改善了燃料电池在低湿度条件下的性能表现。
2. 高铂密度布局提升质子传导
通过优化的合成工艺,研究团队实现了铂纳米颗粒在介孔中的高密度均匀分布。统计数据显示,m-Pt/C催化剂中铂颗粒的平均最近邻距离仅为1.67纳米,远低于传统多孔碳载体催化剂的6.69纳米。这种紧密的颗粒排列大大缩短了质子传输路径,确保了在干燥条件下质子传导网络的连续性。
3. 介孔限域效应增强稳定性
介孔结构不仅提升了铂颗粒的分散性,还通过空间限域作用有效抑制了铂颗粒的奥斯特瓦尔德熟化过程。实验证明,经过30,000次加速应力测试后,m-Pt/C催化剂仍能保持优异的电化学活性面积和结构完整性,铂颗粒平均尺寸仅增长至4.59纳米,远低于传统催化剂的7.04纳米。
二、实验性能
研究团队对新型催化剂进行了系统性的性能评估,涵盖了从单电池到完整电堆的多层次测试:
1. 单电池性能表现
在标准测试条件下(H₂/空气,0.5/2 L/min,150 kPa背压),采用m-Pt/C催化剂的膜电极组件(m-MEA)在2000 mA/cm²的高电流密度下,输出电压达到0.719 V,较传统多孔碳基MEA(p-MEA)高出58 mV。即使在20%的低相对湿度条件下,性能优势更加显著,电压提升幅度达到50.7%。
2. 电堆级性能验证
在更为接近实际应用的条件下,研究团队构建了10节电池的液冷短堆进行测试。在50%相对湿度、150 kPa背压条件下,m-MEA在2000 mA/cm²下输出电压为0.700 V,较p-MEA提升64 mV。特别值得注意的是,在风冷常压自加湿条件下,m-MEA在500 mA/cm²下仍能保持0.732 V的高输出电压,较传统催化剂提升达81 mV。
3. 长期稳定性测试
通过30,000次加速老化测试(0.6V↔0.95V方波循环),m-MEA在800 mA/cm²下的电压衰减仅为26 mV,远低于p-MEA的68 mV,完全满足DOE 2025年设定的≤30 mV的耐久性目标。同时,电化学活性面积仅损失37.0%,同样达到了DOE的≤40%标准。
4. 铂利用率显著提升
在0.67V工作电压下,m-MEA的铂利用率达到0.155 gₚₜ/kW,接近DOE 2025年设定的0.1 gₚₜ/kW目标,较传统催化剂(0.397 gₚₜ/kW)有显著改善,为降低燃料电池系统成本提供了有力支持。
三、机理探究:多尺度深入分析
为深入理解新型催化剂优越性能的根源,研究团队开展了多层次的机理研究:
1. 分子动力学模拟揭示传输机制
通过分子动力学模拟,研究团队发现在低湿度条件(λ=4)下,m-MEA中水合氢离子的扩散系数是p-MEA的两倍以上。模拟结果显示,密集的铂颗粒排布促进了离聚物的均匀分布,形成了更为连续的质子传导网络。
2. 结构演变分析阐明稳定性机制
老化后的表征显示,m-Pt/C催化剂中仍有26.3%的铂颗粒保持在介孔内部,而p-Pt/C中这一比例仅为7.7%。这种结构保留效应源于介孔的限域作用,有效抑制了铂颗粒的迁移和团聚。
3. 表面形貌表征揭示界面优化
通过激光显微镜和原子力显微镜分析,发现m-MEA催化剂层表面更加平整,粗糙度参数更低。这种平整的表面结构有利于离聚物的均匀覆盖,优化了三相界面结构,提升了质子和反应物的传输效率。
四、工艺创新:可规模化制备路线
研究团队与海卓健新材料(上海)有限公司合作开发的微波辅助连续流合成工艺,实现了催化剂的高效、规模化制备。该工艺具有以下优势:
1. 工艺可控性强:通过精确控制反应温度、流速等参数,确保催化剂结构的一致性
2. 生产效率高:连续流设计适合大规模生产,单批次产量可达公斤级
3. 产品质量稳定:工艺重现性好,催化剂性能批次间差异小
4. 环境友好:采用绿色溶剂,减少废弃物产生
海卓健新材料作为催化剂规模化生产合作伙伴,提供了关键的介孔碳催化剂和微波连续流制备设备,为研究的产业化转化提供了坚实支撑。这种产学研紧密结合的模式,为新型催化剂的产业化应用奠定了坚实基础。
五、应用前景与产业意义
该项研究成果不仅在基础研究层面深化了对燃料电池催化剂构效关系的理解,更在工程应用层面展现了显著价值:
1. 产业化进展顺利
通过与海卓健新材料的合作,该催化剂已进入中试生产阶段。公司采用自主开发的微波连续流设备,可实现催化剂的规模化、连续化生产,单批次产量达到公斤级,为商业化应用提供了产能保障。
2. 推动燃料电池系统简化
新型催化剂优异的低湿度性能,有望使燃料电池系统摆脱对复杂加湿装置的依赖,显著降低系统成本、体积和重量,提高系统可靠性。海卓健新材料正在与多家燃料电池企业合作,推进该催化剂在简化系统设计中的应用验证。
3. 拓展燃料电池应用场景
在干燥气候、高海拔等特殊环境下,传统燃料电池往往需要额外的加湿设备。新型催化剂的开发,将使燃料电池在这些环境下的应用成为可能,极大地拓展了燃料电池的市场空间。海卓健新材料计划针对不同应用场景开发定制化催化剂产品。
4. 加速燃料电池商业化进程
高性能、高稳定性催化剂的开发,将有效降低燃料电池系统的全生命周期成本,提升产品竞争力,加速燃料电池技术在各领域的商业化推广。海卓健新材料已建立完善的质量控制体系和客户技术支持团队,为产品的市场化推广做好准备。
5. 为下一代燃料电池技术奠定基础
该研究提出的介孔限域、高密度布局等设计理念,不仅适用于铂基催化剂,也为其他贵金属或非贵金属催化剂的设计提供了新思路,推动了整个燃料电池催化剂领域的技术进步。海卓健新材料正基于这一技术平台,开发系列化催化剂产品。
科学材料站
总 结 与 展 望
深圳大学与哈尔滨工业大学联合团队的研究工作,通过与海卓健新材料(上海)有限公司的产学研合作,成功制备出具有优异低湿度性能和超强稳定性的介孔铂碳催化剂。该催化剂在多个性能指标上达到或超越了行业先进水平,为解决燃料电池低湿度运行难题提供了有效的技术方案。
这一成果不仅展示了基础研究与工程应用的有机结合,也体现了中国科研团队和企业在燃料电池关键材料领域的创新实力。海卓健新材料作为产业化合作伙伴,为催化剂的规模化生产和市场推广提供了重要支撑。随着后续产业化进程的推进,这一技术有望为燃料电池的商业化应用注入新的动力,助力中国在新能源技术领域实现跨越式发展。
科学材料站
文 章 链 接
A Scalable Mesoporous Catalyst with Intrinsic Water Retention and Ultra-Stability for High-Performance Low-Humidity Fuel Cells
期刊:ACS Catalysis
DOI:10.1021/acscatal.5c07476
通讯作者:王振波、赵磊、张云龙、隋旭磊
通讯单位:深圳大学、哈尔滨工业大学
科学材料站
图 文 分 析
图1. 催化剂表征与MEA性能比较评估。(a) 用于连续流微波辅助大规模生产催化剂的装置。(b) 高铂位点密度介孔碳负载催化剂的TEM图像。(c) 传统多孔碳负载催化剂的TEM图像。(d) 传统固体碳负载催化剂的TEM图像。(e) 大规模生产的高铂位点密度介孔碳催化剂照片。(f) 催化剂纳米颗粒粒径分布的箱线图。(g) 高铂位点密度优势示意图。(h) 单个铂纳米颗粒间最近邻距离的箱线图。(i) MEA单电池测试构型示意图。(j) H₂/O₂极化曲线(测试条件:阳极/阴极流速0.5/0.5 L min⁻¹,背压100 kPa)。(k) H₂/空气极化曲线(测试条件:阳极/阴极流速0.5/2 L min⁻¹,背压150 kPa)。(l) 质子传导电阻分析。
图2. 碳载体的物理性质表征。(a) 两端平均水接触角随相对时间变化图。(b) 动态水接触角曲线图。(c) 碳载体的BJH孔径分布图。(d) 介孔碳的TEM图像。(e) 多孔碳的TEM图像。(f) 固体碳的TEM图像。
图3. MEA及短堆在低湿度下的性能表现。(a) 总载量为0.3 mgPt cm⁻²的m-MEA和p-MEA 20%及50%相对湿度下的H₂/空气极化曲线(测试条件:阳极/阴极流速0.5/2 L min⁻¹,背压150 kPa)。(b) m-MEA和p-MEA在20%和50%相对湿度下,于100、500及2000 mA cm⁻²时的电压对比。(c) m-MEA和p-MEA在50%相对湿度下的DRT质子传导电阻对比。(d) 总载量为0.125 mgPt cm⁻²的m-MEA和p-MEA在50%相对湿度下的H₂/空气极化曲线(测试条件:阳极/阴极流速0.5/2 L min⁻¹,背压150 kPa)。(e) 在总载量0.125 mgPt cm⁻²、50%相对湿度下,m-MEA和p-MEA于100、500及2000 mA cm⁻²时的电压对比。(f) 铂利用率对比。(g) 全尺寸液冷短堆性能对比(电堆参数:10节单电池,单池活性面积350 cm²;测试条件:阳极/阴极化学计量比1.8/2,背压150 kPa,相对湿度50%,电堆温度85 °C)。(h) 风冷短堆性能表现(电堆参数:10节单电池,单池活性面积16.8 cm²;测试条件:强制风冷供气,常压,环境电堆温度)。(i) m-MEA和p-MEA在风冷电堆500 mA cm⁻²和液冷电堆2000 mA cm⁻²下的电压性能对比。
图4. 分子动力学模拟。(a, b) 分别为m-MEA在水合水平λ=10和λ=4时的模拟快照(分子模型着色如下:水分子为红白两色,离聚物为棕蓝两色,碳载体基底为棕色球面层,铂纳米颗粒为中心聚集的黄色球体)。(c) m-MEA(上)和p-MEA(下)模型的模拟构架与分子结构。(d, e) 分别为p-MEA在水合水平λ=10和λ=4时的模拟快照。(f) m-MEA和p-MEA电极在λ=10时H₃O⁺离子的均方位移曲线。(g) m-MEA和p-MEA电极在λ=4时H₃O⁺离子的均方位移曲线。(h) m-MEA和p-MEA电极在水合水平λ=10和λ=4时H₃O⁺扩散系数对比分析。
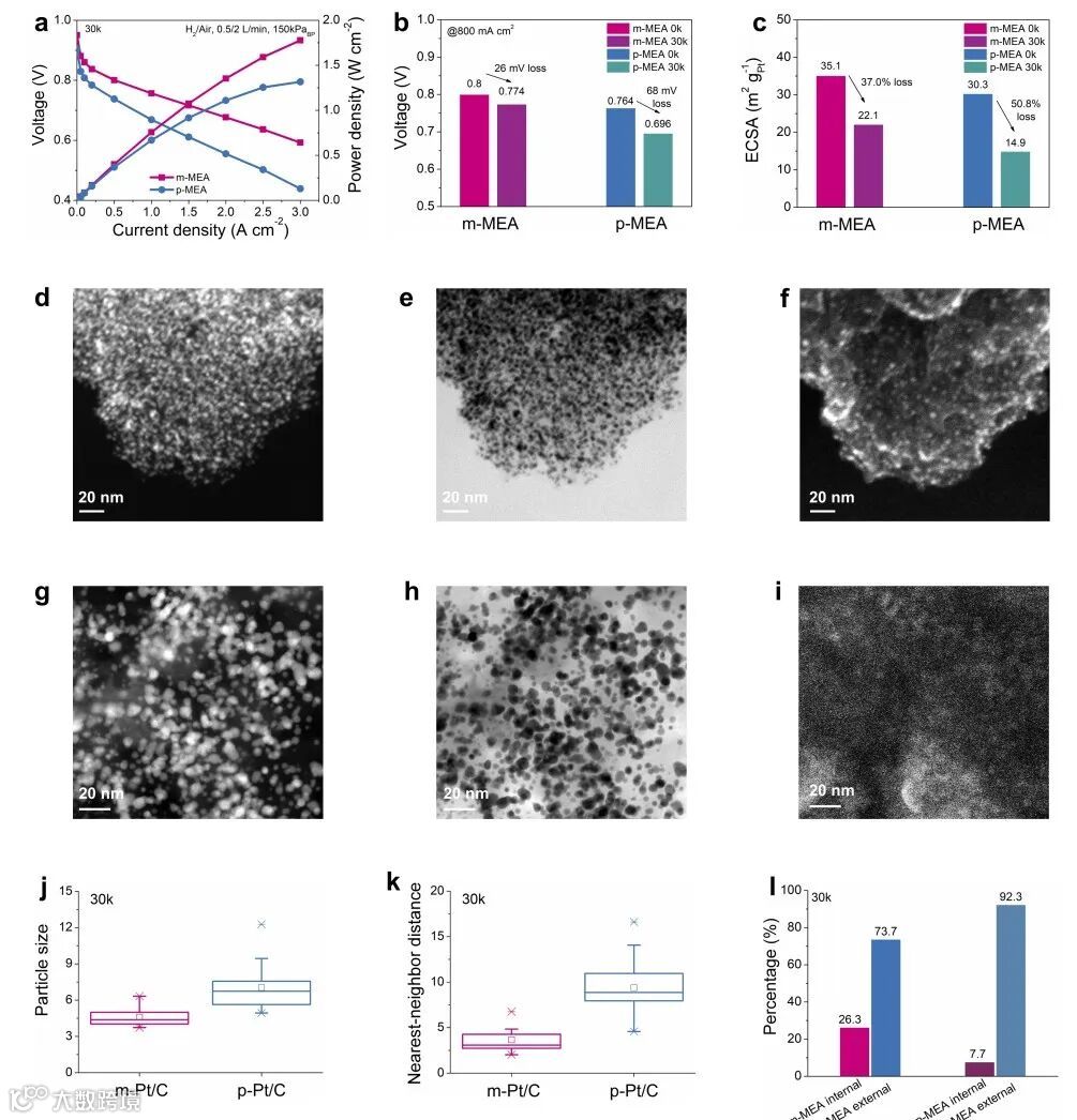
图5. 稳定性评估。(a) m-MEA和p-MEA经过30k次加速应力测试循环后的H₂/空气极化曲线对比(AST方案:0.6 V(3 s)与0.95 V(3 s)方波循环;极化测试条件:阳极/阴极流速0.5/2 L min⁻¹,相对湿度100%,背压150 kPa)。(b) m-MEA和p-MEA在800 mA cm⁻²下老化前后的电压衰减值对比。(c) m-MEA和p-MEA老化前后的电化学活性面积损失对比。(d) 老化后m-MEA催化剂的HAADF-STEM图像。(e) 同(d)区域的老化m-MEA催化剂SE图像。(f) 同(d)区域的老化m-MEA催化剂明场TEM图像。(g) 老化后p-MEA催化剂的HAADF-STEM图像。(h) 同(g)区域的老化p-MEA催化剂SE图像。(i) 同(g)区域的老化p-MEA催化剂明场TEM图像。(j) 老化后m-MEA和p-MEA催化剂纳米颗粒粒径分布的箱线图对比。(k) 老化后m-MEA和p-MEA催化剂中单个铂纳米颗粒间最近邻距离的箱线图对比。(l) m-MEA和p-MEA催化剂老化前后位于孔道内与孔道外铂纳米颗粒比例的变化。
图6. 催化剂层表面平整度与内部三相界面表征。(a) m-MEA电极表面的三维白光干涉仪光学轮廓图像。(b) p-MEA电极表面的三维WLI图像。(c) m-MEA电极表面的二维WLI图像。(d) p-MEA电极表面的二维WLI图像。(e) m-MEA与p-MEA表面粗糙度系数(Ra与Rq)对比。(f) m-MEA电极横截面的三维AFM高度图。(g) m-MEA电极横截面的二维AFM高度图。(h) m-MEA电极横截面的AFM粘附力图。(i) p-MEA电极横截面的三维AFM高度图。(j) p-MEA电极横截面的二维AFM高度图。(k) p-MEA电极横截面的AFM粘附力图。(l) m-MEA与p-MEA电极横截面AFM高度传感器步阶轮廓对比。(m) m-MEA与p-MEA电极横截面AFM粘附力步阶轮廓对比。
添加官方微信 进群交流
SCI二氧化碳互助群
SCI催化材料交流群
SCI钠离子电池交流群
SCI离子交换膜经验交流群
SCI燃料电池交流群
SCI超级电容器交流群
SCI水系锌电池交流群
SCI水电解互助群
SCI气体扩散层经验交流群
备注【姓名-机构-研究方向】
投稿请联系contact@scimaterials.cn
点分享
点赞支持
点在看


