科学材料站
文 章 信 息
K/Cu协同掺杂锁定P2型钠电池正极结构稳定性
第一作者:段玉
通讯作者:包硕,路金林
单位:辽宁科技大学,广州交通大学
科学材料站
研 究 背 景
锂离子电池(LIBs)因高能量密度、长循环寿命广泛应用于便携电子设备与新能源汽车,但锂资源稀缺不均限制其大规模储能应用。钠离子电池(SIBs)因钠资源丰富、成本低,成潜力替代储能技术。正极材料决定电池关键性能,层状氧化物正极材料(NaxTMO2,TM为Ni、Mn、Fe等过渡金属)因比容量高、能量密度大、合成工艺成熟、结构可调,是正极重要研究方向,其按钠占据位置与氧堆积方式分四种结构,P2型因钠扩散通道宽综合性能更优。但Na+半径(1.02 Å)大于Li+(0.76 Å),使P2型正极在离子脱嵌时易发生不可逆结构变化,高电压下Na+脱出会引发P2-O2相变,导致晶格体积显著变化,既增加扩散阻力,又加剧过渡金属溶出,严重影响循环性能与容量保持率。离子掺杂是抑制相变、提升结构稳定性的核心策略,然单一掺杂效果有限,亟需开发高效协同掺杂策略。
科学材料站
文 章 简 介
近日,辽宁科技大学包硕教授与广州交通大学路金林教授团队合作,在国际知名期刊Chemical Engineering Journal上发表题为“Dopant alliance: K/Cu cooperative bonds lock structural stability in P2-type sodium cathodes”的研究文章。该研究制备一系列K/Cu共掺杂P2型层状氧化物正极材料,系统揭示协同掺杂的改性机制:K⁺作为层间支柱锁定层间结构,Cu²⁺优化电子结构并抑制Jahn-Teller效应,二者协同实现“结构稳定-离子/电子传输”双优化。K0.05Na0.7Ni0.23Mn0.67Cu0.1O2表现出优异电化学性能,经过200次循环后仍能保持96.80%的容量,钠离子扩散系数为1.06×10-10 cm2·s−1。铜掺杂诱导了自旋极化半金属行为,通过增加费米能级附近的态密度来提高电子电导率。为高性能SIBs正极开发提供可规模化的改性路径。
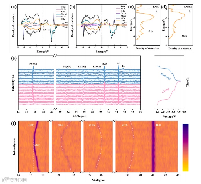
图1 正极材料的XRD表征图谱及示意图
科学材料站
本 文 要 点
要点一:K/Cu协同掺杂的结构调控机制
K/Cu协同掺杂未改变P2 相晶体结构(空间群P63/mmc),但通过多维度结构调控实现性能优化。Cu²⁺(离子半径0.73 Å)取代Ni²⁺(0.69 Å)引发局部结构畸变,导致晶格参数a轻微收缩(增强层内堆积紧密性)、c轴显著扩张(增加0.036 Å),层间距从5.559 Å扩大至5.602 Å,为Na+扩散提供更宽通道。在层间锁定与电子优化上,大尺寸K+锚定Na+层间形成“刚性支柱”,阻止高电压下层间滑动。
图2 正极材料的微观形貌和结构表征
要点二:元素价态与电子结构分析
XPS分析表明,Cu掺杂使Mn3+含量从47.33%降至36.13%,显著削弱Mn3+引发的Jahn-Teller畸变,从根源抑制高电压下P2-O2相变的发生。大尺寸K+(1.38 Å)锚定在Na+层间,阻止层间滑动;Cu与O形成稳定的Cu-O共价键,增强TMO2层内聚力;二者协同实现双重结构保障。
图3 正极材料的元素分析
要点三:优异的电化学性能与动力学特性
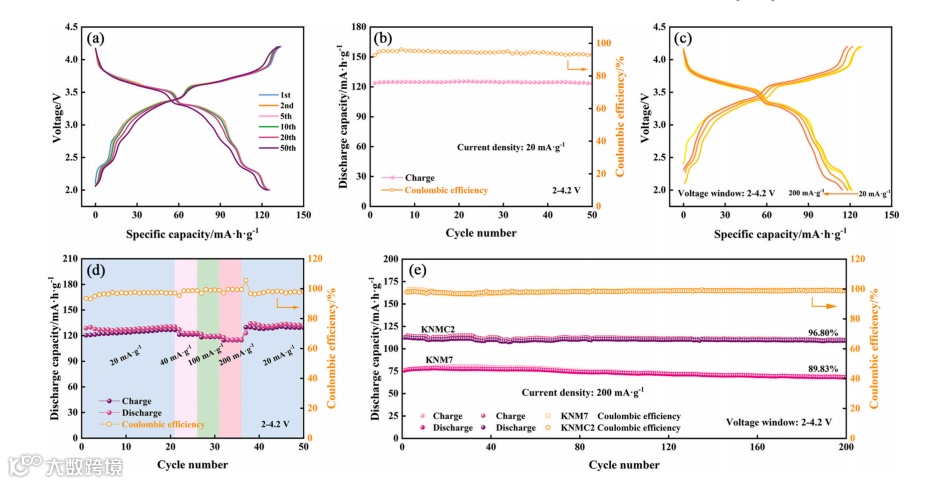
正极材料的电化学性能和动力学性能优异。在20 mA·g-1电流密度下,初始放电容量为123.8 mAh·g-1,循环50次后容量保持率达99.8%;200 mA·g-1下循环200次,容量保持率仍为96.80%,远高于单一K掺杂(89.83%),且库伦效率始终接近99%,表明其优异的可逆性。当电流密度从20 mA·g-1提升至200 mA·g-1时,放电容量从120.5 mAh·g-1降至114.5 mAh·g-1。即使在500 mA·g-1高倍率下,仍能保持较高容量,证明其优异的离子传输能力。GITT测试表明,Na+扩散系数的平均值达1.06×10-10cm²·s-1,比其他正极材料提升5个数量级,确保高倍率下的快速离子传输。
图4 正极材料的长循环和倍率性能测试
要点四:理论计算与原位结构演化验证
通过DFT理论计算得出正极材料的态密度数据。DOS分析显示,K单一掺杂的正极材料的费米能级(Ef)处存在0.304 eV 的带隙,表现为半导体特性;而K/Cu共掺杂的正极材料呈现自旋极化半金属特征,电子导电性显著提升。在2.0-4.2 V充放电过程中,正极材料的(002)峰仅偏移0.42°,且无新相(如O2、P2’)生成,证明其晶格结构在循环中高度可逆;而仅K掺杂的样品在高电压下(002)峰偏移达0.47°,且出现轻微相变迹象,进一步证实K/Cu协同掺杂对结构稳定性的提升作用。循环200次后,SEM图像显示其六边形片状形貌完整,无明显裂纹或破碎,且表面形成均匀的CEI膜,保障长期循环稳定性。
图5 正极材料的态密度计算对比和原位XRD图谱
科学材料站
文 章 链 接
Dopant alliance: K/Cu cooperative bonds lock structural stability in P2-type sodium cathodes
https://doi.org/10.1016/j.cej.2025.166745
科学材料站
通 讯 作 者 简 介
包硕教授简介:辽宁科技大学材料与冶金学院,副教授,硕士生导师。主要从事新能源电极材料、钠离子电池、锂离子电池、超级电容器等研究工作。先后主持国家自然科学基金青年基金项目,国家自然科学基金面上项目、辽宁省教育厅项目等多项科研项目。在Chemical Engineering Journal、Journal of Colloid and Interface Science、Journal of Power Sources、ACS Sustainable Chemistry & Engineering、Electrochimica Acta等国际知名期刊发表SCI检索论文30余篇。
路金林教授简介:广州航海学院(广州交通大学筹)科研部部长,三级教授,博士生导师,辽宁省特聘教授,辽宁省“百千万人才工程”百人层次,宝钢优秀教师,广州市领军人才。先后主持国家自然科学基金3项,辽宁省杰出青年基金1项,发表SCI收录论文100余篇,授权中国发明专利10多项,获辽宁省自然科学成果三等奖2项。在Chemical Engineering Journal、Journal of Colloid and Interface Science、ACS Sustainable Chemistry & Engineering、Chemical Communications、Journal of Materials Chemistry等国际知名期刊发表SCI检索论文100余篇,授权中国发明专利10多项。
添加官方微信 进群交流
SCI二氧化碳互助群
SCI催化材料交流群
SCI钠离子电池交流群
SCI离子交换膜经验交流群
SCI燃料电池交流群
SCI超级电容器交流群
SCI水系锌电池交流群
SCI水电解互助群
SCI气体扩散层经验交流群
备注【姓名-机构-研究方向】
投稿请联系contact@scimaterials.cn
点分享
点赞支持
点在看


