科学材料站
文 章 信 息
(NH4)4EDTA 对高铜合金界面的去极化作用实现高可逆性锌金属电池
第一作者:陈良源
通讯作者:刘晓琳*、王度*、赵焱*
单位:武汉大学、四川大学
科学材料站
研 究 背 景
锌金属电池凭借安全性高、成本低廉、理论容量可观等优势,在大规模储能领域具有广阔的应用前景。然而,锌金属负极在循环过程中面临着锌沉积不可控和寄生副反应等问题,这严重制约了电池的循环寿命与可靠性。考虑到铜具有高亲锌性和低成核势垒,能引导锌均匀沉积,因此在锌电极表面构筑锌铜合金层成为改善其性能的有效策略。但高铜含量的合金负极与传统硫酸锌电解液存在兼容性难题,会产生较高的极化电压,这阻碍了其实际应用。
科学材料站
文 章 简 介
近日,来自武汉大学的王度、四川大学的赵焱教授和刘晓琳博士研究团队在国际知名期刊Nano Energy上发表题为“Depolarization Effect of (NH4)4EDTA on High-Cu-Content Anode Interface Enables Highly Reversible Zinc-metal Batteries”的研究论文。该文章中提出的策略既保留了高铜合金界面对锌形核的调控功能,又通过去极化效应显著提升界面电荷转移效率,为解决高铜含量合金负极与传统电解液的兼容性问题提供了一个新方案。
图1. (NH4)4EDTA添加剂对高铜合金界面的去极化作用示意图
聚合物电解质的固态电池在不同界面处的不稳定机理,以及降低界面不稳定性的解决方案。
科学材料站
本 文 要 点
要点一:Et-Cu@Zn 电极的制备与性能
文章中Et-Cu@Zn电极在乙醇基氯化铜溶液中通过化学沉积制备。在富含氯的乙醇体系中,电极表面的分步置换反应会减缓铜的沉积速率,进而提高镀铜质量。所制备的Et-Cu@Zn电极表面为厚度约5 μm的ZnCu合金层,该电极表现出近乎为零的成核过电位(0 mV),这有助于调控锌的均匀沉积。但在传统硫酸锌电解液中,其作为阳极会导致剥离过程的极化较高,限制电池性能的发挥。
图2. Et-Cu@Zn 电极的表征及其电化学性能。
要点二:ZSO-NH-EDTA 电解液的去极化机理及抑制副反应优势
硫酸锌电解质中添加少量的(NH4)4EDTA(ZSO-NH-EDTA)能有效消除Et-Cu@Zn电极在电解质中的高极化现象。这主要是因为Et-Cu@Zn电极在ZSO-NH-EDTA中进行阳极剥离时去质子化的EDTA4–在电场作用下会吸附于电极表面,并通过非电化学的螯合过程促进金属基底溶解,从而显著降低界面电荷转移阻抗,进而实现了对高铜合金层的“去极化”作用。经实验验证,此过程并非源于简单的酸化或NH4+的作用,而是一种伴随电化学过程的非法拉第过程。同时,添加剂解离出的EDTA4–和NH4+能优先吸附于电极界面有效排挤水分子,这不仅调整了界面处Zn2+溶剂化结构(减弱Zn2+与水的相互作用),还通过NH4+在阴极过程中的界面富集,进一步减缓析氢反应。分子动力学模拟与吸附能计算均证实了上述物种在界面的优先吸附行为。
图3. ZSO-NH-EDTA 电解质改善极化及其协同高铜合金界面调控锌沉积的验证实验。
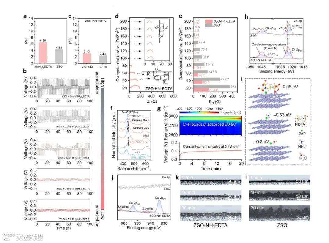
图4. ZSO-NH-EDTA 电解质改善界面离子溶剂结构及其抑制副反应的验证实验。
要点三:对称电池/全电池的高可逆性表现
通过对称电池(图5)和全电池(图6)的测试,验证了ZSO-NH-EDTA电解质与Et-Cu@Zn电极的协同对电池性能的改善。在对称电池中,采用ZSO-NH-EDTA 电解质的 Et-Cu@Zn||Et-Cu@Zn 电池在 1 mA cm–2(1 mAh cm–2)下实现了低极化电压和超过10000 h的循环寿命,远超传统硫酸锌电解液体系锌对称电池的 547 h,且循环期间电极能保持相对致密、平整的形貌。这主要归因于高铜合金界面诱导的均匀Zn沉积与循环期间(002)织构表面占比的增加。在全电池中,得益于NH4+的共嵌入对MnO2正极结构的稳定作用(形成氢键网络、抑制Mn溶解)以及负极去极化带来的良好动力学,协同提升了全电池的整体可逆性与耐久性。实验中,MnO2||Et-Cu@Zn电池在0.5 C下循环1000次后容量保持率达96.3%,且具有出色的倍率性能和低自放电率。
图5. 采用ZSO-NH-EDTA 电解质的 Et-Cu@Zn||Et-Cu@Zn 对称电池性能测试及其电极表征。
图6. 采用ZSO-NH-EDTA 电解质的 MnO2||Et-Cu@Zn全电池性能测试及其电极表征。
要点四:前瞻
该研究通过 Et-Cu@Zn 电极与 ZSO-NH-EDTA 电解液的协同实现了锌金属电池的高稳定性循环,同时有效解决了高铜含量锌合金负极与传统硫酸锌电解质的兼容性问题,为高可靠性锌金属电池的设计提供了新思路。此外,该研究所用材料成本低廉、环境友好,有望推动锌金属电池的大规模实际应用。
科学材料站
文 章 链 接
Depolarization Effect of (NH4)4EDTA on High-Cu-Content Anode Interface Enables Highly Reversible Zinc-metal Batteries”
https://doi.org/10.1016/j.nanoen.2025.111675
科学材料站
通 讯 作 者 简 介
赵焱:教授,博导,国家高层次人才专家,四川省天府峨眉计划专家,湖北省“百人计划”专家。长期从事理论计算化学和计算材料学等领域的研究工作,在高精确度理论化学数据库的发展、新一代密度泛函的开发和应用、新能源环境纳米材料、计算化学软件开发、材料人工智能设计与智造和3D打印等领域做出了开拓性贡献。在国际权威刊物Nature、Nature catalysis、Journal of the American Chemical Society、Energy & Environmental Science、Advanced Materials、Angewandte Chemie International Edition等期刊上发表高水平研究论文300余篇,SCI引用超过7万次, 其中M06论文单篇引用超过3万次(Google scholar),H因子为83,2014-2017连续4年被美国汤森路透集团和科睿唯安公司列入全球高被引科学家榜单,入选爱思唯尔2022/2023/2024年中国高被引学者。作为美国惠普公司MJF-3D打印技术的主创人员之一,该3D打印技术已经在全球生产1.7亿工业部件,拥有国际专利25项。担任Energy & Environmental Materials副主编,Interdisciplinary Materials学术主编,Nanomaterials的编委成员。
科学材料站
第 一 作 者 简 介
陈良源:武汉大学集成电路学院2022级博士研究生,研究方向锌金属电池。
添加官方微信 进群交流
SCI二氧化碳互助群
SCI催化材料交流群
SCI钠离子电池交流群
SCI离子交换膜经验交流群
SCI燃料电池交流群
SCI超级电容器交流群
SCI水系锌电池交流群
SCI水电解互助群
SCI气体扩散层经验交流群
备注【姓名-机构-研究方向】
投稿请联系contact@scimaterials.cn
点分享
点赞支持
点在看


