科学材料站
文 章 信 息
电子推拉工程实现用于锂硫电池的可持续、抗腐蚀且不易燃的磷酸酯电解质
第一作者:满泉言
通讯作者:曾林*,慕永彪*,周光敏*
单位:南方科技大学,清华大学
科学材料站
研 究 背 景
采用硫化聚丙烯腈(SPAN)或硫正极的锂金属电池(LMBs)被认为是实现500 Wh kg−1目标能量密度的有前景候选。遗憾的是,目前可用的电解质无法同时保证锂金属阳极和SPAN阴极的稳定工作。此外,大多数报道的电解液配方基于易燃的有机溶剂,如醚和碳酸盐,这些溶剂在碰撞或过充条件下存在严重的安全风险。磷酸三乙酯(TEP)电解质因其环保性和本征不燃性,在高安全性锂金属电池(LMBs)中具有显著潜力。然而,与锂金属的寄生反应以及反应动力学迟缓,阻碍了其在LMB中的实际应用。
科学材料站
文 章 简 介
近日,来自南方科技大学的曾林教授/慕永彪博士与清华大学的周光敏教授合作,在国际期刊Energy & Environmental Science上发表题为“Electron push–pull engineering enables sustainable, anti-corrosive, and nonflammable phosphate electrolytes for long-lifespan lithium–sulfur batteries”的研究论文。该文章通过分子调控苯甲醚稀释剂的配位能力和还原化学,从而同时克服高浓度电解质和传统LHCE相关的热力学和动力学限制,从而实现一种可持续的基于TEP的局部高浓度电解质(LHCE)。
科学材料站
本 文 要 点
要点一:基于电子推拉效应的稀释剂设计
我们有策略地设计由电子供与基团(EDG)和电子提取基团(EWG)组成的分子,通过π共轭系统连接。这种分子内电荷转移,由π桥促进,形成极化的电子结构。从分子轨道角度看,这一效应可以通过调节LUMO能级来合理化。此外,分子极化率的提升提高了与高极性溶剂的兼容性,使LHCE均质化成为可能。在这项工作中,甲基化和氟化策略通过诱导和共轭效应调控稀释剂分子的电子密度。pMA中的电子供与甲基会增加电子密度,从而降低电子亲和力并降低还原反应性。稀释剂的LUMO能级揭示了其还原倾向并诱发电解质腐蚀性,因为稀释剂通常存在于电解质中的游离态。pMA的LUMO能级升高增强了其还原抗性,有效抑制了锂金属阳极的化学腐蚀。值得注意的是,pMA也表现出适当的ESPmin,使得与Li的弱配位并保持阳离子跳跃的传导通路。
图1. 稀释剂设计策略。
要点二:分子间相互作用及电解液溶剂化结构
TEP在高盐浓度下呈现高度聚集的簇,而引入p-MA和TTE稀释剂则使溶剂结构松弛。由于锂与稀释剂之间独特的配位几何形状,LH-p-MA促进了Li+–FSI−–Li+配位网络的形成,支持快速的锂离子跳跃传输。相比之下,在LH-TTE中,聚集的簇被非配位的TTE分子分隔,形成了一种载体式锂运输机制。这一显著的输运行为差异通过径向分布函数(RDF)进一步证实,其中FSI−和TEP主要占据第一溶剂壳层(约1.78 Å),而p-MA位于第二溶剂壳层(约3.54 Å)。均方位移(MSD)计算进一步证实了这个结论。LH-TTE电解质在约900 ps左右表现出明显的MSD波动,这可归因于高含量TTE稀释剂掺入后,锂导电网络被破坏所诱导的输运机制转变。
图2. 电解液光谱学分析与分子动力学模拟。
要点三:电解液与锂金属负极相容性
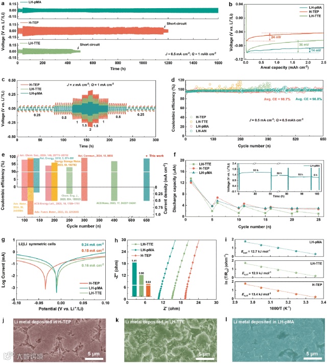
借助调控的溶剂结构和更高的还原稳定性,LH-pMA电解质在锂电镀/剥离过程中实现了卓越的可逆性。在0.5 mA cm−2循环过程中以及1.0 mAh cm−2采用LH-pMA电解质的Li‖Li对称电池寿命超过1600小时,而使用LH-TTE和H-TEP的电池分别在450小时和1150小时后短路。采用低温透射电子显微镜(cryo-TEM)揭示了LH-p大质量分析中形成的纳米级SEI微观结构,揭示了平均厚度约24.3nm的共形SEI层。电子能量损失光谱(EELS)显示出一个垂直有序的SEI,其中LiF主要分布在外层区域,而Li2O形成紧密的内层,直接与锂金属接触。
图3. 锂金属负极电化学性能。
图4. 界面化学组成及结构。
要点四:全电池电化学性能
使用LH-pMA电解质的Li‖LFP全电池在300个周期后几乎保持100%的容量,同时初始库仑效率(ICE)高达94.7%。在0.5C下,使用LH-pMA电解质的Li‖SPAN电池循环稳定性优越,600次循环后容量保留率为71%(平均容量衰减仅0.03%)。相比之下,H-TEP电解质导致容量较低,而LH-TTE与锂金属的兼容性较差,导致严重容量退化。
图5. 全电池电化学性能。
科学材料站
文 章 链 接
Electron push–pull engineering enables sustainable, anti-corrosive, and nonflammable phosphate electrolytes for long-lifespan lithium–sulfur batteries;
https://doi.org/10.1039/D5EE05956A
科学材料站
通 讯 作 者 简 介
通讯作者:曾林,南方科技大学机械与能源工程系长聘副教授,机械与能源工程系副主任,博士生导师。曾林副教授课题组研究方向为燃料电池、电解水以及电化学储能材料与器件的研发。先后主持国家自然科学基金2项,广东省自然科学基金2项,深圳市科创委项目3项,横向项目3项,参与科技部重点研发计划、粤深联合基金重点项目以及深圳市“双碳”专项等项目6项。在Energy & Environmental Science、Advanced Materials、Advanced Energy Materials、International Journal of Heat and Mass Transfer、Nature Communications和Renewable and Sustainable Energy Reviews等期刊发表学术论文190余篇,累计被引用10000余次,H因子52,ESI高被引论文10篇,申请发明专利25项(授权8项),撰写书籍章节2章,2024年荣获全球“终身科学影响力排行榜(1960-2024)”,连续四年位列斯坦福大学发布“全球前2%顶尖科学家”榜单(2021-2024)。
周光敏,清华大学深圳国际研究生院副教授,博士生导师。2014年博士毕业于中国科学院金属研究所,导师为成会明院士和李峰研究员。主要研究方向为电化学储能材料及器件与电池回收,已发表论文150余篇,其中第一作者及通讯作者论文包括Nature Nanotechnology, Nature Energy, Chemical Reviews,Nature Communications, Science Advances, PNAS,Advanced Materials等。论文被引用 28800多次(Google Scholar),38篇入选ESI高被引论文,H-index为72,2018-2021连续4年入选科睿唯安全球高被引科学家。
通讯作者:慕永彪,南方科技大学机械与能源工程系访问学者,在Nature Communications、Nano-Micro Letters、Advanced Materials、Advanced Energy Materials、Energy & Environmental Science等国际高水平期刊发表SCI论文40余篇,累计被引2500余次,H因子为26。
科学材料站
第 一 作 者 简 介
第一作者:满泉言,南方科技大学机械与能源工程系研究助理,以第一作者在Energy & Environmental Science、Advanced Energy Materials、Materials Today、Advanced Functional Materials、Journal of Energy Chemistry期刊上发表SCI论文7篇,授权国家发明专利3项。
添加官方微信 进群交流
SCI二氧化碳互助群
SCI催化材料交流群
SCI钠离子电池交流群
SCI离子交换膜经验交流群
SCI燃料电池交流群
SCI超级电容器交流群
SCI水系锌电池交流群
SCI水电解互助群
SCI气体扩散层经验交流群
备注【姓名-机构-研究方向】
投稿请联系contact@scimaterials.cn
点分享
点赞支持
点在看


