科学材料站
文 章 信 息
稀土氧化物调控Co–N–C电子结构:实现酸性ORR活性与稳定性协同提升
第一作者:王淑凡
通讯作者:郑云*,庄泽文*,颜蔚*,张久俊*
单位:福州大学化工学院、福州大学材料科学与工程学院、新能源材料与工程研究所、福建省高能电池及新能源设备与系统工程研究中心
科学材料站
研 究 背 景
在清洁能源需求快速增长的背景下,质子交换膜燃料电池(PEMFC)因其高效率和零排放特性受到广泛关注。然而,其性能仍受到阴极氧还原反应(ORR)动力学缓慢的限制,尤其是在酸性条件下更为突出。目前,商业Pt/C催化剂虽具有优异活性,但存在成本高、稳定性不足等问题,难以满足大规模应用需求。因此,开发高性能的非贵金属催化剂成为研究重点。其中,M–N–C类催化剂被认为是最有潜力的替代材料之一,但在酸性环境中仍面临活性和稳定性不足的关键挑战。针对上述问题,本文基于稀土氧化物独特的电子结构特性与优异稳定性,构建了CeO₂修饰的Co–N–C催化剂体系。该策略有效实现了酸性条件下氧还原反应(ORR)活性与稳定性的协同提升,并为非贵金属ORR催化剂在酸性燃料电池阴极中的理性设计提供了新的思路与理论依据。
科学材料站
文 章 简 介
近日,福州大学郑云教授/张久俊院士团队在 Progress in Materials Science (https://doi.org/10.1016/j.pmatsci.2024.101389)、Applied Catalysis B : Environment and Energy (https://doi.org/10.1016/j.apcatb.2025.125493) 及 Chemical Engineering Journal (CEJ) 等期刊上连续发表多项研究成果。本文重点解读其发表于 Chemical Engineering Journal 的研究工作,题为“Rare earth metal oxides tailored Co–N–C catalysts for enhanced acidic oxygen reduction reaction activity and stability”。该工作不仅为突破M–N–C催化剂在活性和稳定性方面的局限提供了新路径,也为深入理解稀土金属氧化物(REMOs)在电催化ORR中的作用机制提供了新的见解。
图 1. 稀土金属氧化物调控Co–N–C电子结构以增强ORR催化活性。
科学材料站
本 文 要 点
要点一:结构构筑|多尺度分散的CeO₂/Co–N–C催化体系
通过可控热解策略成功构筑了CeO₂/Co–N–C催化剂。SEM结果表明,该材料呈现类“薯片状”的多层结构,有利于充分暴露活性位点。进一步的HAADF–STEM表征显示,CeO₂/Co–N–C催化剂中同时存在单原子、团簇及纳米颗粒等多尺度结构,其中高亮区域对应CeO₂纳米颗粒,而分散的点状信号归属于Co物种,体现出优异的分散性。此外,晶格条纹分析证实了CeO₂(200)晶面的存在。EDS元素映射结果进一步表明,Ce与O均匀分布,Co、N、C亦高度分散,说明CeO₂纳米颗粒与Co–N–C实现了均一复合。
图 2. CeO₂/Co–N–C催化剂合成及结构表征。(a)制备流程。(b)形貌。(c–e)高角度环形暗场扫描透射电子显微镜(HAADF–STEM)结果。(黄色圆圈表示钴单原子,蓝色圆圈表示钴团簇,棕色圆圈表示 CeO₂ 颗粒)。(f–j)能谱元素分布图。
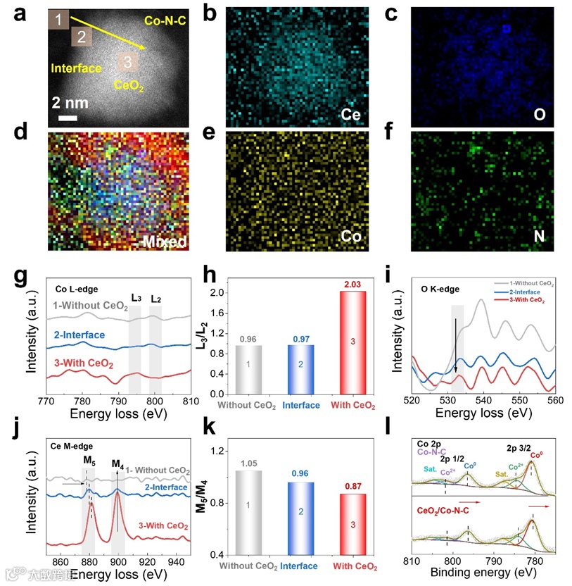
要点二:电子结构|CeO₂诱导界面电荷重分布
通过HAADF–STEM与EELS表征可以看出,CeO₂/Co–N–C中Ce、O、Co、N元素均匀分布,表明了多组分协同结构的成功构建。进一步结合Co L–edge EELS分析发现,随着CeO₂引入,L₃/L₂强度比逐渐升高,表明Co价态降低,电子密度增加。O K–edge与Ce M–edge EELS结果进一步揭示了电子转移路径:CeO₂通过诱导氧空位的形成实现电子释放,并伴随Ce³⁺向Ce⁴⁺的转化,将电子传递至Co活性位点,构建了“CeO₂ → 氧空位 → Co”的电荷重分布路径。XPS结果进一步验证了这一机制:在CeO₂/Co–N–C中,Co 2p峰整体向低结合能方向偏移,表明Co位点获得电子、电子云密度增加,与EELS分析结果高度一致。
图 3. 电子结构和化学成分表征。(a)高角度环形暗场扫描透射电子显微镜(HAADF–STEM)图像;(b–f)能量色散 X 射线光谱(EELS)元素分布图。(g)从三个不同区域获取的钴 L 边 EELS 光谱:点 1(无 CeO₂)、点 2(界面)和点 3(有 CeO₂)。(h)从点 1 至点 3 计算得出的 L3/L2 强度比。(i)氧 K 边和(j)铈 M 边 EELS 光谱,采集自相同位置。(注:光谱已归一化至预边背景,以便直接比较。)(k)相应的 M5/M4 强度比。(l)钴 2p 区域的高分辨率 X 射线光电子能谱(XPS)。
要点三:配位环境|Co活性位点的价态与结构演化
通过XANES与EXAFS等谱学手段,对催化剂中Co的电子结构与局域配位环境进行了系统分析。XANES结果表明,CeO₂/Co–N–C中Co的平均价态介于0与+2之间,且相较于Co–N–C,其吸收边发生明显下移,表明CeO₂的引入使Co价态降低,体现出电子富集效应,这与EELS和XPS结果相一致。EXAFS分析进一步揭示了Co的局域结构特征:催化剂中同时存在Co–N配位(类似Co–N₄结构)与Co–Co配位信号,表明体系由原子级分散的Co活性位点与金属Co团簇共同构成。同时未检测到Co–O配位,说明Co主要以Co–N结构和金属态存在。进一步通过WT–EXAFS分析,在~6 Å⁻¹和~9 Å⁻¹处分别对应Co–N与Co–Co散射信号,明确证实了单原子Co–N₄位点与金属Co团簇的共存结构。
图 4. 电子构型和原子配位分析。(a、b)XANES 光谱(钴 K 边)。(c)标准样品(钴箔、CoO、CoPc)和实验样品(Co–N–C、CeO₂/Co–N–C)的 k3 加权傅里叶变换。(d–h)EXAFS 信号的小波变换图。(i)CeO₂/Co–N–C 的 EXAFS 拟合结果。
要点四:性能表现|酸性ORR活性与稳定性全面提升
在0.5 M H₂SO₄电解液中,CeO₂/Co–N–C催化剂展现出优异的酸性ORR性能,其半波电位达到0.81 V,显著优于对比样Co–N–C(0.67 V)和CeO₂–N–C(0.41 V),同时具有更低的Tafel斜率(54.8 mV dec⁻¹),表明其反应动力学明显加快。此外,该催化剂的整体性能已达到甚至优于已报道的大多数非贵金属催化剂水平。在反应路径方面,CeO₂/Co–N–C遵循4电子转移(n≈4.0),且H₂O₂产率低于25%,说明其主要遵循高效的四电子ORR路径。在稳定性方面,经过10,000次加速老化测试后,其半波电位仅衰减13 mV,明显优于商业Pt/C(26 mV)及未修饰Co–N–C(32 mV),同时结构形貌保持稳定,表明CeO₂的引入有效抑制了催化剂降解过程。在器件层面,基于该催化剂构建的高温PEMFC在180 °C条件下实现75 mW cm⁻²的峰值功率输出,优于已报道的Co基无贵金属体系,验证了其在实际燃料电池中的应用潜力。
图 5. 电化学 ORR 性能及高温质子交换膜燃料电池测试。(a)线性扫描伏安曲线(1600 转/分钟,氧气,0.5 M 硫酸溶液)。(b)催化剂的半波电位(E1/2)柱状图。(c)相应的Tafel曲线。(d)电子转移数(n)和 H2O2 产量(%)。(e)耐久性测试。(f)与先前报道的催化剂的性能对比分析。注释:所有提及的参考催化剂均在相同的实验参数(1600 转/分钟,氧气,0.5 M 硫酸溶液)下进行评估,这些参数与我们研究中详细描述的参数相同。(g)高温质子交换膜燃料电池测试装置的示意图。(h)典型的高温质子交换膜燃料电池的结构图。(i)在 180 °C 下、背压为 130 kPa 时测量的 I–V 极化曲线和功率密度曲线。
要点五:反应机理|d–band调控与动力学优化机制
为揭示催化性能显著提升的内在机制,研究通过DFT计算系统分析了CeO₂修饰对Co–N–C催化剂电子结构及反应路径的影响。结果表明,引入CeO₂后,催化剂表面Co位点附近出现明显的电子富集,Bader电荷分析显示Co电荷由0.86 |e|增加至0.90 |e|,表明CeO₂向Co发生电子转移,形成强电子耦合作用。进一步的PDOS分析表明,CeO₂的引入使Co位点的d–band中心由−0.95 eV下移至−1.10 eV,从而削弱氧中间体的过强吸附,优化反应路径,符合d–band理论对催化活性的调控规律。在反应动力学方面,自由能计算显示,在1.23 V条件下,未修饰Co–N–C的速率决定步骤为O*向OH*转化(能垒0.36 eV),而引入CeO₂后转变为O₂向OOH*过程,且能垒降低至0.32 eV,表明反应路径得到优化、动力学显著加快。
图 6. DFT 计算分析。(a、b)吸附转化过程的俯视图。(c、d)电荷密度分布的侧视图和俯视图,其中黄色区域表示电子富集,青色区域表示电子耗尽。(e、f)PDOS。(g、h)在 0 V 和 1.23 V 时的 ORR 自由能台阶图。
要点六:研究意义|从元素调控到机制设计的新跨越
本工作将研究视角由传统d区/ p区元素调控拓展至f区稀土体系,构建了基于电子结构调控与界面稳定化协同作用的催化新策略。通过揭示CeO₂在电子供给、氧空位调控及自由基抑制中的多重功能,建立了“电子结构—中间体吸附—反应动力学”之间的内在关联。该研究不仅为理解酸性ORR催化本征机制提供了关键证据,也为非贵金属催化剂的可控设计与工程化应用提供了新的理论框架。
科学材料站
文 章 链 接
Rare earth metal oxides tailored Co–N–C catalysts for enhanced acidic oxygen reduction reaction activity and stability
https://doi.org/10.1016/j.cej.2026.175267
科学材料站
第 一 作 者 简 介
王淑凡,福州大学化工学院/材料科学与工程学院/新能源材料与工程研究院2022级博士生,师从张久俊院士和郑云教授,主要研究方向为氧还原电催化剂的设计合成及电化学性能研究。
科学材料站
通 讯 作 者 简 介
郑云教授简介:郑云,福州大学教授、博导,入选国家教育部海外引才专项,福建省引才“百人计划”、福建省“闽江学者”特聘教授,2024 Wiley中国开放科学高贡献作者,2024、2025全球前2%顶尖科学家。目前就职于福州大学材料科学与工程学院、新能源材料与工程研究院,担任新能源材料与工程研究院书记,福建省高能电池与新能源装备系统工程研究中心书记。清华大学博士(导师:张久俊 院士),滑铁卢大学博后(导师:陈忠伟 院士)。长期从事电化学能源材料方面的研究,目前共发表SCI论文120余篇,其中以第一作者或通讯作者在CSR (2), EER, PMS, PNAS, Joule, JACS (2), Angew. (3), AM (5), AEM (3), AFM (2)等期刊上发表科研论文60余篇,包括14篇ESI高被引论文、热点文章和封面文章。授权或公布发明专利25项,发表中英文学术专著3本,主持/参与国家级和省级科研项目10余项。受邀担任国际电化学能源科学院(IAOEES)理事以及多个领域知名期刊青年编委、客座编辑或科学编辑。
个人邮箱:yunzheng@fzu.edu.cn
张久俊教授简介:中国工程院外籍院士、加拿大皇家科学院院士、加拿大工程院院士、加拿大工程研究院院士、中国化学会会士、中国化工学会会士、国际电化学学会会士、英国皇家化学会会士、国际先进材料协会会士、国际电化学能源科学院(IAOEES)主席、中国内燃机学会常务理事兼燃料电池发动机分会主任委员,现任福州大学教授、博导。张教授长期从事电化学能源存储和转换及其材料的研究和产业化应用开发,包括燃料电池、高比能二次电池、超级电容器、CO2电化学还原和水电解等。至今已发表论文及科技报告900余篇,编著书30本,书章节47篇,被引用11.2万次(H–Index为148)。目前是Springer–nature《Electrochemical Energy Reviews》SCI期刊主编、CRC Press《Electrochemical Energy Storage and Conversion》丛书主编、KeAi Publishing《Green Energy & Environment》SCI期刊副主编、中国工程院院刊《Frontiers In Energy》期刊副主编、中国化学化工出版社大型丛书《电化学能源储存和转换》及《氢能技术》主编及多个国际期刊的编委。
科学材料站
课 题 组 介 绍
研究团队与平台介绍:为了响应和对接国家“碳达峰碳中和”重要战略决策,由张久俊院士领衔创建福州大学新能源材料与工程研究院(张久俊院士团队)。研究院面向新能源产业,研究前沿理论和先进技术,开发核心材料与关键部件,集成新能源系统与制备新能源装置,培养新能源领域的工程技术与运营管理人才等。研究院下设5个中心,其中氢能和燃料电池中心,主要开展电解水和燃料电池中的核心材料、高性能催化剂以及关键部件MEA膜的研发;先进储能和动力电池中心,主要开展下一代高能量密度电池,包括固态锂基电池和钠基电池等的研发和产业化;CO2捕获和还原中心,主要开展CO2电化学还原低碳燃料生产系统的催化剂以及装置的开发;原位技术中心,主要依托原位测试技术为新能源材料与工程研究提供技术保障与支撑;能源AI中心,主要通过计算机建模和机器学习技术,实现新能源材料与器件的快速筛选和结构设计,以及相关机理探究和过程优化。
研究院网站:https://newenergy.fzu.edu.cn/index.htm
添加官方微信 进群交流
SCI二氧化碳互助群
SCI催化材料交流群
SCI钠离子电池交流群
SCI离子交换膜经验交流群
SCI燃料电池交流群
SCI超级电容器交流群
SCI水系锌电池交流群
SCI水电解互助群
SCI气体扩散层经验交流群
备注【姓名-机构-研究方向】
投稿请联系contact@scimaterials.cn
点分享
点赞支持
点在看


