摘要
PEEK:性能卓越,以塑代钢
PEEK是第三代高性能热塑性工程塑料,在耐热、耐磨、耐腐蚀等方面均表现优异。特种工程塑料是根据特殊用途需求而研制的,与通用工程塑料相比性能更优异、更耐高温和腐蚀,能够应对各种严苛和复杂工况的要求。聚醚醚酮(PEEK)作为第三代高性能热塑性工程塑料,凭借其分子链中苯环与醚键交替排列的刚性——柔性协同结构,在耐高温(长期使用温度>260 ℃)、自润滑(摩擦系数0.15–0.35)、高强度(抗拉强度>150 MPa)以及化学稳定性(耐pH 1–14介质腐蚀)等特性方面表现突出,成为替代金属、陶瓷等传统材料的理想之选。
工艺:亲核取代是合成PEEK的主要方式
目前PEEK合成路径主要以亲核取代为主,亲核取代路径优势在于(1)能够精确控制反应过程,通过对原料比例、反应条件等因素的精准调控,可以实现对PEEK材料分子结构的精细设计和合成。这使得产出的PEEK材料具有高度的规整性,分子链排列有序,从而赋予材料优异的性能稳定性。(2)其次,在严格的反应条件和精细的后处理工艺下,能够有效地去除杂质,使得PEEK材料的纯度达到较高水平,适用于对材料性能要求较高的高端领域。但与此同时,由于苛刻的反应条件、以及相对较高的原材料成本,亲核取代反应路线制备PEEK材料的成本较高。
需求:下游应用广泛,机器人带来新增量
PEEK通过轻量化、耐极端环境、低摩擦磨损和电磁兼容性等综合优势,解决金属、普通塑料及陶瓷在可靠性、能效比与集成化方面的固有缺陷,成为机器人关键材料,广泛应用在电机、轴承、减速器、外壳等零部件。我们假设单台机器人PEEK用量为10kg,PEEK市场均价为40万元/吨,若机器人产量达到百万台时,预计机器人带动的PEEK需求量为1万吨,对应市场规模为40亿元。随着材料改性技术(如纳米填充、纤维增强)和加工工艺(如3D打印)突破,PEEK在灵巧手、传动系统、外壳等场景的应用将进一步拓展,单机用量或有望逐步提升。
供给:一超多强,国内企业加速追赶
由于较高的技术壁垒,长期以来真正掌握 PEEK 高性能聚合物大规模工业稳产技术的企业很少,英国威格斯(Victrex)、比利时索尔维(Solvay S.A)、德国赢创工业集团(Evonik Industries AG)占据全球主要市场份额。目前国内企业正加速崛起,国内PEEK产能主要集中在【中研股份】【沃特股份】【金发科技】等企业,在建产能主要集中在中研股份等企业。PEEK原材料方面,(1)氟酮(DFBP):据新瀚新材2024年年报,目前规模化生产DFBP的厂商有限,海外DFBP产能主要为威格斯自备部分的产能,其余产能主要集中于中国,【中欣氟材】【新瀚新材】等企业是氟酮(DFBP)主要供应商。(2)对苯二酚:【兄弟科技】等企业是对苯二酚的主要供应商。
✦
风险提示
✦
原材料与供应链风险,技术研发不及预期风险,政策风险,宏观环境风险。
✦
目录
✦
✦
报告正文
✦
01
PEEK:性能卓越,以塑代钢
PEEK是第三代高性能热塑性工程塑料,在耐热、耐磨、耐腐蚀等方面均表现优异。特种工程塑料是根据特殊用途需求而研制的,与通用工程塑料相比性能更优异、更耐高温和腐蚀,能够应对各种严苛和复杂工况的要求。聚醚醚酮(PEEK)作为第三代高性能热塑性工程塑料,凭借其分子链中苯环与醚键交替排列的刚性——柔性协同结构,在耐高温(长期使用温度>260 ℃)、自润滑(摩擦系数0.15–0.35)、高强度(抗拉强度>150 MPa)以及化学稳定性(耐pH 1–14介质腐蚀)等特性方面表现突出,其在航空航天(减重结构件)、电子电气(绝缘器件)、新能源汽车(电池组件)等领域的应用持续扩展,成为替代金属、陶瓷等传统材料的理想之选。
02
工艺:亲核取代是合成PEEK的主要方式
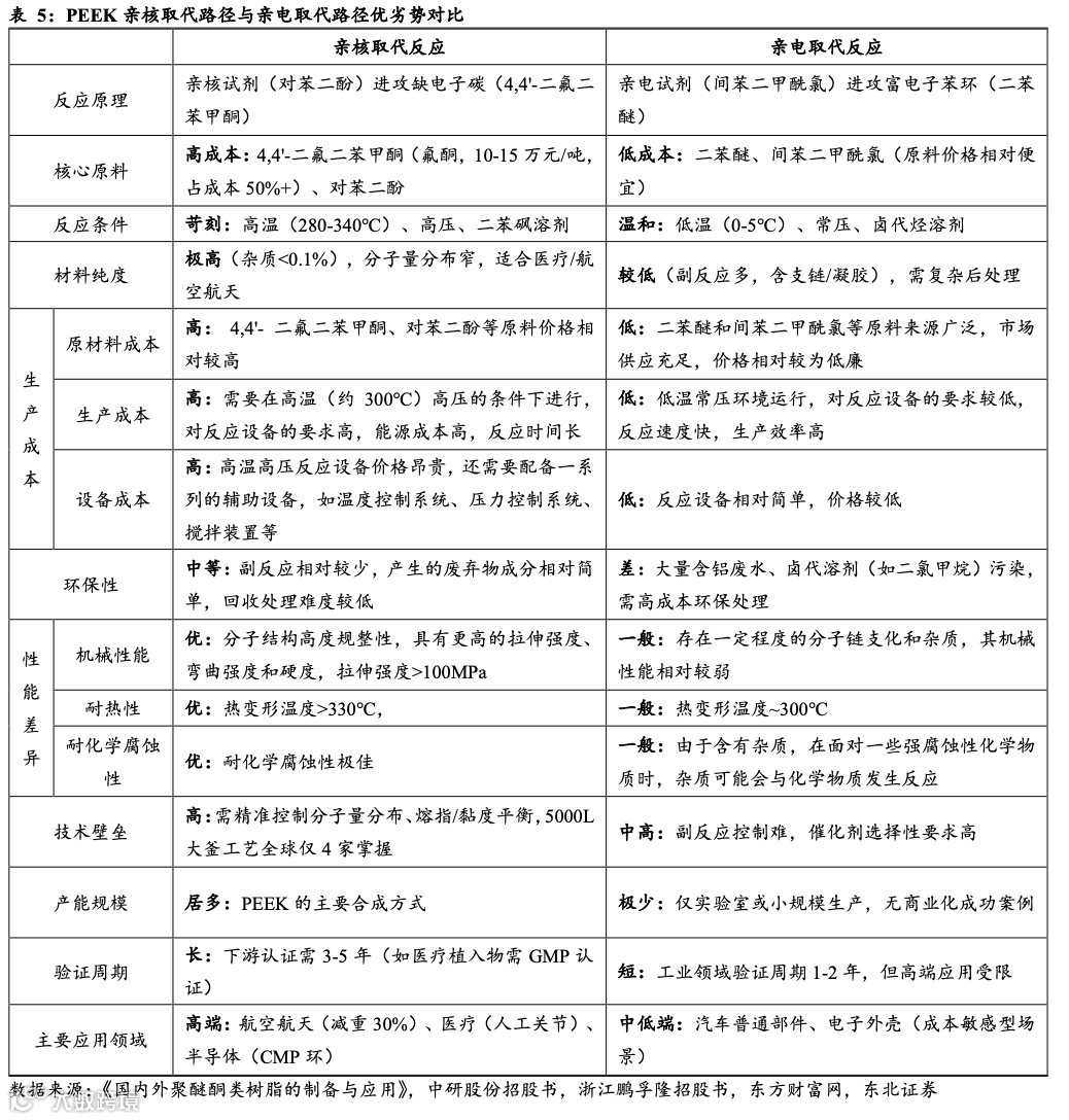
PEEK属于合成树脂制造行业,上游是化学原料和化学纤维制造行业,下游应用于交通运输、航空航天、电子信息、能源及工业、医疗健康等行业。据《国内外聚醚酮类树脂的制备与应用》,目前聚醚酮类树脂的合成路线可分为亲电取代和亲核取代。
亲核取代:制备的 PEEK 材料纯度高,但成本较高
亲核取代原理基于亲核试剂对底物中带正电或部分正电荷的碳原子发起进攻,进而实现原子或基团的取代。在PEEK材料的合成过程中,常用的原料包括4,4'-二氟二苯甲酮、对苯二酚等。4,4'-二氟二苯甲酮中的氟原子由于其电负性较大,使得与之相连的碳原子带有部分正电荷,成为亲核试剂进攻的目标位点;而对苯二酚则作为亲核试剂,其酚羟基上的氧原子具有较高的电子云密度,表现出较强的亲核性。反应通常在极性非质子溶剂(如二苯砜)中进行,还需要加入碳酸钾等碱性物质作为催化剂(促进反应的正向进行,同时也能增强亲核试剂的活性),在高温条件下(300℃左右)进行缩聚反应,然后再通过丙酮和水去除残留的溶剂和盐,经过干燥工艺获得高分子量的PEEK树脂。
氟酮是亲核取代合成PEEK最关键的原材料,成本占比约50%。以中研股份2022年数据为例,亲核取代路径下,PEEK材料的成本构成为75%直接材料+7.5%直接人工+10%制造费用+5%能源动力+1.5%运输费。其原材料主要包括:氟酮(DFBP)、对苯二酚、碳酸钠等。其中氟酮是合成PEEK最关键的原材料,其纯度、品质将直接影响PEEK的产品质量。按照一般化学反应原理及行业生产经验计算,每生产1吨PEEK需要消耗约0.7-0.8吨氟酮单体,成本占比约50%。
亲核取代制备的PEEK材料纯度高,但成本较高。亲核取代路径优势在于(1)能够精确控制反应过程,通过对原料比例、反应条件等因素的精准调控,可以实现对PEEK材料分子结构的精细设计和合成。这使得产出的PEEK材料具有高度的规整性,分子链排列有序,从而赋予材料优异的性能稳定性。(2)其次,在严格的反应条件和精细的后处理工艺下,能够有效地去除杂质,使得PEEK材料的纯度达到较高水平,适用于对材料性能要求较高的高端领域。但与此同时,亲核取代反应路线制备PEEK材料的成本较高。(1)高温高压以及特定的极性非质子溶剂环境等苛刻的反应环境,增加了反应设备的成本以及技术难度,也要求更高的安全性。(2)亲核取代反应的原料成本较高,4,4'-二氟二苯甲酮、对苯二酚等原料的价格相对较高,且反应过程中使用的催化剂和溶剂也需要较高的成本投入。同时,复杂的工艺步骤和较长的反应时间,进一步增加了生产过程中的能耗和人工成本。
亲电取代:成本较低,但难以获得高纯度的PEEK材料
亲电取代法是在路易斯酸的催化下,芳烃与酰卤反应,芳环上的氢原子被酰基取代,生成芳酮的一种方法。以PEEK材料的合成来说,常用的原料包含二苯醚和间苯二甲酰氯。间苯二甲酰氯中的羰基碳原子由于氧原子的强吸电子作用,带有较高的正电荷,成为亲电反应的活性中心;而二苯醚中的苯环则是富电子区域,电子云密度较高,容易受到亲电试剂的进攻。反应通常在低温条件下(0℃-5℃)进行,以卤代烃类(如二氯甲烷)作为溶剂,按照一定的比例加入二苯醚和间苯二甲酰氯作为反应原料,同时添加无水三氯化铝等路易斯酸作为催化剂。随后,通过过滤、洗涤、萃取等一系列后处理步骤,去除未反应的原料、催化剂以及反应过程中产生的副产物,最终得到PEEK粗产品。为了进一步提高产品的纯度和性能,还需要对粗产品进行精制处理,如重结晶、柱层析等。
亲电取代路径成本较低,但难以获得高纯度的PEEK材料。亲电取代路径优势在于:(1)亲电取代反应通常在低温(0℃-5℃)和常压下即可进行,降低了对反应设备的要求,减少了设备投资和运行成本,同时操作更加简便、安全。(2)原材料二苯醚和间苯二甲酰氯等原料在化工市场上较为常见,价格相对便宜。但与此同时,(1)亲电取代反应过程中会产生多种副反应,导致产物中含有较多的杂质,难以获得高纯度的PEEK材料,限制了其在一些对材料性能要求极高的高端领域的应用。此外,由于副反应较多,产物的分离和提纯过程较为复杂,需要耗费大量的时间和资源,一定程度上提高了生产成本。(2)亲电取代反应使用的催化剂和溶剂用量较大,容易对环境较大的污染,回收和处理成本较高。
03
需求:下游应用广泛,机器人带来新增量
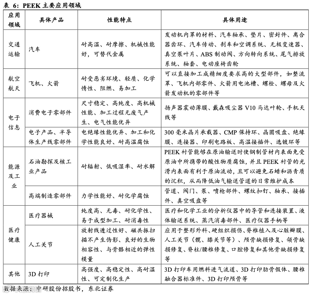
以塑代钢,PEEK是替代金属和塑料的主要材料,下游应用广泛。PEEK作为一种高分子新材料,性能全面优于普通金属,在满足强度要求的前提下,可以大幅度减小材料本身的自重。在“以塑代钢”、“轻量化”的大背景下,PEEK 以其优异的性能在各个端领域逐步替换塑料、金属材料的使用,在交通运输、航空航天、电子信息、能源及工业、医疗健康等多个领域得到广泛的应用。
汽车
PEEK在汽车行业应用的增长主要源自于汽车行业对零部件的轻量化需求。随着汽车产业轻量化及节能减排需求不断加大,PEEK良好的耐摩擦性能和力学性能使其能在关键零部件方面对金属进行替换,成为实现汽车轻量化的重要材料。PEEK可用于制造发动机内罩、轴承、制动和空调系统中的ABS阀、垫片、离合器齿环等各种零部件,也可用于制造涡轮压缩机、泵、阀、电线电缆、电动座椅齿轮、标准件等。据英国威格斯官网,与金属齿轮相比,VICTREXHPG高性能齿轮的NVH降低50%。据《全球与中国聚醚醚酮市场发展现状与前景展望》,特斯拉ModelS汽车的电池支架采用30%玻纤增强PEEK,减重的同时提高电池安全性及可靠性,碰撞能量吸收率提升35%。
据弗若斯特沙利文数据,国内2022年汽车领域的PEEK应用规模在526.87吨(对应市场空间2.99亿元),预计2027年达到1360.59吨(对应市场空间6.87亿元),2022-2027年CAGR为20.89%。
电子信息领域
PEEK材料因其低吸水性、高耐化学性和良好的电绝缘性能,被广泛应用于芯片封装、印刷电路板、光刻胶等电子电气产品中。据《全球与中国聚醚醚酮市场发展现状与前景展望》,英特尔酷睿Ultra芯片封装过程中采用纳米填充PEEK材料,热阻降低28%;5G基站高频连接器实现信号损耗<0.15 dB/mm。
在半导体产业中,使用PEEK制成的CMP保持环因具备更强的耐磨性、耐化学性,使用寿命较其他材料可延长一倍,从而减少因更换CMP保持环导致的产线停产。PEEK作为最理想的CMP保持环材料,在半导体生产的化学机械抛光工艺环节被广泛应用。同时PEEK能够耐受高达260℃的高温和各类化学品的腐蚀,从而减少晶圆冷却时间,提高生产效率。同时,PEEK颗粒产生率低、纯度高,使得晶圆脱气量和可萃取物减少,降低静电击穿晶圆的概率,也能显著提升晶圆良品率。因此,采用PEEK及其复合增强树脂加工的晶片夹、自润滑耐磨轴套、滚轮、CMP保持环等高性能塑料零件,能够实现对铜合金、不锈钢、PTFE、PPS和其他工程塑料等传统材料的替代。据威格斯官网,威格斯的PEEK产品已经应用于半导体的光刻、蚀刻、化学机械抛光(CMP)等产业链各个关键环节,VICTREX PEEK制成的CMP环可将晶圆厂生产效率提高3%,并且与PPS环相比,使用寿命更长。
据弗若斯特沙利文数据,国内2022年电子信息领域的PEEK应用规模在720.48吨(对应市场空间5.32亿元),预计2027年达到1376.25吨(对应市场空间8.80亿元),2022-2027年CAGR为13.82%。
高端制造和能源行业
在工业、能源、高端制造行业,因耐腐蚀、机械性能好,PEEK作为绝缘材料被广泛应用于密封件、轴承、挠性印刷线路板、载波带、环形带等关键零部件。以轴承为例,PEEK自润滑效果好,相对于金属轴承,无需添加润滑油。这一优势使得PEEK轴承在涉及化学反应的生产线中应用前景广阔,因为其从根本上避免了轴承长期使用过程中出现润滑油滴落、金属磨损后剥落至反应液中的情况。在石油化工领域,PEEK制成的密封环、密封圈逐步替代聚四氟乙烯(PTFE)。聚四氟乙烯是石油天然气管道传统密封环、密封圈的材料,由于聚四氟乙烯本身性能达不到要求,必须通过复合增强;但经过复合增强后,其稳定性又难以满足高温高压的环境,磨损快、易冷流、易断裂等问题突出。而PEEK密封环克服了以上现象,同时还具有和聚四氟乙烯相当的耐腐蚀性,可以在酸碱及腐蚀环境下使用。
据弗若斯特沙利文数据,国内2022年高端制造和能源行业领域的PEEK应用规模在537.03吨(对应市场空间3.09亿元),预计2027年达到1048.20吨(对应市场空间5.48亿元),2022-2027年CAGR为14.31%。
医疗健康
在医疗器械领域,要求材料组织相容性好、弹性高、柔韧性高、显影清晰。PEEK特性相对于锆、钛合金,更适合作为医用植入式材料,其密度、弹性均非常接近人体骨骼水平,且不易导热,增加了植入后的舒适性,并且PEEK作为非金属材料,可被X射线穿透和实现CT扫描,方便患者进行医疗检查。PEEK具有易加工的特性,如在颅骨修复方面,PEEK经过个性化设计和加工后能够与患者颅骨达到极高的吻合。目前,PEEK产品已有包括人造脊柱植入物、人造关节、骨修复制品等的应用案例。
此外,PEEK可在134℃下经受3000次循环高压灭菌,这一特性能满足灭菌要求高、需反复使用的手术和牙科设备的制造,加上它的抗蠕变和耐水解性,可制造需高温蒸汽消毒的各种医疗器械。
据弗若斯特沙利文数据,国内2022年高端制造和能源行业领域的PEEK应用规模在157.66吨(对应市场空间1.03亿元),预计2027年达到338.70吨(对应市场空间1.82亿元),2022-2027年CAGR为16.52%。
航天航空
根据BNP Paribas Bank的调研,航空运输业的碳排放主要来源于飞机航空燃油燃烧,约占总排放量的79%,解决航空运输业碳排放的最主要切入点在于如何减少航空燃油相关的碳排放,因此材料的轻量化在航空航天领域至关重要。为减少航空燃油消耗,减少碳排放,航空业大量使用复合材料及特种工程塑料对金属材料进行替代,进入21世纪,碳纤维的普及和复合材料技术的突破带来了复合材料应用的高速增长。在航空领域,飞机复合材料用量出现了快速增长的趋势,B787飞机上的复合材料用量达到50%,A350飞机复合材料用量达到52%。而PEEK是其中重要的组成部分,并且PEEK复合增强材料在飞机中的主要应用场景为承力结构件,其重要性高于一般应用于非承力结构件的复合材料。
据《全球与中国聚醚醚酮市场发展现状与前景展望》,波音787电气连接装置采用PEEK-CF复合材料(弯曲强度>200MPa),湿热环境(85℃/85%RH)下寿命提升至25000h;空客A350(Airbus SE,EPA:AIR)线束绝缘材料实现系统减重18%,燃油效率提高2.3%。据为威格斯官网,PEEK管材正在加速取代高压电缆管线中使用的金属材料,管线重量可减轻达45%。
据弗若斯特沙利文数据,国内2022年航天航空领域的PEEK应用规模在21.01吨(对应市场空间0.15亿元),预计2027年达到173.08吨(对应市场空间1.04亿元),2022-2027年CAGR为52.46%。
机器人
PEEK通过轻量化、耐极端环境、低摩擦磨损和电磁兼容性等综合优势,解决金属、普通塑料及陶瓷在可靠性、能效比与集成化方面的固有缺陷,成为机器人关键材料,应用在电机、轴承、减速器、外壳等零部件。
(1)电机:
据电机新材料,在电机方面,PEEK可用于轴承保持架、转子套筒、薄膜电机槽、漆包线等零部件,在实现绝缘的同时具备良好的散热性能:
①轴承保持架:替代金属或尼龙材料,解决高速运转下的微动磨损问题。
②PEEK转子套筒、CF/PEEK转子套筒:满足高温,耐磨要求的同时还有效避免不必要的电磁涡流产生。
③漆包线:以聚醚醚酮为绝缘层包裹导体的特种绕组线。与传统漆包线(如聚酯、聚酰亚胺涂层)不同,PEEK线通过单层挤出工艺一次性成型,绝缘层更薄、更均匀,同时具备耐高温、耐电晕、耐化学腐蚀等特性。
④PEEK薄膜电机槽:与传统复合纸相比,PEEK薄膜可帮助电机制造商提高铜满率并改善热管理。
(2)轴承
据《PEEK复合材料在滑动轴承中的应用》,PEEK是一种常用滑动轴承自润滑材料,耐磨性、化学稳定性及尺寸稳定性良好,其纯料在滑动轴承应用中存在表面粘结性待加强、耐磨性难以满足工程要求、较难加工成型等问题,常对其改性处理以制造综合性能更为优异的PEEK复合材料滑动轴承。
(3)减速器
典型减速装置包含内部齿轮、外部齿轮和输出单元,其中外部齿轮必须非常坚固而且富有弹性,以防止长期旋转造成的损坏。金属减速装置的齿形精密、匀称,但其弹性却因为金属的固有属性而降低,而PEEK减速器很好的解决了这个问题。PEEK材料作为一种高温级特种工程塑料,PEEK减速齿轮相对于普通的金属齿轮具有以下优势:体积小、扭力大、噪音小、速比全、性能稳定,可实现瞬时转换、效率高,节省电能且发热量低,马达通电部分通过端子箱密封,防尘防湿,重量轻,安装方便等。据君华股份,PEEK减速器相较于原先金属减速器减重约40%,压缩空间约20%。
(4)其他
①PEEK外壳
②PEEK蜗轮蜗杆:可实现90°角传动,具有自锁功能(可防止反向运动);轻量化,自润滑免维护;
③PEEK齿轮、PEEK丝杆等
机器人产量达到百万台时,我们预计机器人带动的PEEK需求量为7500-8000吨,对应市场规模在30亿元左右。我们对机器人带动PEEK的市场规模做了敏感性测算,量方面,我们依据PEEK CHINA的数据,单台机器人的PEEK用量约为6.6kg(包括1kg的PEEK以及8kg的CF/PEEK),假设每台机器人的PEEK用量为5-10kg。价方面,我们参考中研股份、鹏孚隆、英国威格斯2020-2022年PEEK价格,假设PEEK市场均价为30-50万元/吨。若机器人产量达到百万台时,在中性情况下,我们预计机器人带动的PEEK需求量为7500-8000吨,对应市场规模在30亿元左右。随着材料改性技术(如纳米填充、纤维增强)和加工工艺(如3D打印)突破,PEEK在灵巧手、传动系统等场景的应用将进一步拓展,单机用量或有望逐步提升。
复合材料(如CF/PEEK等)
据《Progress in the Preparation Process and Application of Carbon Fiber Reinforced PEEK Composites》,PEEK作为一种惰性材料,其机械和摩擦性能不能满足一些特定领域的需要。因此需要对PEEK进行改性,以提高其整体性能。据艾邦高分子,PEEK的改性方法主要有表面改性、纤维增强改性、颗粒填充改性及聚合物共混改性:
(1)表面改性:通过化学、物理途径处理PEEK材料表面使其结构发生改变,以改善其摩擦磨损性能、热力学性能及与其它材料间结合强度。
(2)纤维增强改性:将CF、GF及各种晶须作为填料改性PEEK以制备高耐磨性PEEK复合材料。
(3)颗粒填充改性:通过填充无机填料提高PEEK材料承载能力及转移膜强度,减少摩擦磨损。
(4)聚合物共混改性:将PEEK与具有高玻璃化转变温度的聚合物共混以改善其热性能。
据艾邦高分子,PEEK复合材料常见加工成型方法,主要有注塑成型、热压成型、模压成型、缠绕成型及等离子体喷涂、热喷涂等。
注塑成型:可制备复杂结构产品,成型效率高,但制品强度偏低,力学性能增强效果并不理想。
热压成型:工艺相对简单,便于批量生产,可先制成平面制品,再二次加工出所需形状。
模压成型:效率高,工艺简单,常用于结构简单、尺寸较大的平面制品,但工艺参数选择不当会产生裂纹。
缠绕成型:可根据制品受力情况确定缠绕方式,制品质量稳定,便于自动化生产。
碳纤维(CF)因其高强度、高模量、轻质等特点被广泛用于增强PEEK,所得到的CF/PEEK复合材料的强度、刚性和抗疲劳性能有了显著提升,增强了其在高负载、高应力环境下的稳定性与耐久性,尤其在高温或极端条件下,能够展现出更优异的性能。PEEK的生物相容性还使得CF/PEEK在生物医学领域有着广泛的应用场景。同时,由于其良好的机械性能、重量轻、耐腐蚀和耐老化的特性,CF/PEEK还可用于航空航天和汽车零部件。
整体来看,据弗若斯特沙利文数据,中国PEEK消费量从2012年的80吨增长至2021年的1,980吨,年均复合增长率达到42.84%。根据沙利文咨询的预测,在不考虑机器人带来的增量下,中国PEEK产品需求量在2022年至2027年期间继续以16.82%的年复合增长率增长,预计2027年将达到5,078.98吨的规模,对应市场规模为28.38亿元。
据Grand View Research数据,2022年全球PEEK市场规模为9.79亿美元,预计2030年达到14.67亿美元,2023-2030 CAGR为5.2%。
04
供给:一超多强,国内企业加速追赶
全球 PEEK 市场呈现“一超多强”格局,国内企业加速追赶。由于较高的技术壁垒,长期以来真正掌握 PEEK 高性能聚合物大规模工业稳产技术的企业很少,英国威格斯(Victrex)、比利时索尔维(Solvay S.A)、德国赢创工业集团(Evonik Industries AG)占据全球主要市场份额。目前国内企业正加速崛起,国内PEEK产能主要集中在中研股份、沃特股份、金发科技等企业,在建产能主要集中在中研股份、金发科技等企业。
海外:国际巨头占据主要市场份额,技术壁垒深厚
英国威格斯(Victrex Plc)
英国威格斯是全球PEEK市场领导者,产能位居全球首位。1993年,ICI公司的PEEK业务被英国威格斯收购并开始独立运营,1999年英国威格斯将PEEK的生产能力增加至2,000吨/年,2003年提升至2,800吨/年,并逐步完善PEEK产业链。2020年,英国威格斯与辽宁兴福化工合资成立盘锦伟英兴高性能材料有限公司,规划1500吨/年PEEK产能。同年,公司启动了位于英国Hillhouse工厂的UK Asset Improvement Programme项目,规划1000吨/年PEEK产能。据威格斯2024年年报,2024年,威格斯英国1000吨/年扩产项目以及中国盘锦1500吨/年项目相继投产,截至2024年底,威格斯PEEK名义产能达到8000吨/年。
技术层面,威格斯是唯一掌握4,4'–二氟二苯甲酮(DFBP)从单体聚合全链条合成工艺的企业,是全球唯二能够使用5000L反应釜进行PEEK聚合生产的企业。威格斯注重应用协同创新,不断开发出适应市场需求的新型PEEK产品。其在航空航天、汽车等高端领域市场份额较高,产品以高性能、高可靠性著称。如与空客(Airbus SAS)合作开发航空级PEEK–CF复合材料(拉伸强度≥220MPa);推出APTIVTM薄膜系列,用于电动汽车电池包密封(耐温等级200℃/48h)。
比利时Syensqo(索尔维Solvay S.A)
比利时Syensqo是全球第二大 PEEK 生产商,2006年,比利时索尔维完成了对印度Gharda化学公司聚合物分部的收购,拥有了PEEK树脂生产能力。2008年4月,其在印度生产PEEK的第一套商业化装置投产,年产能为500吨。据索尔维公告,2023年,索尔维战略拆分为两家独立上市公司Solvay和Syensqo,其中Solvay聚焦基础化学品领域,Syensqo聚焦特种化学品领域,包括FKM、PFPE、PPA、PPS、PEEK、PAI等。据Syensqo2024年年报,截至2024年,Syensqo在美洲、欧洲和亚太地区设有生产基地,PEEK产能达到2500吨/年。
Syensqo主要生产和销售Keta Spire PEEK系列和Zeniva PEEK系列等树脂专用料,包括未填充原粉(又细分为粗粉、细粉、极细粉、超细粉)、未填充润滑粒料、未填充未润滑粒料、玻璃纤维增强、碳纤维增强型、耐磨、植入级、润滑级等8类35个品种。Syensqo产品熔点可达>340℃,是高温耐化学性方面的标杆,在电子信息、航空航天等领域具有一定优势,产品主要出口欧洲和日本。
德国赢创工业集团(Evonik Industries AG)
德国赢创是全球第三大PEEK生产商,2005年6月,德国德固赛集团(DegussaAG)(后更名为“赢创工业集团”(EvonikIndustriesAG))通过其下属的德固赛(中国)投资有限公司与吉林大学在PEEK项目上进行合作,以合资公司进行研发生产(前述合资公司现更名为吉大赢创高性能聚合物(长春)有限公司)。吉大赢创在吉林大学中试技术基础上利用德国赢创在化工领域的强大研发能力,经过5年的研发,于2010年成功开发并生产出了商业化的PEEK树脂。据中研股份招股书,2023年,德国赢创PEEK产能已达到1800吨/年。
德国赢创以低吸水性(<0.1%)和出色的机械性能为核心竞争力。赢创注重产品质量和工艺控制,产品质量稳定可靠,吸水性低、生物相容性好、临床应用广,据《Evonik Industries AG.(2023).Jahresbericht2023[R].Düsseldorf,Germany:Evonik Industries AG.》,截至2023年,德国赢创在全球医疗植入物市场中拥有较高声誉及38%的市场份额。
国内:起步较晚,目前正加速追赶
PEEK在国内的研发始于“七五”时期(1986-1990年),“七五”计划国家开始将PEEK作为重点项目进行研究,并由吉林大学特种工程塑料研究中心独家承担。经过多年攻关,吉林大学在1980年代末至90年代初完成了PEEK树脂的实验室合成和小规模试制,并于“八五”期间成功进行年产10吨级的放大试验,实现了小批量产品输出。
“九五”期间,吉林大学完成了年产30吨PEEK树脂中试技术并通过权威部门鉴定验收。在此基础上,2000年吉林大学下属企业与天福实业共同出资设立长春吉大高新材料有限责任公司,于2003年将500吨/年的PEEK产业化示范装置建成投产,当时已经使中国成为继英国之后第二个能用本国专利技术生产这种高性能新材料的国家,打破了英国威格斯公司对PEEK领域的垄断。
基于对吉大高新技术先进性和PEEK产业化前景的充分认可,2005年6月德固赛(中国)投资有限公司与吉大高新原股东签署了《长春吉大高新材料有限责任公司股权转让合同》,德固赛正式收购了80%吉大高新股权。在吉大高新的股权被德固赛收购后,包括吴忠文教授在内的部分吉林大学的科研人员离开吉大高新,开始重新推进PEEK树脂在国内的产业化进程。吴忠文教授加入吉大特种工程塑料股份有限公司继续从事PEEK产业化的工作,并于2006年在长春高新技术开发区筹建2条百吨级的PES和PEEK树脂生产线,于2007年3月份建成投产。
目前国内企业正加速崛起,国内PEEK产能主要集中在中研股份、沃特股份、金发科技等企业,在建产能主要集中在金发科技等企业。其中,中研股份是一家专注于PEEK研发、生产及销售的高新技术企业,成立于2006年,经过十余年的自主研发,中研股份在PEEK合成、提纯、复合增强的理论和技术方面实现了多项创新和突破,掌握了包括关键原料选择、关键过程控制、关键设备设计、关键工艺优化、关键指标监测的全流程全国产化PEEK生产能力。中研股份是继英国威格斯、比利时索尔维和德国赢创之后全球第4家PEEK年产能达到千吨级的企业,是继英国威格斯后全球第2家能够使用5000L反应釜进行PEEK聚合生产的企业。此外,山东君昊、山东浩然、浙江鹏孚隆等企业也陆续进入PEEK市场,截至2024年,我国PEEK产能超3000吨/年。
PEEK原材料方面,(1)氟酮(DFBP):据新瀚新材2024年年报,目前规模化生产DFBP的厂商有限,海外DFBP产能主要为威格斯自备部分的产能,其余产能主要集中于中国,中欣氟材、新瀚新材等企业是氟酮(DFBP)主要供应商。(2)对苯二酚:兄弟科技等企业是对苯二酚的主要供应商。
05
风险提示
原材料与供应链风险:PEEK核心原材料氟酮(DFBP)占总成本50%-60%,其价格受油化工产业链影响显著。
技术研发不及预期风险:PEEK生产工艺复杂度极高,涉及高温高压聚合反应,如果技术研发不及预期,或影响产品的下游应用。
政策风险:PEEK生产或带来一定程度上的环保问题,若环保政策趋严,则会影响PEEK产品的应用以及产能的扩张。
宏观环境风险:若国际贸易摩擦的范围扩大或继续升级且直接涉及 PEEK 出口产品。
历史文章
✦
团队介绍
✦
杨占魁 先进材料&石化行业 首席分析师
格拉斯哥大学经济学硕士,曾任职于开源证券研究所-基础化工团队(2022年、2024年新财富上榜)、浙商证券研究所-大周期团队,现任东北证券研究所-先进材料&石化行业首席分析师;深度覆盖原油、炼化、芳烃、PTA、涤纶长丝、烯烃、有机硅材料、电子新材料、固态电池材料、光伏材料等板块,擅长从宏观策略&产业趋势视角,挖掘细分赛道投资机会。
张煜暄 石化行业 高级分析师
曼彻斯特大学金融学硕士,2022年加入东北证券研究所,从事AI人工智能研究;2024年加入先进材料与石化团队。具备2年以上行业研究经验,擅长结合历史复盘与产业趋势,把握板块轮动。
吕妮珈 新材料行业 高级分析师
香港大学经济学硕士,曾就职于某煤炭上市公司投资部,担任投资经理,负责矿产项目投资和产业链收并购,熟悉一级市场投资运作;现主要覆盖新材料板块。
✦
重要声明
✦
东北石化,欢迎您的关注!

