科学材料站
背 景 介 绍
钙钛矿材料因其卓越的性能而广受赞誉,如优异的铁电性、高光吸收、出色的导电性、可调带隙和优异的长程电荷载流子迁移率。这些特性使其在激光器、发光二极管、太阳能电池、光电探测器和催化剂等领域得到了广泛的应用。
然而,新材料开发的传统方法主要依赖于试错策略,这不仅耗时且昂贵,而且在很大程度上取决于实验者的物理化学直觉。此外随着材料的多样性和复杂性的增长,第一性原理计算变得越来越耗时和昂贵,从而减缓了材料发现的整体进展。
机器学习,是一种自动数据分析模型,能够根据大量已知数据预测目标的属性。近年来,机器学习在材料科学中得到了广泛的应用,特别是在加速材料发现和材料应用方面。
科学材料站
研 究 内 容
近日,南京邮电大学赵强教授、王始彦副教授,陈冰教授发表的综述系统阐述了机器学习在钙钛矿材料中的工作框架和实际应用,揭示了机器学习在钙钛矿材料发现和应用中独特的优势,并指出机器学习在钙钛矿领域中的未来发展方向以及挑战。
本综述系统探讨了机器学习的工作框架,钙钛矿材料的种类以及庞大的化学空间,重点分析了机器学习在预测可形成性与带隙方面对加速钙钛矿材料发现的作用,以及其在光电探测器、LED、太阳能电池和催化等实际应用中的推动作用。同时,本文强调了当前面临的挑战和内在局限性,并提出了相关的未来研究趋势:包括建立标准化的筛选标准;需要扩大机器学习在钙钛矿材料中的应用;验证机器学习预测并评估其实际部署的可扩展性;开发能够预测不同类型的钙钛矿性质的综合性机器学习模型。这些见解可以启发研究人员开发新颖有效的策略,以促进钙钛矿材料的未来发展。
该成果以“From Formability to Bandgap: Machine Learning Accelerates the Discovery and Application of Perovskite Materials”(《从可成形性到带隙:机器学习加速钙钛矿材料的发现和应用》)为题,发表在美国化学学会期刊 ACS Nano 上。
科学材料站
图 文 解 析
图1:机器学习与钙钛矿材料研究的趋势。图1a:展示了过去20年中涉及“钙钛矿”和“机器学习 + 钙钛矿”的论文数量增长趋势。自2013年以来,相关论文数量显著增加,表明机器学习在钙钛矿研究中的应用越来越受到关注。图1b:展示了“机器学习 + 材料”和“机器学习 + 钙钛矿”的论文数量增长趋势,进一步说明机器学习在材料科学中的重要性。图1c:列举了近年来钙钛矿材料中机器学习应用的代表性工作,包括使用支持向量机(SVM)识别钙钛矿结构、预测钙钛矿的热力学稳定性和带隙等。
图2:机器学习工作流程。数据工程:包括数据收集和数据预处理。数据来源包括数据库、实验数据、文献和第一性原理计算。数据预处理涉及特征缩放、标准化、缺失值处理等。特征工程:通过特征构建、选择和降维来优化数据,以更好地反映材料的物理化学特性。模型选择与优化:根据数据类型选择合适的机器学习算法,并通过交叉验证等方法优化模型参数。模型应用:将训练好的模型应用于虚拟筛选、在线预测和材料分类等任务。
图3:机器学习算法分类。监督学习:包括分类和回归模型,如支持向量机(SVM)、线性回归(LR)、决策树(DT)等。无监督学习:用于发现数据中的隐藏模式,如聚类和降维。半监督学习:结合标记和未标记数据,减少对人工标注的依赖。强化学习:通过与环境的交互来优化决策过程。
图4:钙钛矿材料的结构。图4a:展示了无机钙钛矿的晶体结构,其中A位点为碱土金属或稀土金属阳离子,B位点为过渡金属阳离子,X位点为非金属阴离子。图4b:展示了有机-无机杂化钙钛矿的晶体结构,A位点被有机分子替换。图4c:展示了双钙钛矿的晶体结构,其中BX6八面体交替排列。图4d:展示了钙钛矿材料中可能的A、B、X位点元素分布,表明钙钛矿材料的化学空间非常广阔。
图5:机器学习在钙钛矿材料中的应用。图5a:展示了用于预测有机-无机杂化钙钛矿(HOIP)形成性的机器学习工作流程,包括特征选择、模型训练和验证。图5b:展示了用于发现稳定的无铅HOIP的机器学习工作流程,包括特征选择和模型优化。图5c:展示了用于搜索具有优异热稳定性的钙钛矿材料的机器学习工作流程,包括特征选择和模型解释。
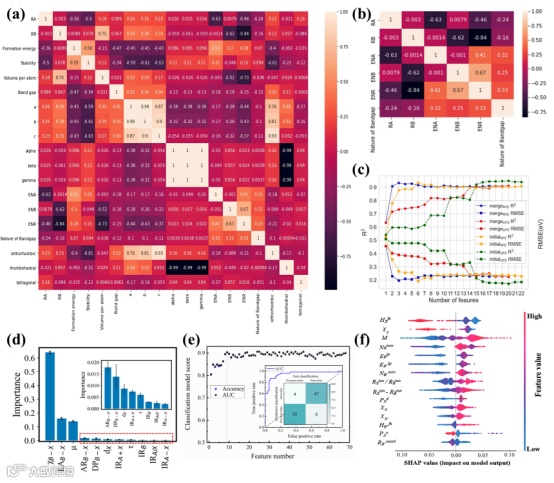
图6:特征选择与模型解释。图6a:展示了不同特征之间的相关性热图,用于特征选择。图6b:展示了去除冗余特征后的特征相关性热图。图6c:展示了在不同特征数量下模型的R2和均方根误差(RMSE)。图6d:展示了特征重要性排名,表明B位点和X位点的特征对带隙预测的影响更大。图6e:展示了钙钛矿结构识别模型的特征选择过程和ROC曲线。图6f:展示了基于梯度提升回归(GBR)和SHAP值的特征重要性排名。
图7:实验验证。图7a:展示了三种验证化合物的X射线衍射(XRD)图谱,表明这些化合物具有纯钙钛矿结构。图7b:展示了K2NaInI6的能带结构,表明其具有直接带隙。图7c:展示了K2NaInI6的投影态密度图,表明价带顶和导带底主要由卤素原子的p轨道贡献。图7d:展示了两种无铅钙钛矿的吸收光谱,表明它们吸收了大部分太阳光谱。图7e:展示了四种有机-无机杂化钙钛矿的光吸收特性,表明这些材料具有优异的光吸收性能。
图8:机器学习在钙钛矿催化剂中的应用。图8a:展示了基于机器学习的钙钛矿催化剂性能预测框架。图8b:展示了不同模型的性能比较。图8c-e:展示了筛选材料的分布,包括材料成本、稳定性和面积比电阻(ASR)。
图9:机器学习在钙钛矿光探测器中的应用。图9a:展示了基于机器学习的界面材料筛选工作流程。图9b-c:展示了控制设备和改进设备的功率转换效率(PCE)和开路电压(Voc)分布。图9d-h:展示了2D金属卤化物钙钛矿光探测器的响应度和探测度
图10. 展示了由光、热、水和氧引起的不稳定性挑战,以及钙钛矿材料表面保护策略的未来发展方向,以激励研究者们利用机器学习来探索这些领域。
科学材料站
文 章 链 接
l From Formability to Bandgap: Machine Learning Accelerates the Discovery and Application of Perovskite Materials Shiyan Wang,*, # Chaopeng Liu,# Weiyao Hao, Yanling Zhuang, Xianjun Zhu, Longlu Wang, Xianghong Niu, Shujuan Liu, Bing Chen,* and Qiang Zhao*
https://doi.org/10.1021/acsnano.5c07494
科学材料站
作 者 简 介
王始彦,博士毕业于东南大学,现为南京邮电大学副教授。围绕低维材料的多尺度模拟与设计,在新型催化材料固氮、二氧化碳还原、析氢和氧还原、一氧化碳氧化反应以及高选择性的室温气体传感器等方面取得了许多创新性研究成果。以第一作者/共同一作和通讯作者在ACS Nano、ACS Central Science、Applied Catalysis B: Environmental、Chemical Science等期刊发表论文20余篇,多篇论文被期刊评选为前封面论文、HOT论文、Most Popular论文等,多项理论研究工作展现的高反应催化活性、提出的设计理念、反应机理已经被实验证实。
陈冰,于2012年和2017年在浙江大学分别获得学士和博士学位。随后,他在香港城市大学王峰教授课题组从事博士后研究工作。2022年起任职于南京邮电大学,担任教授。其研究长期致力于刺激响应型发光器件的制备与开发。利用刺激响应型发光材料发光信号随外部环境刺激而发生转变,在荧光传感、探测成像、信息存储和光编码开关等领域研究其应用,迄今已发表高水平SCI论文四十余篇,其中在J. Am. Chem. Soc.、Angew. Chem. Int. Ed.、Nat. Commun.、Adv. Mater.等高影响力期刊上以第一作者和通讯作者累计发表论文四十余篇,担任Nature Publishing Group, American Chemical Society, Royal Chemical Society, Wiley Publishing Group, Elsevier Publishing Group旗下期刊审稿人。
赵强,南京邮电大学教授,博士生导师,南京信息工程大学副校长,柔性电子全国重点实验室副主任,国家杰出青年科学基金获得者、教育部“长江学者奖励计划”青年学者、国务院政府特殊津贴专家、全国高校黄大年式教师团队负责人,主要从事有机与柔性电子领域研究。近年来在Sci. Adv.、Nat. Commun.、Chem. Rev.、J. Am. Chem. Soc.、Angew. Chem. Int. Ed.、Adv. Mater.等期刊发表高质量论文100余篇,获国家自然科学奖二等奖、教育部自然科学奖一等奖、江苏省科学技术奖一等奖、江苏省青年科技杰出贡献奖等多项科技奖励。
添加官方微信 进群交流
SCI二氧化碳互助群
SCI催化材料交流群
SCI钠离子电池交流群
SCI离子交换膜经验交流群
SCI燃料电池交流群
SCI超级电容器交流群
SCI水系锌电池交流群
SCI水电解互助群
SCI气体扩散层经验交流群
备注【姓名-机构-研究方向】
投稿请联系contact@scimaterials.cn
点分享
点赞支持
点在看


