科学材料站
文 章 信 息
高熵无机固态电解质界面实现深度储钠能力的热安全性钠离子电池
第一作者:罗振辉
通讯作者:程新兵*,沈馨*
单位:东南大学
科学材料站
研 究 背 景
钠离子电池(SIBs)凭借钠资源储量丰富、合适的氧化还原电位(相对于标准氢电极为−2.71 V),以及由Na⁺弱路易斯酸性带来的低温、倍率等优异性能,被认为是最具发展潜力的低成本大规模电化学储能技术之一。在此类体系中,实现高效的钠储存行为是获得高能量密度和长循环寿命的关键。众多负极材料中,硬碳(HC)因其突出的储钠性能和结构优势而备受关注。然而,与依赖单一嵌入机制的石墨负极的锂离子电池相比,HC在SIBs中表现出更为复杂的储钠模式,包括插入–吸附、吸附–嵌入–填充等多步协同机制。特别是,HC中丰富的封闭孔结构能够有效抑制界面副反应,并通过孔填充机制诱导钠簇的形成,从而显著提升平台容量。尽管钠簇的形成能够增强容量,但深度钠化过程中生成的高活性钠簇也显著增加了SIBs的热安全风险。随着温度升高,覆盖在钠化负极表面的有机固态电解质界面(SEI)容易发生热分解,使高反应性的钠簇直接与电解液接触,从而引发剧烈放热反应。其导致的热失控行为几乎与钠沉积所引发的情形同等严重。因此,热安全性仍是限制SIBs大规模应用的主要瓶颈之一,尤其是在滥用条件下更为突出。迫切需要开发能够在高温环境下稳定保护孔填充形成的高容量钠簇并阻隔其与电解液直接反应的有效界面调控策略。无机界面工程被广泛视为兼具热稳定性与离子输运能力的有效解决方案,通常可通过调控电解液组分、引入功能性添加剂或进行电极预处理来实现。然而,传统富有机成分的SEI往往结构简单,仅含有如NaF、Na2CO3等单一无机相,导致其热稳定性不足、离子电导率偏低。在长循环或热滥用条件下,此类界面容易失效,从而限制硬碳负极的实际应用价值。
科学材料站
文 章 简 介
近日,东南大学吴宇平、程新兵、沈馨等受到高熵多元金属掺杂策略在电极材料中取得成功的启发,将多功能无机组分协同整合构建双功能高熵无机界面,有望在提升界面稳定性的同时强化钠离子传输动力学,从根本上兼顾高容量与高安全性。
基于此,本研究通过高熵阴离子电解液在硬碳表面构筑了由多种无机组分组成的双功能高熵SEI。惰性无机相有效强化SEI结构稳定性,实现对钠化负极的高温保护;活性无机相则构建大量具有低扩散能垒的钠离子传输通道,从而显著提升离子迁移效率。通过该多组元无机相的协同设计,硬碳可在热稳定SEI的保护下实现更深度的储钠行为,同时获得优异的电化学性能和热安全性。
受益于上述界面构筑策略,NaNi1/3Fe1/3Mn1/3O2(NFM)||HC全电池在循环800次后仍保持80%的容量;Ah级26700圆柱电池的能量密度达到146.2 Wh kg−1。值得强调的是,构筑高熵无机SEI后的满电软包电池展现出卓越的热安全特性,其界面分解温度由52.4 °C大幅提升至161.9 °C,加速量热(ARC)测试中最大温升速率由1628.5 °C min−1骤降至仅17.4 °C min−1,充分体现了界面构筑策略在抑制热失控方面的显著成效。该文章发表在国际知名期刊ACS Nano上,东南大学能源与环境学院博士研究生罗振辉为文章的第一作者。
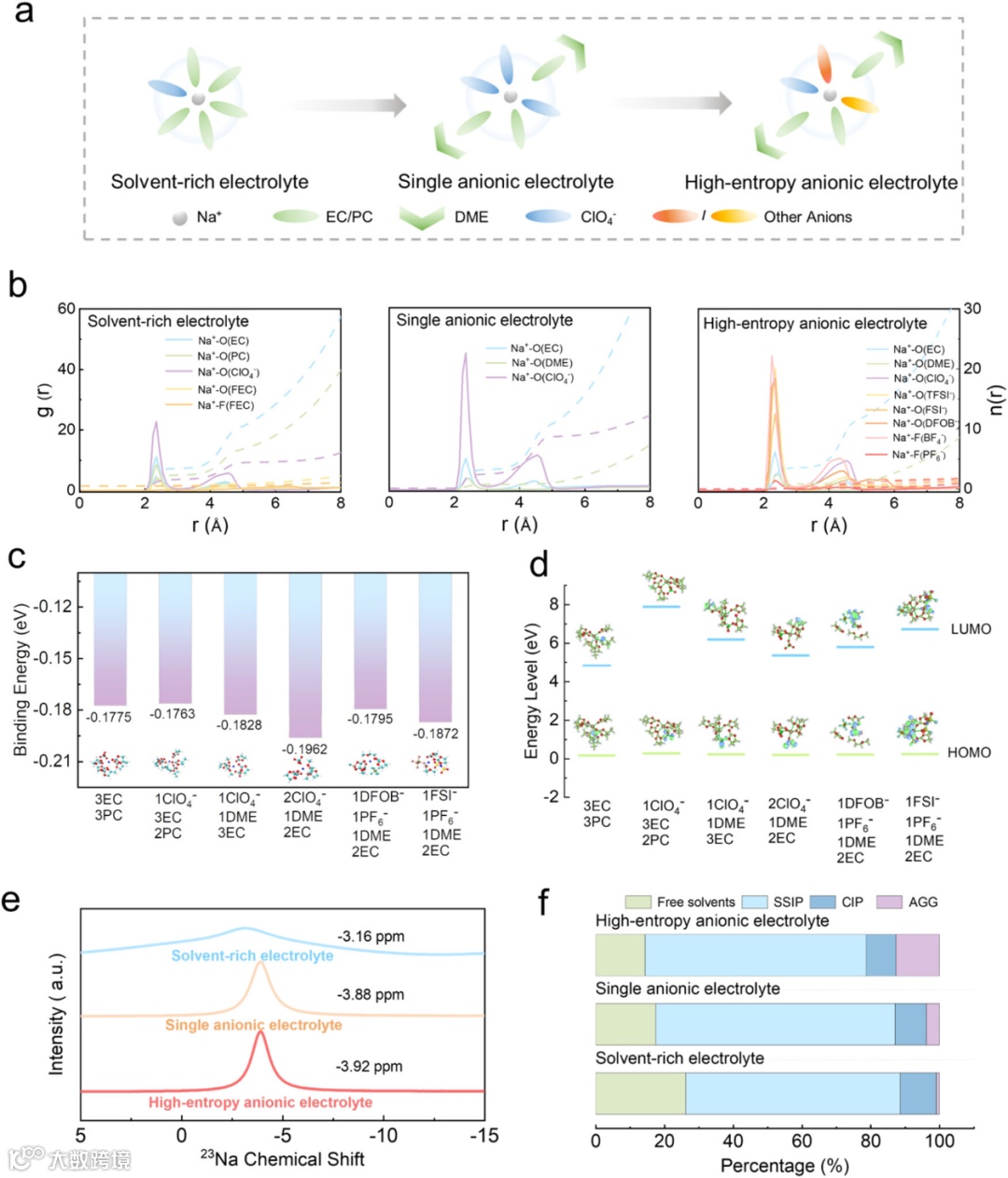
图1. 电解质的设计。(a)电解液设计原则。(b) MD模拟计算的径向分布函数和配位数。(c)典型溶剂化构型HOMO和LUMO能级的理论计算。(d)不同溶剂化构型的结合能。(e) 23Na核磁共振结果。(f) 650 ~ 800 cm-1区域拉曼光谱的溶剂化分布。
图2. SEI 的结构与组成表征。(a) HC表面富含有机组分SEI的TEM图像;(b) HC表面高熵无机SEI的TEM图像。(c) 富有机SEI与(d)高熵无机SEI的高分辨率TEM(HRTEM)图像。(e) NFM‖HC全电池在0.5 C循环50次后负极的 XPS分析结果,包括 Na1s、F1s、B1s、P2p、S2p和Cl2p 谱图;同一元素谱图中,上方为富有机SEI,下方为高熵无机SEI。(f) 表面SEI组分的原子比例对比。(g) HC表面高熵无机SEI的TOF-SIMS三维离子碎片分布图(F−、BO2−、S−、PO2−、Cl−)。(h) Na+在NaF、NaCl、Na3P、Na2S 中的迁移能垒计算结果;插图展示各材料的超晶胞结构及对应Na+迁移路径。
图3. 硬碳的钠储存行为。(a) 富含有SEI的NFM‖HC全电池在0.3 C下的原位 XRD图谱及对应充放电曲线;(b) 构筑高熵无机SEI的全电池在相同条件下的原位XRD与对应充放电曲线。(c) 富有机SEI膜与(d) 高熵无机SEI膜的NFM‖HC全电池在0.1 C下获取的原位DRT图谱。(e) 富有机SEI与(f) 高熵无机SEI的循环伏安(CV)曲线(扫描速率0.1 mV s⁻¹),图中阴影区域表示电容贡献。(g) 不同SEI调控下硬碳储钠机制的示意图。
图4. NFM‖HC全电池的电化学性能。(a) 纽扣NFM‖HC全电池在0.5 C(1C = 120 mA g−1)下的长循环性能。(b) 0.1~2 C范围内的倍率性能。(c) 不同电流密度下的代表性充放电曲线。(d) 1.2 Ah NFM‖HC软包电池在0.5 C下不同SEI的长期循环性能对比。(e) 采用高熵无机SEI的3.7 Ah NFM‖HC 26700 圆柱电池的性能展示。
图5. 热安全性能。完全充电状态下,NFM||HC纽扣电池中(a)充电的HC负极与(b)脱钠的NFM正极的差示扫描量热曲线。不同SEI结构充电NFM||HC软包电池的ARC测试:(c)单一无机SEI与高熵无机SEI中温度随时间变化曲线。嵌入图像为ARC测试后软包电池的光学图像。温度升高率与电压随温度变化曲线:(d)单一无机SEI;(e)高熵无机SEI。
科学材料站
本 文 要 点
要点一:高熵阴离子电解液设计
本研究提出一种基于溶剂–盐协同调控的高熵阴离子电解液设计策略,用于构筑稳定的高熵无机SEI。通过以DME替代传统PC/FEC溶剂体系,显著削弱EC–Na+的配位能力,使阴离子在溶剂化结构中占据主导地位。在此基础上,引入六种等摩尔比钠盐构建高熵阴离子体系,显著提高溶剂化构型熵(Sconf > 1.5R),并形成高度无序、异质化的多阴离子富集溶剂化结构。径向分布函数与配位数分析表明,溶剂化模式由溶剂主导成功转变为多阴离子主导。分子动力学模拟显示,多阴离子协同作用可降低溶剂化簇结合能,促进脱溶并优先发生阴离子还原,进而生成无机富集 SEI。电化学测试进一步证实该高熵体系具有更高Na+迁移数、更高电导率和更低迁移活化能,有效增强离子传输动力学。能级计算、dQ/dV与LSV结果表明,高熵溶剂化簇具备更强的阴离子分解倾向,可抑制有机成膜。NMR与Raman亦验证其更高的阴离子参与度及AGG/CIP比例。综上,高熵阴离子电解液通过提升溶剂化无序度与阴离子反应活性,实现无机富集SEI的稳定构筑,显著优化Na+传输与界面稳定性,为硬碳负极界面工程提供了有效途径。
要点2:高熵无机界面结构与组成表征
研究表明,高熵阴离子电解液可在硬碳负极表面形成均匀致密的无机富集SEI(厚度约14.5~18.2 nm),并在NFM正极上生成稳定的CEI,有效抑制结构破坏。成分分析与XPS、TOF-SIMS 结果显示,该SEI由NaF、NaCl、Na3P、Na2S、Na4B2O5等多相无机组分构成,展现出显著的结构多样性与无序性。能垒计算揭示,高熵SEI中Na2S、Na3P、Na4B2O5等相的Na+扩散能垒(0.05~0.49 eV)显著低于NaF、NaCl(约0.63~0.66 eV),且复合相协同作用进一步降低迁移障碍。振动熵计算表明,高熵SEI具有更高的结构无序度与离子扩散通道密度。因此,高熵无机 SEI 通过惰性相提供稳定性、活性相提供快速离子传导,实现高热稳定性与高离子电导的统一,显著提升硬碳负极的储钠动力学与安全性能。
要点三:不同SEI下的硬碳储钠行为
该研究系统分析了不同固体电解质界面(SEI)对硬碳负极钠储存机理的影响。结果表明,两种SEI均遵循“吸附-嵌入-填充”的储钠模式,但表现出显著差异。有机富集SEI主要促进层间嵌钠,而高熵无机SEI通过构建多元离子传输通道与稳定的界面结构,实现更高效的离子迁移与深度孔隙填充。电化学阻抗与拉曼表征证实,高熵无机SEI能有效降低界面电阻、增强离子扩散,并在储钠过程中表现出更强的赝电容特征和更高的钠离子扩散系数。总体而言,高熵无机SEI在促进快速离子动力学与深度储钠方面优于有机富集SEI,从而显著提升硬碳负极的储能性能与界面稳定性。
要点四:电化学性能
针对高熵无机固体电解质界面在钠离子电池全电池中的电化学性能进行了系统评估,并与有机富集SEI及单一无机SEI进行了对比。结果显示,高熵无机SEI显著提升了电池的循环稳定性与倍率性能:在0.5 C条件下循环800次后仍保持约80%容量,而有机富集和单一无机SEI分别在125与150次后衰减至80%。在倍率测试中,高熵无机SEI在1 C和2 C下仍实现87.12 mAh g−1与45.68 mAh g−1的放电容量,表现出优异的离子传输动力学。实用化测试中,1.2 Ah软包电池在300次循环后容量保持率达92.2%,3.7 Ah圆柱电池实现146.2 Wh kg−1的能量密度并稳定循环50次。总体而言,高熵无机SEI通过多组元协同构建低能垒离子通道,显著改善钠离子电池的寿命、倍率性能与热稳定性,为长寿命高安全储能体系提供了新的界面设计思路。
要点五:热安全表现
通过DSC测试评估了高熵无机SEI在钠离子电池中的热安全性能,揭示其在抑制电极热反应与防止热失控方面的优势。结果表明,高熵无机SEI显著降低电极放热强度并提高界面热稳定性,其初始放热温度约为124 ℃,总放热量仅为686.6 J g−1,为单一无机SEI的三分之一。高熵阴离子电解液可形成稳定的CEI,使正极界面分解温度由243.5 ℃提升至292.7 ℃,并减弱正极–电解液间的热反应。在软包电池的ARC测试中,高熵无机SEI的自加热起始温度T1达161.9 ℃,显著高于对照组;同时其最大温升速率仅17.4 ℃ min−1,远低于单一无机SEI的1628.5 ℃ min−1,且未触发热失控。综上,高熵无机SEI通过强化界面热稳定性、降低反应活性及优化储钠深度,有效提升钠离子电池的本征热安全性能。
科学材料站
结 论
该研究通过高熵阴离子电解液在硬碳表面构筑高熵无机SEI,实现了对钠离子电池界面稳定性与储钠行为的协同调控。首先,高熵无机SEI由多组分惰性无机物组成,具备高热稳定性,可有效阻隔钠化负极与电解液的直接接触,抑制界面副反应及其伴随的过量放热,从而显著提升体系的热安全性。其次,SEI内部多元活性组分提供多样化、低能垒的离子迁移通道,使钠离子扩散动力学显著增强,并促进以孔隙填充为主的深度储钠路径,从而实现高容量硬碳负极的构筑。基于该高熵SEI的NFM||HC纽扣全电池展现优异循环寿命,在800次循环后仍保持超过80%容量;Ah级26700圆柱电池的能量密度亦达到约146.2 Wh kg−1,显示其在实际应用中的潜力。在ARC热安全测试中,高熵无机SEI表现出显著优于单组分无机SEI的热稳定性,其自加热起始温度T1从52.4 ℃大幅提升至161.9 ℃,最大升温速率从1628.5 ℃ min−1骤降至17.4 ℃ min−1,充分证明其在抑制热失控方面的突出优势。
综上,该研究提出了一种具有双重功能的高熵无机SEI构筑策略,既可稳定负极界面,又可调控硬碳的储钠机制,从而实现钠离子电池电化学性能与热安全性的同步提升,为开发长寿命、低成本、高安全性的储能型钠离子电池提供了重要设计思路。
科学材料站
文 章 链 接
High-Entropy Inorganic Solid Electrolyte Interphase Enables Thermally Safe Sodium-Ion Battery with Deep Sodium Storage.
https://doi.org/10.1021/acsnano.5c13958
科学材料站
通 讯 作 者 简 介
程新兵,东南大学教授/博导,能源与环境学院副院长。长期从事能源材料与高安全电化学工程,尤其涉及锂金属/硅基高比能电池、锂/钠离子储能电池、固态电池等相关工作。共发表SCI论文150余篇,他引38000余次,H因子86。以(共同)第一/通讯作者在Chem Rev、Nat Commun、Sci Adv、Chem、Joule、Adv Mater、Angew Chem Int Ed、Energy Environ Sci等期刊发表论文50余篇。授权中国专利12项,主持国自然重大培育基金、江苏省杰出青年基金等。获得教育部青年长江学者、科睿唯安高被引学者、爱思唯尔中国高被引学者等荣誉,担任中国全固态电池产学研协同创新平台专家委员、中国颗粒学会能源颗粒材料专委会秘书长等职务。
沈馨,东南大学助理研究员。主要研究方向为高比能锂电池、力-电化学-热多场耦合机制与相场方法。2017年本科毕业于北京理工大学能源化学工程系;2022年博士毕业于清华大学化学工程系(导师:张强教授);2022-2024任职于宁德新能源科技有限公司;2025年1月加入东南大学。以(共同)第一/通讯作者身份在Adv Energy Mater,Fundamental Res等国际国内高水平期刊上发表论文11篇,包括4篇ESI高被引论文,总被引5700余次,H因子31。
科学材料站
第 一 作 者 简 介
罗振辉,东南大学能源与环境学院博士研究生,师从程新兵教授。主要从事长寿命、高安全的钠离子电池研究。以第一作者在ACS Nano、Journal of Energy Chemistry期刊上共发表SCI论文2篇。
添加官方微信 进群交流
SCI二氧化碳互助群
SCI催化材料交流群
SCI钠离子电池交流群
SCI离子交换膜经验交流群
SCI燃料电池交流群
SCI超级电容器交流群
SCI水系锌电池交流群
SCI水电解互助群
SCI气体扩散层经验交流群
备注【姓名-机构-研究方向】
投稿请联系contact@scimaterials.cn
点分享
点赞支持
点在看


