科学材料站
文 章 信 息
破译决定卤化物固态电解质负极稳定性和离子电导率的关键因素
第一作者:侯尉琪、李德元
通讯作者:杨春鹏、宋凯
单位:天津大学
科学材料站
研 究 背 景
全固态电池因其高安全性和能量密度而被视为下一代储能技术的理想选择。在各类固态电解质中,卤化物固态电解质(HSSEs)凭借其高离子电导率、优异的氧化稳定性及良好的机械加工性,展现出巨大的应用潜力。然而,该类电解质与锂金属、锂合金等低电位负极之间的界面稳定性问题,严重制约了其实际应用。热力学上,卤化物电解质中的金属阳离子易被金属锂还原,导致界面持续分解和电池失效。目前普遍采用的策略是在负极与电解质之间引入功能隔层,但这不仅增加了工艺复杂性,更牺牲了电池的能量密度。因此,开发兼具高离子电导率与优异负极界面稳定性的卤化物固态电解质,并深入理解其构效关系,对于推动高能量密度全固态电池的发展至关重要。
科学材料站
研 究 内 容
针对卤化物固态电解质与低电位负极界面稳定性差的关键难题,本研究提出了一种创新的多阴离子协同取代策略。通过在Li2ZrCl6(LZC)骨架中同时引入F−、O2−、Br−三种阴离子,设计并合成了Li2ZrCl4.4O0.4Br0.4F0.4(LZOX)电解质。该电解质能在与LiAl合金负极接触时,原位诱导形成一种多功能、自钝化的稳定界面层,从而有效抑制了电解质的持续分解,实现了界面的动力学稳定。
结合电化学测试与化学信息机器学习,系统揭示了多阴离子取代引起的晶格畸变、局域结构无序化及其对Li+传输的促进作用,并确定了影响性能的关键物理化学描述符。
图1. 电化学窗口变化与机器学习解析卤化物固态电解质构效关系
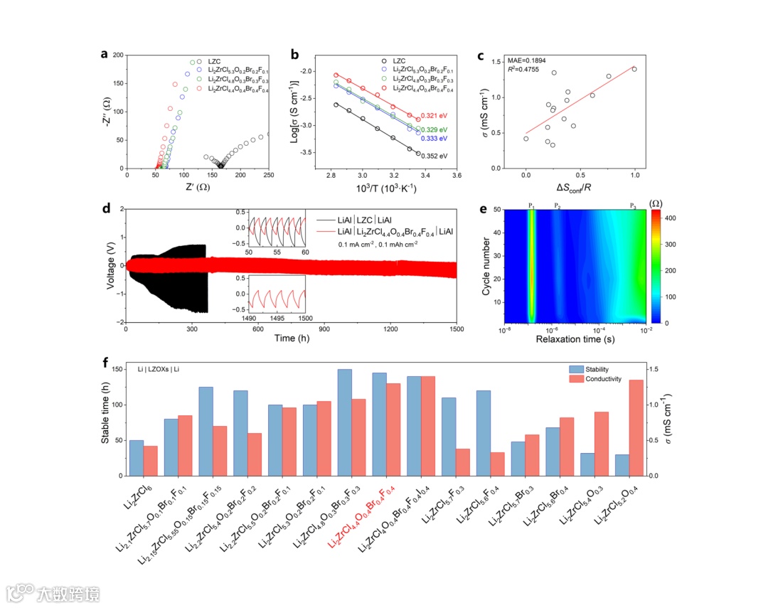
基于XRD、Rietveld精修与Raman等表征结果,证实多阴离子取代策略成功实施:材料在保持原始晶体结构的同时,晶格发生系统性膨胀,[ZrX6]2−八面体产生明显畸变。随着掺杂含量增加,构型熵提升至0.78R,晶格间距持续扩大,为锂离子传输创造更优路径,最终使离子电导率提升至1.30 mS cm−1,达到基体材料的3倍以上。
图2. LZOXs的结构表征与离子电导率
为验证多阴离子取代对界面稳定性的提升,我们将LZC与LZOX分别与LiAl合金压合后进行对比。结果表明,LZOX与LiAl反应后仅形成一层薄而致密的钝化层,反应被限制在界面区域;而LZC则发生了严重的体相反应。XPS及XRD分析证实,LZOX的分解产物包含LiF、Li2O、LiCl、Al2O3等多种组分,共同构成了导离子、不导电子的界面层。
在LiAl | LZOX | LiAl对称电池中,电池在0.1 mA cm−2的电流密度下能够稳定循环超过1500小时,过电位始终保持平稳。原位EIS与DRT分析进一步佐证了界面的稳定过程:DRT图谱中代表界面反应的峰在循环初期略有增长后迅速趋于稳定,表明形成了自限性的钝化层,有效阻止了副反应的持续进行。
图3. LiAl对称电池性能与界面演化
为深入探究稳定界面的形成机制,通过FIB制备了循环后界面的截面样品,并利用SEM/EDS、XPS进行了精细结构和高空间分辨化学成分分析。结果显示,该界面层呈现梯度分布特征,靠近LiAl一侧富含LiF、LiBr、Li2O、LiCl、Al2O3等分解产物,有效钝化了界面;而靠近电解质一侧则保持了LZOX的主体结构,证实了反应的自限性。
图4. LiAl合金对称电池循环后界面表征
为评估该策略的实际应用价值,组装了以LiCoO2和NMC532为正极、LiAl合金为负极的全固态电池。在不使用任何负极中间层的情况下,LiCoO2全电池在0.5 C倍率下循环200圈后容量保持率高达81%;在2 C高倍率下更是可稳定循环600圈。该性能显著优于未改性的LZC电解质,并达到了同类无中间层电池报道中的领先水平,循环寿命实现翻倍。
图5. LZOX在全固态电池中的电化学性能
为深入揭示构效关系并建立理性设计准则,通过化学信息机器学习系统分析了20个物理化学特征。皮尔逊热力图显示多个特征与性能存在强相关性,其中阴离子电负性与界面稳定性、阳离子极化率与离子电导率分别呈现显著关联。基于偏最小二乘回归构建的预测模型对稳定性(R2=0.868)和电导率(R2=0.866)均展现出优异拟合精度。关键描述符贡献度分析最终证实:提升阴离子平均电负性是增强负极界面稳定性的关键因素,而协同降低阳离子极化率与提高构型熵,被证实为优化离子电导率的有效策略,为未来高性能电解质的定向设计提供了明确指导。
图6. 机器学习解密关键性能描述符
科学材料站
结 论
(1)提出多阴离子协同取代策略,构筑自钝化界面,显著提升卤化物电解质负极相容性。通过在Li2ZrCl6(LZC)骨架中同时采用多阴离子掺杂,引入F−、O2−、Br−三种阴离子。其与LiAl合金负极原位反应生成的多组分界面层具有良好的导离子而不导电子的特性,实现了界面的动力学稳定,使LiAl对称电池稳定运行超过1500小时。
(2)结合机器学习揭示关键描述符,为理性设计高性能电解质提供指导。利用化学信息机器学习,从20个特征中成功解读出阴离子平均电负性是决定负极界面稳定性的关键特征,而阳离子极化率和构型熵是影响离子电导率的核心因素。该发现为未来高通量筛选和理性设计卤化物固态电解质提供了明确的理论依据与方法学支撑。
科学材料站
文 章 链 接
W. Hou, D. Li, G. Zhang, et al. “Deciphering Key Features Determining Electrochemical Stability and Conductivity of Halide Solid-State Electrolytes.” Adv. Funct. Mater. (2025): e24886.
https://doi.org/10.1002/adfm.202524886
科学材料站
通 讯 作 者 简 介
杨春鹏,天津大学教授,国家级青年人才。2011年本科毕业于中国科技大学,2016博士毕业于中国科学院大学(中科院化学所),2016-2021年于马里兰大学从事博士后工作,2021年入职天津大学。聚焦高安全高比能电化学储能研究。
宋凯,天津大学副教授,2005年毕业于浙江大学控制科学与工程专业获博士学位,2013-2015美国得克萨斯大学UTSouthWestern医学中心做访问副教授。主要从事机器学习、大数据智能、计算机视觉和云数据库技术等智能算法在工业控制、结构健康监测、生物和医学等交叉领域的应用。
科学材料站
课 题 组 招 聘
招聘博士后1-2名,欢迎储能材料、电化学、理论计算等相关研究背景,拟在新能源领域开展创新性研究的申请人加入,欢迎联系。
科学材料站
第 一 作 者 简 介
侯尉琪, 天津大学化工学院2023级硕士生,导师为杨春鹏教授,本科毕业于天津大学。主要从事固态电解质与全固态电池相关研究。
李德元,天津大学化工学院2022级博士研究生,导师为杨春鹏教授。以第一作者发表了Angew. Chem., Adv. Energy. Mater., Adv. Funct. Mater. 与Small多篇论文。目前致力于新型卤化物固态电解质及全固态电池的研究,旨在开发新型高性能卤化物固态电解质,构建高比能长寿命全固态电池。
添加官方微信 进群交流
SCI二氧化碳互助群
SCI催化材料交流群
SCI钠离子电池交流群
SCI离子交换膜经验交流群
SCI燃料电池交流群
SCI超级电容器交流群
SCI水系锌电池交流群
SCI水电解互助群
SCI气体扩散层经验交流群
备注【姓名-机构-研究方向】
投稿请联系contact@scimaterials.cn
点分享
点赞支持
点在看


