科学材料站
文 章 信 息
第一作者:陈香、李嘉培、项李志
通讯作者:薛攀,洪果,郭璨,汪南阳
科学材料站
研 究 背 景
当前,锂离子电池已在各类电子产品中实现广泛应用,但受限于锂资源稀缺、制备成本偏高,以及有机电解质易燃且有毒的特性,其进一步推广应用面临显著瓶颈。在此背景下,水系锌离子电池凭借低成本与高安全性的突出优势,成为下一代储能器件的理想备选方案。
在水系锌离子电池体系中,可充电锌碘电池展现出独特优势:它摒弃了传统锌离子电池依赖离子嵌入/脱出的储能机制,有效规避了该机制下正极材料易发生结构坍塌的问题。不仅如此,碘正极本身还具备多重优异性能 —— 基于 I⁰/I⁻转换反应,其理论比容量可达 211 mAh g⁻¹;放电电位平台较高,相对于 Zn/Zn²⁺电对可达 1.38 V;同时,碘资源储量丰富,仅海水中含量便达 55 μg L⁻¹,这些特性共同赋予锌碘电池可观的应用前景。
然而,锌碘电池要实现商业化应用,仍需突破锌金属负极与碘正极两方面的关键难题。在碘正极侧,碘的转化反应动力学缓慢,且存在多碘化物穿梭效应,导致电池能量密度偏低;在锌负极侧,锌枝晶生长现象普遍,同时伴随析氢反应(HER)及复杂副反应,加之聚碘离子对锌负极的腐蚀作用,严重制约了锌碘电池的性能稳定性与使用寿命。因此,开发能够抑制穿梭效应的新型正极材料,以及可抑制锌枝晶生长的负极骨架结构,已成为推动锌碘电池产业化发展的迫切需求。
科学材料站
文 章 简 介
近期,扬州大学薛攀与香港城市大学洪果团队成功制备出一种空心碳球,其内壁嵌入了 CdO-CdS 异质结构,并将这种空心碳球用作纳米反应器。这种特殊的结构设计,能有效避免异质结构与电解质直接接触,进而解决了因活性位点失效、颗粒团聚导致的材料失活问题。
该纳米反应器可通过静电纺丝技术轻松组装成纤维形态,直接作为锌碘电池正、负极的双功能电极基体。当它作为负极基体时,空心碳球憎锌的外表面与亲锌的 CdO 修饰内壁相互配合,能限制锌在纳米反应器内部均匀沉积,从而有效防止电极表面形成锌枝晶。而作为正极基体时,碳球与 CdO-CdS 异质结构的协同作用,既能物理约束多碘化合物的溶解、抑制穿梭效应,又能显著提升多碘化合物的催化转化效率。
基于此构建的全电池(I2@HCNFs || Zn@HCNFs)展现出优异性能:在 50C 高倍率条件下循环20000次后,依旧可以保持 108 mAh g−1 的高比容量。相关研究成果已发表于《Advanced Energy Materials》期刊,陈香、李嘉培、项李志为该论文的第一作者。
科学材料站
本 文 要 点
要点一:材料的合成与表征
HCNFs骨架的合成流程如图所示。首先,通过溶剂热法制备含镉纳米球,作为构建微纳反应器的结构模板。随后,通过调控聚丙烯腈与含镉纳米球的比例,采用静电纺丝技术制备前驱体纤维。该纤维在氩气氛下经碳化处理,最终形成目标产物HCNFs。
扫描/透射电子显微镜(S/TEM)图像显示,HCNFs由多个相互连接的中空纳米球构成,形成连续纤维结构。与传统多步合成方法相比,该一步法工艺在保持微纳反应器机械强度的同时,显著降低了制备复杂度。此外,该方法有助于形成更多异质界面,这些界面可作为高效活性位点,增强材料表面吸附能力与界面电荷转移效率,从而有效提升锌碘电池的综合性能。
得益于其独特的结构设计,HCNFs具备高比表面积,不仅为活性物质提供了充分的负载与接触界面,也有利于反应过程中的离子传输与催化转化。
图1. HCNFs的基本结构、形貌、成分表征。
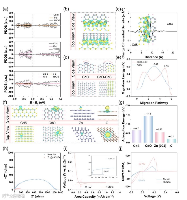
要点二:材料的理论计算
本研究采用密度泛函理论计算,系统分析了锌原子在CdO和CdS表面的吸附行为及其迁移路径。结果表明,相较于非极性碳材料和锌箔,极性材料CdO与CdS对锌表现出更强的吸附能力。此外计算还表明,Zn2⁺在CdO-CdS异质界面上的迁移能垒低于其在纯CdO表面的迁移能垒,说明异质结构具有更优的离子传输动力学。
上述结果共同表明:CdO与锌之间存在强相互作用,有助于降低锌的成核过电位,从而引导锌在纳米反应器内优先沉积;而CdS的引入所形成的CdO-CdS异质结构,不仅提升了材料的整体导电性,还通过其内置电场进一步促进了Zn2⁺的迁移,共同实现了成核势垒的降低和锌沉积过程的有效调控。
图2. HCNFs作为锌负极的优势和相关实验。
要点三:材料在诱导锌沉积方面的优势
为探究锌沉积行为的调控机制,研究采用光学显微镜对比观察了锌在裸锌箔与HCNFs载体上的沉积形貌。结果显示,3D HCNFs骨架通过其空间限域效应与诱导沉积作用的协同,有效实现了锌的均匀沉积,从而显著抑制枝晶形成,证实其可用于构建无枝晶锌负极。
该结论进一步通过电极表面形貌的定量分析得到验证。三维激光扫描图像显示,Zn@HCNFs复合电极表面高度分布均匀、整体平整;而纯锌电极表面则表现出明显的粗糙结构。这一对比直观反映了HCNFs在抑制锌枝晶生长方面的显著效果。
为进一步探究沉积过程中的结构演变,研究系统分析了不同沉积容量下HCNFs的形貌变化。在低沉积容量条件下,HCNFs纤维形貌与初始状态基本一致,球形纳米反应器仍保持其中空结构,仅透明度略有下降。当沉积容量增至 0.5 mAh·cm⁻2 时,纤维整体结构依然保持完整,但纳米笼的空心体积进一步缩小。这些结果一致表明,具有锌亲和性的HCNFs载体能够有效引导锌优先在其内部空间进行沉积,从而实现锌沉积行为的空间调控。
图3. HCNFs的锌沉积行为研究。
要点四:材料在电池循环性能上的研究
为系统评估HCNFs载体对锌枝晶的抑制效果,研究通过Zn//Zn对称电池进行了循环性能测试。在20 mA cm⁻2的高电流密度下,裸锌箔电极仅循环1000次后即出现极化电压骤降,预示因枝晶刺穿隔膜导致的电池短路;而Zn@HCNFs电极则展现出优异的循环稳定性(可稳定运行超过5000次)。同时,Zn@HCNFs的初始过电位显著低于锌箔电极,表明其沉积能垒更低,锌沉积过程更为高效。
即便在40 mA cm⁻2的更高电流密度下,Zn@HCNFs电池仍能稳定循环2000次以上,且过电位始终维持在较低水平,进一步印证了HCNFs结构在高负载条件下的可靠性。
在库伦效率(CE)方面,Cu电极初始CE仅为88.4%,至第9圈才升至97.9%,且后续因枝晶与副反应影响出现明显波动;相比之下,3D Zn@HCNFs电极的CE从初始即达96.7%,并迅速趋近100%,循环500次后仍稳定在99.45%以上,展现出卓越的电化学可逆性与界面稳定性。
上述结果一致表明,HCNFs载体能够有效引导锌均匀沉积,显著抑制枝晶生长与副反应,为实现高性能、长寿命锌金属电池提供了可靠的材料基础。
图4. HCNFs基对称电池的循环稳定性测试和对枝晶抑制的理论研究。
要点四:异质结构的反应动力学优势与电化学性能表现
CdO-CdS异质结构展现出优异的反应动力学特性,其优势根源在于诱导了多碘化物的定向转移行为:多碘化物可从吸附能较高的CdO表面快速迁移至吸附能较低的CdS表面。该过程有效加速了界面电子传输,从而在充放电过程中显著促进了多碘化物的可逆转化并抑制了多碘化物的穿梭效应。
电化学测试结果充分印证了这一特性及相关性能优势。当HCNFs骨架负载碘后,其电荷转移电阻(Rct)相较于商用碳纤维显著降低,直接表明电极反应动力学得到大幅提升。同时,I2@HCNFs正极表现出更高的氧化还原可逆性,进一步体现了其良好的反应可逆性与结构稳定性。在50 C超高倍率下的长循环测试中,采用HCNFs为载体的锌碘电池可实现长达20000次的稳定循环,容量仍能保持在108 mAh g⁻1。
这些结果共同证实了材料的协同作用机制:CdO凭借其对碘化物的强化学吸附能力,与HCNFs的空间限域效应协同,有效“锚定”了可溶性中间体;与此同时,CdS的引入优化了异质结的电子结构,进而形成内建电场,促进了电荷高效传输。二者协同,在抑制多碘化物穿梭效应的同时,全面提升了电池的整体电化学性能。
图5. HCNFs基全电池性能测试和HCNFs对多碘化物吸附-催化转化能力研究。
科学材料站
文 章 链 接
Spatial-Confined and Bifunctional Nanoreactors Toward Dendrite-Free Anode and Shuttle-Suppressed Cathode in Zinc–Iodine Batteries.
https://doi.org/10.1002/aenm.202504798
科学材料站
通 讯 作 者 简 介
薛攀:香江学者,扬州大学青年百人、副教授。2022年博士毕业于南京大学,同年加入扬州大学化学与材料学院(创新材料与能源研究院)。研究聚焦于高性能二次电池(包括锂/锌金属电池、锂硫电池、钠离子电池)的关键材料创新与电解质技术突破。尤其致力于智能固态电解质的前沿构建,旨在解决当前电池技术对运行环境温度与地域的严重依赖,推动高安全、高比能二次电池在极端条件下的实际应用。通过在分子尺度上设计功能电解质体系,有效抑制枝晶生长、拓宽电化学窗口,为实现宽温域、高适应性储能系统提供了新路径。迄今,已发表论文60余篇,其中以第一/通讯作者在Adv. Mater.、Angew. Chem. Int. Ed.、Energy Environ. Sci.、Adv. Energy Mater.、Adv. Funct. Mater.、Nano Lett. 、Adv. Sci.、Energy Storage Mater.等国际知名期刊发表论文20余篇,个人H-index 26。主持国家自然科学基金青年项目、江苏省自然科学基金青年项目、香江学者计划、重点实验室开放课题等多个科研项目。
洪果:香港城市大学副教授,长期从事清洁能源材料与新型储能器件研究。2011年在中国北京大学获得博士学位。2011年至2013年在香港城市大学从事博士后研究,2013年至2016年在瑞士联邦理工学院(ETHZ)从事博士后研究。他于2016年加入中国BTR新材料集团公司,担任中心研究所副所长。2017年至2023年在澳门特别行政区澳门大学任助理教授。2023年起加入香港城市大学材料科学与工程系任副教授。
添加官方微信 进群交流
SCI二氧化碳互助群
SCI催化材料交流群
SCI钠离子电池交流群
SCI离子交换膜经验交流群
SCI燃料电池交流群
SCI超级电容器交流群
SCI水系锌电池交流群
SCI水电解互助群
SCI气体扩散层经验交流群
备注【姓名-机构-研究方向】
投稿请联系contact@scimaterials.cn
点分享
点赞支持
点在看


