科学材料站
研 究 背 景
水系锌硫电池(AZSBs)被认为是高能量密度和低成本储能装置的有前途的候选者。然而,S8和ZnS之间的固-固转化反应机制,不可避免地导致硫反应动力学缓慢和硫氧化还原可逆性差,极大地阻碍了AZSBs的实际应用。为了克服这些挑战,针对AZSBs提出了引入合适的氧化还原介质作为电解液添加剂的有效策略。一般来说,这些氧化还原介质参与S8的氧化还原反应过程,降低电化学反应势垒,增强转化反应动力学和可逆性。经研究证明,I−与ZnS的化学相互作用导致ZnS原子重排,削弱Zn-S键,从而使ZnS→S8转化反应具有优异的可逆性和快速动力学。然而,在循环过程中碘离子会不可避免的氧化为多碘化物,这些多碘化物不仅缺乏氧化还原介质的固有能力,而且还会通过穿梭效应消耗I−,导致副反应的发生和反应稳定性较差。基于此限制,目前大部分研究工作中采用较低浓度的碘化锌电解液添加剂,并未发挥出高碘浓度带来的硫转化反应催化转化作用。因此,如果能够妥善处理严重的多碘化物穿梭效应,较高的ZnI2浓度具有全面改善AZSBs电化学性能的巨大潜力。
科学材料站
文 章 简 介
海南大学史晓东&田新龙教授团队将氨氧化木质素(AOL)系统性地评估并用作高性能锌硫电池电解液添加剂。一系列光谱表征和理论计算结果表明,AOL中丰富的羟基和酰胺基团表现出对多碘化物较强的化学吸附能力和较高的结合能,从而有效抑制了多碘化物的穿梭效应,进而保证在高碘化锌浓度下高效地促进硫转化反应动力学和稳定性。具体来说,ZnI2的引入有效地催化了S8和ZnS之间的转化反应,而AOL的添加则化学吸附了循环过程中I−氧化产生的多碘化物,从而抑制了ZnI2的消耗和多碘化物的穿梭。因此,通过稳定碘氧化还原介质,S8↔ZnS反应的转化动力学和可逆性都大大提高。这项工作为通过稳定AZSBs的氧化还原介质来加速硫转化反应动力学提供了新的见解。
图1 (a) 纯ZnSO4电解液、ZnI2和AOL电解液添加剂对Zn-S电池作用机理对比示意图;(b) I3-溶液在AOL加入前后的紫外-可见吸收光谱;(c, d) 通过两个位点的理论模型揭示了通过计算确定的优化的吸附构型以及碘物质(I−、I3−和I5−)与AOL单体单元相互作用的相应结合能;(e) 热力学分析了ZnI2/AOL加入前后的连续自由基反应的不同吉布斯自由能分布;使用 (f) PTFE 和 (g) AOL 粘结剂充电和放电过程中KB@S正极的原位紫外可见吸收光谱。
UV-vis(图 1b)显示加入AOL后的I3−溶液的吸收峰强度显著降低,AOL对多碘化物的吸附减弱了它们在溶液中的特征光谱信号。DFT计算揭示了碘物种在AOL单体中的优化构型及吸附能,AOL展示了对碘物种具有较高的结合能。此外,较低的吉布斯自由能表明AOL的引入有助于促进碘氧化还原反应动力学。采用原位紫外验证了AOL在电池充放电过程中对多碘化物的吸附性能(图1f,g),AOL在电池充放电过程中能够有效地抑制多碘化物的穿梭效应。
图2 (a) 加入ZnI2/AOL前后的Zn//KB@S电池在0.2 mV s−1扫描速率下的循环伏安曲线;(b) Zn//KB@S电池与ZnI2和ZnI2/AOL的拟合计算塔菲尔图,对应于循环伏安曲线的极化部分;(c) 加入ZnI2/AOL前后的Zn//KB@S电池在0.5 A g−1下的恒电流充放电曲线;(d) 加入ZnI2/AOL前后的Zn//KB@S电池的EIS图谱;(e) Zn//KB@S电池在0.3、0.5、1和2 A g−1电流密度范围内(添加ZnI2/AOL前后)的倍率性能;(f) 添加ZnI2/AOL前后的Zn//KB@S电池在0.5 A g−1下的循环性能;(g) 在电流密度为2 A g−1时,加入ZnI2/AOL前后的Zn//KB@S电池的长期循环稳定性测试。
与未加入AOL相比,采用AOL电解液添加剂的Zn//KB@S电池的循环伏安曲线的积分面积更大(图2a),表明其具有更高的可逆容量。通过LSV曲线计算得到塔菲尔斜率(图2b),AOL电解液添加剂的塔菲尔斜率较小,证明其电化学氧化还原反应动力学较快。加入AOL电解液添加剂的Zn//KB@S电池显示出更小的电压滞后(图2c)。由于硫缓慢的动力学和多碘化物穿梭效应的的影响,加入AOL的Zn//KB@S电池表现出更小的电荷转移电阻(图2d)、更优异的倍率性能(图2e)和更稳定的循环性能(图2f,g)。
图3 Zn//KB@S电池的自放电能力比较 (a) 2 M ZnSO4电解液,(b) 2 M ZnSO4电解液 + 0.1 M ZnI2和 (c) 2 M ZnSO4电解液+ 0.1 M ZnI2+ 0.1 wt.% AOL;具有 (d) ZnI2和 (e) ZnI2+ AOL电解液添加剂的Zn//KB@S电池在0.1-0.8 mV s−1扫描速率下的循环伏安曲线,以及相应的放大曲线;b值是通过拟合具有 (f) ZnI2和 (g) ZnI2+ AOL电解液添加剂的Zn//KB@S电池的相应氧化还原峰来计算的;(h) 具有ZnI2/AOL电解液添加剂的Zn//KB@S软包电池在0.3、0.5、1、2和3 A g−1电流密度范围内的倍率性能;使用Zn//KB@S软包电池操作 (i) 带有“HNU”字符的LED面板和 (j) 小风扇。
加入AOL可以有效抑制多碘化物的穿梭行为,静置后电压保持在1.2 V的和84.11%的容量保持率,表现出优异的抗自放电性能(图3a-c)。由CV曲线可以看出加入AOL后的AZSBs表现出更快的反应动力学。使用ZnSO4+ ZnI2+ AOL电解液、Zn负极和KB@S正极制备软包电池,以评估实际适用性(S负载量为10 mg cm−2)。倍率性能测试表明,在电流密度为0.3、0.5、1、2和3 A g−1时,容量分别为1332、1329、1033、755和350 mAh g−1(图3h)。三个串联的软包电池成功激活了3V带有“HNU”字符的LED面板和小风扇(图3i,j)。
图4 (a) AOL的能级(HOMO和LUMO)和分子轨道;热力学分析了 (b) ZnSO4电解液、(c) ZnSO4电解液 + ZnI2电解液添加剂和 (d) ZnSO4电解液 + ZnI2+ AOL 电解液添加剂的关于硫的顺序自由基反应的不同吉布斯自由能曲线。
与H2O相比,AOL分子中的HOMO-LUMO能隙(3.14 eV)较窄。这表明AOL的反应活性增强,有利于电荷转移,从而提高电池电化学性能(图4a)。计算了三种电解质体系中S8转化反应的吉布斯自由能:纯ZnSO4、添加ZnI2电解液添加剂和添加ZnI2/AOL共添加剂(图4b-d)。在连续引入ZnI2和AOL后,观察到S8↔ZnS转化的ΔG值逐渐变大。这些结果表明,ZnI2的添加催化了S8↔ZnS转化,而随后的AOL掺入进一步稳定了碘氧化还原介体,最大限度地提高了其参与在S8↔ZnS转化中的效率,从而加速了反应动力学。
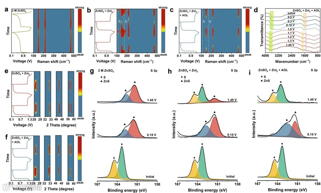
图5 Zn//KB@S电池在 (a) ZnSO4电解液、(b) ZnSO4电解液 + ZnI2电解液添加剂和 (c) ZnSO4电解液+ ZnI2+ AOL电解液添加剂的充放电过程中的原位拉曼光谱;(d) 具有ZnI2/AOL电解液添加剂的Zn//KB@S电池在不同充电/放电电位下的原位FTIR光谱;(e) ZnSO4电解液 + ZnI2电解液添加剂和 (f) ZnSO4电解液 + ZnI2+ AOL电解液添加剂的Zn//KB@S电池在充放电过程中的原位XRD图谱;具有 (g) ZnSO4电解液、(h) ZnSO4电解液 + ZnI2电解液添加剂和 (i) ZnSO4电解液 + ZnI2+ AOL电解液添加剂的Zn//KB@S电池在标记状态下的异位S 2p XPS图谱。
原位拉曼光谱表明,在纯ZnSO4电解液的AZSB充放电过程中,S在148、215和469 cm−1处具有持续的特征信号(图5a)。在放电过程中仅观察到这些峰的轻微衰减,表明活性硫物质的反应性有限且反应动力学缓慢。添加ZnI2作为氧化还原介质催化了S8↔ZnS转化,S的特征信号在放电过程中表现出可逆消失,在充电过程中重新出现。然而,高浓度的ZnI2在循环过程中也会产生大量的多碘化物。除了S信号演变之外,还观察到了I3-和I5-物种在111和174 cm−1处的特征峰。在第二次充电-放电循环期间,多碘化物穿梭的有害影响表现为S8↔ZnS转化期间硫特征信号的峰值拖曳,表明反应动力学受阻(图5b)。进一步添加AOL确保了S8↔ZnS转化的良好调节,硫信号中没有峰拖拽就证明了这一点。同时,由于AOL的强烈化学吸附,没有检测到多碘化物信号。这些观察结果证实,AOL的添加稳定了ZnI2参与催化S8↔ZnS转化的过程(图5c)。相应的,原位XRD展示了放电产物ZnS的演变,与拉曼结论一致(图5e, f)。异位XPS看出加入AOL后化学吸附了多碘化物并稳定了氧化还原介质,使ZnS能够有效且完全地转化回S8。
科学材料站
文 章 结 论
综上所述,AOL含有丰富的功能性羟基和酰胺基团,能够吸附多碘化物,并作为AZSB的电解液添加剂引入以稳定ZnI2氧化还原介质。AOL的加入保证了ZnI2对S8↔ZnS转化反应的最大催化作用,同时抑制了多碘化物的穿梭和ZnI2损失,从而稳定了碘氧化还原介质以及S8↔ZnS的转化反应可逆性。基于一系列的光谱表征和理论计算,AOL单体对多碘化物具有更强的化学吸附能力,并且对碘(I3−↔I−)和硫(S8↔ZnS)转化反应具有更负的吉布斯自由能。ZnI2和AOL的添加显著提高了AZSB的反应动力学和可逆性。得益于这些优点,优化后的Zn//KB@S电池表现出优异的倍率性能、出色的自放电能力和长期循环稳定性。具体而言,采用2 M ZnSO4+ 0.1 M ZnI2+ 0.1 wt.% AOL电解液的Zn//KB@S电池在2 A g−1下循环320次后可提供326.2 mAh g−1的高可逆容量。即使组装成10 mg cm−2的高硫负载量的软包电池,在0.5 A g−1下循环134次后也能保持514.5 mAh g−1的比容量。这项工作提供了一种稳定碘氧化还原介质、促进反应动力学并确保硫可逆转化的设计策略。
科学材料站
文 章 信 息
J. Zhu, L. Shan, W. Chen, M. Chen, Z. Chen, H. Tu, S. Liu, J. Liu, X. Liang, Z. Xing, P. Rao, Z. Kang, Z. Zhao, X. Shi*, X. Tian*, Stabilizing Iodine Redox Mediator Enables High-Performance Aqueous Zinc–Sulfur Batteries. Adv. Mater., 2026, e72455.
https://doi.org/10.1002/adma.72455
科学材料站
第 一 作 者 简 介
祝嘉昊,海南大学2025级博士研究生,导师史晓东副教授和田新龙教授,本科毕业于北京化工大学,硕士毕业于广东工业大学(导师:张文礼教授),研究方向为锌硫电池和锌碘电池,以第一作者在Adv. Mater.、Nano Energy等期刊发表SCI论文4篇。
单路通,新加坡国立大学博士后,博士毕业于英国曼彻斯特大学(导师:杨四海教授/Martin Schröder院士),研究电化学储能与电催化材料。近5年在Angew. Chem. Int. Ed.、Energy Environ. Sci.、J. Am. Chem. Soc.、ACS Energy Lett.等高水平期刊发表研究论文30余篇,担任Nano-Micro Letters、Materials Future期刊青年编委。
科学材料站
通 讯 作 者 简 介
史晓东副教授,海南大学热带海洋工程材料及评价全国重点实验室固定人员,博士生导师,从事卤素/硫素电池和锌离子电池应用基础研究工作。近3年以通讯/第一作者身份在Nat. Commun.、Adv. Mater. (3)、Angew. Chem. Int. Ed. (3)、Energy Environ. Sci. (3)、Adv. Energy Mater. (6)、ACS Energy Lett.等高水平期刊发表SCI论文30余篇,授权国家发明专利10余项,主持国家自然科学基金、海南省优秀青年基金、海南省重点研发计划等项目,担任海南省青联委员和中国有色金属学会新能源材料专委会委员,获聘Nano Materials Science和Environmental Chemistry and Safety期刊编委,以及Nano Research Energy、Chin. Chem. Lett.、EcoEnergy、储能科学与技术等期刊青年编委。
田新龙教授,海南大学研究生院副院长(主持工作),国家青年人才;海南大学海洋清洁能源创新团队负责人,团队获2022年海南省自然科学奖一等奖、2023年海南青年五四奖章集体;主要从事海水制氢、海水电池和海水资源提取的研究,在Science等期刊发表论文120余篇;主持国家级项目6项,授权国家发明专利24项、美国发明专利1项;担任全国青联第十四届委员会常委、中国青年科技工作者协会第七届理事、J. Energy Chem., eScience, Carbon Energy等期刊青年编委;获《麻省理工科技评论》亚太区“35岁以下科技创新35人”、侯德榜化工科学技术青年奖、海南青年科技奖、海南青年五四奖章(2022)等荣誉,入选2025年度科睿唯安交叉领域“全球高被引科学家”。
添加官方微信 进群交流
SCI二氧化碳互助群
SCI催化材料交流群
SCI钠离子电池交流群
SCI离子交换膜经验交流群
SCI燃料电池交流群
SCI超级电容器交流群
SCI水系锌电池交流群
SCI水电解互助群
SCI气体扩散层经验交流群
备注【姓名-机构-研究方向】
投稿请联系contact@scimaterials.cn
点分享
点赞支持
点在看


