摘要
石油石化行业景气度持续磨底,“反内卷”有望带来反转
“十四五”期间,我国石油化工行业基础产品产能阶段性集中释放,而全球贸易壁垒上升与需求增速放缓形成叠加效应,“内卷式”竞争导致行业整体景气度承压,“高端不足、低端过剩”、“增速不增利”等特征显著。当前正处于全球产业链重构的战略窗口期,展望“十五五”,预计我国石油石化行业将通过引导落后产能退出、行业协会自律反内卷、高端化、出海等措施,推动行业从“量”到“质”的高质量转型升级,有望带动行业底部反转。我们建议关注以下主线:
油价长期中枢存在底部支撑,不宜过度悲观
后续原油需求仍保持稳健增长,达峰仍尚需时日;OPEC+已放缓增产节奏,补偿性减产协议对供应端形成一定支撑,同时美国大幅增产的意愿和能力或较低;此外,地缘或仍存在较大不确定性。综上,当前油价仍具有较强的底部支撑,不宜过度悲观,预计 2026 年布伦特油价将于 60-65 美元/桶区间运行。建议关注增产降本能力及天然气业务增量的高分红企业:中国石化、中国石油。
反内卷有望引导落后产能退出,炼化龙头强者恒强
在政策调控与市场环境变化的双重作用下,炼油行业格局正发生显著变革。一方面,在落后产能出清背景下,供给侧产能增量放缓,而需求达峰尚需时日,未来炼油行业边际供需格局有望迎来改善。另一方面,在成品油税收监管趋严、价格引导更加有效的背景下,炼油端和销售端盈利均有望提升。在此背景下,我们认为炼化龙头或有望持续受益,建议关注恒力石化、荣盛石化。
PTA行业格局高度集中,盈利承压或驱动自发减产
PTA下游需求保持稳健增长,行业产能扩张或已接近尾声,行业整体供需格局有望改善。同时,PTA行业具有较好的自律基础,10月27日,工信部原材料工业司发布《关于召开精对苯二甲酸PTA及瓶级聚酯切片产业发展座谈会的通知》,在“反内卷”背景下,预计未来产品价差或仍存向上修复空间。建议关注恒力石化、荣盛石化、万凯新材。
轻量化大势所趋,“以塑代钢”前景广阔
展望“十五五”,政策利好终端消费与塑料改性化率攀升,有望共同推动我国改性塑料行业规模持续扩张。在此背景下,国内改性塑料企业正聚焦两大转型方向:一方面向上游石化原料延伸,提升产业链协同能力;另一方面则着力发展高附加值的特种工程塑料,以优化产品结构、提升市场竞争力。建议关注国恩股份。
✦
风险提示
✦
关税政策不确定性,宏观经济波动,产业链重构与错配,大宗商品价格波动,国际贸易政策风险。
✦
目录
✦
✦
报告正文
✦
01
“十四五”回顾:“内卷式”竞争加剧,行业景气度低迷
1.1.高端不足、低端过剩:行业发展的长期桎梏
石化化工行业当前面临的竞争困境,本质上是全球化竞争加剧与国内产能扩张周期错配的双重结果。过去十年我国在炼化一体化、煤化工等领域形成的技术突破,客观上造成了阶段性产能集中释放,而全球贸易壁垒上升与需求增速放缓形成叠加效应,导致行业陷入“越亏损越扩张”的非理性竞争怪圈,“内卷式”竞争加剧。
据《中国石化市场预警报告2025》,近五年来多种石化产品或材料产能产量的累计增幅都在50%以上,部分产品的产能远大于国内市场消费量。
石化行业长期面临基础化学品产能严重过剩、高端产品供给不足的结构性矛盾。据《中国石化报》数据,“十三五”以来,我国石化产业投资大量集中在基础原材料生产制造领域,24种主要化工品产能消费比从2006年的78%提升至2024年的120%(部分化工品超过140%),部分行业产能利用率持续下滑。与此同时,我国高端化工产品发展不足,以化工新材料和高端精细化学品为代表的高端化学品结构性短缺,自给率偏低。据《中国石化报》,我国精细化工发展水平低,2024年化工产业总体精细化率仅为45%,茂金属聚乙烯、特种橡胶、工程塑料等化工新材料整体进口依存度高达46%,营养化学品、电子化学品和光刻胶等行业尚处于起步阶段。
1.2.增产不增利:盈利能力持续承压
从宏观数据看,中国石化行业的生产规模在过去数年间总体上保持了扩张态势。无论是上游的油气开采,还是中下游的主要石化产品制造,产量均呈现增长或高位运行的特点。但内卷式的竞争使得产品价格持续下行,行业整体利润微薄。据中国石油和化学工业联合会,2024年全行业实现营业收入16.28万亿元、同比增长2.1%(上年同比下降1.1%),利润总额7897.1亿元、同比下降8.8%(上年同比下降20.7%),进出口总额9488.13亿美元、同比下降2.4%(上年同比下降9.0%)。大多数石化企业乃至全行业,都存在“增产增收不增利”现象。
近年来,石化行业整体利润率持续走低。据中国石油和化学工业联合会,2024年石化行业亏损面为23.5%、亏损企业亏损额同比增加19.5%,其中炼油板块亏损面为35%、亏损企业亏损额大幅增加119.6%,化工板块亏损面为23.6%、亏损企业亏损额增加4.4%。盈利能力的持续下滑,使得企业在应对成本波动和市场变化时显得尤为脆弱。
1.3.外部环境剧变:需求顶峰与绿色约束
外部环境与行业阶段特征叠加,汽柴油消费拉动力持续转弱。从宏观经济环境看,成品油消费,特别是与宏观经济密切相关的生产性用油变化,取决于宏观经济与行业的增长趋势。2025年,我国经济仍处于调整期,整体来看增速放缓的大趋势并未改变。特别是在房地产、传统基建、建筑施工、采矿、大宗生产加工等“旧动能”领域,产能过剩矛盾凸显,政策传导仍待观察,2024年产业景气程度处于近5年低位(2022年特殊情况除外),产业同比增速出现不同程度回落,难以形成有效增量,带动相关的运输需求和行业用油随之萎缩。
从行业变化趋势看,车用油需求分别占汽油消费结构中的95%以上和柴油消费中的75%~80%,传统燃油车保有规模的变化基本决定了汽柴油消费的天花板。从增量数据来看,预计2025年国内汽车销量3125万辆,比上年增长1.2%(增速较2024年下降1.2个百分点);从燃料结构来看,乘用车领域新能源较汽油的优势已全面确立,特别是混合动力是分流燃油车的主力,预计燃油乘用车销量比上年下降约14%;商用车领域则存在“新能源攻占短途,LNG挤占长途”的“两头”替代效应,预计整体商用车销量保持1.5%~2%增长,其中新能源商用车渗透率稳步提升,LNG商用车渗透率到达高位,使燃油商用车销量比上年下降约5%。而在电、气冲击下,传统燃油车(汽油+柴油)保有量规模已接近增长尾声。
2023年我国成品油表观消费量达244345.4万吨峰值后,2024年同比骤降19.25%至197311.2万吨,2025年1-9月延续下滑态势。主要品类中,汽油受新能源汽车替代(2024年渗透率40.9%,替代汽油近2000万吨),2025年预计降2.4%至1.73亿吨;柴油受LNG重卡替代(2024年替代1342万吨)与工业需求下滑(减少800万吨),2025年预计降5.5%至1.73亿吨;航煤虽年增5%但占比仅8%,难以对冲缺口。同时,交通领域能源替代从“补充性”转向“主导性”,工业用能“电气化”加速,2030年工业柴油占比或降至30%以下。
同时,在“双碳”目标下,环保法规日趋严格,石化行业面临能效约束、碳排放管控、产业准入的三重政策高压。(1)能效标准刚性提升:根据《石化化工重点行业严格能效约束推动节能降碳行动方案》,到2025年炼油、乙烯行业能效标杆水平以上产能占比需超30%,200万吨/年及以下的常减压落后装置将被强制淘汰。目前国内先进炼厂综合能耗已达52千克标准油/吨,而落后装置仍高达85千克标准油/吨,技术改造需求迫切。(2)碳排放监管全面覆盖:全国碳市场扩容至石化行业后,炼厂碳排放成本直接影响盈利;欧盟碳边境调节机制(CBAM)将于2030年将石油炼化纳入计征范围,出口欧盟的石化产品需承担额外碳税,倒逼企业优化原料结构、降低碳强度。(3)新增产能审批收紧:国家明确“未纳入规划的炼油、乙烯项目一律不得新建”,且新建项目需实施产能减量置换,行业规模扩张逻辑彻底转变。
02
“十五五”展望:“反内卷”政策相继出台,底部有望迎来反转
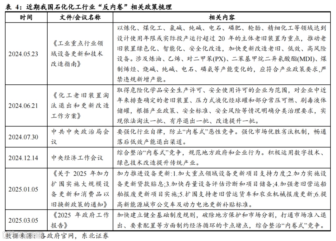
内卷竞争不仅侵蚀企业技术创新能力,更可能引发能源价格波动等系统性风险。中央将石化化工纳入十大重点行业稳增长工作方案,正是要通过制度性规则重构市场竞争秩序,既防止低端产能无序扩张形成的资源错配,又为高端新材料突破创造市场空间。这种政策组合既不同于2016年供给侧改革的刚性去产能,也有别于常规产业扶持政策,本质是通过市场机制与法治化手段的协同,推动行业从量的内卷向质的跃升转型。
今年以来,化工行业的“反内卷”政策体系持续深化,呈现出从顶层设计向专项治理逐步细化的清晰路径。2025年1月,国家发改委出台《全国统一大市场建设指引(试行)》,旨在破除地方保护与市场分割,统一监管标准,从制度源头遏制重复建设。2025年6月,5部委联合发布老旧装置摸底评估通知,针对投产超 20 年的炼油、化肥等领域装置,从安全、环保、能效维度开展评估,推动低效产能退出。2025年7月中央财经委员会会议明确提出依法治理低价无序竞争,引导落后产能有序退出,同期,发改委、市场监督管理局出台《价格法修正草案(征求意见稿)》,细化低价倾销等不正当价格行为的认定标准,为整治恶性竞争提供法律依据。2025年9月,工信部等七部门出台《石化化工行业稳增长工作方案(2025-2026年)》,将淘汰落后产能与产业升级结合,严控新增炼油产能,科学调控乙烯、对二甲苯等新增产能。
化工行业资本开支增速已转入负增长区间,当前正处于存量产能消化阶段。过去几年,石化化工行业经历了快速产能扩张,但终端需求增长相对滞后,导致行业景气度进入周期底部,企业盈利普遍承压,投资意愿随之趋于谨慎。据Wind数据,“十四五”期间,我国石油石化与基础化工领域的资本开支增速逐步放缓。2024年,石油石化与基础化工资本开支同比增速分别降至-6.6%和-15.2%,正式进入负增长通道。2025H1,这一趋势仍在延续,增速分别为-7.8%和-10.8%。
从细分行业看, 2025年上半年仅氟化工、磷肥及磷化工、氮肥、钛白粉、粘胶等少数领域维持较高景气,多数子行业的资本开支增速已转为负值。随着上游资本开支整体放缓,后续在建工程增速预计也将逐步回落。然而,当前行业固定资产规模仍处高位,既有产能与在建产能仍需时间消化。未来,若“反内卷”类产业政策得以明确推进,落后产能有望加速出清,从而推动行业供需结构改善,带动整体景气度回升。
03
“反内卷”背景下,石化行业机遇几何?
3.1. 油价长期中枢存在底部支撑,不宜过度悲观
需求端:增速有所放缓,但预计2026年仍保持正增长
Non-OECD 贡献主要原油需求增量,OECD存量需求保持平稳。据EIA 2025年10月报数据,2024年全球需求量为10291万桶/天,预计2025年全球原油需求量为10399万桶/日,较2024年原油需求+108万桶/日。预计2026年全球原油需求量为10511万桶/日,较2024年原油需求+112万桶/日。
供给端:拉美是增产主力,主产国增量或不及预期
全球油气上游资本开支增加有限,供给弹性下降。油企面对全球长期需求的不确定性、日益攀升的经营成本,以及许多投资者和所有者愈加严格的资本约束压力下,油气公司更加注重资本纪律、盈利能力和成本优化,近年来将经营重心从产能扩张转向清洁能源投资、并购活动,并注重通过分红、回购等回馈投资者。
据IEA数据,预计2025年全球油气上游资本开支将下滑4%至5650亿美元,其中(1)原油资本开支预计同比下滑6%至4200亿美元,主要是美国页岩油领域降幅明显,而常规石油项目的投资将保持稳健。此外,受关税政策影响导致的油价走低、关键材料成本上涨带来的生产成本攀升,后续可能还将出现更大规模的投资削减。(2)天然气资本开支同比增长3%至1450亿美元。
据IEA2025年10月报数据,预计2025年全球原油供给增量为300万桶/天,达到1.061亿桶/天,其中,OPEC+增产140万桶/天,Non-OPEC+增产160万桶/天。展望后续,Non-OPEC+主导全球原油供应增长,OPEC+市场份额或逐步下滑。
Non-OPEC+:美国页岩油增产面临瓶颈,南美或仍保持较高增速
(1)美国:油企扩产意愿偏弱+能力存疑,页岩油增产或面临瓶颈
美国油企新钻井盈亏平衡价格已上升至60$-70$,影响油企资本开支意愿。相比特朗普上一任期,原油生产成本呈增长趋势。根据达拉斯联储对100+油企的问卷调查,2025Q1美国各个地区油企存量井的平衡油价为41美元/桶,相较于2021Q1的31美元/桶增长约32.3%。2025Q1美国各个地区油企新钻井平衡油价从61美元/桶到70美元/桶,平均平衡油价为65美元/桶,相较于2021Q1的52美元/桶增长约25.0%。考虑到当前布伦特油价约为70美元/桶,油企资本开支意愿或相对较弱。
旧井衰竭压力加重+活跃钻机数和DUC井数明显下滑,大幅扩产能力或存疑。由于页岩油高衰减的特性,美国原油增产依赖钻井的持续投入,需要不断钻探新井来补充老井的产量损失。而2023年以来,美国石油活跃钻机数和DUC井数明显下滑,页岩油旧井衰竭压力加重。从钻机数来看,据EIA数据,美国活跃钻机数由2023年初的748台下降约24%至2025年9月的524台。从DUC井数量来看,据EIA数据,截至2025年9月,美国DUC井数量已经降至5192口,为2014年以来的最低水平。
综上,我们认为,美国页岩油当前面临旧井衰竭压力加大以及运营开采成本提升的双重压力,叠加油企高股东回报、降低杠杆、清洁能源投资的行为模式持续,上游资本开支意愿相对较弱。同时钻机数与DUC井数量已下滑至历史低位,美国原油大幅增产能力存疑。页岩油的产量或正在接近拐点,后续增产潜力或面临瓶颈。据EIA数据,2024年美国页岩油产量为885万桶/天,同比+30万桶/天,2023年同期为+72万桶/天。
(2)拉丁美洲:已成为全球原油供应增长的主要来源
拉丁美洲目前是全球原油供应增长的主要来源。其中,巴西、圭亚那、阿根廷等国家原油供应保持较快增长。
OPEC+:增产节奏放缓,补偿性减产协议对供应端形成一定支撑
2025年增产超预期,已提前完成220万桶/天的减产退出计划。据OPEC+官网,OPEC+于2024年12月的部长级会议上宣布将220万桶/日减产延长至2025年3月,于2025年4月开始逐步增产,每月增产约13万桶/日左右。然而,自2025年4月起,OPEC+开始加速增产,5-7月增产幅度为41.1万桶/日,8月-9月增产幅度为54.8万桶/日远超此前增产预期。截至目前, OPEC+提前一年完成了220万桶/日减产的完全退出。此外,阿联酋获准额外增加30万桶/日的产量,进一步推高了OPEC+的整体供应能力。
同时,OPEC+近期已开始逐步退出2023年4月宣布的165万桶/日的额外自愿减产计划(原计划将持续至2026年底),据国际金融报,9月7日,OPEC+在线上会议上达成一致,8个成员国将从10月份开始每日增产13.7万桶。
根据我们对历史产量的观察,虽然OPEC+期望通过增产来争夺市场份额,但是实际增产还取决于剩余闲置产能、地缘政治和生产成本等因素,未来全球原油产出的边际增量存在很大的不确定性,可能不及预期。
(1)闲置产能:据IEA数据,当前OPEC+拥有约500万桶/天剩余产能,其中沙特拥有约240万桶/天,阿联酋、伊拉克、俄罗斯等国也有产能空间。因而在当前正在执行的额外减产退出计划下,理论上OPEC+仍拥有约98万桶/天的剩余产能可以释放。但受制于前期的超产抵消和部分国家的谨慎行动,增产并未全额执行。
(2)执行力度:据同花顺数据,2025年4-8月期间,OPEC+成员国累计增产约116万桶/天,增产执行率约为61%。其中,沙特原油产量累计增加65万桶/天、增产执行率达84%,前期执行减产较好的科威特基本全额完成增产计划;阿联酋、伊拉克和哈萨克斯坦等国家仍处于超产状态,实际增产幅度低于计划;相较之下,俄罗斯保持对产量释放的谨慎态度,增产执行率约为53%。
补偿性减产协议对供应端形成一定支撑,但我们认为部分国家补偿性减产协议的执行度较弱,整体效果仍尚待观察。2025年4月16日,沙特阿拉伯、俄罗斯、伊拉克、阿联酋、科威特、哈萨克斯坦、阿尔及利亚、阿曼等8个OPEC+国家提交了补偿性减产计划,5月、6月分别减产37.8万桶、43.1万桶,若执行率100%,则5月份OPEC+的新增供应为3.3万桶/日,6月份减产2万桶/日,对供应端形成一定支撑。但我们认为部分国家补偿性减产协议的执行度较弱,整体效果仍尚待观察。
(3)地缘政治:OPEC月报数据显示,7月委内瑞拉原油产量在91.4万桶/日,较上个月下滑0.4万桶/日。此前美国对委内瑞拉石油及天然气征收二级关税,委内瑞拉原油产量在4月、5月、6月及7月,已经连续四个月下滑。同时,俄乌冲突、巴以冲突或仍存在较大不确定性。
小结:我们认为,后续原油需求仍保持稳健增长,达峰仍尚需时日;OPEC+已放缓增产节奏,补偿性减产协议对供应端形成一定支撑,同时美国大幅增产的意愿和能力或较低;此外,地缘或仍存在较大不确定性。综上,当前油价仍具有较强的底部支撑,不宜过度悲观,预计2026年布伦特油价将于60-65美元/桶区间运行。具备增产降本能力及天然气业务增量的高分红企业具有配置机遇,建议关注中国石油、中国石化。
3.2.反内卷有望引导落后产能退出,炼化龙头强者恒强
我国炼油能力持续增长,截至2024年底,国内炼油能力达9.55亿吨/年。据中国石油集团经济技术研究院发布的《2024年国内外油气行业发展报告》,2024年底国内炼油能力达到9.55亿吨/年,较上年增加1930万吨/年,增量主要来自裕龙石化、镇海炼化二期扩建以及大连石化装置的调整。
展望后续,得益于炼化行业持续推进结构调整以及行业整体出清加速,我国炼油产能过剩的压力有所缓解,据《2024年国内外油气行业发展报告》预测,我国炼油产能预计将在“十五五”期间达峰。
第一,“减油增化”大势所趋,我国加氢裂化装置产能提升加速。
面对成品油需求下滑,一方面,根据市场情况加速退出竞争力不强的炼油能力。另一方面,炼油企业配套的二次加工、深度精制装置进一步提升,以实现“减油增化增特”。据中石油经研院数据,2024年二次深加工能力11.66亿吨/年,同比增长3790万吨/年;与一次加工能力之比为122.09%,较上年提高1.53pcts。
第二,我国后续新增炼油产能或有限,落后产能逐步出清。
全国炼能控制在10亿吨以内,国内后续新增炼油产能或有限。自2021年以来,为实现“双碳”目标,推动行业高质量发展,国家多部门、行业联合会等陆续颁布了多项政策文件,促进石油石化行业整体向绿色、低碳化转型。如《石化化工重点行业严格能效约束推动节能降碳行动方案(2021-2025年)》、《关于“十四五”推动石化化工行业高质量发展的指导意见》、关于进一步做好原料用能不纳入能源消费总量控制有关工作的通知》、《关于促进炼油行业绿色创新高质量发展的指导意见》等。2024年5月,中共中央、国务院发布《2024-2025年节能降碳行动方案》,再次强调严控炼油、电石、磷铵、黄磷等行业新增产能,禁止新建用汞的聚氯乙烯、氯乙烯产能,严格控制新增延迟焦化生产规模。到2025年底,全国原油一次加工能力控制在10亿吨以内。
未来五年,在产业升级与结构调整的推动下,中国炼化行业将延续由中石化、中石油等国有大型企业主导的格局,地方炼厂也将在政策引导下加快优化与转型步伐。
大型央企如中石化、中石油凭借炼化一体化项目,持续强化全产业链竞争力。以镇海炼化1100万吨/年炼油与高端合成新材料一体化项目、中科炼化规划中的1500万吨级二期工程为代表,这类项目打破传统炼油与化工生产的界限,实现从原油加工到高端化工品的全链条衔接。项目规模普遍达到千万吨级,并通常配套百万吨级乙烯装置,不仅投资巨大,也集成先进工艺,最终实现原料高效利用、能耗最小化与产品结构多元化。
地方炼厂方面,产能整合与转型升级步伐加快,山东地区尤为显著。裕龙岛炼化一体化项目二期、富海(东营)石化产业园区等,通过兼并重组与产能置换,将原先分散的小炼厂产能集聚为现代化园区产能。在此过程中,大量技术落后、环保不达标的小产能被淘汰,取而代之的是工艺先进、环保达标的大型装置。作为全国地炼最集中的区域,山东借助“上大压小”政策引导,推动地炼行业从规模扩张转向质量提升,逐步形成区域协同、资源共享的产业集群。
此外,部分炼厂选择深耕高附加值细分领域,以差异化策略构建竞争优势。例如华锦阿美合作的精细化工项目聚焦高端聚烯烃,盛虹炼化扩建重点布局高性能合成纤维原料。这些企业不再片面追求规模扩张,而是以炼油为基础,向高端合成材料、特种化学品等精细化工方向延伸。尽管产能规模多为中等,但其产品技术门槛高、附加值大,能有效避开同质化竞争,在细分市场中建立持续优势。
国内炼油产能继续扩张,但后续项目存在不确定性。2024~2025年,裕龙岛、镇海炼化扩建及大榭石化扩建按照计划先后投产,“十四五”产能扩张基本完成。同时,2020~2022年在传统地炼完成集中产能置换及100万吨/年以下小规模炼厂关停后,全国目前仍存在3000万吨/年左右产能(来自200万吨/年以下产能炼厂),2025年集中关停可能性较小,考虑到目前地炼企业经营情况,预计存在关停可能性的产能在600万~1000万吨/年。预计2025年国内炼油产能在9.6亿~9.7亿吨/年,基本达到峰值水平。
未来炼油能力仍将有一定增长,预计将在2028年左右达峰。据中石油经研院,2025年,国内预计炼油总能力达9.51亿吨/年,减少炼油能力400万吨/年。其中,新增能力600万吨/年,主要来自大榭石化;大连石化继续进行搬迁改造,剩余1000万吨/年炼油装置暂时退出。“十五五”前期,国内炼油能力仍有一定增长,广西石化、吉林石化、齐鲁石化等多个转型升级项目及大连石化、富海石化等产能置换项目将陆续建成投产,预计炼油能力将在2028年左右达峰,峰值为9.8亿吨/年;之后部分落后产能继续退出,预计到“十五五”末,国内炼油能力将降至9.6亿吨/年左右。
我们认为,炼油行业产能淘汰出清将产生以下三方面积极影响:其一,行业供需格局边际改善,推动炼油盈利水平回升;其二,产能结构持续优化,龙头企业市场占有率有望进一步提升;其三,油品价格引导机制将更为有效,有利于合规经营的龙头企业及国央企零售渠道的盈利能力提升。
第三,成品油消费税监管收紧有效规范化成品油市场,行业出清有望加速。
此前,成品油税收存在诸多弊端,如成品油消费税征收范围不明确,产品标准体系不完善,导致部分炼油企业偷税逃税现象时有发生,长期存在游离于表外的隐性消费的汽柴油。部分企业通过建立空壳贸易公司勾结炼油企业等方式进行非法操作,最后实现变换发票名称,从而偷逃税款,扰乱了成品油市场的正常秩序。
伴随成品油消费税逐步收紧、一系列成品油市场整顿行动的开展,市场逐步向有序化、规范化、公平化转变,营造良好的营商环境的同时,也倒逼部分不法炼厂退出市场,行业出清有望加速。据百川盈孚数据,2025年上半年,主营炼厂开工率维持在70%-80%,而山东地炼开工率已下滑至50%以下。
小结:我们认为,在政策调控与市场环境变化的双重作用下,炼油行业格局正发生显著变革。一方面,在落后产能出清背景下,供给侧产能增量放缓,而需求达峰尚需时日,未来炼油行业边际供需格局有望迎来改善。另一方面,在成品油税收监管趋严、价格引导更加有效的背景下,炼油端和销售端盈利均有望提升。在此背景下,我们认为炼化龙头或有望持续受益,建议关注荣盛石化、恒力石化、中国石油、中国石化。
3.3.PTA行业格局高度集中,盈利承压或驱动自发减产
当前,我国PTA行业呈现出两个极为显著的特征:第一,产业格局经过多年的扩张与整合,已形成高度集中的寡头垄断局面;第二,在产能结构性过剩与成本波动的双重挤压下,行业整体盈利能力持续承压,多数企业陷入亏损或微利经营的困境。
需求端:PTA下游主要为聚酯薄膜、纤维、瓶片,需求稳健增长
从PTA产业链来看,PTA 全称为精对苯二甲酸,是以 PX 为原料,以醋酸为溶剂制成。主要用于生产制备PET(占比98%),具体产品包括聚脂薄膜、聚酯纤维、聚酯瓶片等,而聚酯纤维又可以进一步制成涤纶长丝、涤纶短纤,用于纺织品、纱等。
国内PTA表观消费量稳步增长,据百川盈孚数据,2024年我国PTA表观消费量为6557.62万吨,同比+11.3%,2017-2024年消费量CAGR为9.9%。2025年1-9月我国PTA表观消费量为4989.43万吨,同比+3%。出口方面,据百川盈孚数据,2024年我国PTA出口量为441.81吨,同比+25.9%,2019-2024年出口量CAGR为44.9%。
供给端:行业格局高度集中,盈利承压或驱动自发减产
国内PTA产能快速扩张。“十四五”期间,国内PTA产能快速扩张,行业整体过剩压力较大。据百川盈孚数据,截至2025年9月,我国PTA产能为10403.5万吨(有效产能为9135.0万吨),同比+9.24%。2019-2024年我国PTA产能CAGR为12.1%,整体增速快于需求增速。
行业格局高度集中,龙头协同减产或有望落地。10月27日,工信部原材料工业司发布《关于召开精对苯二甲酸PTA及瓶级聚酯切片产业发展座谈会的通知》,旨在防范化解PTA及瓶级聚酯切片行业内卷式竞争。PTA行业格局高度集中,据百川盈孚数据,截至2025年10月,恒逸石化、恒力石化、新凤鸣、东方盛虹、桐昆股份、三房巷、海福创拥有PTA有效产能分别为1780万吨、1660万吨、800万吨、650万吨、600万吨、560万吨、450万吨,占比分别为19.5%、18.2%、8.8%、7.1%、6.6%、6.1%、4.9%,行业CR7=71.2%,具有较好的自律基础,后续有望通过加强行业协同、协同减产等方式,共同推动供需格局优化。
PTA扩产接近尾声,后续产能建设或仍存较大不确定性。展望后续,据百川盈孚数据,2025年8月,虹港(东方盛虹)3期250万吨及海伦石化(三房巷)320万吨装置已相继投产,推动PTA有效产能突破9100万吨。短期内2025Q4独山能源(新凤鸣)4期300万吨装置仍存在投产预期,长期来看,2026年暂无投产计划,2027年或有1100万吨产能投产,但考虑到当前PTA盈利承压,其投产进程尚存在较大不确定性,2025年或已接近国内PTA行业扩产的尾声。
技术迭代带动成本持续优化,小规模老旧装置利润承压。随着科技进步,PTA行业正朝着技术密集型和产业升级型方向发展,新装置的成本优势正逐步倒逼高成本老旧装置出清,促进了行业内的优胜劣汰。此外随着产能的集中,预计行业将出现更明显的规模经济效应,这将有助于降低生产成本,提高整体行业效率。据卓创资讯,2020年以来产能规模150万吨以下的老旧装置已陆续关停,2024年我国PTA淘汰产能432.5万吨,2020年至2025年10月,已累计关停产能931万吨。
小结:我们认为,PTA下游需求保持稳健增长,产能扩张或已接近尾声,行业整体供需格局有望改善。同时,在“反内卷”背景下,PTA行业具有较好的自律基础,预计未来产品价差或仍存向上修复空间。建议关注荣盛石化、恒力石化、万凯新材。
3.4.轻量化大势所趋,“以塑代钢”前景广阔
我国塑料产量稳健增长,改性化率不断提高。改性化率(改性塑料产量/塑料产量)是用来衡量改性塑料行业在塑料工业中地位的指标伴随着国内经济的快速发展和“以塑代钢”、“以塑代木”的不断推进,我国塑料改性化率不断提高,改性设备、改性技术不断成熟,改性塑料工业体系也逐步完善,目前已成为全国塑料产业的重要组成部分。据国家统计局数据,我国初级形态塑料产量由2014年的6950.7万吨增长至2024年的12751.6万吨,CAGR为6.3%。据国家统计局、普利特、研观天下等数据,2014-2024年我国改性塑料产量由 1057 万吨增长至3320万吨,我国塑料改性化率由15.2%提升至26.2%。
机器人、低空经济等新兴产业带来改性塑料新增量
传统上,铝合金、钢等金属材料是机器人结构的主要选择,但金属材料在密度、设计自由度和功能集成方面存在固有局限。改性塑料通过在通用或工程塑料基体中添加增强纤维(如碳纤维、玻璃纤维)、填料、合金化等方式,实现了性能的飞跃,为机器人“以塑代钢”提供了现实可行的解决方案。在人形机器人制造中,不同部位对材料性能要求各异,催生了多样化的改性塑料解决方案:
关节部件:机器人关节是技术最密集、受力最复杂的部位之一,对材料性能的要求极为苛刻。PEEK及其改性材料凭借极高的刚性和耐磨性,以及显著的轻量化性能(密度远低于金属),被广泛认为是人形机器人和谐波减速器等精密关节的理想材料。其具备高强度、优异的耐磨性、低摩擦系数、固有的阻燃性以及极佳的耐高温和耐化学腐蚀能力,确保了关节的精准运动和稳定性的同时,延长了关节的使用寿命。
结构件与骨骼:碳纤维增强尼龙材料(如PA-GF)和良外观高强度连续纤维增强聚酰胺(LFT-PA)等一体化材料方案,实现了"以塑代钢"的轻量化、刚性化平衡。这类材料在机器人支撑臂、骨架等结构中可替代部分金属,减重的同时保持高强度。
对于机器人大臂、底盘、外壳等部件,改性塑料提供了多样化的解决方案。PC/ABS、ABS等轻量化塑料解决方案用于外壳;TPE(热塑性弹性体)材料则用于模拟人类皮肤的触觉体验,提升人机交互友好性。碳纤维增强塑料(CFRP)常用于高速机器人手臂、末端执行器或对重量要求极高的无人机和特种机器人。
人形机器人领域带来的改性塑料需求增量有望达30万吨。据GGII预测,2025年全球人形机器人市场销量有望达到1.24万台,市场规模63.39亿元,到2030年全球人形机器人市场销量将接近34万台,市场规模将超过640亿元,到2035年,全球人形机器人市场销量将超过500万台,市场规模将超过4000亿元。国内而言,据GGII预测,预计2025年有望成为人形机器人真正落地的“元年”,人形机器人将率先在多个2B下游结构化场景实现落地应用,预计到2030年,面向2C场景的人形机器人有望迎来落地,参考中国新能源汽车的发展历程,预计2031年,人形机器人进入快速起量期,到2035年销量有望达到200万台左右,届时中国人形机器人市场规模有望接近1400亿元。据证券之星数据,若以人形机器人平均单台50千克重量、30%改性材料占比计算,当产量突破2000万台时,相关改性材料需求有望达30万吨。
塑料和复合材料因其独特的优势,在低空经济领域具有广泛的应用潜力。轻量化和高强度是低空经济领域中飞行器设计和制造的关键要求。轻量化可以提高飞行器的能效,增加航程和载重能力,而高强度则确保了结构的稳定性和安全性。①轻量化:提升飞行器续航能力的关键,减少材料重量可以延长飞行时间,提高效率。②高强度与耐久性:飞行器在飞行过程中需要承受较大的机械应力和环境变化,因此材料需要具备高强度、耐磨损、耐腐蚀等性能。③安全性:材料的阻燃性、防火性能等也是重要的考量因素,尤其是在航空物流和飞行器内部结构中。
无人机领域带来的改性塑料需求增量有望达4万吨。无人机领域,PC/ABS合金用于机身外壳实现减重,PPS材料制造电气部件应对高空温差,POM齿轮确保传动系统精准运作。2023年我国民用无人机出货量超317万架,若按20%年均增速推算,2030年单机5千克、70%改性材料用量的场景下,需求将突破4万吨。
eVTOL领域带来的改性塑料需求增量有望达1.4万吨。eVTOL飞行器领域,其内部电气部件广泛采用耐高温PPS,发动机紧固件依赖耐腐蚀PEEK,透明舱体则选用高透光率PC材料。保时捷咨询预测,2035年中国载人eVTOL年需求将达4.13万台,以单机430公斤、80%高分子材料计算,材料需求量将超1.4万吨。
汽车行业轻量化是重要发展方向,“以塑代钢”前景广阔
改性塑料是汽车行业实现“以塑代钢、节能减排、轻量化”的重要方向。随着汽车工业的快速发展,汽车轻量化已成为未来汽车行业的发展方向。尤其对于迅猛发展的新能源汽车行业而言,汽车质量的减轻意味着续航里程的增加。据《汽车零部件用阻燃高分子材料的应用研究进展》,燃油车整车质量减轻10%,可节省6%~8%的燃油,百公里油耗降低0.3~0.6L。对于新能源车而言,整车质量每降低10kg,续航里程可增加2.5km。《中国制造2025》曾把“节能与新能源汽车”作为重点发展领域,并将轻量化列为汽车产业的重点发展方向之一,而《节能与新能源汽车技术路线图2.0》制定了2035年燃油乘用车与纯电动乘用车整车轻量化系数分别降低25%与35%的目标。
从应用上看,据研观天下,改性塑料广泛用于汽车内、外饰件,结构件及功能件。其中内饰件有中控台、仪表盘、装饰板;外饰件有进气格栅、保险杠及装饰件;结构件有前端框架、立柱骨架;功能件有车灯、进气歧管、燃油箱等均是改性塑料用量较大的汽车零部件。从品种划分,据《轻量化背景下改性塑料在汽车上的应用》,汽车领域用量较多的塑料品种有聚丙烯(PP)、聚氨酯(PUR)、聚酰胺(PA)、聚氯乙烯(PVC)、丙烯腈-丁二烯-苯乙烯塑料(ABS)、聚碳酸酯(PC)等,其中尤以PP、PA、ABS的车用改性塑料最丰富。
我们认为,改性塑料在汽车上的应用范围和应用规模会逐步增长,主要基于:
(1)我国新能源汽车销量或仍保持较高增速。我国电动化转型升级进入稳步发展阶段,新能源汽车已成为我国汽车市场的主导力量。据中国汽车工业协会数据,2024年我国新能源汽车销量为1286.6万辆,同比+35.5%,2014-2024年CAGR为67.3%,2025年1至7月,新能源汽车产销量双超820万辆,市场渗透率进一步提升至45%,其中出口130.8万辆,同比增长84.6%。据中国电动汽车百人会,预计2025年我国新能源汽车含出口的销量预计达到1650万辆,增速接近30%,内需有望达到1500万辆,渗透率预计超过55%。
(2)我国乘用车单车改性塑料平均用量仍有较大提升空间。近年来,我国改性塑料在汽车上的用量逐年攀升,单车改性塑料用量已成为汽车设计与制造水平的标志。从单车平均用量上看,我国乘用车单车改性塑料平均用量由2014年的123kg增长至2022年的175kg,预计到2027年将达到213千克。对标海外,美国单车用量在250~310kg,德国在340~410kg,我国仍有较大提升空间。
2029年我国有机高分子改性材料和有机高分子复合材料市场规模有望突破万亿元。据弗若斯特沙利文,全球有机高分子改性材料和有机高分子复合材料市场规模从2020年的人民币8,481.0亿元迅速增长至2024年的人民币15,038.0亿元,复合年增长率为15.4%。有机高分子改性材料的强度高和重量轻等特性使其应用范围更为广泛。预计2025年至2029年,市场将以复合年增长率12.6%平稳增长,至2029年达人民币26,808.0亿元。中国有机高分子改性材料和有机高分子复合材料市场规模从2020年的人民币3,038.0亿元上升至2024年的人民币5,448.0亿元,复合年增长率为15.7%。随着有机高分子改性材料和高分子复合材料的大规模使用,该市场将在未来维持高速增长,预计2025年至2029年,市场将以复合年增长率14.1%增长,至2029年达人民币10,375.0亿元。
小结:展望“十五五”,政策利好终端消费与塑料改性化率攀升,有望共同推动我国改性塑料行业规模持续扩张。在此背景下,国内改性塑料企业正聚焦两大转型方向:一方面向上游石化原料延伸,提升产业链协同能力;另一方面则着力发展高附加值的特种工程塑料,以优化产品结构、提升市场竞争力。建议关注国恩股份。
04
投资建议
综合来看,“反内卷”政策为石油化工行业描绘了一条从“量”到“质”的清晰发展路径,行业景气度的修复将是一个循序渐进的过程,但其基础将更为坚实。在“十五五”政策预期以及“反内卷”背景下,我们建议关注以下四条主线:
(1)油气:后续原油需求仍保持稳健增长,达峰仍尚需时日;OPEC+已放缓增产节奏,补偿性减产协议对供应端形成一定支撑,同时美国大幅增产的意愿和能力或较低;此外,地缘或仍存在较大不确定性。综上,当前油价仍具有较强的底部支撑,不宜过度悲观,预计2026年布伦特油价将于60-65美元/桶区间运行。建议关注增产降本能力及天然气业务增量的高分红企业:中国石化、中国石油。
(2)炼化:我们认为,PTA下游需求保持稳健增长,产能扩张或已接近尾声,行业整体供需格局有望改善。同时,在“反内卷”背景下,PTA行业具有较好的自律基础,预计未来产品价差或仍存向上修复空间。建议关注荣盛石化、恒力石化、万凯新材。
(3)PTA:PTA下游需求保持稳健增长,产能扩张或已接近尾声,行业整体供需格局有望改善。同时,在“反内卷”背景下,PTA行业具有较好的自律基础,预计未来产品价差或仍存向上修复空间。建议关注荣盛石化、恒力石化、万凯新材。
(4)改性塑料:展望“十五五”,政策利好终端消费与塑料改性化率攀升,有望共同推动我国改性塑料行业规模持续扩张。在此背景下,国内改性塑料企业正聚焦两大转型方向:一方面向上游石化原料延伸,提升产业链协同能力;另一方面则着力发展高附加值的特种工程塑料,以优化产品结构、提升市场竞争力。建议关注国恩股份。
05
风险提示
(1)关税政策不确定性:中美贸易关系复杂多变,关税政策的持续波动可能干扰全球供应链稳定与企业盈利能力。
(2)全球宏观经济下行:后疫情时代全球经济复苏乏力,可能导致主要市场需求疲软,进而阶段性压制全球化工品消费。
(3)产业链重构与错配:能源与供应链危机正推动全球石化产业链迁移,在此再平衡过程中,局部或时段性的供需错配风险上升。
(4)大宗商品价格波动:受全球货币政策等因素影响,大宗及下游商品价格可能出现剧烈波动,直接影响生产成本与工艺经济性。
(5)国际贸易政策风险:针对我国出口产品的反倾销、碳边境调节机制等贸易壁垒可能加剧,对行业出口构成潜在压力。
历史文章
✦
团队介绍
✦
杨占魁
先进材料&石化行业 首席分析师
格拉斯哥大学经济学硕士,曾任职于开源证券研究所-基础化工团队(2022年、2024年新财富上榜)、浙商证券研究所-大周期团队,现任东北证券研究所-先进材料&石化行业首席分析师;深度覆盖原油、炼化、芳烃、PTA、涤纶长丝、烯烃、有机硅材料、电子新材料、固态电池材料、光伏材料等板块,擅长从宏观策略&产业趋势视角,挖掘细分赛道投资机会。
张煜暄
石化行业 高级分析师
曼彻斯特大学金融学硕士,2022年加入东北证券研究所,从事AI人工智能研究;2024年加入先进材料与石化团队。具备2年以上行业研究经验,擅长结合历史复盘与产业趋势,把握板块轮动。
吕妮珈
新材料行业 高级分析师
香港大学经济学硕士,曾就职于某煤炭上市公司投资部,担任投资经理,负责矿产项目投资和产业链收并购,熟悉一级市场投资运作;现主要覆盖新材料板块。
✦
重要声明
✦
东北石化,欢迎您的关注!

