摘要
(1)铜产品单吨毛利润已触底反弹,“反内卷”背景下,业绩弹性大
我们认为,公司铜产品单吨毛利润有望保持增长态势。一方面,受铜加工行业竞争加剧以及铜价走高影响,行业整体铜加工费持续下行。但公司通过持续优化产品结构、布局芯片算力和机器人等高端领域、深化国际化布局,高毛利产品占比稳步提升,公司铜加工费自2022年触底以来,已连续两年实现逆势增长。2024年,公司铜线排单吨毛利润为551元/吨(同比+80元/吨);铜及铜产品单吨毛利润为2273元/吨(同比+287元/吨)。另一方面,公司作为国内再生铜利用量最大的公司之一,技术领先,有望充分受益再生行业反内卷政策。根据我们的测算,公司铜加工产品的毛利润或将从2024年的25亿元增长至2030年的53亿元,业绩弹性较大。
(2)深化国际化战略,在手订单充裕,有望实现量利齐升
公司现已在美国、德国、日本、泰国、越南等地设立16家境外子公司,业务遍及100多个国家和地区。2025年H1,公司“泰国年产8万吨精密铜管生产项目”建设进展顺利,越南新能源汽车用电磁扁线项目、越南紫铜管件项目持续扩大业务合作。2025年H1,公司实现境外主营业务收入74.14亿元,同比增长21.86%。公司铜管、电磁线、铜带等铜材产品海外销量9.92万吨,同比增长14.52%。同时,公司海外业务2021-2024年毛利率维持在5%-7%,高于国内2%左右的水平,海外占比稳步提升有望提升公司综合毛利率。
(3)布局新能源汽车、数据中心、机器人等高端领域,打开远期成长空间
公司持续优化产品结构,布局新能源汽车、数据中心和机器人等新兴领域,高毛利产品占比稳步提升,驱动毛利率提升。新能源汽车:新能源汽车渗透率提升叠加电压架构由低压向中高压切换,催生对高端电磁扁线的需求。公司持续扩大高压电磁扁线行业技术领先优势,战略性培育PEEK材料产品已成为进口替代关键力量;数据中心:数据中心呈现高密度化趋势,催生对高效散热的需求,液冷或将成为主流的温控方式,催生散热用铜需求。公司是全球较早实现向芯片算力领域龙头企业批量提供铜基材料的公司之一;自主研发的铜热管、液冷铜管等产品已批量供货于多家头部企业算力服务器产品中。2025H1,公司铜排产品用于散热领域的销量同比增长72%。机器人:机器人产业发展,将持续驱动高端铜材与稀土永磁材料在机器人核心部件例如空心杯电机和无框力矩电机中的应用。截至2025年H1,公司的电磁线已小批量供货于多款型号机器人电机中。
✦
盈利预测与投资评级
✦
考虑到公司是中国铜加工行业龙头,优化产品结构,布局AI数据中心和机器人等新兴领域,深化国际化布局,驱动毛利率提升。我们预计2025-2027年公司实现归母净利润7.16/8.68/9.68亿元,对应PE为28.85X/23.80X/21.34X,予以“买入”评级。
✦
风险提示
✦
宏观经济环境风险,市场竞争风险,汇率波动风险,原材料价格波动风险,业绩预测和估值判断不及预期的风险。
✦
目录
✦
✦
报告正文
✦
01
国内铜加工龙头企业,深耕有色金属加工39年
1.1.国内铜加工龙头,核心产品为铜加工产品和稀土永磁材料
宁波金田铜业(集团)股份有限公司是国内铜加工行业龙头。公司成立于1986年,深耕有色金属加工领域39年,向下游诸多支柱型、科技类产业及先进生产力领域提供关键基础材料支持,形成了以铜及铜合金材料、稀土永磁材料为核心的多品类细分产品矩阵。目前,公司已成为国内产业链最完整、品类最多、规模最大的铜及铜合金材料生产企业之一,也是国内稀土磁材行业中技术较高、产品体系完善的企业之一。同时,公司立足宁波,放眼世界,在全球有八大生产基地,46家分子公司,8000余名员工。在美国、德国、泰国、日本、韩国等地设立分支机构,业务遍及100多个国家和地区,是众多世界知名企业的长期合作伙伴。2020年,公司首次发行股票并在上交所主板上市。
公司目前形成了以铜及铜合金材料、稀土永磁材料为核心的多品类细分产品矩阵。
铜及铜合金材料:公司铜产品涵盖铜及铜合金材料领域的主要大类,包括铜棒、铜板带、铜管、铜线(排)等,产品体系完整,品种型号齐全,并且在多个领域内进入行业前列,能够满足客户对棒、管、板带和线材等多类别铜材产品一站式采购需求。公司铜产品已广泛应用于新能源汽车、清洁能源、通讯科技、电力电气、芯片半导体、算力散热等领域。下游主要客户有三星、LG、大金、松下、三菱、舍弗勒、比亚迪、吉利、宁德时代、阳光电源、菲尼克斯、美的、海尔等知名企业。
再生铜:再生铜是铜生产消费的重要组成部分,再生铜回收利用可以在相当程度上解决铜矿原料不足的问题。同时,以废杂铜为原料生产阴极铜具有能源消耗低、环境污染小的特点,是发展循环经济的重要环节。公司不断创新铜基高新材料绿色发展新路径,已成为国内再生铜利用量最大、综合利用率最高的企业之一,也是全球业内为数不多的实现再生铜回收、提纯、深加工全产业链闭环的公司。同时,公司注重新产品绿色认证及大客户审核,目前已经通过SCS翠鸟再生成分认证、GRS全球回收标准认证、LCA碳足迹认证、RBA责任商业联盟认证等。
电磁线:电磁线作为现代工业基础性产品,广泛应用于电力、家电、通讯、电子、汽车、风电装备、航空航天等多个行业,被誉为电机、电器工业产品的“心脏”。根据绝缘层材料划分,可以将电磁线分为漆包线、绕包线和无机绝缘线。目前,漆包线在电磁线中占主导地位。同时,公司持续扩大高压电磁扁线行业技术领先优势,战略性培育PEEK材料产品。公司积极与世界一流主机厂商及电机供应商开展新能源电磁扁线项目的深度合作。2025年H1,公司新能源电磁扁线开发项目已实现量产100余个,新增新能源驱动电机定点项目 42 项,其中 800V 高压平台新增定点 23 项,且已实现多项批量供货,2025年上半年公司 800V 高压电磁扁线出货量同比增长 137%,高压扁线占比提升至42%。公司1000V驱动电机用扁线产品已成为新能源汽车领域“兆瓦闪充”技术支撑材料的业内标杆,同时有序推进1200V 驱动电机扁线的客户相关认证。PEEK 材料产品方面,公司依托高压场景高端技术解决方案,协同欧洲知名材料供应商突破国际专利壁垒,实现头部高端新能源车企的批量供货,加速推进关键材料进口替代进程。
稀土永磁材料:公司自2001年起布局磁性材料业务,经过20余年的深耕发展,现已成为国内同行业中技术较高、产品体系完善的企业之一。目前,公司设有宁波和包头两处磁性材料生产基地,包头基地一期已投产,公司稀土永磁材料的年产能已提升至9,000吨。公司积极推进包头基地二期项目,以进一步将产能提升至1.3万吨。同时公司通过新设立的德国子公司,加速国际化布局,提升国际市场份额。公司稀土永磁产品广泛应用于新能源汽车、风力发电、高效节能电机、机器人、消费电子及医疗器械等多个高端领域。
1.2.公司子公司各司其职,共筑世界级铜产品和先进材料基地
公司子公司各司其职,围绕铜及铜合金材料、稀土永磁材料为核心的多品类细分产品矩阵,共筑公司成为世界级的铜产品和先进材料基地。目前,公司拥有金田铜管、金田有色、金田电材、金田新材料、科田磁业等多家子公司,涵盖铜线、铜排、铜管、铜棒、铜板材、铜阀门、漆包线、高性能烧结钕铁硼永磁材料和国际贸易等多个业务板块。
1.3.公司铜材产量位居全球第一,龙头地位稳固;加速发展稀土永磁材料
公司目前已经形成集再生铜冶炼、铜加工、铜深加工于一体的完整产业链。公司以废杂铜为原料,经阳极炉熔炼、自动定量浇铸生产阳极板,再进行电解精炼成阴极铜;在阴极铜和废杂铜等原料基础上进行初级加工,初级加工产品包括铜棒、铜板带、铜管、铜线(排)等;在初级铜加工产品基础上,通过深加工环节,生产电磁线、阀门、水表等产品。
公司铜及铜合金材料总产量保持规模领先,龙头地位稳固。2021-2024年,公司铜材产量年复合增长率为8%。2024年,公司实现铜及铜合金材料总产量191.62万吨,铜材总产量已位居全球第一;2025年H1,公司实现铜及铜合金材料总产量91.98万吨,持续保持行业龙头地位。公司多品类产品成为细分行业龙头:(1)细分行业第一:低碳环保铜棒、高精度合金棒线、高导精密铜排、高精度铜板;(2)细分行业第二:高导高韧铜线、高精密铜管件、阀门;(3)其他细分行业头部产品:高精密铜管、高精密 铜合金带材、高性能电磁线。
铜加工产品:产量呈现增长趋势,产能利用率维持在较高水平。公司铜加工主要生产基地位于宁波市,总计占地超2000亩,还在江苏、广东、重庆及越南设有生产基地,泰国生产基地在建;随着“泰国年产8万吨精密铜管生产项目”建设进展顺利,越南新能源汽车用电磁扁线项目、越南紫铜管件项目持续扩大业务合作,公司产能进一步增加。截至2024年末,公司铜及铜产品年产能超220万吨。2017-2023年,公司铜及铜合金材料总产量增幅高于中国铜加工材综合产量增幅;产能利用率方面,2022-2024年公司铜加工产品的产能利用率维持在85%左右,保持在较高水平。
稀土永磁材料:公司设有宁波和包头两处磁性材料生产基地,包头基地一期已投产,公司稀土永磁材料的年产能已提升至9,000吨。公司积极推进包头基地二期项目,以进一步将产能提升至1.3万吨。公司稀土永磁材料的产能和产量稳中有升,产销率和产能利用率保持在较高水平。
1.4.公司主营业务稳定,综合毛利率稳步提升
公司主营业务稳定,铜加工产品贡献核心收入。公司的主要收入来源于铜线(排)和铜及铜合金产品两大类型铜加工产品。2024年,铜线(排)实现营收600.34亿元(同比+12.10%),其他铜及铜合金产品实现营收516.59亿元(同比+11.44%),合计营收占比约为90%;稀土永磁材料业务保持稳定,营收占比约为1%;公司其他业务收入占比约为9%。
公司营收保持较快增长,综合毛利率自2022年呈现修复趋势。营收:2020-2024年,公司营收从468.29亿元增长至1241.61亿元,年复合增长率为27.60%;2025年H1,公司实现营收592.94亿元(同比+2.46%);净利润:2020-2024年,公司净利润整体短期承压;2025H1,公司实现归母净利润3.73亿元(同比+203.86%),盈利能力提升显著,主要系公司高毛利产品占比稳步提升,同时深化国际化布局。毛利率:2020-2022年,公司毛利率呈现下行趋势,主要系受铜加工费下行影响,贡献核心毛利润的铜合金产品和铜线排毛利率分别同比下降;2023-2025H1,随着2022年铜加工产品毛利润触底反弹,2023-2024年的铜加工产品毛利率逐步得到修复,驱动公司综合毛利率逐年回升。
02
传统业务:反内卷背景下铜单吨毛利润弹性大,海外业务卓有成效
2.1.铜产品单吨毛利润已触底反弹,“反内卷”背景下,公司铜加工业务业绩弹性大
铜加工行业在铜产业链中处于中下游位置,铜加工行业的上游为铜矿开采行业及铜冶炼,其所生产的电解铜为行业企业的主要原材料,铜原料的成本在铜加工产品成本中所占比例极高,上游铜冶炼行业的生产经营直接决定了市场上电解铜的供应量,从而与市场需求和投资需求共同决定铜的市场价格。铜加工产品主要以“原材料价格+加工费”的方式结合市场竞争情况定价,原材料价格随市场波动,加工费由铜加工企业和客户根据产品规格、工艺复杂性等因素协商确定。铜加工公司的利润主要来自于相对稳定的加工费。
2.1.1.铜加工行业竞争加剧,叠加铜价走高,铜加工费持续下行
铜加工行业竞争格局:竞争加剧,企业利润承压,进入行业整合阶段。我国铜加工庞大存量产能主要得益于铜加工企业数量不断增加,2023年底国内共有1581家存量公司。铜初级加工企业定价模式多为“原材料价格 + 加工费”,近年来铜加工产能扩张速度远超过需求增长幅度,行业竞争不断加剧,导致加工费持续承压下行。当前中游企业毛利率普遍处于较低水平,部分企业甚至已陷入亏损状态。
铜作为原材料,铜价不直接影响铜加工费用,但通过需求端间接影响铜加工费,具体传导逻辑为:当铜价上涨且在高位运行时,例如电解铜价在【70,000,90,000】元/吨高位价格区间运行时,下游客户成本压力加剧,导致下游客户的订单无法顺畅传导,并压低铜加工费水平,导致单吨毛利润下降;同时,铜作为铜加工产品的原材料,公司的负债和融资成本也会同步增加,从而在公司层面影响公司授信。铜价的波动会对公司资产负债率、经营性现金流等财务指标造成影响。
2.1.2.铜加工行业呈现头部集中趋势,公司作为龙头市占率有望持续提升
中国铜加工行业呈现“头部集中、长尾分散”的竞争格局。江西铜业、宁波金田铜业、浙江海亮股份、安徽楚江新材等龙头企业凭借规模优势与技术积累,在高端铜材市场占据主导地位。未来,铜加工行业集中度预计将进一步提高,大量生产成本较高、经营不规范、先进加工能力不足的小散企业将逐步退出市场,龙头企业的价值日益凸显,有利于增强龙头企业的议价能力和盈利水平。公司作为国内铜加工行业龙头,市占率有望持续提升。
2.1.3. 国家出台反内卷政策,公司作为国内再生铜利用量最大的公司之一,有望充分受益
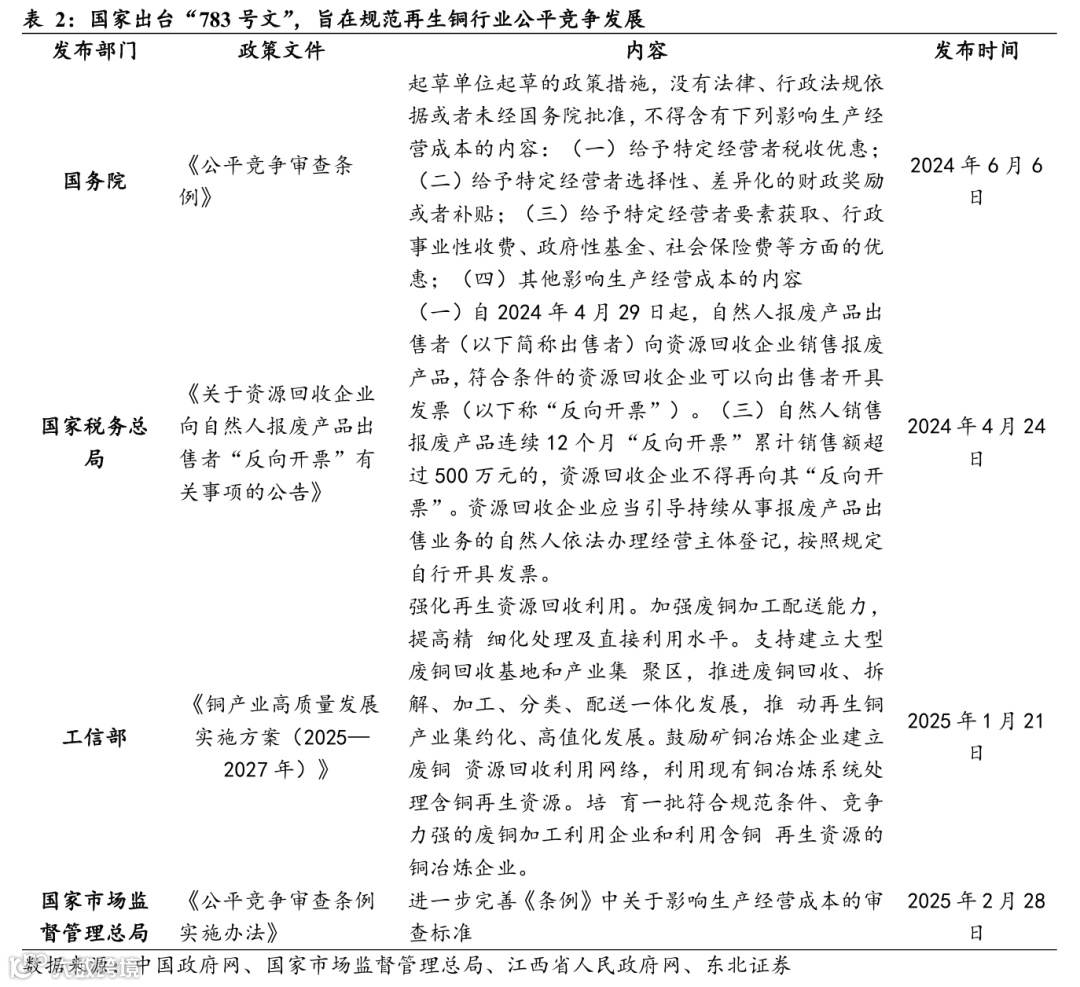
再生铜加工企业普遍享受地方奖励+即征即退,即“双返”政策。不少企业甚至离开税收返还政策就处于亏损状态,因此这些政策对再生铜相关企业的经营生产至关重要。此前若干年,该类政策以江西为代表,形成了再生资源集散地,其他部分地区的相关回收或贸易企业为了赚取利润,甚至将本地回收的再生铜产品在江西进行粗加工后再运回本地供给当地企业。近两年,湖北、四川等地为吸引再生铜企业,也加大补贴力度,形成了新的税收洼地,吸引不少再生铜企业搬迁至这些地区,令其产能、产量大幅增长。
国家及地方纷纷出台再生铜税收政策,有助于规范再生铜行业公平竞争审查机制。2024年5月11日国务院第32次常务会议通过《公平竞争审查条例》(783号文),并于月6月6日发布,自2024年8月1日起施行。该条例对于地方政府财政返还增加了更加严格的限制,旨在打击地方政府对再生资源企业的违规补贴及偷税漏税行为。从长期看,取消税收洼地,能有效避免不正当竞争,有利于再生铜产业更加有序、合理运行和可持续发展;同时,一些单纯依靠补贴挣钱的企业生产经营将不再有盈利空间,再生铜行业将呈现往头部龙头集中的趋势。
近日,国家发展改革委等四部委《关于规范招商引资行为有关政策落实事项的通知》(发改体改〔2025〕770 号),或对再生铜行业的地方税收返还方面造成较大影响。《770号文》指出,2024年5月为时间节点,在此时间后注册经营的企业,若有违规招商引资存量政策,需要在2025年8月底前停止废除;在此时间节点前经营的企业,废止废除时间可延期到2027年8月。目前,该政策已在国内多个地区得到响应,其中江西、安徽等地区地方相应尤为积极。
公司作为国内再生铜利用量最大的公司之一,有望充分受益反内卷政策。
公司深耕绿色低碳再生铜产业,现已成为国内再生铜利用量最大、综合利用率最高的企业之一,也是全球业内为数不多的可实现再生铜回收、提纯、深加工全产业链闭环的公司,更好地满足下游行业全球头部客户群体的绿色低碳发展要求。公司自主研发的低碳再生铜产品大幅降低产品碳排放,可以为产业链下游客户提供优质、完整的一站式铜材绿色方案。公司系统推进碳管理体系建设,强化知识赋能和人员培养,深化绿色产品开发和生产节能减碳。同时,公司注重新产品绿色认证及大客户审核,积极推进SCS翠鸟再生成分认证、GRS全球回收标准认证、LCA碳足迹认证、RBA责任商业联盟认证等并取得一系列成果。2025年H1,公司绿色高端低碳再生铜产品销量同比增长61%。产品矩阵已覆盖铜带、铜线、电磁线、铜管、铜排、铜棒等,并应用于高端消费电子、汽车工业、电力电气等领域,具体包括笔记本电脑散热模组、手机震动马达、新能源汽车动力电池连接、AC/DC电源等场景中,在多家世界知名客户产品中实现量产,形成以“绿色低碳再生铜产品”为代表的业绩驱动新要素。
公司再生铜业务的优势主要体现在以下四个方面:
1、原料供应战略性保障:再生铜使用循环量位居全球前列;
2、原料提纯产业化技术:经过多年的技术攻关与沉淀,金田已经能够将再生铜提纯至99.99%,实现再生铜的保级使用,满足汽车、消费电子、电力电气等行业对导电导热等关键性能的严格要求。
3、碳足迹核算数据溯源:数据溯源是低碳再生铜碳足迹核算的先决条件,需依托强大的数字化底层建设,以追溯每一道工序的生产数据。金田工业研究院在信息化系统建设方面长期投入,目前已覆盖SRM、CRM、ERP、MES、SCADA等信息化系统,为再生铜碳足迹数据溯源提供强大的底层数字化保障。
4、国际再生体系认证和充分的实践应用案例:广泛应用于消费电子、汽车工业等领域,并获高端客户认可。SCS翠鸟再生成分认证、GRS全球回收标准认证、LCA碳足迹认证、RBA责任商业联盟认证。
未来,随着全球资源约束趋紧与绿色低碳转型加速,再生铜材料在性能达标基础上,凭借其在全生命周期碳排放方面的显著优势,将成为铜产业可持续发展的关键。经专业人士测算,相比于铜精矿,使用1吨再生铜加工材可节能约1,054千克标煤、节水约395千克、减少固废百余吨。以国际权威数据库核算,单吨再生铜所消耗的二氧化碳排放量较原生铜可下降70%以上。如欧盟《新电池法》等政策中优先推荐“绿色金属”材料,该法案要求2027年电池用铜材须达到更高的再生比例;当前以苹果、联想等为代表的下游全球知名企业,对其产品所用材料的再生率及对应的碳足迹追溯计算均提出了更高目标和更严的要求。近年来,再生铜产业从原料获取、生产加工、信息技术等方面的准入门槛和竞争壁垒得到显著提升,有利于该领域龙头企业持续巩固优势并引领未来发展。公司再生铜业行业头部集中整合的趋势下,有望凭借原料供应战略性保障、原料提纯产业化技术、碳足迹核算数据溯源和国际再生体系认证优势,充分放大自身竞争优势,成为业绩增长的新动能。
2.1.4.公司铜加工产品业绩弹性测算:预计到2030年或将贡献53亿元的毛利润
公司铜产品单吨毛利润自2022年触底之后,已经连续两年反弹。2025年H1,公司实现铜及铜合金材料总产量91.98万吨,持续保持行业龙地位。2024年,公司铜线排单吨毛利润为551元/吨(同比+80元/吨);铜及铜产品单吨毛利润为2273元/吨(同比+287元/吨)。公司铜产品单吨毛利润在2022年触底之后,通过持续优化产品结构、布局芯片算力和机器人等高端领域、深化国际化布局,高毛利产品占比稳步提升,铜产品单吨毛利润已经连续2年反弹。
基本假设:
考虑到2017-2024年,公司铜线排销量的年复合增速约为20%,铜及铜产品销量的年复合增速约为12%;我们假设,2025-2030年,公司铜线排、铜及铜产品销量的同比增速为10%;
考虑到公司铜价在2022年触底反弹后,2022-2024年公司铜线排的单吨毛利润年复合增长率约为12%,铜及铜产品的单吨毛利润年复合增长率约为23%。同时公司优化产品结构,成功开发各类高端铜基先进材料,开拓在清洁能源、AI算力、机器人、轨道交通等新兴高端领域的应用场景,高毛利产品的占比稳步提升,公司铜产品的单吨毛利润有望保持高速增长。我们假设,2025-2030年,公司铜线排单吨毛利润的同比增速约为5%,铜及铜产品单吨毛利润的同比增速约为2%。
基于以上假设,考虑到公司作为铜加工行业龙头,受益于产品结构优化、深化芯片算力和机器人等高端下游应用、扩展海外市场、再生铜反内卷政策等驱动因素,铜线排和铜及铜产品的单吨毛利润有望保持增长态势。根据我们的测算,预计到2030年,公司铜加工产品或将贡献53亿元的毛利润,业绩弹性较大。
2.2.持续推进国际化战略,或在未来显著贡献业绩
公司深入推进国际化战略,持续优化全球供应链体系和销售网络,海外业务稳步增长。公司现已在美国、德国、日本、泰国、越南等地设立16家境外子公司,业务遍及100多个国家和地区。2025年H1,公司实现境外主营业务收入74.14亿元,同比增长21.86%。公司铜管、电磁线、铜带等铜材产品海外销量9.92万吨,同比增长14.52%。2025年H1,公司“泰国年产8万吨精密铜管生产项目”建设进展顺利,越南新能源汽车用电磁扁线项目、越南紫铜管件项目持续扩大业务合作。境外业务的稳步增长,为公司优化全球产品与客户结构奠定坚实基础。
2020年-2024年,公司海外业务稳步增长,年复合增长率为38.28%。2025年H1,公司实现境外主营业务收入74.14亿元,同比增长21.86%;同时,公司海外业务毛利率显著高于国内业务毛利率,随着公司海外业务占比稳步提升,公司综合毛利率或将显著提升,或在未来成为公司业绩的主要增长点。
03
新兴业务:公司布局新能源汽车、数据中心、机器人等高端领域,打开远期成长空间
近年来,在持续巩固全球最大铜材生产国地位的基础上,我国铜加工产业逐步实现从规模扩张向质量效益的跨越式转变,已形成全球最完备的产业链体系,装备技术水平不断提升,高端产品国产化率不断提高,应用边界向新兴战略领域持续延伸,从新能源汽车、风电光伏、高端装备、芯片半导体等核心产业,再到人工智能、人形机器人等前沿生产力领域,均在系统性地催化铜加工行业的新增长机遇。依托下游“传统支撑+新兴驱动”的需求格局,总体呈现出蓬勃发展的良好态势。公司铜产品已广泛应用于新能源汽车、清洁能源、通讯科技、电力电气、芯片半导体、算力散热等领域,铜基材料向高附加值转型速度进一步加快,有望成为公司未来业绩显著增长点。
3.1. 新能源汽车:渗透率提升,催生对高端铜基材料的需求
3.1.1.新能源汽车产销量同比增长,新能源车用铜需求量市场广阔
新能源汽车市场渗透率持续提升,未来市场空间广阔。根据中国汽车协会发布数据,2024年我国新能源汽车产销分别完成1288.8万辆和1286.6万辆,同比分别增长34.4%和35.5%,新能源汽车新车销量达到汽车新车总销量的40.9%(同比+9.3pct)。其中,纯电动汽车销量占新能源汽车比例为60%,插混汽车销量占新能源汽车比例为40%。展望2025年汽车市场,中汽协表示,2025年汽车产业将呈现稳中有升的基本态势,汽车产销将继续保持增长,新能源汽车产业有望继续加快发展,预计2025年全年汽车销量约为3290万辆,其中新能源汽车1600万辆(同比+24.4%)。根据REGlobal的预测,2025年我国新能源汽车渗透率或将首次超过燃油车。“以旧换新”政策以及减免车辆购置税的调整继续成为我国新能源汽车销量保持增长的关键动能。
铜材具有优异的导电性和导热性,是新能源车不可或缺的重要材料。相较于钢铁和铝等传统材料,铜虽然具有成本高昂的缺点,但它具有优异的导电性、导热性、耐久性、延展性和经济性,使得铜材料成为了新能源汽车各个部件的首选材料。例如,铜的电导率为59.6 MS/m,而铝的电导率仅为37.8 MS/m。这意味着铝导线必须比铜导线粗63%,才能承载相同的电流;而使用铜导线将能够在不牺牲性能或安全性的情况下,减轻车辆的整体重量。铜材被广泛运用于新能源汽车的动力电池、驱动电机、电控系统、高低压线束、充电线缆和充电基础设施等部件中,其使用量约占新能源汽车总重量的4-5%。未来随着技术的进步和市场的变化,铜材将朝着轻量化、高性能和环保方向发展。
根据我们的测算,预计中国2025年应用在新能源汽车的铜需求量约为102万吨,2030年有望增长至148万吨。
基本假设
根据国际铜业协会发布数据,纯电动汽车(BEV)的铜需求量为83kg/辆,插电式混合动力汽车(PHEV)的铜需求量为60kg/辆;
根据预计中汽中心资深首席专家、中国汽车战略与政策研究中心总工程师吴松泉预计,2030年中国新能源汽车产销量将由2024年1280多万辆增长到2100万辆左右,新能源汽车销量占比由40.9%提高到65%左右。其中,PHEV增速将明显高于BEV,因此,我们假设2025-2030年,中国插电式混动汽车产量年增长率约为15%,中国纯电动汽车产量年增长率为3%。
根据我们的测算,我国应用在新能源车的铜需求量有望从2024年的95万吨增长至2030年的148万吨,年复合增长率约为7.64%;其中,应用在插电式混动汽车的铜需求量预计从2024年的31万吨增长至2030年的71万吨,年复合增长率约为15%;应用在纯电动车的铜需求量预计从2024年的64万吨增长至2030年的77万吨,年复合增长率约为3%。
3.1.2.新能源汽车电压架构从低压向中高压切换,高端电磁扁线未来可期
随着新能源汽车的市场渗透率逐渐增加,为了更好地取代传统燃油汽车和解决“续航焦虑”问题,新一代电动汽车需要更长的续航里程、更快的充电能力和更高的功率输出,而为了解决上述问题,电动汽车电池架构需要更高的电压。在此背景下,800V高压架构及扁铜线驱动电机技术正在成为行业焦点。相较于传统的400V架构,800V架构具有更高的效率、更快的充电时间和更好的车辆性能等显著优势。
中高压的电压架构对电压的技术路线和材料提出更高的要求,漆包铜扁线成为核心工艺。高电压对电机绕组的绝缘性提出了更高的耐压挑战,处置不当便会在绝缘局部区域达到击穿场强,尤其是带电体的尖端附近,形成局部放电,强烈的局部放电会破坏绕组铜线的绝缘性能,造成短路,引发电机失效。为了满足800V的技术要求,目前主要有厚漆膜和薄漆膜+PEEK膜包两种工艺。其中,漆包线由导电芯组成,芯材多为铜,并涂有一层绝缘材料层。这种绝缘层通常是基于聚合物的漆,可保护电线免受外部因素的影响,并使电气系统能够高效地传输能量。凭借其卓越的导热性、电气性能、耐用性和经济性,漆包线被广泛运用于新能源汽车电动机中。
通过提升漆膜厚度,漆包线能够满足800V高压架构所需的参数要求,但这也会带来许多问题:(1)漆包机产能下降,产品单位能耗上升,同时废气排放量也大幅增加;(2)工艺繁琐导致漆膜易在生产过程中受损,从而影响产品性能;(3)漆膜过厚会对其他性能产生负面影响,包括但不局限于出现:漆膜柔韧性下降、驱动电机线圈绕制过程中漆膜易开裂、不能满足某些驱动电机长期在恶劣的工作环境(如高温环境)下使用等状况。
相较之下,薄漆膜+ PEEK被认为是驱动电机领域的终极绝缘方案。漆包PEEK线,全称聚醚醚酮漆包线,是以高性能工程塑料PEEK(聚醚醚酮)为绝缘层包裹导体的特种绕组线。与传统漆包线(如聚酯、聚酰亚胺涂层)不同,PEEK线通过单层挤出工艺一次性成型,绝缘层更薄、更均匀,同时具备耐高温、耐电晕、耐化学腐蚀等“全能”特性,被誉为“绝缘材料中的王者”。PEEK 绝缘导线在BDV(击穿电压)和PDIV(起始局部放电电压)方面显著优于传统绝缘导线。PEEK绝缘导线的BDV 超过10kV,而传统导线的典型BDV为6kV。在PDIV测试中,PEEK绝缘导线表现出优异的电晕耐受性,有效防止局部放电并延长电机寿命。
公司产品广泛应用于新能源汽车,进入多家标杆客户供应商体系。2024年,公司新能源汽车(含IGBT)领域铜产品销量同比增长13%。2025年上半年该领域铜产品销量同比增长20%。公司电磁线、高精密铜带、铜排、合金棒线、稀土永磁材料等产品已进入比亚迪、吉利、小米、宁德时代、博世、汇川、台达、博格华纳、赛力斯等标杆客户供应商体系,广泛应用于新能源汽车三电系统等模块。
公司持续扩大高压电磁扁线行业技术领先优势,战略性培育PEEK材料产品已成为进口替代关键力量。高压电磁扁线:2025年H1,公司新能源电磁扁线开发项目已实现量产100余个,新增新能源驱动电机定点项目42项,其中800V高压平台新增定点23项,且已实现多项批量供货。800V高压电磁扁线出货量同比增长137%,高压扁线占比提升至42%;1000V驱动电机用扁线产品已成为新能源汽车领域“兆瓦闪充”技术支撑材料的业内标杆;目前正在有序推进1200V驱动电机扁线的客户相关认证。PEEK线:公司依托高压场景高端技术解决方案,协同欧洲知名材料供应商突破国际专利壁垒,实现头部高端新能源车企的批量供货,加速推进关键材料进口替代进程。
3.2.数据中心:高散热需求推动液冷技术用铜的需求增长
3.2.1.数据中心呈现高密度化趋势,催生对高效散热的需求,液冷或将成为主流的温控方式
目前,全球数据中心市场迎来新一轮跃升,数字服务、云计算、人工智能和5G技术的普及持续推高对数据中心的需求,数据中心数量正在持续增长。中国互联网信息办公室统计数据显示,2017-2024年中国在用数据中心机架规模从166万架上升至900万架,年复合增长率达29.77%;全球市场方面,根据McKinsey的统计和预测,从2023年到2030年,全球对数据中心容量需求年增长率可达19%-22%的速度增长,达到每年171-219吉瓦(GW)需求。同时,AI算力驱动数据中心市场扩张,据TheNetworkInstallers的报告显示,2025年全球约33%的数据中心容量专用于AI应用,预计到2030年这一数字将达到70%。
AI数据中心呈现高密度化趋势,催生对高效散热的需求。目前H100/H200/H800等芯片TDP设计功耗已达700W,2024年3月GTC大会最新发布的B200达1000W,GB200已达到2700W功耗。伴随着智算中心芯片功耗的提升,其自身的散热功耗也在不断攀升,智算中心中单机柜的热密度大幅度的快速提升,因此,智算中心将面临单机柜功耗高密化的挑战。通常数据中心由8卡GPU或NPU模组构成,基于芯片的功耗数值,可以确定每台数据中心的功耗在5kW~10kW。进一步由服务器组成整体机柜时,机柜的功率密度将达到40kW以上。以英伟达(NVIDIA)为例,DGX架构8卡GPUH100服务器额定功耗为10.2kW,安装4台服务器的风冷机柜功耗为42kW。新一代的GB200架构中,NVL36机柜功率密度为72kW,NVL72液冷机柜功率密度则为120kW。因此,单机柜功耗从传统数据中心的4-6KW逐渐增加至20-40KW,未来有望逐步发展至40-120KW甚至更高,AI数据中心呈现高密度化趋势。
当前散热技术主要包含风冷和液冷两类。运用风冷技术,热管与VC的散热能力较低,3DVC散热上限扩至1000W,需搭配风扇进行散热,技术简单、成本低,适用于大多数设备。液冷技术具有更高的散热效率,包括冷板式与浸没式两类,其中冷板式为间接冷却,初始投资适中,运维成本较低,技术相对成熟;浸没式为直接冷却,制冷效率非常高,前期投入也较高。液冷技术相较风冷技术的优势主要有以下几点:一是散热效率高,液体的导热能力是空气的15~25倍,相比之下空气往往需要更长的时间来散发热量;二是低噪声,采用液冷方式不会产生空气流动所带来的噪声,使数据中心更加安静;三是灵活性强,液冷的设备体积较小,占用的空间也少,提升数据中心灵活性;四是稳定性强,能够更快速、有效地将芯片产生的大量热量传导到冷却系统,降低芯片温度,减少因温度过高导致的故障,保持芯片工作稳定。
AI数据中心高能耗和高散热需求驱动液冷技术在AI数据中心的渗透率逐步提升。目前数据中心的散热方式仍然以风冷为主,在算力设备以及数据中心机房的高热密度趋势和高能效散热要求的双重推动下,预计未来液冷将成为主流的数据中心温控 方式。根据TrendForce最新液冷产业研究,随着NVIDIA GB200 NVL72机柜式服务器于2025年放量出货,云端业者加速升级AI数据中心架构,促使液冷技术从早期试点迈向规模化导入,预估其在AI数据中心的渗透率将从2024年14%,大幅提升至2025年33%,在2026年有望达到40%。
3.2.2.数据中心铜需求测算:乐观场景下预计2030年全球数据中心的耗铜量为112万吨
数据中心用铜集中在电力配电、接地互联和散热冷却三大场景。电力配电系统方面,铜用量占比达75%,其中,变压器、母线槽与配电柜、断路器与开关设备是铜的主要应用领域;电缆与连接系统中,铜用量占比约22%,主要用于制作铜芯电缆和高速铜缆。散热与冷却系统中,需要用铜管和热交换器来提高散热效率,这部分用铜量占比约3%左右。
根据我们的测算,乐观场景下,预计2030年全球数据中心的耗铜量为112万吨,中国数据中心的耗铜量为26万吨。
基本假设
根据Bloomberg Intelligence,数据中心铜强度为每兆瓦(MW)应用功率 27-33 吨;我们假设乐观场景下数据中心耗铜量为33吨/MW,悲观场景下数据中心耗铜量为27吨/MW。
根据国际能源署数据,全球数据中心容量在2023/2024年分别为57/68GW,中国数据容量在2024/2024年分别为13/16GW;
根据国际能源署数据,中国数据中心容量预计从2023年的13GW增长至2030年的49GW,年复合增速约为21%;全球市场方面,根据McKinsey的统计和预测,从2023年到2030年,全球对数据中心容量需求年增长率可达19%-22%的速度增长。因此,我们假设2025-2030年,全球数据容量的增速为20%,中国数据中心容量的增速为20%。
根据我们的测算,悲观场景下,全球数据中心耗铜量预计从2024年的30万吨增长至2030年的91万吨,年复合增长率约为20.60%;中国数据中心耗铜量预计从2024年的8万吨增长至2030年的21万吨,年复合增长率均为17.67%;乐观场景下,全球数据中心耗铜量预计从2024年的36万吨增长至2030年的112万吨,年复合增长率约为20.60%;中国数据中心耗铜量预计从2024年的10万吨增长至2030年的26万吨,年复合增长率均为17.67%。未来全球数据中心的增长,预计将带动铜需求的大幅增长。
根据公司公告,公司在芯片算力领域有较好的客户基础及技术储备,也是全球较早实现向上述领域龙头企业批量提供铜基材料的公司之一。2025年H1,公司铜排产品用于散热领域的销量同比增长72%。其中公司高精密异型无氧铜排产品,依托高导热率、优良的焊接性能、加工性能,已成功在3DVC新型AI散热结构中规模量产,目前已与全球多家第一梯队散热模组企业建立战略合作,并应用于多款顶级GPU散热方案中;公司自主研发的铜热管、液冷铜管等产品已成功导入多家头部企业算力服务器产品中。
3.3.机器人:机器人产业发展,驱动高端铜材与稀土永磁材料应用
在全球人形机器人产业化浪潮中,铜凭借导电和散热的双重复合价值,人形机器人动力系统、传感网络、热管理等领域构筑起隐形技术护城河。截至2025年3月,中国机器人产业联盟数据显示,单台人形机器人铜材平均消耗量已达8.2公斤,占整机材料成本的15%-18%,特斯拉Optimus Gen3等高端机型中甚至突破12公斤。高工产业研究院(GGII)预计到2030年,全球人形机器人产业对铜材的年需求量将达到38-42万吨,形成约240-260亿美元的市场规模。
空心杯电机和无框力电机作为人形机器人动力的核心零部件,未来铜材料和稀土永磁材料应用广阔。空心杯电机凭借节能性、控制灵敏性和运行稳定性,成为机器人灵巧手的核心部件。其独特设计使得转矩分布更均匀,在低速运行中保持平稳,高速运转下减少震动与噪音,尤其适用于需要高精度动作的场景,例如穿针引线或弹钢琴等高难度操作。线圈绕组工艺复杂度高,需兼顾轻量化与效率,制造过程中对材料精度和工艺稳定性要求苛刻;无框力矩电机因体积小、功率密度高、低转速大扭矩等特性,成为人形机器人关节驱动的首选方案。其直接集成于机械结构的特性,可显著降低系统复杂性,满足轻量化与高效率需求。当前,线性传动与旋转传动的技术融合进一步提升了其在机器人运动控制中的适配性,技术挑战集中于磁路设计与工艺优化。随着人形机器人的量产和产品不断优化,铜材料和稀土永磁材料作为空心杯电机和无框力电机的上游原材料,也有望迎来显著需求增量。
机器人领域的迅速发展,有利于促进公司铜材产品和稀土永磁产品在机器人电机与伺服系统、传感器、减速器、轴承、线束与连接器、热管理系统等部件的应用。公司电磁线产品与稀土永磁材料在人形机器人空心杯电机、无框力矩电机、减速电机等多个场景实现量产;为紧跟机器人电机小型化和高功率化的趋势,公司开发的高精密高导电微细电磁线凭借尺寸精度高、导电导热性优良的特点,现已在多款型号机器人电机中试样;同时,公司高性能稀土磁性材料致力于超高磁能积、超强内禀矫顽力和低磁偏角的技术研发,有望更好满足人形机器人用电机高扭矩、小型化和高精度的要求。
04
盈利预测与投资评级
(1)铜线:2024年,公司铜线排单吨毛利润为551元/吨(同比+80元/吨),且公司铜产品单吨毛利润在2022年触底反弹后,已经2年反弹;同时,公司持续优化产品结构,布局AI数据中心、机器人等高端领域,深化海外布局,高毛利产品占比有望持续提升;我们预计2025-2027年公司铜线产品实现收入672.4/739.6/784.0亿元,毛利率为0.90%/1.00%/1.00%。
(2)铜及铜产品:2024年,铜及铜产品单吨毛利润为2273元/吨(同比+287元/吨),且公司铜产品单吨毛利润在2022年触底反弹后,已经2年反弹。同时,公司持续优化产品结构,布局AI数据中心、机器人等高端领域,深化海外布局,高毛利产品占比有望持续提升;我们预计2025-2027年公司铜及铜产品实现收入583.8/605.2/629.3亿元,毛利率为4.48%/4.50%/4.50%。
(3)稀土磁性材料:公司设有宁波和包头两处磁性材料生产基地,包头基地一期已投产,公司稀土永磁材料的年产能已提升至9,000吨。公司积极推进包头基地二期项目,以进一步将产能提升至1.3万吨。公司稀土永磁产品广泛应用于新能源汽车、风力发电、高效节能电机、机器人、消费电子及医疗器械等多个高端领域;PEEK材料方面,公司持续扩大高压电磁扁线行业技术领先优势,协同欧洲知名材料供应商突破国际专利壁垒,实现头部高端新能源车企的批量供货,加速推进关键材料进口替代进程。我们预计2025-2027年公司稀土磁性材料产品实现收入14.3/15.1/16.1亿元,毛利率为10.57%/12.18%/12.68%。
(4)其他业务:我们预计2025-2027年公司其他业务实现收入134.3/138.9/145.0亿元,毛利率保持平稳。
盈利预测与投资评级:考虑到公司是中国铜加工行业龙头,铜加工业务单吨毛利润触底反弹,未来业绩弹性大;同时优化产品结构,布局AI数据中心和机器人等新兴领域,深化国际化布局,驱动毛利率提升。我们预计2025-2027年公司实现归母净利润7.16/8.68/9.68亿元,对应PE为28.85X/23.80X/21.34X,予以“买入”评级。
05
风险提示
宏观经济环境风险:作为全国最大的铜加工企业之一,公司产品类别较多,下游客户相对分散,在一定程度上降低了单一下游行业波动对公司整体经营的影响。但有色金属加工行业作为工业发展的基础性行业,与宏观经济运行情况密切相关,会受到下游行业波动以及国际贸易环境的影响。
市场竞争风险:经济全球化发展加剧了铜加工行业的市场竞争,对公司全球资源整合和开拓管理能力提出了更高的要求。我国铜加工行业基本属于充分竞争行业,行业集中度低,导致行业普通产品产能过剩、竞争日趋激烈。随着行业集中度提高,企业间兼并重组的发生,行业呈现洗牌趋势,竞争将更加激烈。
原材料价格波动风险:公司铜产品主要定价原则为“原材料价格+加工费”,上述原材料价格受国内国际大宗商品期货价格、市场需求等多方面因素影响,具有价格波动风险。铜价波动对公司的营业成本有较大影响。
加速业务布局带来的管理风险:公司持续完善产业基地布局,重点开发珠三角、西南地区、东南亚等市场,适时通过投资新建、行业并购等方式扩充公司产能和拓展销售网络,不断做大做强,进一步巩固公司行业龙头地位。公司在加速业务布局的过程中,可能出现公司治理、管理能力无法及时适应快速发展的业务需要,从而影响经营目标实现的风险。
汇率波动风险:随着公司国际化战略进一步深化,汇率的波动会影响公司进出口产品的价格,对公司盈利产生一定的影响,从而影响公司产品竞争力。受国内外政治因素、宏观经济环境等因素的影响,人民币兑美元汇率波动加剧,随着进出口业务规模的增长,公司存在因汇率波动导致经营业绩受损的风险。
业绩预测和估值判断不及预期的风险。
历史文章
✦
团队介绍
✦
杨占魁
先进材料&石化行业 首席分析师
格拉斯哥大学经济学硕士,曾任职于开源证券研究所-基础化工团队(2022年、2024年新财富上榜)、浙商证券研究所-大周期团队,现任东北证券研究所-先进材料&石化行业首席分析师;深度覆盖原油、炼化、芳烃、PTA、涤纶长丝、烯烃、有机硅材料、电子新材料、固态电池材料、光伏材料等板块,擅长从宏观策略&产业趋势视角,挖掘细分赛道投资机会。
张煜暄
石化行业 高级分析师
曼彻斯特大学金融学硕士,2022年加入东北证券研究所,从事AI人工智能研究;2024年加入先进材料与石化团队。具备2年以上行业研究经验,擅长结合历史复盘与产业趋势,把握板块轮动。
吕妮珈
新材料行业 高级分析师
香港大学经济学硕士,曾就职于某煤炭上市公司投资部,担任投资经理,负责矿产项目投资和产业链收并购,熟悉一级市场投资运作;现主要覆盖新材料板块。
✦
重要声明
✦
东北石化,欢迎您的关注!

