

5月5日,北京交通大学、阿里研究院、菜鸟网络联合发布《全国社会化电商物流从业人员研究报告》。这是国内首个关注对电商物流从业人员的专业性报告。
报告摘录:
概况:
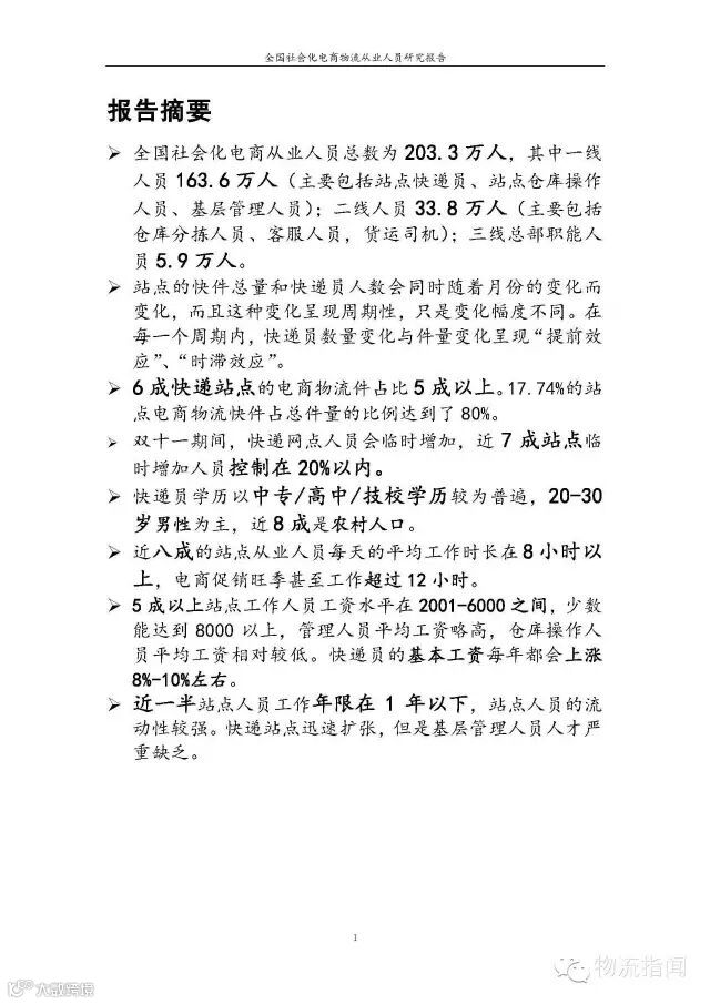
截止2016年初,全国社会化电商从业人员总数为203.3万人,其中,其中站点快递员、站点仓库操作人员、基层管理人员等一线人员163.6万人。6成快递站点的电商物流件占比5成以上,17.74%的站点电商物流快件占总件量的比例达到了80%。


站点情况:
站点的快件总量和快递员人数会同时随着月份的变化而变化,而且这种变化呈现周期性,只是变化幅度不同。在每一个周期内,快递员数量变化与件量变化呈现“提前效应”、“时滞效应”。
6成快递站点的电商物流件占比5成以上。17.74%的站点电商物流快件占总件量的比例达到了80%。
人群分析:

快递员学历以中专/高中/技校学历较为普遍,20-30岁男性为主,近8成是农村人口。
作业情况:
近八成的站点从业人员每天的平均工作时长在8小时以上,电商促销旺季甚至工作超过12小时。
薪酬待遇:
5成以上站点工作人员工资水平在2001-6000之间,少数能达到8000以上,管理人员平均工资略高,仓库操作人员平均工资相对较低。快递员的基本工资每年都会上涨8%-10%左右。


近一半站点人员工作年限在1年以下,站点人员的流动性较强。快递站点迅速扩张,但是基层管理人员人才严重缺乏。
结论:
报告认为,社会化电商物流从业者队伍发展迅猛,新业态发展潜力大。但是,从业人员工作强度大,收入偏低,社会认可度不高,流动性较强,不能得到良好的培训和职业规划方面的指导。另外,快递企业也面临着快递用车上路难、干线运输各地区政策存在差异、基层管理人员短缺、成本不断上涨等问题。
报告建议,首先要加强电商物流人才的培养,不要让人才匮乏成为阻碍行业发展的主要因素。同时,呼吁政府制定政策,优化行业发展环境,解决社会反响较大的末端配送车辆的路权问题。
从业者队伍发展迅猛 快递企业增速强劲
2015年全国快递服务企业业务量累计完成206.7亿件,同比增长48%,已经连续三年增速超过45%;业务收入累计完成2769.6亿元,同比增长35.4%,连续三年增速超过35%。
从增速来看,我国快递企业增速依然强劲,是GDP增速的近4倍。从市场结构来看,B2B仍然占主导地位,网络零售占比持续扩大,B2B服务商不断寻求盈利模式的多元化探索,从单纯信息撮合向在线交易不断演进。
电商物流创造大量就业机会
物流研究专家粟日表示,电商快递业从业人员一般不是由建筑业或其他行业转业而来,而是从农村直接进入快递行业,大部分第一份工作就是快递员,行业中不乏全家在同一快递企业就业的情况,如丈夫当快递点部负责人,妻子担任分拣员,儿子为快递员等情况亦较为普遍。
电商物流发展的人才匮乏瓶颈亟待突破
报告认为,目前,物流行业的快速发展仍不能适应新经济时代的要求、不能满足人民群众的需求,物流行业人才匮乏成为阻碍物流行业发展的主要因素
由于电商物流从业人员被认为是临时的打工者,工作技术含量低,得不到社会认可与尊重;在人员培训方面因投入资源、经费有限,从业人员素质提升远远落后于行业规模增长速度。此外,工作环境艰苦,工作时间长,假期时间少,使得社会化电商物流从业人员流动性相对较大。
报告认为,社会化电商物流从业者队伍发展迅猛。但是,由于快递员工作的技术含量低,相收入不高,工作时间长,很难吸引高素质的人员进入这一行业,因此快递员的社会地位相对较低。在政策方面,目前全国有70多个城市禁止三轮车上路,三轮车遭遇政策“红灯”,这也加剧了快递员从业人员的流失。
报告建议,主管部门要引导行业的健康、有序发展,避免行业的过度竞争,引导行业由价格竞争,向服务细分、服务精准化升级。各地方政府应采取疏导而不是堵死的方法规范电动三轮的标准和上路行驶,同时,设置合理的政策过渡期,在保障安全的同时让符合规范的末端配送车辆拥有正常的路权。
在企业方面,电商物流企业或是快递企业要加强员工培训,使员工在掌握工作岗位所需的基本知识的基础上,扩大知识面,并做好员工的职业前景规划,形成良好的职业发展通道。同时,要注意形象,强化对一线派送员交通安全意识培养,提升从业人员安全意识,争取通行便利。
以下为报告全文,点击文末阅读原文可下载:
































来源:阿里研究院 菜鸟网络,物流指闻整理


