*版权声明:本文由广州化工交易中心(ID:hgjy_gcec)出品,转载请注明出处,并联系工作人员授权,未按规定视为侵权!违者必究。
受到疫情的影响,近日江苏常州湖塘纺织城宣布全域暂停营业(除防疫必需外),具体开放时间待定。

疫情蔓延、国际形势扑朔迷离、上游供应不足以及市场需求低迷让企业倍感压力,不少企业被迫停工停产,更有企业趁机停车检修,主动减产。
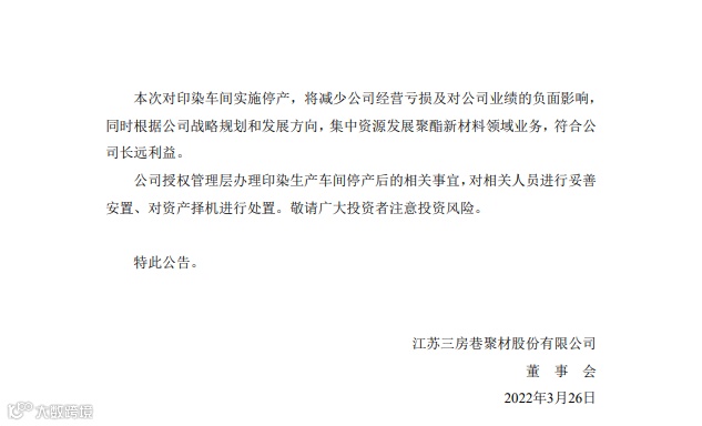
▶三房巷:由于纺织行业市场环境持续低迷,印染产品价格持续走低,利润空间被压缩,目前公司印染业务处于亏损状态。同时,经过多年运行,印染车间现有生产装置面临设备老化、运行成本趋高、安全环保压力增加、产品效益欠佳、无法满足市场要求的状态。鉴于以上等原因,公司决定对印染生产车间停产。


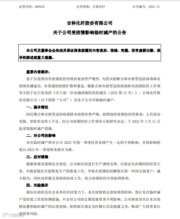
▶吉林化纤:受疫情影响,人员流动受限,劳动用工不足,吉林化纤以及旗下子公司纷纷减产,复产时间待定!

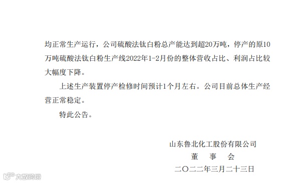
▶鲁北化工:受疫情影响,10万吨钛白粉产线装置停产检修一个月!


据了解,PTA工厂检修较多,产能利用率已处年内低点。
这次通知暂停营业的常州湖塘纺织城是常州市“十一五”规划的现代化服务业的重点项目,经营种类广泛涉及窗帘、面料、床上用品、棉纱等商品,种类齐全,也是常州最大的纺织交易中心。
不仅如此,市场的棉纱区,是华东地区最大的纯棉纱交易市场,辐射全国各地。在这里还汇集了许多知名品牌,如科勒卫浴、箭牌卫浴、顺辉陶瓷、TOTO洁具、洁丽地板、立邦油漆;银蛇布艺、凯盛家纺、恒源祥家纺、紫罗兰家纺等。
现下疫情原因导致全域暂停营业,将会对许多纺织厂家带来严重打击,PTA、乙二醇、涤纶短纤、涤纶长丝等原料走势又将如何?

昨日PTA市场震荡下探,价格下跌193元/吨左右。自三月以来,PTA价格上涨趋势明显,近10天上涨9.72%,60天上涨18.19%,但近日受国际油价影响,俄乌谈判日渐明朗,能源供应担忧也随之减弱,近两日PTA价格出现下跌!
乙二醇:

来源:新浪财经

来源:隆众资讯
上周,原油上涨虽给了乙二醇一定的成本面支撑,然而与上周相比,本周原油涨势动力明显不足,加上终端订单不及预期影响,下游聚酯压力倍增,库存高位影响。在供应高位,需求不足的情况下,乙二醇走势较为平稳。
涤纶短纤、涤纶长丝市场各地区也普遍出现降价的现象:


来源:隆众资讯
随着国际油价下调,市场需求不足,涤纶短纤、涤纶长丝价格呈下跌趋势,但从供应端来看,各地厂家陆续停产检修,供应方面或将形成利好;目前原油涨势不足,上游原料难以支撑,预计短期涤纶短纤、涤纶长丝价格或将持续下跌。
4月1日起,巴斯夫、陶氏等几十家化工巨头发布的涨价函就要正式生效了!
据了解,巴斯夫宣布4月1日起,欧洲市场所有聚氨酯产品实施进一步价格调整。
沟通函中巴斯夫提到,由于当前的地缘政治不稳定和乌克兰爆发了前所未有的战争,欧洲的天然气价格已经达到了令人担忧的新纪录水平,甚至超过了2021年中期以来看到的急剧上涨,并有可能进一步上涨。 这些情况对当前的制造成本产生了不利影响。
▷LG化学:LG化学调价通知函称,受国际形势及能源上涨影响,自第二季度开始,公司将针对ABS系列产品进行提价!

▷麦克维斯:2022年开年以来,受国际原油价格影响,主要原料价格持续大幅上涨,个别原料出现供货紧张,且短期内上游原料价格无回落迹象。调整销售价格已成为迫不得已的做法,因此决定自3月26日起,对粉末涂料产品销售价格进行调整,白色系列、含氟系列产品销售价格上调15%,其他系列产品销售价格上调10%。

▷科慕:4月1日起,所有规格Ti-Pure™钛白粉将增加200美元/吨。
▷特诺:4月1日起,欧洲销售的产品调整为150欧元/吨,中东、非洲和东欧的价格调整为175美元/吨或者155欧元/吨。
▷康诺斯:4月1日起,产品吨价上涨至少170欧元或200美元(约1263元/吨)。
▷泛能拓:4月1日起,欧洲、中东和非洲地区销售的所有用于涂料、塑料、油墨和纸张应用的钛白粉产品的销售价格每吨至少提高350欧元或400美元(约2526元/吨)。
▷关西涂料:4月1日起,将实施涨价,最高上涨60%。
▷雨中情:4月1日起对产品价格进行上调,上调幅度随产品成本上涨情况而定,预计涨幅10%~15%。
▷蓝盾防水:4月1日~6月30日对全系列产品价格进行上调,涂料类产品价格上调5%~10%。
昨日国际油价欧美油价暴跌7%!因担忧能源需求下滑,而俄罗斯和乌克兰和平谈判取得进展的希望缓解对能源供应风险的担忧,昨日国际油价出现明显下跌。现下疫情严峻,市场担忧中国防疫封锁将导致燃料需求锐减,俄乌也将开启新一轮和谈,种种因素都对原料市场支撑不佳!
疫情之下,许多工厂都在考虑检修、或者被迫停产,原料价格下跌、市场需求却依旧疲软,加上疫情部分地区商店关停都给行业带来不良信号,预计后续市场依旧维持需求弱势。
随着市场不景气,加之疫情影响,清明前后,部分化工细分领域开工率或将再降一成。那么在越来越多的化工企业选择停工、停产之际,未来行业是否还有机会一改颓态,转为供不应求态势,从“断货潮”与“减产潮”能否再次引燃“涨价潮”?值得我们拭目以待。
*免责声明:本公众号所载内容仅供参考之用,读者不应单纯接受公众号信息而取代自身独立判断,应自主做出决策并自行承担风险。本公众号不对任何因使用本公众号所载内容所引致的损失承担任何风险。