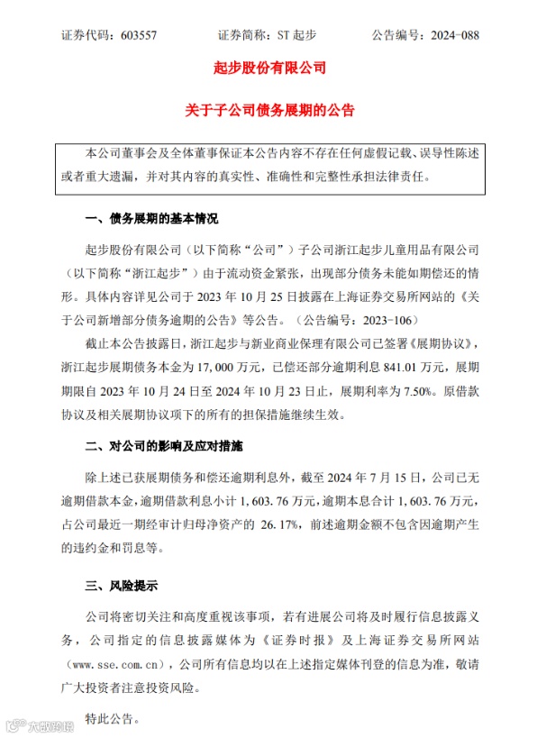
1.茂名实华:预计2024年上半年归属于上市公司股东的净利润亏损8000万元~9500万元 2.沈阳化工:预计2024年上半年归属于上市公司股东的净利润亏损2.4亿元—3.4亿元,比上年同期亏损增加-1.68%—39.28% 3.天齐锂业:预计上半年净利润为亏损48.8亿元-55.3亿元 4.鲁西化工:计上半年实现归属于上市公司股东的净利润11亿元至12亿元,较上年同期增长467.04%至518.59% 5.巨化股份:预计2024年上半年度归属于上市公司股东的净利润为7.4亿元~8.8亿元,与上年同期相比增加2.5亿元~3.9亿元,同比增长51%到80%。
编辑:易小牛
文章来源*:广化交易、各公司公告
*免责声明:本公众号所载内容仅供参考之用,读者不应单纯接受公众号信息而取代自身独立判断,应自主做出决策并自行承担风险。本公众号不对任何因使用本公众号所载内容所引致的损失承担任何风险。
入群客服微信号:
gcechg1
PC端网址:
https://www.hg1.com.cn/
扫码关注我们
回复【化工易】
获取产品资讯
在看点这里

