1、AI眼镜:功能叠加的越多是否就必然需要牺牲单一功能的深化?
2、老花镜也好、助听器也罢,首先都还是要解决其初衷;
3、先要有基础,代理销售助听器与老花镜才有客户基础才有使用数据---(人群)
在养老领域,依托物联网与 AI 监护系统实现跌倒预警、慢病管理等精准化服务,构建智慧养老生态;
同时,AI 赋能健康管理(如疾病早筛、心理干预)与智能穿戴设备(如无创血糖监测、康复训练),通过实时数据分析与预警,形成 “预防 - 诊断 - 管理”全链路健康闭环,重塑大健康产业格局。
“AI+ 生命科学”正以数字灵魂注入碳基躯壳,在碳基与硅基的碰撞中迸发文明级的突破。
当生成式模型爆破化学空间的万亿组合,AI 将原本需要数年的药物发现过程压缩为代码风暴中的百日突围;
当 AI 医疗撕碎传统诊疗的维度枷锁,多模态大模型正将 CT 影像、基因组学和电子病历熔铸成全方位的生命图谱;
而脑机接口领域,神经脉冲与硅基代码正编织意识交互的终极协议,瘫痪患者通过意念操控机械臂,享受“赛博人生”。
“AI+ 生命科学”不仅是工具迭代,更是生命认知的范式革命,随着算法穿透血脑屏障、解码蛋白折叠、破译神经电码,人类终于站在了生命操作系统的主控台前。
AI 通过智能化升级医疗流程(如影像诊断、精准诊疗、手术机器人等)大幅提升效率与精准度,推动医疗产业迈向个性化与高效化
视觉衰老:心灵窗户的岁月痕迹
眼睛,被誉为“心灵的窗户”,是我们与世界交流的重要桥梁。我们大部分的信息获取和情感表达都依赖于这双眼睛。然而,随着岁月的流逝,这扇窗户也会逐渐留下时间的痕迹,经历一系列的衰老过程。
四十岁后:老花眼的初现
步入四十岁,许多人开始感受到视力的微妙变化。晶状体和眼部肌肉的退化导致老花眼,使得近距离阅读变得困难。这仿佛是心灵窗户上的第一道细纹,提醒我们注意眼睛的健康。起初,将读物拿远一些或许能缓解问题,但随着老花度数的增加,佩戴老花眼镜成为必要,以保持这扇窗户的清晰度。
五十岁后:眩光敏感与视野缩窄
进入五十岁,眼球、晶状体和瞳孔内的液体进一步变化,使眼睛对眩光更为敏感。在明亮的环境中,如超市的荧光灯下,阅读包装上的文字可能变得吃力。同时,周边视野开始逐渐缩窄,原本一眼能及的景象现在需要左右转动头部才能看全。这仿佛是窗户上的遮挡物,限制了我们的视野。研究显示,从五十岁开始,每增长十岁,视野宽度减少10度,至八十岁时,视野相较年轻人缩窄近30度。这种变化不仅影响驾驶安全,还增加摔倒的风险。此外,五十岁后,患白内障和青光眼的风险也随之上升,需要我们更加关注这扇窗户的维护。
六十岁后:景深下降与光线反应迟缓
六十岁后,视觉问题进一步加剧。景深感觉的下降使得在光线不足的情况下,对距离和高度的判断变得困难,影响日常动作如下台阶、过马路等。同时,对环境光线变化的反应能力减弱,从明处到暗处或反之,眼睛需要更长时间适应,可能导致短暂的“半失明”状态。这仿佛是窗户上的雾气,模糊了我们的视线。因此,夜间驾驶对于六十岁以上的司机来说,难度显著增加,需要更加谨慎。
七十岁后:多重衰退的叠加
到了七十岁,上述视觉问题进一步加剧。视网膜中色彩感知细胞的敏感度下降,使得区分对比不明显的颜色如深蓝色、棕色、黑色以及粉色、淡绿色等变得困难。这仿佛是窗户上的色彩褪去,让世界变得单调。多重衰退的叠加使得许多七十多岁的老年人选择不再开车,以减少风险。
尽管视觉衰老是自然规律的一部分,但了解这些变化有助于我们更好地适应和应对。通过佩戴合适的眼镜、调整生活习惯、定期进行眼科检查等措施,我们可以保护这扇“心灵的窗户”,确保它继续为我们照亮世界,让我们的心灵之窗在岁月的洗礼下依然明亮。
AI眼镜不仅可以成为破解老年人“数字鸿沟”的关键工具,面对老年人视听力衰退、慢病管理依从难、社交孤立等痛点,它还可以通过物体识别、生命体征监测、虚拟陪伴等功能精准解决问题,其银发应用场景广泛而多样:
健康监测与管理
实时监测老年人的生命体征,如心率、血压、步态等,并及时预警异常情况;
通过图像识别技术帮助老年人识别药物,提醒服药时间,提高用药依从性和规范性;
将慢病管理和健康管理融入日常生活,如饮食分析、用眼提醒等;
与医疗机构联网,实现远程医疗咨询和诊断,为老年人提供便捷的医疗服务。
日常生活辅助
通过增强现实技术和实时语音为老年人提供导航服务,帮助他们更轻松地找到目的地;
通过物体识别功能帮助老年人识别不熟悉的生活用品,提高生活自理能力;
对于有记忆和认知障碍的老年人,AI眼镜如同“记忆外挂”,不仅可以设置提醒功能,帮助他们记住重要事项和日程安排,还可以通过数据录入自动识别亲友关系、标注家庭物品位置,解决即时认知辅助需求、减轻护理人员工作量。
社交互动与娱乐
视频通话功能可以帮助老年人便捷地与家人朋友保持联系,减少孤独感;
提供虚拟旅游、在线课程等娱乐和学习内容,丰富老年人的精神生活;
还可以通过情感识别技术感知老年人的情绪状态,自动触发虚拟陪伴对话或是提供娱乐建议以及心理疏导;
更有实时翻译让有境外旅游需求的银发族不再因惧怕语言不通而止步。
持续深入融入社会
在老有所为的趋势下,AI眼镜可以作为基础性的职场办公工具,拓展对老年人再就业的帮助;
可以结合AI助手(如Kimi),通过个性化对话与认知训练,让老年人在社会经济变化中保持参与度、减轻被抛弃感;
对于某些轻度的视障、听障老人,AI眼镜可以通过增强现实技术或语音交互功能提高其生活自理能力且不增加病耻感。
隐私安全问题•|•信任缺失与数据焦虑
一方面,大量的数据被采集并储存,生活轨迹和动态有一种被“监控感”,伴随数据泄露的高风险,个人的信息安全如何得以保证?
另一方面,摄像头实时采集环境数据将引发公众隐私担忧,比如谷歌Glass就曾因隐私问题被公共场所禁用,日本某养老院试点AI眼镜也因家属反对数据共享而被迫中止。
关键在于,这不仅仅是一个技术问题,更是社会性问题,即使技术可以实现,也负载着社会、文化、伦理等价值因素的体系建构。
舒适度问题•|•科技感与人体工学的冲突
目前,高分辨率显示与设备轻量化仍难兼顾,现有AI眼镜平均重量约40克,与老花眼镜的10-20克相比,鼻梁压迫感更加明显,且长时间佩戴也容易导致视觉疲劳,柔性电子元件散热对敏感皮肤而言也是一个问题。
功能越强大、硬件堆叠越多,自然而然就与“轻便隐形”的需求背道而驰了。
多功能的矛盾•|•续航能力、响应速度和AR趋势
在多功能导致的多传感器持续工作下,AI眼镜的续航普遍低于5小时,高一些的也难以真正突破8小时,无法满足全天候使用需求;
与其他智能终端相比,集成了多项功能的AI眼镜目前的指令响应速度只能说差强人意,用户体验感受不一;
AI+AR的趋势以及碎片化使用场景对硬件提出了更高的要求,与之前更多侧重于音频或摄像功能的简单智能眼镜不同,技术突破与成本控制直接决定了聚焦AR的AI眼镜未来能否实现量产和大规模推广。
认知鸿沟•|•功能复杂性与用户习惯的错配
老年人对于智能设备和创新产品的“望而却步”是一种本能,本身学习成本就较高,更别提对AI眼镜来说,方言、语速吐词和手势清晰度对指令识别的影响会严重降低体验感。
当模型邂逅智能眼镜,下个过亿级别销量市场蓄势待发
我们认为 AI 智能眼镜终端有望成为第一个全新 AI 时代的人机交互硬件,成就新的亿级出货终端。
眼镜本身具有 :
1)轻量级 ;
2)佩戴无感化、全天候 ;
3)高频响应等显著优点,且作为最靠近人体三大重要感官(眼、耳、嘴)的穿戴设备,能同时融合声音和
视觉交互。
因此,我们认为 AI 眼镜一方面天然适用于处理短平快的临时任务,打造个人助手;另一方面,结合显示
功能的智能眼镜有望充分应用于社交、办公、垂类行业等多领域,进而成为 AI 时代的通用人机交互平台。根据
wellsenn XR 预计,当前全球每年眼镜销量(含近视眼镜和墨镜)15 亿副左右,中国每年眼镜销量 2.4 亿副左右,
庞大眼镜佩戴者基数为 AI 智能眼镜提供了广阔的市场空间。
当下群雄逐鹿 AI 智能眼镜,AI+AR 或为终极形态。当前 AI 眼镜产业处于发展初期,产品形态百花齐放,
主要分为纯音频眼镜、带摄像智能眼镜和带显示智能眼镜三类主流形态。目前纯音频眼镜和带摄像的智能眼镜制
造工艺相对成熟,而带摄像头形态的眼镜由于在纯音频眼镜的基础上,集成了摄像头模组,用于提供图像和视频
拍摄能力,同时可基于大模型实现 AI 识物等功能,具有更优的交互体验。2025 年将会有更多大厂进入 AI 智能
眼镜的竞争,推动 AI 智能眼镜的发展趋向成熟。预计 2030 年后,AI+AR 技术逐渐成熟,开启 AI+AR 智能眼镜
对传统智能眼镜的终极替代,智能眼镜成为 AI 通用计算终端。
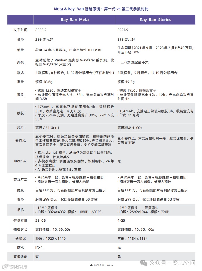
随着 AI 智能眼镜发展,模型和硬件不断加速迭代。以 Meta&Ray-Ban 合作的第二代智能眼镜为例,基本
形态为传统墨镜 + 开放式耳机 + 摄像头的集成,第二代眼镜在摄像头、开放式扬声器、麦克风阵列系统、主芯片、
内存、互联芯片、电池等硬件做了不同程度升级,接入了基于 Meta Llama 模型开发的智能助手,通过语音交
互“Hey Meta”唤醒,24 年 4 月更新了多模态推理能力。
2025年CES展亮点:AI眼镜引领可穿戴技术新潮流
在2025年CES展会上,可穿戴技术领域迎来了一股强劲的新风——AI眼镜。这款融合了人工智能与增强现实技术的创新产品,成为了本次展会的绝对焦点。
AI眼镜的吸引力在于其深度融入日常生活的能力。无论是出行、工作还是娱乐,这款眼镜都能提供出色的体验感,满足用户在各种场景下的需求。正是这种卓越的体验和广泛的应用场景,使得AI眼镜在展会上备受瞩目。
CTA高级总监Brian Komisky对此表示:“随着AI技术逐渐渗透到智能手机、笔记本电脑、电视、智能眼镜乃至汽车等各个领域,我们有望见证一个全新的产品升级周期。”他进一步指出,就像手机从4G顺利过渡到5G一样,这种与日常生活紧密相关的消费品往往能够迅速普及。
从传统眼镜到智能眼镜的演变,似乎也将经历一个顺畅的换代过程。展望未来,2025年有望成为AI眼镜的爆发年,预示着眼镜作为“下一代计算平台”的时代即将来临。这款集科技与时尚于一身的产品,无疑将为我们的生活带来更多便捷和乐趣。
以下我们从“乌鸦智能说”推荐的展会展出的AI智能眼镜产品来看看这些是否有助于老人的视觉
1.Halliday
Halliday是AI硬件公司Gyges Labs与上海美瞳公司Moody联合发布的全球首款主动式AI隐显眼镜。
2.XREAL
XREAL也是一家来自中国的公司,其产品XREAL One Pro AR在展会上也引起不小关注。
XREAL One Pro AR搭载的自主研发的XREAL X1空间计算芯片是官方强调的“最大更新”,它大幅提升了AR眼镜的显示能力。
原生3DoF指的是眼镜本身就具备空间定位能力,无需外接终端,实现了3DoF悬停模式,即无论头部如何旋转或晃动,眼镜中显示的画面都稳定地悬停在空间中的同一位置。
XREAL One Pro几可以与智能设备进行连接投射屏幕,比如MacBook、PC、iPad、iPhone、Switch游戏掌机、安卓设备等。
3.ThinkAR
ThinkAR最新智能眼镜AiLens重量仅有37g,搭载Ambiq Apollo4处理器,凭借Ambiq的亚阈值功率优化技术,一次充电可连续使用长达8小时。
支持单绿色显示,分辨率为640×480,FoV 达 30°。集成了AI个人助理,并内置Google、Microsoft等第三方平台内容,支持实时语言翻译、笔记提醒、医疗保健解决方案、工作流程优化等。
并同步推出了一款iOS客户端。美国市场于2025年1月率先上市,亚太地区和欧洲市场将于2025年4月上市。
4.MOJIE
珠海莫界科技有限公司(MOJIE)推出了超轻多色AR+AI眼镜,这款眼镜以树脂衍射波导为核心,重量仅为49克,是全球最轻的双目多色智能眼镜。
该产品融合了自主研发的近眼显示系统、感知交互和量产工程,在超轻薄、抗冲击、透光率、隐私保护等方面有独特技术。
配有摄像头及Wi-Fi模块,支持指环、微手势、触碰、语音等多模态交互,实现全场景创新的AI+AR智能体验。
5.Rokid
国内厂商Rokid展示了三款AR产品,其中AR眼镜Rokid Glasses吸引了不少目光。
这款眼镜能在不影响视线的情况下,在镜片展示出清晰的虚拟界面,从而实现信息叠加显示,这意味着,镜片可以直接显示字幕、翻译内容、导航AR界面等。
在AI能力方面,Rokid Glasses整合了通义千问大模型,具备物体识别、文字翻译、数学解题等功能。
例如,它能快速计算食物卡路里含量,并即时显示;与外国友人交流时,自动翻译为文字。
据了解,Rokid Glasses未来还将支持ChatGPT、Gemini等多种大模型,用户可自行选择。
6.雷鸟创新
雷鸟创新推出了AI拍摄眼镜雷鸟V3,其与TCL合作开发的猎鹰影像系统,配合其它定制的光学镜头,可拍摄4K照片和多种格式的视频。
与此同时,整副眼镜的重量为39克,搭配充电盒后,雷鸟V3可实现30小时的续航。
雷鸟创新还与阿里通义合作,打造了适用于智能眼镜的AI大模型,缩短AI响应时间的同时提升了识别准确率。
据悉,雷鸟V3将具备AI总结播报、音乐点播、扫码支付等功能。
7.雷神科技
雷神科技在CES2025上迈出了其在智能眼镜领域的第一步,推出了三款不同技术原理的产品。
全彩阵列式光波导AI+AR智能眼镜,采用Micro OLED显示,4800万摄像头,为用户提供实时信息和沉浸式的增强现实体验,该款产品预计2025年Q1上市。
基础AR眼镜则支持150英寸巨幕投屏,搭载Hi-Res级的立体扬声器,旨在创造最沉浸视听体验,预计1月25日国内京东首发上市。
AI智能眼镜Q1正式发布,本款智能眼镜配备高通AR1 Gen1芯片和可拍摄1080P视频的防抖摄像头,值得一提的是,这款产品还搭载了AI大模型,支持AI智能伴侣。
8.影目科技
影目科技展示了旗下最新产品INMO GO2,并将推出主打AI拍摄功能的INMO X。
具体来看,INMO GO2具备多语言实时翻译、离线翻译、提词等功能。
而INMO X则集成了AI助手、高清视频拍摄等功能,支持AI计算能力和高清短视频录制,配备1600万像素的超广角摄像头,支持1080p视频录制,在视觉AI支持,可自动识别场景并优化拍摄参数。
9.星纪魅族
星纪魅族此次为听力障碍人士提供了AI眼镜StarV Air2,其将接收的语音转写后,字幕将显示在眼镜上,为听障人士生活与工作提供方便。
此外,StarV Air2还具备通话实时翻译,通话时能自动识别并翻译通话内容,并且一键生成文字记录。
10.大朋VR
大朋VR首次推出了与Ganzin合作开发的“P2 Vision”头显,此外还展示了P1 Pro Cam、P2一体机等硬件产品。
在XR创新成果上,重点在教育、娱乐、游艺街机、医疗健康四大领域。
比如,在娱乐领域重点展示了E系列PCVR,包括E4 Arc、E3S以及E4等产品;在医疗健康领域,创新医疗VR解决方案,为医疗团队配备工具进行模拟训练。
大朋VR系乐相科技旗下VR品牌,专注于元宇宙基础设施建设,产品覆盖VR一体机、PCVR、DPOS软件系统等,乐相科技曾推出Deepoon大朋虚拟现实头盔,成为国内首款完全自主研发的沉浸式虚拟现实游戏头盔,兼容市面上大部分VR游戏。
空间因“您”而变!
联系『变芯®空间』
合作沟通:请加 zr18620222480
合伙人招募:1638079312(微Q同号)
供应链接:请发至1638079312@qq.com

