产品行情
每周看点
大宗商品那些事,易小牛每周为您指点
双氧水
双氧水价格走势分析

本周国内 27.5%双氧水主要地区市场主流均价 1484 元/吨,上周均价 1464 元/吨,周环比 上涨 0.54%。
本周国内 50%双氧水主要地区市场主流均价 2910 元/吨,上周均价 2887 元/吨,周环比上 涨 0.87%。

双氧水市场行情综述
二
硫酸


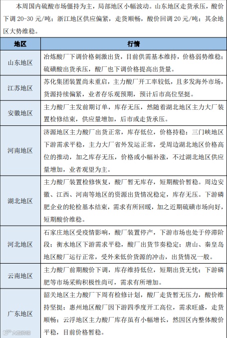
从目前酸市整体行情来看,湖北地区主力酸厂装置恢复运行后,未给市场带 来较大的影响。不过下游磷肥市场对目前国内酸价有抵触情绪,采购积极性有所下降,市场观望气氛浓厚。预计短期国内硫酸市场整体延续稳定。
三
环氧树脂


END
《2020-2021年度广化交易烧碱/纯碱/乙醇/甲醇/涂料/轮胎年度报告》,以行业开工负荷率、产能、产量、利润、进出口、库存等行业指标数据为基础,从产品入手延伸产品上下游,详尽全面的进行市场回顾总结,并结合资深分析师的经验充分分析市场的现状、解读市场变化及预测后市,帮助客户把握行业趋势,为客户判断市场提供有力依据,在投资及生产经营中提供思路和方向。
欲购相关报告,欢迎添加左方二维码微信咨询了解!
需要进化工交流群请添加客服微信,诚邀您加入化工产品、区域群,更多资源我们一起分享!
扫码体验 化工易手机端 |
会员注册 |
| 供需大厅 | |
| 行业资讯 | |
| 化工计算器 | |
| 化工企业地图 | |
| 化工指数 | |
| 产品监测报告VIP定制 |


