
*扫码立即开通!
这次油价反弹主要受人们对经济衰退情绪缓和以及能源供应担忧影响,近日鲍威尔在发布会上首次表示会考虑放慢加息脚步,缓解经济衰退担忧情绪;能源供应方面,前期拜登访沙特并未获得增产回应,加上俄罗斯对欧天然气供应减少,能源供应紧张情绪依存,推动油价抬升。

来源*:新浪财经

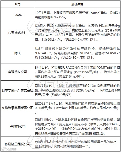
!八月的第一波涨价函请接好!

来源*:广州化工城最新消息,由广州化工交易中心编辑整合
原料涨价了,终于不用担心跌破成本价了
,从7月大宗商品走跌开始,老板们苦于原料价格暴跌已久,由于原料价格屡屡下跌,不少工厂面临“开工即亏损”的状况,干脆直接停车。亏损、倒闭的企业更是数不胜数,眼看着利润压缩,高温又要强制“放假”,想要盈利更是难上加难,此次原油涨价可谓是给老板们下了一场“及时雨”。
?需求问题难解:
本次国际油价大涨主要受商品市场情绪缓和因素影响,但大幅反弹之后,我们不要忘了终端需求疲弱的问题仍存,传统淡季加上之前的原料价格大跌,市场行情惨淡,另外,国内疫情的反复也令市场需求承压。
原油走势难料:
利空因素:美联储以及各国央行的积极加息,7月以来国际油价都呈震荡下跌的态势,加上伊朗对伊核谈判态度缓和,以及新冠疫情、猴痘疫情蔓延,限制油价上行。
利好因素:近日美联储考虑放缓加息脚步缓和了市场悲观情绪令油价有所回升,能源供应方面,俄乌冲突持续,对俄能源的制裁加上俄天然气的供应的减少,加上有知情人表示,OPEC+将考虑在9月保持石油产量不变,能源紧缺情况依旧不改。若美联储加息步伐持续放缓推测油价还有进一步上升空间。
原油价格走势受到多方面因素影响,目前情况来看,多个利好因素均支撑油价上行,但经济衰退压力仍存,各位化工老友们还需警惕市场震荡风险,后续原料价格波动风险仍大

