
广州两条地铁延伸到东莞、佛山地铁8号线衔接白云站、规划建设荔湾线、增城线、黄埔线等新型有轨电车线路.、19个轨道枢纽开建、2000公里城市轨道.....信息量太大了!
1月10日,广州市政府发布了《广州综合交通枢纽总体规划(2018-2035年)》的通知。

通知指出,广州综合交通枢纽功能和布局与我国重要中心城市的定位和建设国际性综合交通枢纽的要求仍有差距。
为了顺应国家“一带一路”的建设、粤港澳大湾区发展规划、泛珠地区经济社会发展、珠三角世界级城市群建设、以及将广州建设成为我国重要中心城市的要求,将于2035年建成全球交通枢纽。
小编梳理一番后,为大家划出通知的重点:
以主城区为核心,构建“十字+四环”客运主骨架。包括以广州中心火车站(广州站—广州东站)、广州南站、白云站为主,完善“十字型”高铁骨架,构建广佛环城际—珠三角城际新塘经白云机场至广州北站段—佛莞城际、广佛环城际、地铁11号线、环城高速公路。
2020年,基本实现距广州1000公里范围主要城市3小时内直接通达。
2035年前,广州城市轨道线路长度达到2000公里。
规划以广州为中心,与粤港澳大湾区主要城市间1小时互通的城际铁路交通圈。
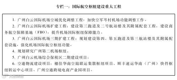
以广州白云国际机场为龙头,规划研究广州第二机场,预留通用机场,构建国际航空枢纽体系。
规划建设花莞高速、虎门二桥、南沙至中山高速、广连高速、白云机场第二高速、从埔高速、增佛高速等项目,规划研究花莞西延线,完善高速公路网络。
规划建设荔湾线、增城线、黄埔线等新型有轨电车线路,规划研究南沙、从化、番禺、白云、花都等行政区的新型有轨电车线网。
启动如意坊放射线系统工程、车陂路—新滘东路隧道等项目,提升白鹅潭经济圈、琶洲互联网创新集聚区等重点功能区市政交通基础设施水平。
结合“一江两岸三带”、南沙副中心战略引导下的城市空间结构,将航线网络往东部、南部地区拓展,促进水上巴士与城市建设相融合。
加快建设广佛环城际、佛莞城际、广佛地铁沥滘至燕岗段、广州地铁7号线西延顺德段、佛山地铁2号线,规划建设广湛高铁、广佛江珠城际等,规划研究佛山地铁8号线衔接白云站方案。
规划建设深茂铁路深圳至江门段、赣深高铁南沙支线,规划研究东北客车联络线、广州地铁22号线延伸至东莞、广州地铁5号线与东莞地铁1号线对接、广州地铁28号线支线等。
最后,我们一起来看看各交通规划的阶段性目标及规划方案:
按照建设全球交通枢纽的总要求,未来广州发展的阶段目标是2020年基本建成国际性综合交通枢纽,2035年建成全球交通枢纽。

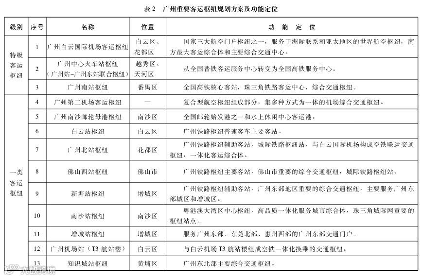
根据城市空间格局和运输需求发展,以空港、铁路枢纽为重点,汽车客运站、水运客运港、轨道交通站、公交站场为基础,梳理既有,谋划新设,合理集合各类设施,共规划布局100个客运枢纽站点。


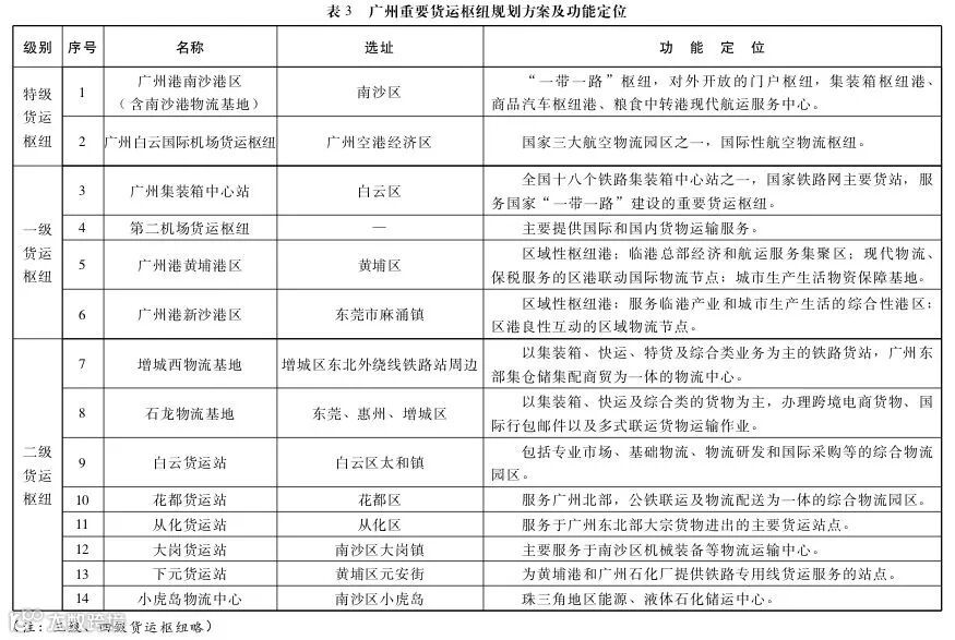
根据产业布局和交通资源条件,规划确定了64个货运枢纽站点。按照货运规模和枢纽功能,划分为五级,其中一级货运枢纽及以上层级的枢纽为大型货运枢纽,二级货运枢纽为中型货运枢纽,其他货运枢纽为小型货运枢纽。

着力提升白云机场国际航空枢纽地位,着力建设生态智慧现代空港区,着力发展临空高端产业,着力推进体制机制创新。围绕打造粤港澳大湾区世界级机场群,以广州白云国际机场为龙头,规划研究广州第二机场,预留通用机场,构建国际航空枢纽体系。

加快广州港深水航道拓宽工程、西江航道扩能升级工程等航道建设,提升船舶通过能力和航线辐射能力,进一步完善海水—水水联运。
加快建设南沙港铁路,推进海铁联运,加强内陆无水港规划建设,形成广州至长沙、昆明、成都三大无水港运输廊道。
完善集疏运公路网络,建设南中高速、广中江高速、虎门二桥、黄榄干线等公水联运通道,实现南沙港区与周边城市大型货运枢纽、主要货源点便捷高效联通。

规划形成辐射全国10个方向“四面八方、四通八达”的对外战略通道格局,强化广州枢纽在国家铁路网的功能定位和国内外服务辐射能力。

近期重点建设项目共83个,其中对外通道项目工程27个,枢纽项目工程30个,衔接项目工程26个。








来源:综合广州市政府 广州乐居 网络 版权归原作者所有


