
近日,生态环境部发布了关于征求《2020年挥发性有机物治理攻坚方案(征求意见稿)》意见的函,称为贯彻落实《国务院关于印发打赢蓝天保卫战三年行动计划的通知》(国发〔2018〕22号)有关要求,降低夏季臭氧污染影响,生态环境部组织编制了《2020年挥发性有机物治理攻坚方案(征求意见稿)》,现公开征求意见。征求意见截止时间为2020年5月27日。
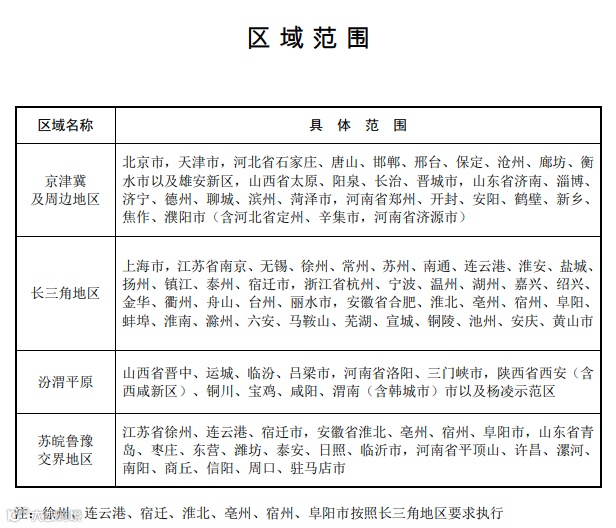
《征求意见稿》指出,当前阶段,我国面临细颗粒物(PM 2.5)污染形势依然严峻和臭氧(O 3)污染日益凸显的双重压力,特别是在夏季。O 3已成为导致部分城市空气质量超标的首要因子,京津冀及周边地区、长三角地区、汾渭平原等重点区域及苏皖鲁豫交界地区尤为突出。
坚持帮扶执法结合,有效提高监管效能
6月底前,各地对照相关标准要求,对本地区涉VOCs排放工业园区、企业集群、重点管控企业实现指导帮扶全覆盖。做好制药、化工、油墨、胶粘剂等行业标准以及VOCs无组织排放控制标准,7月1日全面实施的准备工作,帮扶指导企业加快实施达标排放改造,对于整改进度缓慢或滞后的企业,要定期通过现场指导、电话、微信、短信等方式进行提醒,确保在标准实施前完成
7月1日起,按照“双随机、一公开”模式,开展专项执法行动,对不能稳定达标排放、不满足无组织控制要求的企业,依法依规予以处罚。将实施停产检修的石化、化工、煤化工、制药、农药等企业纳入执法监管范围,重点检查启停机期间以及清洗、退料、吹扫、放空、晾晒等环节是否符合排放标准要求。
重点查处违反法律法规标准的12种行为:生产、销售和使用不符合国家或地方VOCs含量限值标准的涂料、油墨、胶粘剂、清洗剂等产品;以敞开、泄漏等与环境空气直接接触的形式储存、转移、输送、处置含VOCs物料;化工等行业使用敞口式、明流式生产设备;在不操作时开启VOCs物料反应装置进出料口、检修口、观察孔等;敞开式喷涂、晾(风)干等生产作业(大型工件除外);设备与管线组件密封点发生渗液、滴液等明显泄漏;有机废气输送管道出现臭味、漏风等感官可察觉泄漏;高浓度有机废水集输、储存和处理过程与环境空气直接接触;涉 VOCs物料(质量占比大于等于10%)的有机废气(生产工序和使用环节)不经过收集处理排放;擅自停运或不正常运行废气收集、处理设施及VOCs自动监控设施;石化、化工、有机化学原料制造、农药制造、肥料制造、炼焦、人造板、家具制造等行业中应取得排污许可证的企业无证排污;储油库、加油站人工量油。
完善监测监控体系,提高精准治理水平
加强污染源VOCs监测监控。京津冀及周边地区、长三角地区、汾渭平原要对石化、化工、包装印刷、工业涂装等行业VOCs自动监控设施建设和运行情况开展排查,达不到《固定污染源废气中非甲烷总烃排放连续监测技术指南(试行)》规范要求的及时整改。
2020年是打赢蓝天保卫战的决胜之年,扎实推进大气污染防治各项任务,全面加强VOCs综合治理,是各省市地区和各行各业必须坚定不移去贯彻和执行的理念,也是必须大力推进的艰巨任务。化工行业的绿色转型发展已经进行了多年,但成效却并不显著。如今越来越多的人开始意识到生态环境需要大家共同去保护,赚取利润也应当以环保为基础,才能真正实现长久的发展和业绩增长。
来源:化工技术
由化工707编辑整理


