
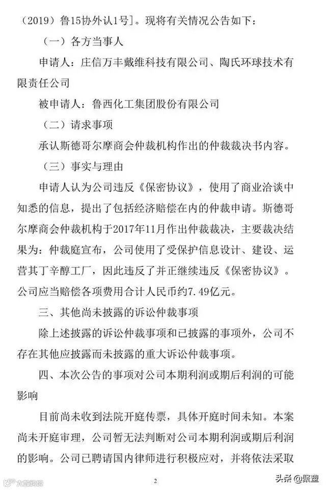
戴维和陶氏认为鲁西化工违反《保密协议》,使用了商业洽谈中知悉的信息,为此提出了包括经济赔偿在内的仲裁申请,所涉赔金达7.49亿元。



鲁西化工表示,目前尚未收到法院开庭传票,具体开庭时间未知。因本案尚未开庭审理,暂无法判断对公司本期利润或期后利润的影响。目前,鲁西化工已聘请国内律师进行积极应对,并将依法采取最有利措施维护该公司利益。
鲁西化工为何与戴维、陶氏产生商业纠纷?
而外国仲裁机构又是如何裁决的?
1、因保密协议产生纠纷,鲁西化工称所涉保密文件均为公开信息
记者查阅资料发现,鲁西化工和戴维、陶氏产生的商业纠纷还要追溯到2010年。早在2010年鲁西化工为了评估申请方低压羰基合成技术,曾与戴维、陶氏进行接触,并应戴维、陶氏要求与其签署《低压羰基合成技术不使用和保密协议》一份。
此后,鲁西化工与戴维、陶氏进行了商业洽谈。但经最终评估,鲁西化工采购了戴维、陶氏竞争对手的技术,未与其达成合作,由此产生了纠纷。戴维、陶氏认为鲁西化工违反《低压羰基合成技术不使用和保密协议》,使用了商业洽谈中知悉的信息,提出了包括经济赔偿在内的仲裁申请。

鲁西化工则认为在与戴维、陶氏商业洽谈期间,戴维、陶氏向鲁西化工展示的仅为一般商业或技术推介信息,不包含保密信息。戴维、陶氏也未能明确指出或证明其所认定的保密信息向本公司进行过展示。
据鲁西化工称,虽然戴维、陶氏宣称披露了大量的文件是保密的,但是这些文件大部分或者全部是公众广泛知晓并可以获得的信息。因此,根据《低压羰基合成技术不使用和保密协议》的条款或法律规定,该等信息也不是保密信息。
2016年10月,鲁西化工对外宣布,仲裁程序进入到证据披露阶段,鲁西化工已委托英国技术专家作为其公司在该仲裁中的专家证人,支持鲁西化工的诉求。
据网络资料显示,低压羰基现在主要有戴维合成法、三菱化成合成法、巴斯夫合成法等技术路线,各自有其优缺点和相关专利保护。至于到底是哪个竞争对手抢了戴维的生意目前还没有相关的披露。
2、斯德哥尔摩商会仲裁机构裁决:鲁西化工赔偿约7.49亿元人民币
斯德哥尔摩商会仲裁机构于2017年11月作出仲裁裁决,主要裁决结果为:仲裁庭宣布,鲁西化工使用了受保护信息设计、建设、运营其丁辛醇工厂,因此违反了并正继续违反《保密协议》。鲁西化工应当赔偿各项费用合计人民币约7.49亿元。
但对戴维、陶氏要求向鲁西化工所有四个工厂下达禁令的申请,未得到仲裁庭的支持,裁决仅对未建设的第四工厂下达禁令。
对于该仲裁结果,鲁西化工认为,仲裁过程中仲裁程序存在严重瑕疵,仲裁员存在严重的偏见,仲裁结果明显不公正。并将采取一切必要的法律措施,维护本公司及股东的合法权益,最大限度减少对公司的负面影响。

据了解,仲裁此次商业纠纷的瑞典斯德哥尔摩商会裁院(SCC)成立于1917年,是瑞典最重要的常设仲裁机构,由于瑞典的仲裁历史悠久,体制完善,因此斯德哥尔摩商会仲裁院成为受理国际经济争端的一个重要场所。
再加上瑞典的中立国地位及其完备、灵活的仲裁制度,使之逐渐成为东西方商事仲裁中心,声誉颇佳,赢得了国际商界的信任。目前,瑞典斯德哥尔摩商会仲裁院可以受理世界上任何国家当事人所提交的商事争议。随着我国对外开放的不断深入,许多涉外合同当事人选择其作为解决其争议的仲裁机构。
3、鲁西化工业绩增长势态,再陷风波能否顺利归来

鲁西化工位于山东聊城,涵盖煤化工、盐化工、氟化工、硅化工、化工新材料等,年产化工产品830万吨,产品除国内销售外,还远销欧美及东南亚等国家和地区。其2018年年度业绩预告显示,其2018年年度业绩预增48.72%-64.11%。
在近几年来的良好发展态势下,对于鲁西集团来说,此次陷入的风波将会是一次严峻的挑战。关于本案件,鲁西化工使用了受保护信息设计、建设、运营其丁辛醇工厂,是否真正违反了并正继续违反《保密协议》?鲁西化工应当赔偿各项费用吗?你站哪边?


