
一纸环保禁令下达,汽车零部件供应商舍弗勒唯一的滚针供应商停产。舍弗勒表示:滚针断供,将造成49家整车厂、200多个车型停产,上汽通用凯迪拉克和别克品牌首当其冲,包括如凯迪拉克ATS、XT5和CT6、以及别克新君威、新君越、新GL8等车型,预计损失达3000亿人民币……
而滚针一旦出现问题,则可导致自动变速箱爆裂等安全事故。
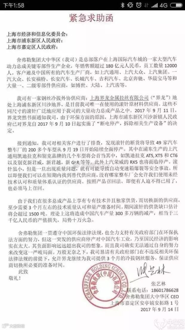
舍弗勒大中华区CEO 张艺林博士向上海市经信委、浦东新区政府和嘉定区政府求援,希望为其上游钢丝冷拔外协供应商界龙的环保事宜网开一面。
“十万火急”!舍弗勒请求政府“网开一面”
据牛车网9月18日报道,著名德国发动机、变速箱供应商舍弗勒集团(以下简称“舍弗勒”)在华工厂因将被迫停产,写信求助上海市相关政府部门。舍弗勒一旦停产,将会导致49家汽车整车厂的200多个车型从9月19日开始陆续全面停产,其中包括凯迪拉克ATS/XT5/CT6、新君威、新君越、新GL8、上汽荣威RX5等热门车型。
而舍弗勒面临停产的原因在于其上游唯一的滚针供应商遇到了“环保停产”问题。
据了解,因环保原因,为舍弗勒提供滚针的上游厂家上海界龙金属拉丝有限公司(以下简称“界龙”)被上海市浦东新区川沙新镇人民政府自9月10日起实施“断电停产,拆除相关生产设备”的决定。界龙因断电无法生产,意味着舍弗勒滚针材料供应不足,这将导致舍弗勒所生产的自动变速箱将不得不停止向各大汽车厂商供应。也就是说,部分消费者可能无法如期提车。

据《紧急求助函》,“舍弗勒滚针断货将导致49家汽车整车厂的200多个车型从9月19日开始陆续全面停产。其中在浦东生产的上汽通用凯迪拉克和别克品牌首当其冲,包括如凯迪拉克ATS、XT5和CT6、以及别克新君威、新君越、新GL8等车型。上汽荣威RX 5也将面临停产。”而滚针一旦出现问题,则可导致自动变速箱爆裂等安全事故。
而由于短时间内很难找替代供应商,且新的供应商需要经过技术认可和质量体系认证,舍弗勒可能需要3个月时间寻找并更换供应商。在这三个月时间,滚针供货缺口估计将超过1500吨,理论上将造成300多万辆减产,产值损失相当于3000亿人民币。《紧急求助函》用了“十万火急”来形容。
舍弗勒最后表示:一贯遵守中国环保法律法规,也全力支持有关政府部门在环保执法方面的努力,但这一突发的供应商停产对中国汽车工业,乃至国民经济的影响实在太大。其负面影响超出我司的想象。
不过,国君汽车王炎学发布研报称:
通过对舍佛勒替代供应商和生产部门调研了解,上汽集团已经开展全面零部件排查,目前看有充足备货可延续到10月底,并不会影响产能,如果需要,后续供应商调整也是完全来得及。
汽车厂家对这类事件有足够丰富经验,日本大地震时也没有影响到整个行业的产能(全球发动机用ECT主供应商瑞萨电子主要工厂受损),只是短暂影响个别车型,本次事件影响力远远低于日本大地震级别,并且不排除有夸大施压的倾向。
百年德企舍弗勒:全球轴承领导企业,深耕中国20余年
舍弗勒集团是一家来自德国的家族企业,其名称来自于其创始人乔治·舍弗勒(Georg Schaeffler)博士的姓氏。舍弗勒集团是全球范围内生产滚动轴承和直线运动产品的领导企业,也是汽车制造业中极富声誉的供应商之一。通过三个知名品牌INA、FAG和LUK,舍弗勒集团积极活跃在汽车制造、工业制造和航空航天领域。
据舍弗勒大中华区官网的介绍,舍弗勒集团是全球领先的综合性汽车和工业产品供应商,提供高精密的发动机、变速箱及底盘部件和系统,以及滚动轴承和滑动轴承解决方案。舍弗勒在全球拥有超过87,900 名员工,在50个国家设有约170家分支机构,形成一个集生产基地、研发中心、销售公司于一体的全球性网络。

舍弗勒2016年销售收入133亿,增长3.4%,自由现金流翻倍息,税前利润增长12.7%,固定投资增加1.21亿欧元,员工数增加2500人。
从全球各区域来看,舍弗勒欧洲业务微增1.8%,北美与2015年持平。亚太区表现略好,增幅4.7%。舍弗勒大中华地区由于车市的持续增长以及成功运营,去年营收同比增加13.3%。
自1995年进入中国市场以来,舍弗勒大中华区现拥有员工1.2万余名,1个研发中心,8座工厂,22个销售办事处。20多年来,舍弗勒已成为中国汽车和工业领域重要的供应商和合作伙伴。
舍弗勒的客户遍及中国所有的汽车生产厂商,如上海通用、上汽大众、上汽集团、一汽大众、长安福特、长安汽车、长城汽车、吉利汽车、北京奔驰、华晨宝马等,以及大量一、二级零部件供应商,如博世、大陆、上汽齿等。
据《汽车公社》,此次断供的上海界龙金属拉丝有限公司成立于1993年,地处浦东新区川沙地区,从事金属拉丝,从事货物与技术的进出口业务。据《紧急求助函》介绍,是舍弗勒唯一的滚针供应商,但于9月10日被浦东新区川沙新镇人民政府实施了“断电停产,拆除相关生产设备”的决定,从而可能引发上文的一系列连锁反应。

上海界龙金属拉丝公司向《汽车公社》确切表示:“已经关停了,也不会搬到其他地方去,就是关停。”
去年中国汽车产销创历史新高
受行业内生需求拉动,消费升级和购置税优惠政策等因素促进,2016年中国汽车产销创历史新高,全年产销量分别为2811.9万辆和2802.8万辆,同比分别增长14.5%和13.7%,增幅比上年分别提升11.2个百分点和9.0个百分点。其中商用车产销同比增8.0%和5.8%,结束2014年以来连续两年下降的趋势。

2016年乘用车销量2437.7 万辆,其中自主品牌乘用车销量1052.9万辆,增长 20.5%,增幅大于乘用车总体增速,市场占有率也由2015年的41.14%增长到2016年的43.20%。自主品牌乘用车产品质量稳步提升,并逐步建立研发流程、标准和体系,获得市场认可,尤其是各大自主车厂热销SUV车型带动了整体销量提升。据中汽协数据统计,2016年 SUV 销量前10中自主品牌占据6席。

中国产业发展研究网预计,2017年全球汽车销量稳健增长,中国依旧为全球市场主要增量来源。预计2017年中国汽车销量2981万辆(+7.6%),其中乘用车销量2610万辆(+8.1%),SUV销量1042万辆(+18%)。

据产业发展研究网,2016年,我国城镇居民每百户车辆保有量为30,而日本在2014年就达到了每百户138辆的保有量。因此,我国与发达国家相比,仍有提升空间,预计我国车辆行业的发展仍将持续利好上游汽车零配件产业。
2015年5月18日,国务院印发《中国制造2025》的通知,其中汽车被归类为十大“大力推送重点领域突破发展”之一;2015年4 月中国财政部等部委联合发布《关于2016-2020年新能源汽车推广应用财政支持政策的通知》,指出“2016年至2020年,中国将继续实施新能源汽车推广应用补助政策,以保持政策连续性,加大支持力度,以此推广新能源汽车应用,促进节能减排。”2016年10月26日,中国汽车工程学会组织逾500位行业专家研究编制的《节能与新能源汽车技术路线图》正式对外发布,描绘了我国汽车产业技术未来15年发展蓝图,未来汽车产业的产品发展新方向是节能汽车、新能源汽车、智能网联汽车;技术趋势是低碳化、信息化和智能化。
2017年9月9日,工信部副部长表示,政府部门正在研究制定停止生产和销售燃油汽车的时间表。但这项工作目前仍没有具体的时间表和路线图。与此同时,科技部表示正在加速推进燃料电池技术的商业化试点。该技术被政府视为对重型车辆电动化的重要技术路径之一,也是促进中国实现全面“禁燃”的有力保障。


