

日前,江西省安监局办公室下发“关于注销部分危险化学品生产企业安全生产许可证及督促申报延期换证工作的通知”。
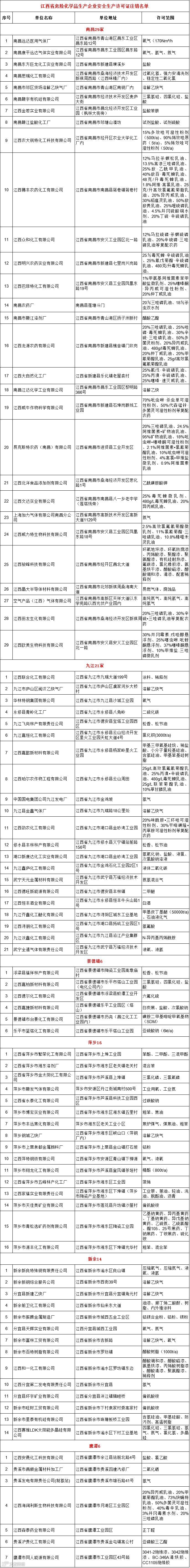
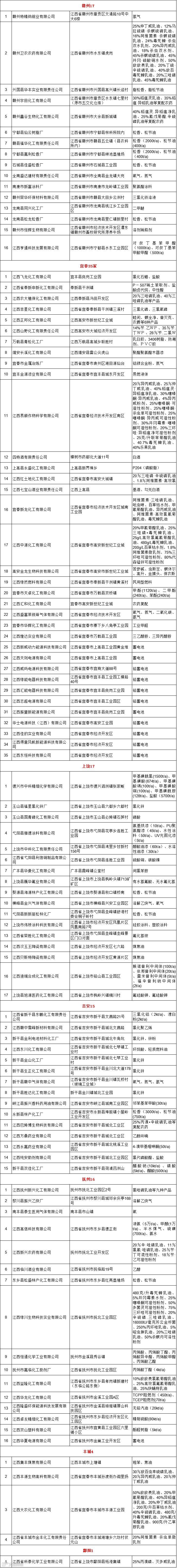
目前,江西全省部分化工企业因关停、转产、搬迁、产品不属于《危险化学品目录》(2015版)等原因已经终止危险化学品生产活动,根据《安全生产许可证条例》、《危险化学品生产企业安全生产许可证实施办法》(国家安监总局令第41号)及相关文件的有关规定,江西省安监局在整理汇总各地注销企业意见的基础上,决定对全省197家企业的危险化学品生产许可证予以注销。


请各地安监部门按照属地监管的原则,对注销证号的企业采取相应的监管措施:
(一)对停产、转产、关闭企业,要督促其对危险化学品生产装置拆除,并采取有效到位的安全措施,对管道、储罐等设备中剩余危险化学品物料要进行彻底清除和置换,清除和置换工作要有安全防范措施和预案,防范发生次生事故。
(二)对安全生产条件差、存在淘汰落后工艺、存在重大安全隐患且整改无望的企业,要坚决提请地方政府予以关闭,并通报相关部门,加强联合执法,确保关闭到位,杜绝死灰复燃。
(三)对被注销的企业发现有生产危险化学品行为的,一律视为严重的非法违法生产行为,实施严厉打击,并依法追究相关人员的法律责任。
来源:江西安监


