提示:点击↑上方"广州化工城最新消息"关注我!
2018年,国内多个省份将继续推进环保督查工作,重点停产、搬迁和整改“散乱污”工业企业,致力于区域环境质量改善和生态文明制度改革的推进。

广 东 省

近日,广东将排查摸清全省“散乱污”工业企业(场所)底数,并按照停产关闭、整合搬迁、整改提升等方式实施分类整治。并编制了《广东省“散乱污”工业企业(场所)综合整治工作方案(征求意见稿)》,以下为节选:
散:不符合当地产业布局规划,没有按要求进驻工业园区的规模以下工业企业(场所)。
乱:不符合国家或省产业政策,应办而未办理相关审批或登记手续的工业企业,存在于居民集中区的企业、工业摊点、工业小作坊。
污:依法应安装污染治理设施而未安装或污染治理设施不完备,不能实现稳定达标排放的工业企业(场所)。
全面排查摸清全省“散乱污”工业企业(场所)底数,按照停产关闭、整合搬迁、整改提升的方式实施分类整治。2019年9月底前基本完成全省“散乱污”企业(场所)综合整治工作。

停产关闭一批
对不符合国家或省产业政策,依法应办理而未办理相关审批或登记手续,违法排污严重的工业企业(场所),达到法律规定应停产、停业、关闭情节的,坚决依法查处。

整合搬迁一批
对于达不到停产、关闭条件,但符合国家和省产业政策、不符合当地产业布局规划、未进驻工业园区的规模以下且长期污染环境的工业企业(场所),应加强排污监管,经当地政府综合评估,整合后可以达到相关管理要求的,应依法限期整合搬迁进驻园区,并依法办理审批或登记等手续。

整改提升一批
对符合国家和省产业政策、符合当地产业布局规划、依法可以补办相关审批或登记手续的,达不到停产、关闭条件且未列入整合搬迁的工业企业(场所),应加强排污监管,依法限期整改,并按照程序补办相关审批或登记手续,纳入日常监管范围。

排查摸底阶段(2018年5月10日-6月30日)
全面摸查工作应于2018年6月底前完成,“散乱污”工业企业(场所)分类处置完整清单,于7月10日前报送省对应的责任部门。

清理整治阶段(2018年7月1日-2019年9月30日)
每季度完成率不低于全部整治任务的20%,2019年9月底前基本完成全省“散乱污”工业企业(场所)综合整治工作。各地每季度第一个月10日前,向省对应的责任部门报送“散乱污”工业企业(场所)综合整治阶段性总结、汇总表和进展情况清单。

总结复查阶段(2019年10月1日-12月31日)
各地应于2019年10月30日前上报“散乱污”企业综合整治工作总结。各地要持续巩固整治成果,对“散乱污”工业企业(场所)综合整治情况进行复查,做到发现一起坚决取缔一起。

省环境保护厅将会同省直有关部门对各地“散乱污”工业企业(场所)综合整治整体情况进行核查,并形成专题报告报省政府。
江 苏 省
近日,江苏省省级环保督察已经开始,组建了3个省环境保护督察组,相继完成进驻。江苏灌南县更是要求化工园区所有企业一律停产整治!

1、重点了解市级党委和政府环境保护重大决策部署贯彻落实情况、环境保护重点任务推进情况、区域环境质量改善情况、生态文明制度改革推进情况、突出环境问题及处理情况和环境保护责任落实情况等内容。
2、重点盯住中央高度关注、群众反映强烈、社会影响恶劣的突出环境问题及其处理情况。
3、重点检查环境质量呈现恶化趋势的区域流域及整治情况。
4、重点督办人民群众反映的身边环境问题的立行立改情况。
5、重点督察地方党委和政府及其有关部门环保不作为、乱作为情况。
山 东 省

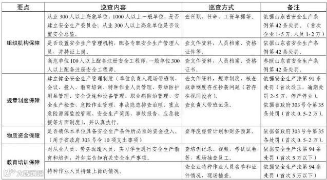
5月,山东省各巡查组将进驻淄博、东营、泰安、临沂4市开展巡查。在巡查基础上,山东省将采取“1+28”安全生产整治模式。
山东省安全生产巡查企业方面
重点事项清单

湖 北 省
湖北省环保督察在全省持续,对不符合环保要求的企业坚决关停、拆除!
2018年第一批省级环境保护督察工作全面启动,已组建4个省级环境保护督察组,分别负责对黄石市、十堰市、咸宁市、恩施州等4个市(州)开展环境保护督察工作。
目前,4个省级环境保护督察组已全部完成督察进驻。面临如此严格环保安监风暴,摆在化工、化纤、纺织、印染等制造型企业面前的只有两条路:一是早日完成转型升级;二是抱团取暖,并想办法进入园区。

甘 肃 省
甘肃省环保厅于5月2日召开党组会专题研究部署环保工作。

审议了《关于加大环境违法行为查处打击力度工作方案》,将通过典型案例通报、开展明察暗访、加大公开曝光力度、加强监督问责等一系列措施,进一步加强环境执法,严肃查处各种环境违法违规行为。
来源:网络


