
山东省政府安委会将组织4个安全生产巡查组,分别于3月份对济南、青岛、烟台、济宁4市政府,5月份对淄博、东营、泰安、临沂4市政府进行安全生产巡查。

目前,山东省委省政府已经部署2018年安全生产工作,山东省安监局根据部署专门制定2018年省安监局重点工作,任务配档表,将省委省政府部署的工作任务细化成为170项具体工作,逐一明确了工作目标,完成时限和责任单位,一项一项的抓落实,确保省委省政府部署的各项工作任务落到实处,见到实效。
同时,省政府安委会近日将派出4个巡查组,3月份完成对济南、青岛、烟台、济宁4个市的巡查,5月份完成对淄博、东营、泰安、临沂4个市的巡查;71个行业门类的风险管控和隐患排查工作5月底前也将建立起山东地方标准。
如何巡查?
有哪些是巡查的重点?
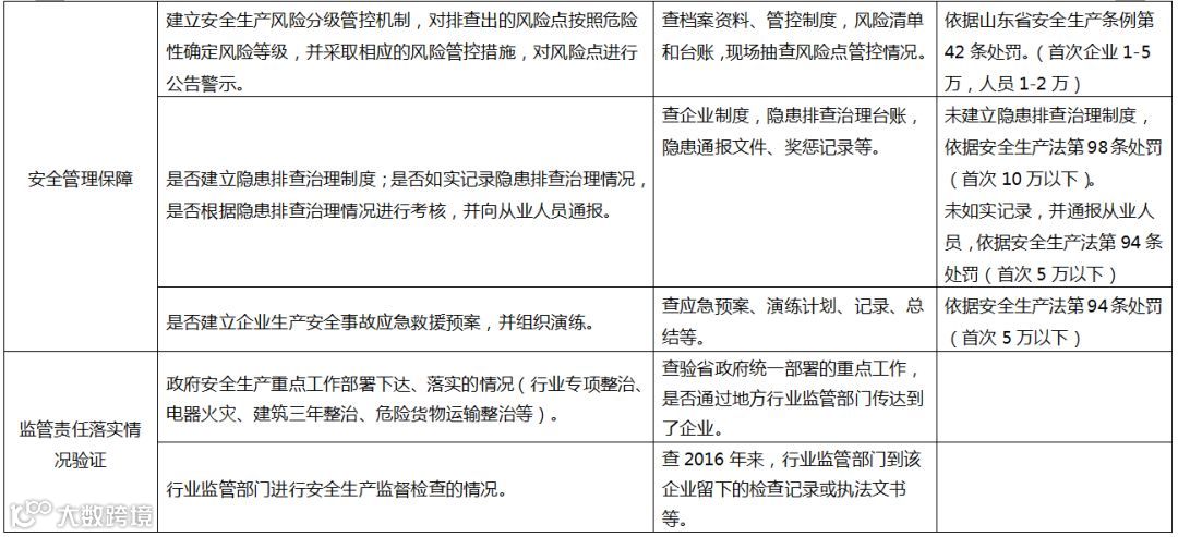
山东省安全生产巡查重点事项清单(企业层面)
山东省2018年安全生产巡查工作实施方案
山东省安全生产巡查重点
12项清单
(企业层面)


山东省2018年安全生产巡查
工作实施方案
按照《山东省安全生产巡查工作制度》,综合考虑国务院安委会将于下半年对山东省进行再次巡查,同时督促上合组织青岛峰会期间安全生产工作措施落实,省政府安委会拟定于今年3月份、5月份对全省部分市级政府分两次组织安全生产巡查,完成巡查工作第一轮全覆盖。
❶ 巡查对象。
2018年3月份,巡查济南、青岛、烟台、济宁4个市,5月份,巡查淄博、东营、泰安、临沂4个市。巡查工作覆盖所有县(市、区),延伸巡查部分乡镇,抽查部分企业、单位。
❷ 巡查组织。
省政府安委会组织4个巡查组,拟请省国土资源厅、省水利厅、省海洋渔业厅、省安监局负责同志分别带队。
每个巡查组不超过10人(巡查济南、青岛时可控制在12人以内),设组长1名,由各带队厅局的领导干部担任;副组长1名,由现职正处级干部担任,成员抽调省直机关相关部门人员组成。根据工作需要抽调专家若干名参加。
❸ 巡查时间。
对各市巡查时间原则上为1个月。对存在重大安全生产问题的,可以适当延长,必要时开展巡查“回头看”,相关工作安排按程序另行报批。
2016年以来安全生产工作措施落实情况:
1.强化政治自觉和责任自觉,认真贯彻落实党中央、国务院和省委、省政府关于安全生产工作的重要决策部署情况;
2.认真落实“党政同责、一岗双责、齐抓共管、失职追责”要求,健全完善安全生产责任制,严格责任追究情况;
3.切实履行政府属地安全监管职责,强化安全生产措施落实和工作保障情况;
4.贯彻落实《中共山东省委 山东省人民政府关于深入推进安全生产领域改革发展的实施意见》情况;
5.贯彻落实中共中央办公厅、国务院办公厅《关于推进城市安全发展的意见》情况;
6.执行安全生产相关法律法规和标准,推进依法治理,深入开展安全生产执法检查情况;
7.党中央、国务院和省委、省政府及省政府安委会高度关注,群众反映强烈、社会影响大的突出安全问题及其处理情况;
8.上合组织青岛峰会期间安全生产工作部署落实情况;
9.推进风险分级管控和隐患排查治理双重预防机制建设的情况;
10.省委、省政府及省政府安委会部署的其他安全生产重点工作落实情况。
按照《安全生产巡查工作流程》,做好组织准备、进驻实施、巡查报告、巡查反馈、问题处置、整改落实和成果运用等各环节工作,切实提高巡查工作的规范化、制度化、科学化水平。
本年度巡查过的市,巡查内容和年度考核细则重复的部分,年底不再重复考核,以巡查确定的结果为准。
各巡查组在地方工作1个月时间,以查问题、促整改为主要任务,着重检查各市贯彻落实省委省政府关于安全生产工作的重要决策部署、安全生产责任体系建设、属地安全监管职责落实、推进依法治安、双重预防机制建设、上合组织峰会期间安全生产工作部署落实等情况,并对县(市、区)政府、乡镇政府及企业进行延伸检查。
立足于通过巡查,查找安全生产工作中存在的薄弱环节,总结推广好的经验,推动安全生产工作措施落实到基层,落实到企业。

各巡查组通过调研走访、列席会议,调阅档案文件、受理来信来电、召开座谈会、抽查企业等方式,全方位、多渠道查验各市安全生产工作落实情况。
同时,畅通信访渠道,在被巡查市广播电视、报纸、网络等新闻媒体公布巡查举报电话、电子信箱以及邮政信箱,受理安全生产方面的来信、来电,接受社会监督。对发现的安全生产方面的问题线索和掌握的重大隐患,实地暗访核查,并移交有关部门依法处理。
巡查正在进行中...

3月12日,省政府安全生产巡查组来到济宁高新区巡查企业安全生产工作。
检查中,巡查组一行实地查看了高新区巴斯夫浩珂(中国)有限公司、莱尼电气系统(济宁)有限公司、山推工程机械股份有限公司、山东永胜建设集团有限公司4家企业。
巡查组首先听取了企业简介及安全生产工作开展情况汇报,通过座谈、查阅档案资料、现场查看安全基础设施等多种方式,全面巡查了企业安全生产主体责任及职业病防治主体责任落实情况。
巡查组对高新区安全生产工作部署落实情况给予了充分肯定,希望此次受检查的各企业要进一步推进风险分级管控、隐患排查治理双体系建设、信息化建设和应急救援能力建设,认真排查治理各类安全生产风险和隐患,加强组织机构和规章制度保障,及时消除生产过程中存在的安全隐患,全面落实安全生产主体责任,确保山东省安全生产形势持续平稳。

3月13日至14日,省政府安全生产巡查企业组对兖州区企业开展安全生产督查巡查。
省巡查企业组先后对明升新材料有限公司、太阳纸业有限公司、益海嘉里粮油工业有限公司、联诚机密制造有限公司和兖矿集团兴隆庄煤矿进行检查,听取了企业安全生产工作情况汇报,查阅了企业迎巡资料,并对生产一线进行现场查看。

3月20日起,省政府安全生产巡查组还将对兖州区政府层面、镇街层面和部门层面安全生产工作开展巡查督查。
兖州区安监局将以此次巡查企业为契机,全力做好各项迎查准备工作,并严格督促相关企业对巡查组指出的问题和提出的意见迅速行动、立即整改,以更加严密的监管、更加有力的措施,切实把安全生产各项措施落到实处,为全区深入展开新旧动能转换重大工程和安全生产形势稳定创造良好的环境。


