

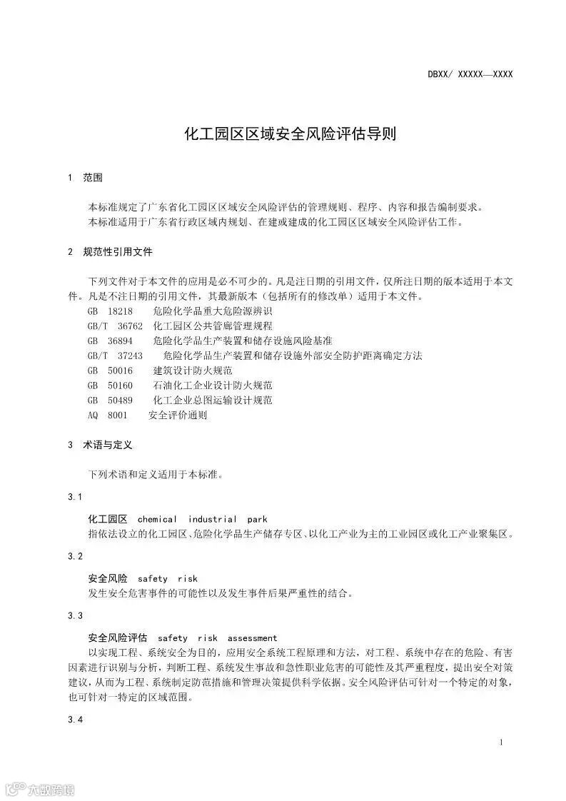
6月4日,广东省应急管理厅官网发布《化工园区区域安全风险评估导则》(征求意见稿)(以下简称“征求意见稿”)。
征求意见稿明确提到,化工园区至少每3年进行一次区域安全风险评估。值得注意的是,当化工园区出现产业规划改变、危险化学品重大危险源数量发生明显变化、地质条件变化、发生区域性重大或特别重大生产安全事故等情况时,该化工园区必须重新进行区域安全风险评估。































(来源:广东省应急管理厅,如有侵权请联系删除)

广州化工城最新消息

6月4日,广东省应急管理厅官网发布《化工园区区域安全风险评估导则》(征求意见稿)(以下简称“征求意见稿”)。
征求意见稿明确提到,化工园区至少每3年进行一次区域安全风险评估。值得注意的是,当化工园区出现产业规划改变、危险化学品重大危险源数量发生明显变化、地质条件变化、发生区域性重大或特别重大生产安全事故等情况时,该化工园区必须重新进行区域安全风险评估。































(来源:广东省应急管理厅,如有侵权请联系删除)
