
病毒的爆发让今年全球经济发展增添了众多不确定性。而目前最值得化工人关注的是,疫情爆发地区,医疗条件较差、死亡率最高的伊朗。
伊朗疫情危险在于,其仍未准确找到传染源,一旦疫情控制不住,向中东蔓延,那么全球的油罐子将大受打击!
全球油罐子“着火”了!要警惕新一轮的石油危机!石油作为重要的化工生产原料,一旦供应大幅减少,作为石油进口国的我国,化工制造业将遭受重击!


△伊朗堪称亚欧大陆心脏
据报道,伊朗方面26日报告,在过去的24小时内,新增44例新冠肺炎确诊病例,新增4例死亡病例,累计死亡病例19例,确诊病例139例。

死亡率高达13.67%,死亡率全球第一,是全球平均值的几十倍。简直沦为人间地狱。
从2月19日,伊朗确诊首例新冠感染病例,到25日,伊朗卫生副部长Iraj Harirchi确诊感染新冠病毒,而就在前一天,他出席了有关疫情的新闻发布会和电视访谈,多次咳嗽擦汗,全程未戴口罩。当天稍晚,伊朗国会议员马哈默德萨德吉也宣布确诊再到26日确诊139例,每日都有死亡病例,伊朗疫情传播速度之快,也是让人始料未及的。
尽管伊朗疫情已经处于爆发期,但伊朗官方指出,伊朗不会停工停学。这一举措更是加剧了全球对中东地区疫情爆发的忧虑。

伊朗国家由于长期的战争及经济影响,医疗本就不那么发达,然而,美国在此时仍高举制裁大棒,禁止向伊朗出口药物。
美国《新闻周刊》网站2月24日发表文章称,美国的制裁机制已严重影响伊朗人民获得“保命”医疗物资的能力,并很可能阻碍伊朗有效应对新冠肺炎疫情。
△美国《新闻周刊》网站报道截图
疫情蔓延的中东,
没有一个国家能抵抗流行病!
目前,疫情已随着伊朗的疫情爆发逐步蔓延到中东地区。

尤为值得注意的是,根据2019年10月发布的《全球卫生安全指数》,埃及、伊朗和伊拉克均未达到平均分,其中伊拉克在195个国家中排名167,伊朗排在97位,历经多年战乱的叙利亚和也门都位于排名最低的10个国家之列。 报告特别强调:中东没有一个国家完全准备好应对流行病(epidemics)或大流行病(pandemics)。
当前,原油市场对疫情的影响,还主要逻辑集中在需求端,也就是需求减少,油价下跌。面对全球疫情蔓延导致的原油需求低迷,欧佩克成员国正考虑深化减产,如果协商成功,原油日产量将减产30万桶。
然而,疫情一旦传播至中东其他重要石油生产国,比如在沙特、伊拉克、阿联酋大规模暴发,所在国势必会采取措施,限制人员流动,对当地的工业生产、经济活动以及石油开采和加工造成影响,从而减少国际石油的供应,油市缺口将难以弥补。

中东是全球的油罐子,在全球原油出口中占据重要位置。关于中东原油供应对中国的影响,中东石油占中国石油进口的40%至50%之间,依赖程度较高,中东疫情一旦失控,将会对中国的石油进口产生冲击。

△图片来源:卓创资讯
在多米诺牌效应下,中东疫情的加剧可能会打破某种协议平衡,各方势力乘虚加入,不排除中东格局面临洗牌。
届时,原油供给必定受到冲击,严重时甚至会爆发新一轮石油危机。一旦中东矛盾在疫情扩散下深化激发,全球经济都势必受到影响。
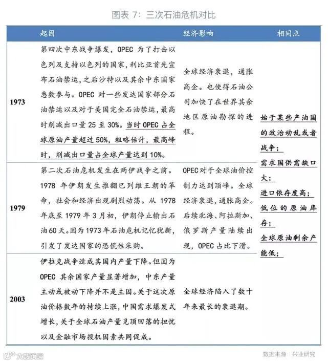
这不是危言耸听,大家可以看看二战以来1973年、1979年以及2003年爆发的石油危机对全球经济的影响——均是全球经济衰退!

化工人都知道,原油与化工有着牵一发而动全身的关系。而目前我国原油这一重要的化工原料又高度依赖着进口,中东石油危机一旦爆发,加上全国化工业遭受1个月停摆,今年化工制造将遭受重击!

一波未平,一波又起。
化工业今年面临的考验不仅是疫情重压下企业资金流动的考验、警惕新一轮石油危机的考验,还有新一轮最严危化品安全整治的重大考验。
近日,中共中央办公厅、国务院办公厅印发了《关于全面加强危险化学品安全生产工作的意见》,并发出通知,要求各地区各部门结合实际认真贯彻落实。

《关于全面加强危险化学品安全生产工作的意见》重点内容如下:
对危险化学品企业、化工园区或化工集中区(以下简称化工园区),组织实施精准化安全风险排查评估,分类建立完善安全风险数据库和信息管理系统,区分“红、橙、黄、蓝”四级安全风险,突出一、二级重大危险源和有毒有害、易燃易爆化工企业,按照“一企一策”、“一园一策”原则,实施最严格的治理整顿。制定实施方案,深入组织开展危险化学品安全三年提升行动。
全面开展废弃危险化学品等危险废物(以下简称危险废物)排查,对属性不明的固体废物进行鉴别鉴定,重点整治化工园区、化工企业、危险化学品单位等可能存在的违规堆存、随意倾倒、私自填埋危险废物等问题,确保危险废物贮存、运输、处置安全。
伊朗紧扼石油运输咽喉!
化工业今年不太平!
疫情导致本就资金链紧张的中小企业摇摇欲坠。如今复工也因企业员工返程问题,造成员工短缺,供应商未完全复工未能完全复产。
倘若再加上中东疫情失控,(特别提醒一下,伊朗又紧扼霍尔木兹海峡的“咽喉”,如果疫情导致伊朗失控,最起码原油运输很容易受到影响。)石油供应冲击,那么今年化工制造业将面临原料紧缺,产品频繁缺货等问题。全球经济衰退,通货膨胀,经济将遭受重大打击。
疫情下,人类命运是紧密相连的。真心希望全球各国能携手攻克难关。


