涨声一片!复工归来!
化工市场全数涨嗨!
最近的朋友圈是这样的:
说“涨价”个这词,现在太俗了!
应该说“恭喜您,您选择的产品已经升值了!!!
不要赌明天的价格了,随便涨一点
你都难以接受,买货无技巧,全凭买的早
前怕狼 后怕虎 一呆就是一上午
放心买 大胆采 犹豫一下涨一百

涨嗨了!巴斯夫、陶氏等大厂继续涨价!
前有延迟交货,后有涨价跟进。
化工市场涨价幅度完全超乎市场预期!
巴斯夫、陶氏、帝斯曼等大厂纷纷带头持续涨价!
▶▶▶巴斯夫:旗下化工品全线调涨!最高涨3086元/吨!
全球化工大哥巴斯夫在生产受损,物流受阻等各种原因下,已经开启了旗下化工品的全线涨价大门!
▷MDI
自2021年2月15日或合同允许时间起,巴斯夫公司将提高Lupranate 聚合MDI产品和聚合MDI混合物的价格,涨幅为0.20美元/磅(折合人民币约3086元/吨);巴斯夫公司还将提高Lupranate 纯MDI产品和纯MDI混合物的价格,涨幅为0.10美元/磅(折合人民币约1543元/吨)。
▷TDI、多元醇
自2021年2月15日起生效,或在合同允许的情况下,巴斯夫公司将所有Lupranate®TDI产品的价格提高0.11美元/磅(折合人民币约1697元/吨),所有Pluracol®多元醇产品的价格提高0.14美元/磅(折合人民币约1697元/吨)。
▷可生物降解化合物ecovio®
2月16日,巴斯夫宣布调涨其经认证的可生物降解化合物ecovio®在欧洲的价格:
ecovio® F:+350欧元/吨(折合人民币约2725元/吨,下同)
ecovio® M:+350欧元/吨
ecovio® T::+ 350欧元/吨
▶▶▶陶氏:装置停产影响或超预期!
陶氏化学位于美国墨西哥湾沿岸地区的部分生产装置已关停,但该公司未具体说明。陶氏在墨西哥湾沿岸地区的业务包括位于德克萨斯州弗里波特的联合装置,其包括三套产能合计达320万吨/年的裂解装置,两套产能合计达55.2万吨/年的低密度聚乙烯装置和18.6万吨/年的高密度聚乙烯装置。陶氏在得克萨斯州锡德里夫特的联合装置包括49万吨/年的LLDPE装置和39万吨/年的高密度聚乙烯装置。陶氏在2月16日的一封信中告诉南美客户,该公司正在评估霜冻对聚乙烯装置的影响。公司称:“我们知道我们供应各种产品的能力可能受到影响。”
2月18日宣布位于得克萨斯州迪尔帕克、弗里波特、德克萨斯城和贝波特以及路易斯安那州哈恩维尔和肯塔基州路易斯维尔的多种中间化学品生产遭遇不可抗力。产品包括醋酸乙烯单体(VAM)、甲基丙烯酸甲酯(MMA)、冰川甲基丙烯酸(GMAA)、甲基丙烯酸丁酯(BMA)、甲基丙烯酸缩水甘油酯(GMA)、丙烯酸2-乙基己酯(2EHA)、丙烯酸丁酯(BA)等。
自2021年2月15日起或合同允许时间起,陶氏化学公司将代表其自身及其适用的合并子公司提高北美地区所有等级和包装类型的以下MDI产品的价格,涨幅如下:(折合人民币约2725元/吨)

自2021年2月15日或合同允许时间起,陶氏化学公司将代表其自身及其适用的合并子公司提高北美所有等级和包装类型的以下多元醇产品,涨幅如下:(折合人民币约1543元/吨)。

▶▶▶帝斯曼:调涨15%
2月15日,皇家帝斯曼宣布将其Dyneema®和Trosar™ ÙHMWPE产品的全球价格平均上调15%,自2021年3月1日起生效。
▶▶▶塞拉尼:调涨1000元/吨
2月1日,塞拉尼斯宣布调涨LCP液晶聚合物在亚洲的价格,调涨1美元/kg,自2021年3月1日起生效。
原料持续疯涨!单日暴涨2250元!
年后这波开门红,可谓让化工人猝不及防。
一睁眼就涨到另一个价格了!
▶▶▶双酚A:单日暴涨2250元/吨!
环氧树脂产业链自从突破2万大关,这价格就涨到脱缰了。不到几天,价格已经逼近3万。这,买到的都偷笑了吧。几天回报率近50%!

*环氧树脂产业链价格表
下游紧急涨价!市场一单一议!
在经济复苏+化工顺周期+疫苗普及+供应链受损共同影响下,节后回来,各类材料陷入了疯狂的涨价中。A股中,能源、化工板块跳涨惊人。


在市场火爆下,很多原材料涨幅已经超过了20%。不少公司决定采用一单一议,即时询价模式。

全面迎涨!你心动了吗?
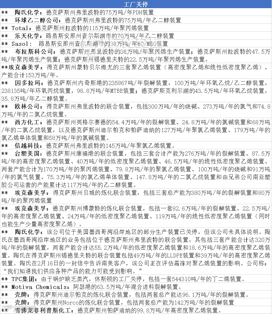
附:工厂停产装置清单


内容来源:涂料采购网、中宇资讯、央视财经、金融界、广化交易中心等


