
据河北省卫健委网站消息,自2021年1月11日起,邢台南宫市青年街清旺胡同、凤岗街道东胡居委会北小街调整为中风险地区。
全国多地倡议就地过年!春节期间“非必要不返乡”。相关货运物流公司也在结合本司情况以及疫情情况,发布了最新的货运截单时间。
紧急通知!封城!76个地区告急!
近段时间,全国多地出现零星散发病例。个别地区突发聚集性疫情,有人确诊前和朋友聚餐导致聚集性传播。还有1传33、1传27的超级传播现象,表明疫情形势依然严峻复杂。
目前全国有1个高风险地区,在河北;75个中风险地区,其中8个在北京、30个在河北、30个在辽宁、7个在黑龙江。

*全国中高风险地区
来源:北京日报
最新消息,11日,黑龙江绥化市人民政府通报称,黑龙江绥化市新增无症状感染者20例,均在望奎县。目前,当地已对望奎县实行封城,所有小区村屯封闭管理。对王某鹤曾就诊过的望奎县人民医院全面消杀。停止举办聚集性活动,线下教育机构、娱乐场所、个人诊所一律关停,养老机构实施封闭式管理。对全市加强严管严控,严控人员出入,非必要不得离开绥化。如需离开绥化,须持有3日内核酸检测阴性证明。进出绥化货运车辆人员严格执行扫通信大数据行程卡。药店严格执行“沃填报”系统,所有冷链运输物品和非冷链运输、快递包裹等建立信息台账,强化溯源管理。
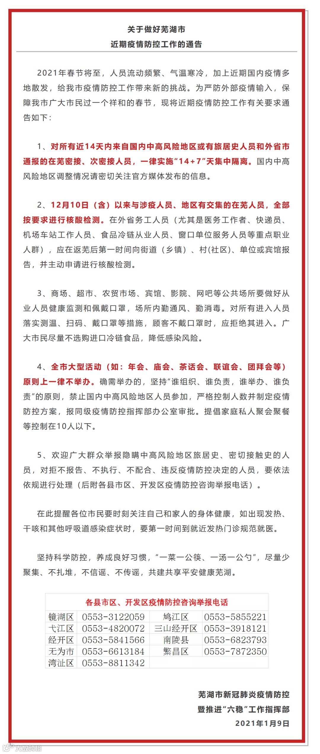
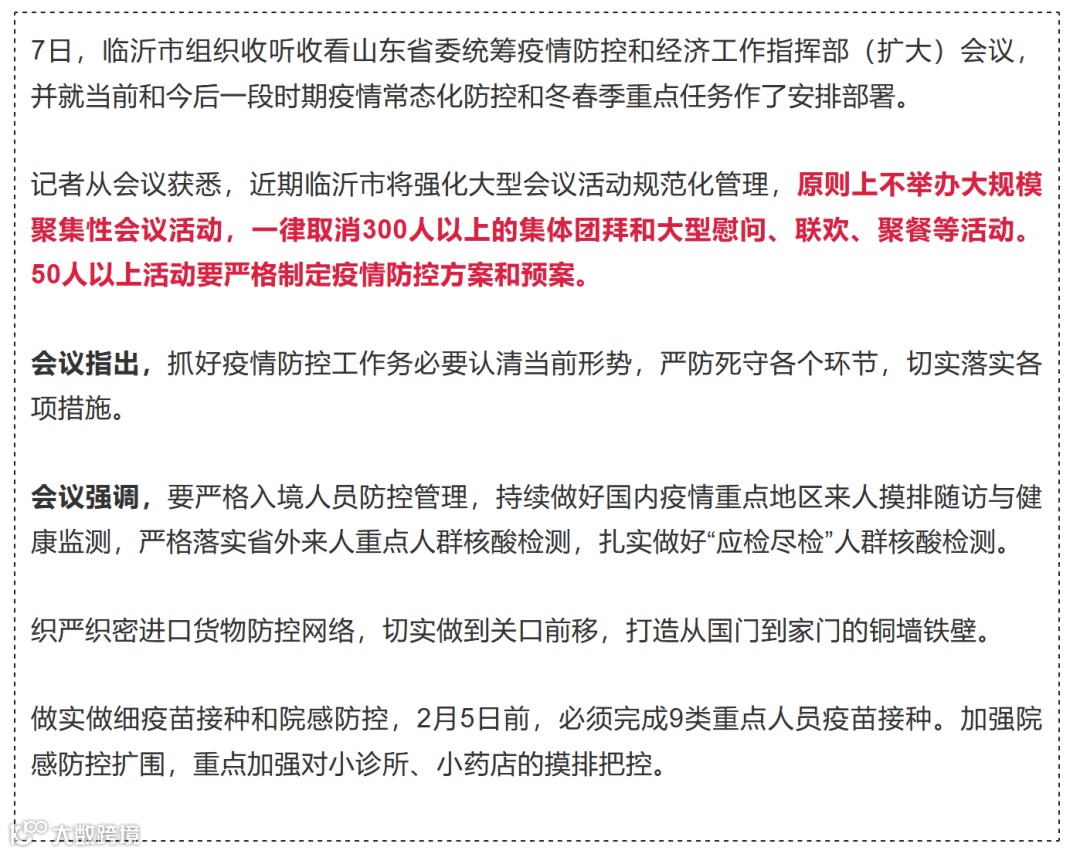
一律取消!多地严厉控制群体性聚餐!
由于新冠病毒出现变异,加上国内疫情出现零星反弹迹象。近日,全国多地紧急发布通知:聚餐、聚会、宴请、团拜等活动一律取消!
江西潘阳:聚餐聚会、婚宴等宴请一律取消
江西发文通知明确各村组、各社区个人自办,结婚宴、寿宴、丧宴等宴请一律取消。各单位、各部门、各项目地自办聚餐聚会活动一律取消
各餐饮单位严禁承办各种聚餐聚会活动。每桌就座人数一律控制在8人以下。
1月9日晚,浙江台州发布了《台州市新型冠状病毒肺炎疫情防控指挥部通告32号》,其中明确:原则上取消单位集体团拜和慰问、联欢等活动。
部分化企提前放假!货运物流提前停运!
主要物流截单时间表
陕西三志物流发布的2021年春节停运通知显示,除乌鲁木齐之外,多数城市直达停运时间为1月25日-2月4日之间,二转运输停止时间也为1月15日-31日之间。
泉州郭氏物流2021年春节期间针对河南、湖北两省中转货物停运时间为1月30日,直达则截止到2月1日,如有整车货物则可预约至2月5日。
河南金海物流中转货物截止时间为1月22日,1月29日停止所有货物运输。
郑州海鸿物流则在1月20日停止中转收货,1月25日针对贵州、四川等省市停止收货,1月31日停止所有直达收货。与上述物流公司有类似安排的物流公司还包括郑州安捷物流等物流公司。
此外,南康物流网发布的信息显示,当地发往全国的物流仍正常营运,其中多数物流公司的放假时间为1月30日-2月4日,节后恢复营业时间多为2月17日-21日,集中在正月初六之后,与往年相差无几。
部分企业提前放假

浙苏沪皖地区:运输截至1月25日;
福建地区:运输截至1月20日;
四川地区:运输截至1月15日;
京津冀鲁豫地区:运输截至1月14日;
东三省地区:运输截至1月15日;
两广地区:运输截至1月20日;
湘鄂赣地区:运输截至1月20日;
其它地区:运输截至1月20日;
物流恢复时间暂定为2月27日(正月十六)。

停产时间:2021年1月20号(农历12月08日)停止生产
检修时间:2021年1月21号(农历12月09日)停产检修
送货时间:珠三角客户:1月22号停止发货
全国客户:1月20号停止发货

▶其他停运通知请看!




疫情增加不确定性!按需及时备货!
最近零息、局部爆发的疫情引人关注,倡议各位就地过年,减少人口流动,降低传播风险。
另外,因疫情、寒潮导致的物流局部中断,还请各商家按需提前备货。
内容来源:广州日报、央视财经、涂料采购网、广化交易中心等


