▶双控升级!全国大规模限电!已经波及普通居民!
近期,“能耗双控”政策层层加码,限电限产措施在多个省份实行——继开二停二,开二停五,甚至开一停六之后,已有地区推出了让企业直接停产的“开零停七”措施。

连日来,高能耗企业轮番接到通知,企业与相关产业链都受到波及。
从9月22日晚上起,多家A股上市公司先后发布公告称,由于供电紧张,为响应当地“能耗双控”的要求,上市公司本身或旗下的子公司的生产线临时停产。
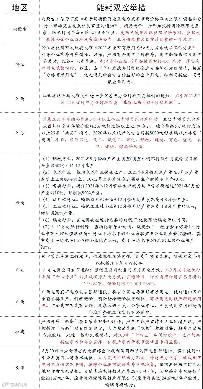
附能耗举措一览表:

电力吃紧,限电愈演愈烈!限电不仅影响工厂开工,还影响到普通居民的正常生活!据悉,广州已经倡议3层办公楼以下禁用电梯:

▶开工率骤降!原料价格暴涨高达近300%!
近日,浙江、云南、江苏、广东等多地“能耗双控”政策升级,限电限产的“双限”范围也在不断的扩大,化工、印染、纺织、化纤等多个高耗能行业都难逃停产的厄运。
全国十几个省市地区数万家化工企业遭遇停工停产,让众多化工人不由得心里没底,“双控双限”的逐渐加码究竟将哪些原材料推向紧缺境地,这些受影响的化工品是否出现了预料中的涨势,又会对众多化工人造成怎样的影响?
黄磷:全国80%产能被限,价格上涨近300%
目前我国黄磷实际产能为125.9万吨,其中以水电资源和磷矿石资源丰富的云南、四川和贵州等西南地区为主要产地,三省产能分别为52.8万吨、26万吨和17.8万吨,合计占全国黄磷总产能的76.7%。
在黄磷产能方面的前三强企业分别为云南南磷、江阴澄星和兴发化工,分别位于云南、江苏、湖北,产能为20、15、12.3万吨,合计47.3万吨,占全国黄磷产能的38%。
其中排名第二位的江阴澄星控股子公司*ST澄星公告称,其全资子公司江阴工厂、宣威工厂、弥勒工厂、钦州工厂四家主营工厂停产减产。
此次“能耗双控”政策对于磷化工行业影响巨大。云南为能耗不降反升的“红灯”地区,贵州、四川则为能耗强度未达标区域,这几个地区均有在控制高能耗生产,云南地区甚至要求黄磷产业线减产90%。保守估算,国内80%左右的黄磷产量将受到影响,甚至出现产能巨大的亏空。目前黄磷报价66000元/吨,周均价涨幅达55.9%,较低价上涨近300%。
钛白粉:全国78%产能受限,价格仍处高位
近日江苏加码“能耗双控”,钛白粉龙头金浦钛业公告,公司子公司南京钛白化工有限责任公司、徐州钛白化工有限责任公司近日接到上级政府部门“能效双控”的要求,建议企业实施“临时限产”和“临时停产” 等措施。受此政策影响,南京钛白化工有限责任公司生产线临时限产,徐州钛白化工有限责任公司生产线临时停产。
2020年我国钛白粉产能达417万吨,按地区分,全年产量排名前三地区分别是四川、山东、安徽,分布占总产量的21%、15%、12%。
按产能分,我国钛白粉行业市场份额最大的是龙蟒佰利,近几年随着其并购中小钛白粉企业,2020年占有24.22%的市场份额。中核钛白市场份额排名第二,共有34万吨产能,占8.39%的市场份额。
目前山东、四川、广西有部分厂家减产,行业整体开工7成;江苏、安徽有主流大厂因环保、限电减产4-5成,恢复时间不定。保守估计全国78%的钛白粉产能被限,目前金红石型18000-21100元/吨,锐钛型17000-19000元/吨,氯化法21000-23200元/吨,仍处在历史高位。
工业硅:全国70%产能受限,周内涨幅41.7%
工业硅电耗极高,单吨电耗达到12000度,同时由于煤对环境也有较大污染(需脱硫脱硝)。71.6%产能分布在火电和水电比较发达的新疆、云南、四川三省。我国工业硅总产能为506万吨,占全球总产能的78%,前十大工业硅生产企业产能占全国总产能32.85%。合盛硅业(25.2%)、东方希望(4.8%)、云南永昌(3.5%)位列前三甲。
云南、新疆亮起“红灯”,四川亮起“黄灯”,对于当地高耗能企业均有开工限制,云南要求工业硅减产90%,四川多家企业停炉、降负荷生产,叠加目前西南地区枯水季产业要受限,预计国内超过70%的产能将受限。工业硅产量会下降,下游硅料企业进入投产高峰期,市场供不应求,目前工业硅报价40088元/吨,周内涨幅41.7%。个别企业报价已达46000元/吨,企业暂不签长单。
环氧树脂:国内60%产能受限,价格上涨40%
从地区分布看,我国环氧树脂的产能主要分布在江苏、安徽黄山、山东、广东等区域。江苏省环氧树脂产能占比达到全国的约51%,位列全国之首,液体环氧树脂产量主要集中在江苏。固体环氧树脂主要集中在黄山地区,占全国固体环氧树脂产量的60%。
国内环氧树脂产能中排名第一的为江苏三木公司,产能达到约27万吨/年,占比12.71%;其次为昆山南亚,产能25万吨/年,占比11.77%;广东宏昌、长春化工、扬农锦湖的产能在15万吨/年左右,各自占比约7%。环氧树脂行业龙头企业,例如江苏三木、昆山南亚、扬农锦湖等大多位于江苏省境内。主要六家企业合计产能达到了120万吨,行业集中度高。
无论是亮起“红灯”的江苏、广东,还是亮起“黄灯”的安徽、都在加码双控,预计环氧树脂行业产能减少60%左右。另外,环氧氯丙烷的货紧价扬也对环氧树脂的高价造成了促进的作用。目前固体环氧树脂报价31800-32000元/吨,液体环氧树脂报价37500-38200元/吨,均保持在高位,且多家企业已经封盘不报价。
环氧氯丙烷:国内58%产能受限,价格上涨40%
我国环氧氯丙烷产量为62.47万吨,环氧氯丙烷产能主要分布在山东和江苏二省,其中山东海力、江苏海兴、金桥益海三家企业产能合计55万吨,占全国总产能比例为58%。目前山东海力32万吨环氧氯丙烷装置处于停产整治状态,重启时间尚不确定。江苏海兴13万吨装置停车状态,金桥益海半负荷开工状态,321爆炸事故后,江苏化工园区整治持续高压,开工率较难提升。
“能耗双控”加码,江苏地区多半实行“开二停二”限电,山东当地企业也反馈接到通知进行限电,企业开工率下降。综合来看,全国近58%的环氧氯丙烷产能受限。目前市场开工不和受限,现货货源紧张依旧,厂商延续推涨且外销受限。目前环氧氯丙烷报价20333.33元/吨,月内上涨40.55%。
有机硅:全国50%产能受限,价格创10年新高
从企业分布来看,广东和浙江两省为我国主要的有机硅企业集聚地;其次是江西、湖北两地。
目前,中国有机硅行业主要由合盛硅业、新安股份、兴发集团和东岳硅材四家为主要生产厂商,2020年其有机硅产能市场份额分别为16.1%、14.8%、10.9%和9.1%。在产量方面,合盛硅业依旧是有机硅行业龙头,产量占比达到了20.3%;其次是东岳硅材,市场份额为15.5%;再者是新安股份,市场份额为6%;最后是兴发集团,市场份额达到了5.6%。
截至2020年底,我国共有337.5万吨有机硅产能,其中江西星火、新安化工产能并列第一,有机硅产能为50万吨/年,其次是道康宁(张家港),有机硅产能为40万吨/年。产能占比较大的企业大多处于江西、内蒙、浙江、湖北等地,保守估计全国50%的产能将受到限制。
另外受到原料工业硅供不应求的影响,有机硅产品出现上涨趋势。目前有机硅DMC市场报价56000元/吨,日涨11334元/吨,涨幅25.7%,月内上涨18500元/吨,涨幅49.33%,价格已创下10年新高。目前,有机硅DMC市场现货紧缺,原料端也是高位坚挺运行,短期内有机硅DMC市场行情多将持续高位坚挺运行。
纯碱:全国32%产能受限,价格上涨80%
国内纯碱行业企业分布呈现相对集中的格局,产能主要分布在华中、华东、西北地区。我国纯碱产能3400万吨,江苏、河南、青海、山东、河北等省份较为集中,其中江苏省纯碱产能595万吨,占全国纯碱产能的17%,青海省纯碱产能520万吨,占全国产能的15%。江苏和青海合计占比32%。
前国内纯碱生产企业约40家,其中有13家产能规模大于100万吨/年产能占比62.83%。我国纯碱行业已形成了唐山三友(下属三友化工、青海五彩碱业)、中国盐业(下属青海昆仑、中盐昆山、中盐吉兰泰、安徽红四方)、河南金山、内蒙古远兴(下属中源化学、桐柏海晶、苏尼特碱业)四大生产集团,共计占全国产能的33.4%,龙头格局初显。
目前陕西兴化因全运会召开降负荷生产,江苏企业受能耗双控影响降负荷生产,河南、山东、福建等地区部分厂家延续低产运行,多数纯碱厂家订单量较足、整体市场库存不高,供给端对市场形成支撑,国内约32%的产能受限。纯碱现货价格自年初以来累计上调超过10次,目前已涨至近10年高位水平。目前重质纯碱市场价2600元/吨,轻质纯碱价格2400元/吨,两者今年以来涨幅均超80%。
环氧丙烷:全国31%产能受限,月内上涨超1500元/吨
近日江苏加码“能耗双控”,多地出现限产停产情况,而环氧丙烷龙头晨化股份和红宝丽同时公告因此受到影响,旗下有子公司停产,且两家公司均回应称复产时间未定。
我国环氧丙烷行业区域集中度较高,主要集中在华东地区,生产企业的产能占全国总产能的71%。据2020年各厂商环氧丙烷产能来看,行业前四名市场集中度为37%,属于低集中市场。
主要生产厂家为山东鑫岳(35万吨/年)、吉林神华(30万吨/年)、镇海炼化(28.5万吨/年)、山东滨化(镇海炼化(28万吨/年)等,行业头部企业主要集中在江苏、山东、广东等地,预计目前的”能耗双控”将造成31%的产能受限。
山东地区环氧丙烷报至17500-17600元/吨,前期降负检修装置加之华东政策持续,多家企业计划上调价格,月内上涨1500元/吨左右。
▶双控双限加码,有钱也买不到货的时代已经来临!
不难看出,此次能耗双控对于化工行业的打击是沉重的,钛白粉、黄磷、工业硅、有机硅、环氧氯丙烷、环氧树脂等多种化工品重点区域都遭遇了“双限”局面,全国超过50%的产能收到限制,黄磷更是被限制了80%左右。
目前多个地区已经开始限电限产,甚至停工超过半个月,力度在逐步加大,未来从“双限”变为“双停”也并非不可能,那么众多化工品将会由减产变为停产,市场库存骤减就是大势所趋,后期价格上涨,有钱也买不到货的时代已经来临。

