一股强大的全能型寒潮正“横扫”我国大江南北,此次寒潮实力强劲,强降温、雨雪、大风一个不落。
11月8日8时,中央气象台继续发布寒潮蓝色预警、大风黄色预警和暴雪橙色预警。

这次寒潮过程降温非常迅速,很多地方的气温一夜之间降到近期谷底。不少路段路面积雪结冰,影响车辆安全通行。

据交通运输部消息,截至今日(8日)7时,受降雪及路面结冰影响,北京、天津、河北、山西、辽宁、吉林、黑龙江、山东、陕西9个省市共计184个路段公路封闭,其中北京7条高速7个路段,天津24条高速24个路段,河北37条高速47个路段,山西18条高速33个路段,辽宁26条高速26个路段,吉林14条高速22个路段,黑龙江13条高速13个路段,陕西12条高速12个路段公路封闭,恢复通行时间待定。
塑化流通在上述区域的运输时效将会受到一定程度的影响。
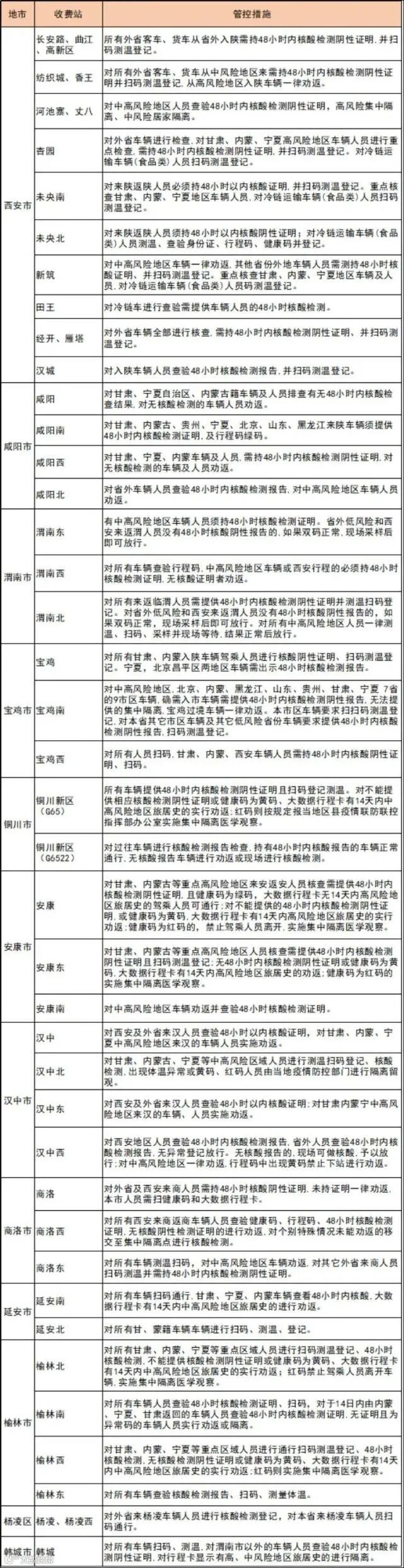
除大雪封路之外,近期疫情反扑也让很多重点区域的居民出行受到了很大的影响。11月8日,据国家卫健委官网消息,11月7日0—24时,31个省(自治区、直辖市)和新疆生产建设兵团报告新增确诊病例89例。
截至2021年11月7日17时:全国共有高风险地区5个,中风险地区64个。
据不完全统计,本轮疫情已经波及北京、河北、甘肃、内蒙古、贵州、黑龙江、陕西、青海、重庆、四川、湖北、江西、云南、宁夏、山东、湖南、河南、江苏、浙江等19省份。
随着疫情防控形势的紧迫,越来越多的地区发布非必要不出市的通知,也出现部分高速路口被封闭。
●连霍高速上街收费站:收费站广场前当地部门自2021年11月3日上午9点55分开始,劝返上站车辆,上站须持有48小时内核酸检测阴性证明,下站车辆可以正常通行。
●盐洛高速扶沟收费站:当地交警大队、疾控中心、交通执法、派出所四家单位联合在广场外设有卡点,劝返车辆。
●安罗高速扶沟西站:当地卫生部门、交通执法、公安交警在广场外设有卡点,劝返车辆。
●大广高速大新站扶沟方向:当地卫生部门、交通执法、公安交警在广场外设有卡点,劝返车辆。
滑动上方内容看全部
1、G6京藏高速,平西路段平安收费站入口车辆监测人员登记后进入高速;出口车辆持48小时核酸检测报告、扫两码后通行,西宁车辆劝返。高寨匝道入口交通管制。
2、G6京藏高速,马平路段马场垣匝道收费站出口对行程码显示西宁的车辆进行劝返、乐都收费站,出口对西宁来的车辆进行劝返,乐都本地户口车辆、运送生活生产物资(非中高风险地区)车辆持48小时核酸检测报告和双码通行、民和收费站出口对西宁方向来的车辆全部劝返。
3、G0611张汶高速牙同路段,同仁北匝道收费站、牙什尕收费站、群科收费站出入口双向交通管制。团结收费站出口西宁方向车辆全部劝返,入口正常通行。
4、G0612西和高速,南绕城路段河湟新区东匝道收费站入口(兰州方向)交通管制、河湟新区西匝道出入口(双向)交通管制。
5、G310连共线大循隆路段,清水收费站、道帏匝道收费站、公伯峡收费站、街子收费站双向交通管制。
6、S101西互高速,互助主线收费站对西宁车辆进行劝返,互助县户籍车辆、运送生活生产物资车辆持48小时核酸检测报告和双码通行。
7、S305(总堡-小峡口)线,民小一级公路(甘青界红古区新庄北侧)双向实施交通管制。柳树湾收费站(民和方向)交通管制。
8、S201(五十-官亭)线,川大高速满坪收费站入囗车辆查验48小时核酸检测报告及双码后通行;出口只限民和本地车辆、查验48小时核酸检测报告及双码后通行,其余车辆一律劝返。
滑动上方内容看全部
辽宁省政府发布通知称,为有效控制和降低新冠疫情输入风险,尽早发现可能的输入性感染者,吉林省疾病预防控制中心提醒省内广大居民:非必要不出省。建议民众非必要不去中高风险地区、有本土病例报告的地区,非必要不前往口岸城市和边境地区。
四川省委、省政府建议近期不跨省出行,非必要不去中高风险地区或有本土阳性检出者报告的地区,口岸城市及边境地区。
......
在10月中旬前后,国家放出了“大招”,(详见文章:
1)再现特急文件!煤价“腰斩”,煤化工集体“跳水”,日跌1300元!
3)调控加码,多家煤企降价!)实施了罕见采用的价格法,以及对煤炭的一年内封顶控价,导致煤炭价格从10月中旬开始扭转向下。
动力煤价格从历史高点2500元/吨价格,在短短半个月内,已经跌破1000元/吨。煤炭价格得到了很好的控制,也很大程度上带来相关联产品的下行,电石、焦炭、PVC价格相继出现了大幅下跌。
在过去1个月内,450多个大宗化工品中,出现下跌的化工品超过170个,大宗的化工品有近40个商品跌幅超过10%,有14个商品跌幅超过20%。其中动力煤价格月度跌幅超过44%,以煤炭为直接原料的相关产品,如兰炭、焦炭,市场价格跌幅均超过39%。
大宗化工品涨跌幅统计(2021.10.8-11.8)

另外,以煤炭为燃料的次级下游产品,如无机化工、磷化工的相关产品,近1个月内的跌幅超过20%。
煤炭价格的短期暴跌将会在未来短时间内带领部分化工品的价格下行,如果消费市场持续负面反馈,那么有出现“刹不住车”的危险。但是,也需要综合考虑下游产品供需现状问题,如果下游产品需求良好,则不排除稳定高价而锁定高生产利润的情况。
本文来源网络,由2584化工汇整合后发布,如有侵权,请联系删除。

