来源:广州化工交易中心
英力士:收购+合资,新增800万吨产能!
今年,英力士疯狂在亚洲扩张商业版图,将新增800万吨产能!7月28日,英力士和中国石化签署合资合作协议,总价值70亿美元。协议明确将实现合计年产能近700万吨,预计每年创造约100亿美元的销售额。
合资项目包括:
1.收购中国石化子公司上海赛科石油化工有限公司50%股权,生产包括乙烯、丙烯、聚乙烯、聚丙烯、苯乙烯、聚苯乙烯、丙烯腈、丁二烯、苯和甲苯,产能共计420万吨/年;
2.各持50%股权合资成立在宁波的ABS项目新公司,目标实现产能共计120万吨/年;
3.各持50%股份合资成立在天津的高密度聚乙烯(HDPE)项目,建设至少2个50万吨/年产能的HDPE项目。
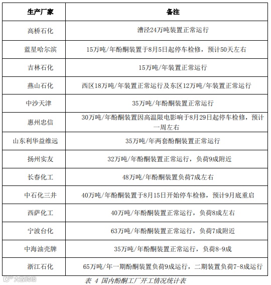
另外,近期英力士还宣布将从日本三井化学处收购其位于新加坡的苯酚工厂,总价约为3.3亿美元。
三井化学新加坡工厂主产包括:
异丙苯(41万吨/年)、苯酚(31万吨/年)、丙酮(18.5万吨/年)、α-甲基苯乙烯(2万吨/年)和双酚A(15万吨/年),共计107.5万吨/年的产能。
至此,英力士的化工商业版图已经遍布了全球26个国家,拥有超过180个工厂。目前英力士的商业版图不断在亚洲扩张,预计将集合亚洲苯酚产业链成为全球首屈一指的苯酚产业链巨头。
原料直冲2万!国内大厂暂停报价!

来源:化工产业金融、生意社、中宇资讯
本文系网络转载,版权归原作者所有。部分文章推送时未能及时与原作者取得联系,若涉及版权问题,烦请与我们联系,我们将第一时间删除文章,与您共同协商版权问题。

