全球禁运!超30家巨头集体涨价!
全球禁运!七国发力加剧原料紧张!
近期,全球局势均处于紧张状态,多方经济、运输均受掣肘。
据俄罗斯卫星通讯社报道,G7国家在声明中表示正在考虑在全球范围内禁运俄罗斯石油和石油产品,除非是有的购买价格等于或低于与国际伙伴协商的价格。

消息一出,引发市场激烈讨论。全球范围内全面禁止俄罗斯石油及其产品,将加剧本就紧张的原料供应问题,甚至导致依赖进口能源的国家(如欧盟各国)面临失业率暴增及工业崩溃的风险。
此前的天然气不可抗力,迫使欧盟成员国自2022年8月1日至2023年3月31日期间削减15%天然气用量。而原油及其产品全球禁运将导致全球多家企业缺货停产,彻底打破市场平衡,化工原料将会再度攀上历史更高水平。据悉,已有约32%的能源密集型公司被迫全部或部分减产。

集体宣涨!巨头提涨超6800元!
禁令发布,全行大涨!自2020年至今,因原料缺货刺激化工品不断上行。而原油产业链牵涉甚广,或将导致整个化工产业链地震。
步入八月,多晶硅、碳酸锂等原料持续上行,化工市场呈现一片“复苏”景象。陶氏、卡博特等生产厂家纷纷发布涨价通知,最高上调6840元/吨。
8月1日起,云天化集团将上调云天化聚甲醛(POM)所有牌号产品价格,涨幅为500元/吨。
8月1日起,云天化集团将上调云天化聚甲醛(POM)所有牌号产品价格,涨幅为500元/吨。

8月2日,兖矿鲁化所有聚甲醛产品价格上调500元/吨,还计划于8月16日继续上调。

8月5日起,日本DIC株式会社将从上调环氧类增塑剂起价格,具体涨幅为环氧亚麻油涨75日元/kg(约合3735元/吨)以上;其他环氧类增塑剂涨34日元/kg(约合1693元/吨)以上。
9月1日起,日本知名塑企电化公司将上调氯丁橡胶“Denka chloroprene”价格。具体涨幅为国内市场涨65日元/公斤(3237元/吨)以上;出口市场涨500美元/吨(3373元/吨)以上、出口450欧元/吨(3101元/吨)以上。
上游涨价已经传到到下游,汽车产业链再度因为上游原材料价格上涨、芯片短缺等原因集体提价。部分车企涨价信息如下:
8月1日,smart中国发布公告,受全球原材料价格上涨影响,全新smart精灵#1Premium配置车型售价自8月3日起将上调5800元。
7月31日,零跑汽车发布了说明:受上游原材料价格上涨等因素影响,零跑汽车将从8月1日起对T03全系车型补贴后官方指导价进行调整,目前各车型涨价幅度在5600元-6600元。
7月27日,哪吒汽车宣布U全系车型价格上调6000元。
通胀加剧!8下旬原料市场价格或虚高!
随着地缘局势变化,目前多国已经陷入经济战中,相互制裁。随着欧盟、欧美等所在地国家对俄罗斯制裁升级,国际原油持续在高位徘徊,并且随着各国央行不断加息,全球的通胀正在逐步加剧。
预计下半年全球石油库存较低,且OPEC+增产不足预期、剩余产能紧张,原油供需将趋向于平衡状态。若七国集团坚持对俄罗斯实行“全球禁令”,原油的上涨概率增大,或冲破年初预测的185美元/桶。石油产业链相关产品或因此有所回温,但下游需求仍处于低迷状态,预计价格虚高,各位谨慎采购。
出手反制!65%商品暂停进口!
针对美国国会众议长佩洛西不顾中方强烈反对和严正交涉,执意窜访中国台湾地区,外交部昨日(8月5日)宣布采取以下反制措施:
一、取消安排中美两军战区领导通话。
二、取消中美国防部工作会晤。
三、取消中美海上军事安全磋商机制会议。
四、暂停中美非法移民遣返合作。
五、暂停中美刑事司法协助合作。
六、暂停中美打击跨国犯罪合作。
七、暂停中美禁毒合作。
八、暂停中美气候变化商谈。
自佩洛西窜访后,中国进行了雷霆反制。据商务部网站消息,商务部新闻发言人就暂停天然砂对台湾地区出口答记者问。商务部新闻发言人表示,根据相关法律规定,决定暂停天然砂对台湾地区出口,相关措施自2022年8月3日起实施。
这波制裁将给台湾地区的建筑业乃至全区的整体经济发展都带来重大影响。佩洛西不顾中方再三的警告,一意孤行窜访台湾,大陆的反制也在逐步展开,经济、军事领域均被覆盖。
经济制裁!水果、冰鲜、水产品等多种产品暂停从台湾进口
消息显示,8月1日晚,海关总署就宣布暂停对中国台湾地区的100多家食品进口,随后清单又进一步扩大,自8月3日起暂停进口中国台湾地区的柠檬、葡萄柚等柑橘类水果以及冰鲜白带鱼、冻竹荚鱼等水产品。
在海关总署官网港澳台地区生产企业注册信息页面上查询台湾生产商资料,有部分企业的状态栏已显示“暂停进口”,其中包括维力食品、郭元益食品、味全食品、泰山、维格饼家等。据悉,这是依据海关总署第248号令《中华人民共和国进口食品境外生产企业注册管理规定》,限制未完成更新注册的台湾厂商产品输往大陆。
台湾“中央社”统计称,大陆已暂停进口百余商家数千项台湾食品,项目包括水产、保健品、茶叶、饼干饮料等。其中水产品遭禁比例最高,有781件。统计数据显示,全部登记的3228笔台湾企业中有2066笔被“暂停进口”,比例高达65%。
台湾糕饼业联合商会表示,业者对于突然遭遇禁止出货的情形感到错愕、无奈,期盼能尽快恢复正常,也希望台当局能协助从业企业。联合商会理事长徐舒博指出,大陆禁止台湾的食品进口,将对台湾食品从业者以及广大农民、渔民产生直接影响。
军事制裁!多个相关海域禁止驶入!
从军事层面上,大陆早已开始行动。中国军方在佩洛西窜访台湾的当晚发布了一则重要消息,解放军将会在8月4日至8月7日,在台湾周围展开大规模的军事演练,并且还将组织实弹射击。在开展军事演练期间,不允许任何船只和飞行器靠近。
福建海事局发布闽航警21/22 军事演习和实弹射击航行警告,闽航警21/22 自2022年8月4日1200时至8月7日1200时在六个海域进行军事演习和实弹射击,禁止驶入。
对于中国人民解放军自8月4日中午12时至7日中午12时,将在台湾东西南北周边共6个海域“进行重要军事演训行动,并组织实弹射击”。台湾“中时新闻网”认为,这形同“封锁台湾三天”,对岛内发电倚赖的天然气船运补将有影响。
台经济事务主管部门声称,目前“中油”储油天数有40天,合计当局与民间储油有100多天,供应无虞。燃煤存量约有30天,不过天然气安全存量比较低,目前只有10到11天,该部门宣称“存量足够使用”。
多个国家强烈谴责,更多严厉的反制措施或将陆续推出
此外,各个方向的反制才刚刚开始。外交部已明确表示,中方将采取一切必要措施坚决捍卫国家主权和领土完整,预计今后更多严厉的反制措施将陆续推出,让那些无视“一个中国”原则的势力付出越来越难以承受的代价。
凡是以身试法的“台独”顽固分子,我们将采取刑事惩处措施,依法严惩不贷,依法终身追责。
国台办表示,历史已经并将继续证明,搞“台独”分裂绝不可能得逞,出卖国家民族利益必将遭到彻底失败。任何人、任何势力都不要低估中国人民捍卫国家主权和领土完整的坚强决心、坚定意志、强大能力!
对于美国国会众议长佩洛西不顾中方强烈反对和严正交涉,窜访中国台湾地区的行为,俄罗斯、伊朗、叙利亚、巴基斯坦等多国政府发表声明表示强烈谴责,并重申支持一个中国原则。

那么这波反制究竟有多“铁腕”。在军事领域,这次军演的力度和范围实际上是前所未有的,等于是大陆在对台当局此次玩火行为进行一个强有力的震慑。并且,这次军演还会带来实质性的意义,不仅直接打破了此前解放军战机不入台湾上空的先例,还能直接让解放军在台湾上空宣誓主权。
在经济领域,从台湾省和大陆的进出口贸易比值来看,台湾省对大陆进出口贸易占比呈现逐渐上升走势,且台湾省与大陆贸易联系日渐紧密。2021年台湾省出口大陆地区货品金额为1259亿美元,占台湾省总出口金额28.2%;台湾省进口大陆地区货品金额为825亿美元,占台湾省总金额21.6%。
中国台湾进出口产品涉及到矿产品、化学品、塑橡胶及其制品、纺织及其制品,以及电子、电机、机械、运输、精密仪器等。以今年4月数据来看,台湾出口方面,电子电机产品当月出口总值为21000百万美元,年增22.7%;矿产品、化学品塑橡胶及其制品、贵金属及其制品、机械器具等出口总值较高。
台湾进口方面,电子电机产品当月进口总值为10946百万美元,年增21.4%;矿产品、化学品等进口总值较高。
海关总署4月发布,今年第一季度两岸进出口贸易额为825.8亿美元,同比增长15.2%。另据台当局财政主管部门数据,台湾第一季度对大陆出口额为494.8亿美元,同比增长17.8%,自大陆进口额为218.5亿美元,同比增长18.4%,台湾对大陆实现贸易顺差276.3亿美元。
大陆持续稳居台湾地区最大出口市场和最大贸易顺差来源地,以十年为期,相关数据依然“熠熠闪光”。据海关总署统计,2011年两岸贸易额为1600.3亿美元,2021年增至3283.4亿美元,10年间翻了一番。两岸贸易额占大陆外贸比重2011年为4.4%,2021年增至5.4%。据台方统计,两岸贸易额占台湾外贸比重2011年为28.6%,2021年增至33%。
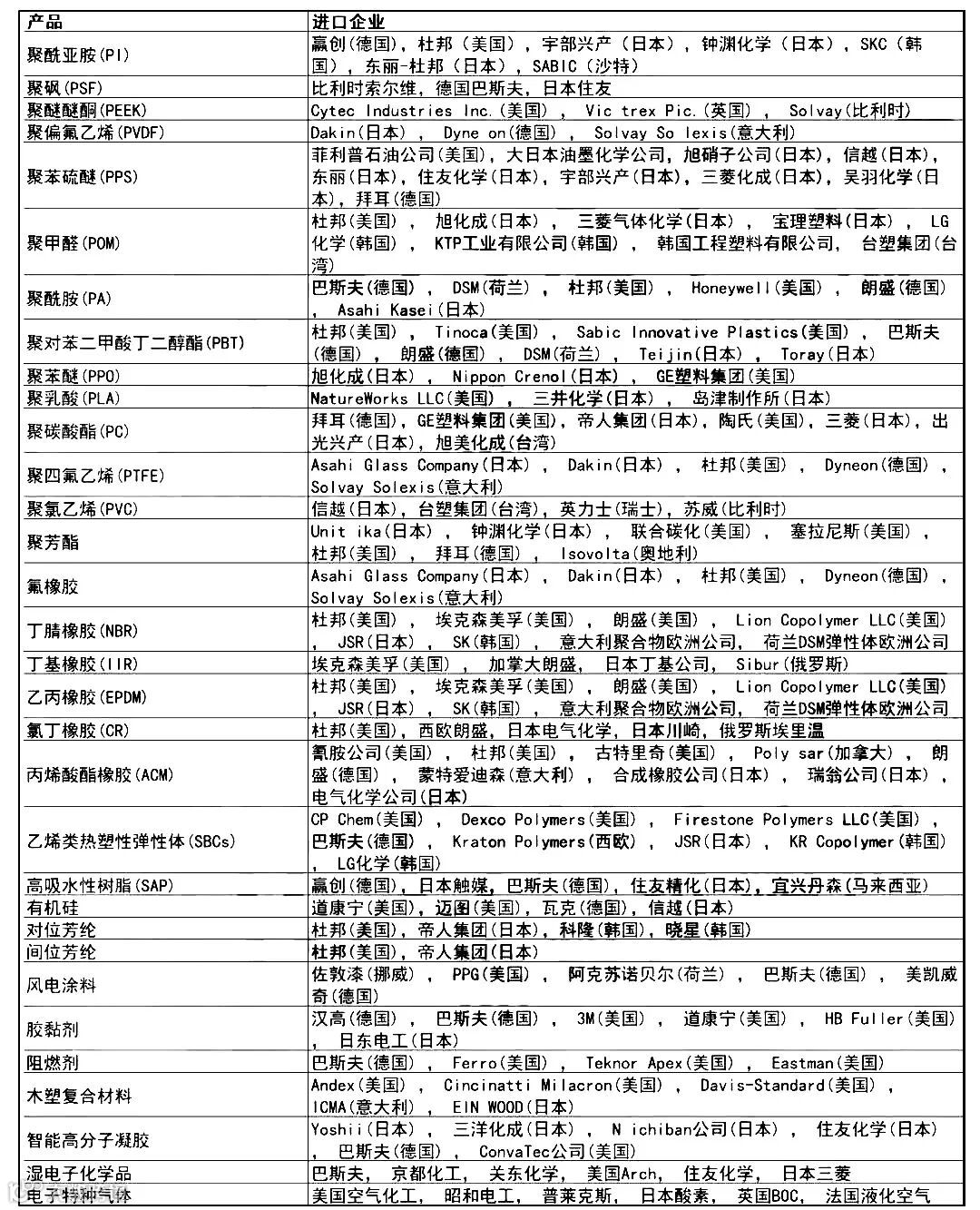
另外在化工方面,石化工业是中国台湾省三大支柱产业之一,从业人员达70万人以上,平均年产值占整体制造业之比重维持在7%左右水准,且产业关联效果相当大,为台湾重要关键性产业之一。台湾省石化工业上游包括油气勘探与生产、炼油和基本原料生产。
其中,从事勘探与生产的企业仅台湾中油一家,主要在海外与国际石油公司合作进行石油和天然气的勘探开发,业务涉及美洲、亚太、非洲地区8个国家的22个区块。从事原油炼制的企业共有两家,台湾中油和台塑,共有4家炼油厂,总原油加工能力为6100万吨/年,加工原油的来源主要依赖进口。
从事基本原料生产的也主要是台湾中油和台塑,两家企业掌控了台湾岛内全部轻油裂解厂,分别位于高雄和云林麦寮地区。中油系统的生产企业包括:台聚、亚聚、台氯、东联、中纤、国乔、台苯、大连、李长荣、台湾中石化等30余家公司,主要产品包括ABS、TPE、PTA、LDPE、HDPE、VCM、EG、SM、EVA、PP、PS、AN、SBR、NBR、CPL等。
台塑系统主要生产企业除台塑、南亚塑胶、台化、台塑石化外,还包括台朔重工、台湾小松电子、南亚科技等40余家公司,集中分布在台塑石油化学中心(六烃),分别从事炼油、石化、塑料原料、塑料二次加工、纤维及纺织、电子材料、机械产品之生产以及运输业务。台湾省石化工业下游是指对石化产业中游原料产品进行加工,得到塑料制品、纺织制品、橡胶制品以及其他化学制品等的企业,目前已达到万余家。
也就是说,无论是经济还是军事,多个领域的反制都会带来严重的影响,且力度大小取决于后续的事态发展。国台办发言人马晓光也表态,我们采取必要措施反制是维护主权和领土完整的应有之义、正当之举。我们敦促有关组织和个人,停止混淆是非、颠倒黑白,停止为“台独”势力和任何干涉他国内政的人辩解,用实际行动恪守在台湾问题上作出的严肃承诺,恪守一个中国原则,停止任何干涉中国内政和挑衅中国主权和领土完整的行径。


