据四川生态环境厅消息,经四川省委、省政府批准,近日,四川省第三轮第四批省级生态环境保护督察将全面启动。
此次督察将高规格组建5个督察组,组长分别由省人大常委会、省政协有关领导同志担任,副组长分别由生态环境厅、省林草局有关负责同志担任,从省发展改革委、经济和信息化厅、自然资源厅、住房城乡建设厅、省林草局以及全省生态环境系统抽调人员,对绵阳市、内江市、南充市、眉山市和甘孜州开展例行督察。
督察组始终坚持以人民为中心,坚持服务大局,坚持系统观念,坚持严的基调,坚持问题导向,坚持精准科学依法,重点关注各市(州)党委、政府学习贯彻习近平生态文明思想,落实党中央国务院、省委省政府关于生态文明建设和生态环境保护决策部署情况;生态环境保护党政同责、一岗双责落实情况;环境质量、主要污染物总量减排等生态环境保护约束性指标完成情况;中央和省级生态环境保护督察反馈问题、长江黄河生态环境突出问题整改情况;重大生态破坏、环境污染及处理情况;生态环境风险防范、环保基础设施建设以及群众信访举报案件办理情况等。
此次督察将进一步优化督察方式和程序,坚决禁止搞“一刀切”和“滥问责”,坚决杜绝形式主义和官僚主义。督察组将严肃纪律规矩,增强“四个意识”、坚定“四个自信”、做到“两个维护”,坚持以人民为中心,认真贯彻落实《中央生态环境保护督察工作规定》要求。督察进驻期间,各督察组将分别设立联系电话和邮政信箱,受理被督察对象生态环境保护方面的来信来电举报。
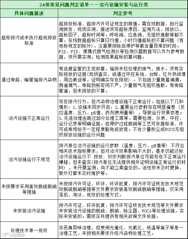
企业污染源执法检查的重点内容
|
|
||
|
|
|
|
|
|
|
|
|
|
|
|
|
|
|
|
|
|
|
|
|
|
|
|
|
|
|
|
|
|
|
|
|
|
|
|
|
|
|
|
|
|
|
|
|
|
|
|
|
|
||
|
|
|
|
|
|
|
|
|
|
|
|
|
|
|
|
|
|
|
|
|
|
|
|
|
|
|
|
|
|
|
|
|
|
|
|
|
|
|
|
|
|
|
|
|
|
|
|
|
|
|
|
|
|
|
|
|
|
|
|
|
|
|
|
|
|
|
|
|
|
|
|
|
|
|
|
|
|
|
|
|
|
|
|
|
|
||
|
|
|
|
|
|
|
|
|
|
|
|
|
|
|
|
|
|
|
|
|
|
|
|
|
|
|
|
|
|
|
|
|
|
|
|
|
|
|
|
|
|
|
|
|
|
|
|
|
|
|
|
|
|
|
|
|
|
|
|
|
|
|
|
|
|
|
|
|
|
||
|
|
|
|
|
|
|
|
|
|
|
|
|
|
|
|
|
|
|
|
|
|
|
|
|
|
|
|
|
|
|
|
|
|
|
|
|
|
|
|
|
|
|
|
|
|
|
|
|
|
|
|
|
|
||
|
|
|
|
|
|
|
|
|
|
|
|
|
|
|
|
|
|
|
|
|
|
||
|
|
|
|
环保督察自查清单
24项常见问题判定清单
排污单位自行监测监督检查表
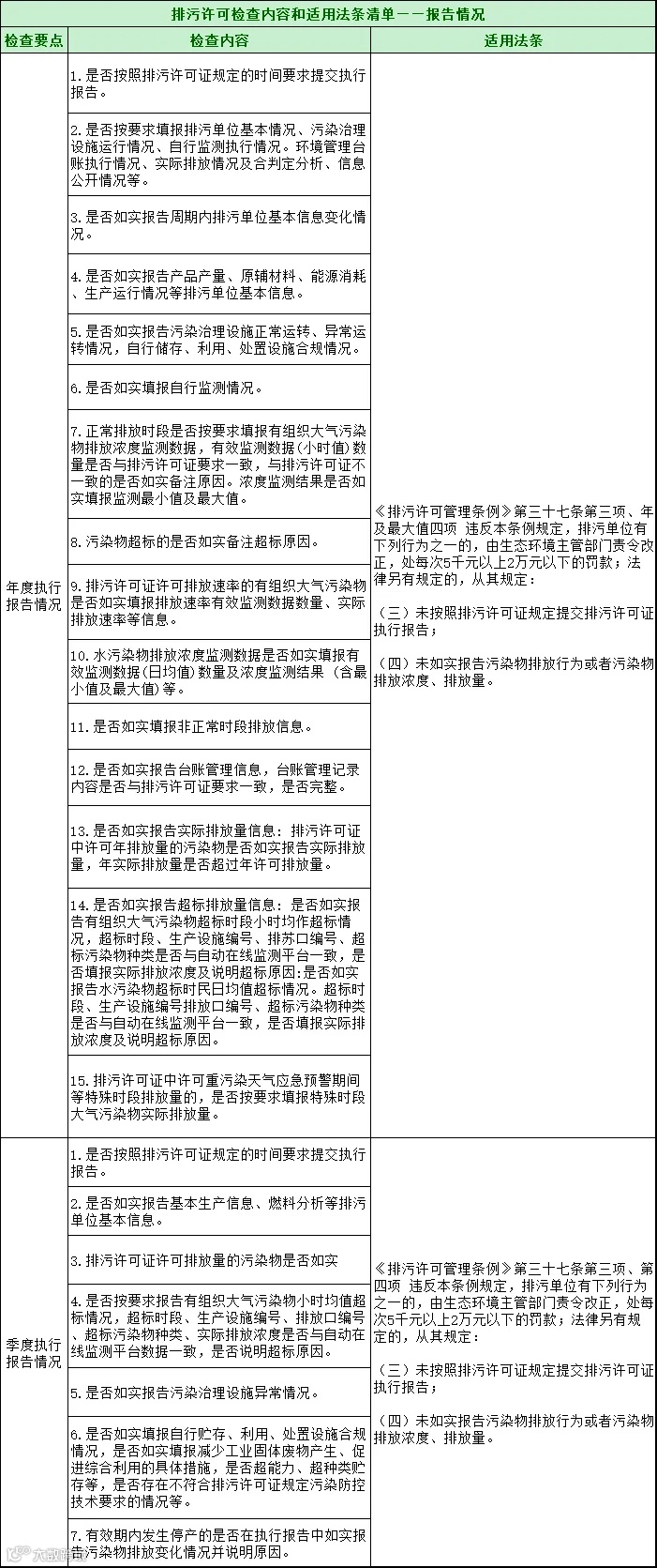
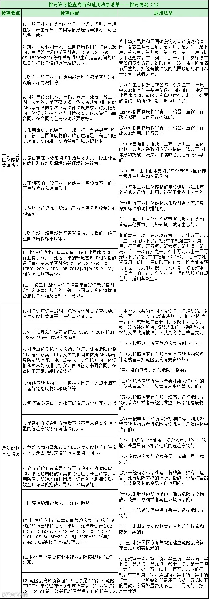
排污许可检查内容和适用法条清单
来源:环保工程师,如需转载,注明出处。内容、图片来源于互联网 社区平台等公开渠道,仅供参考、交流。

