9月11日,有博主曝光山东省菏泽市鄄城县箕山河部分河段水质污染,“气味难闻,农民不敢用于浇灌”,“污染长度超20公里,已向相关部门举报”。
经联合调查组深入排查,迅速锁定了污染源为一家隐藏在阎什镇境内的非法排污企业。调查发现,该企业涉嫌利用夜间或节假日等监管薄弱时段,通过暗管、渗坑等隐蔽方式,将未经处理的生产废水直接偷排入岐山河河道,导致河水受到严重污染,水体发黑发臭,是造成此次环境污染事件的直接原因。
9月28日,山东省菏泽市鄄城县联合调查组发布情况通报:
针对网民反映“鄄城县箕山河部分河段水质问题”,县委、县政府高度重视,迅速成立联合调查组,开展调查处置,现将情况通报如下。
经对箕山河及其支流全面排查,发现箕山河部分河段及其支流三支沟存在水体颜色较深、有异味等情况。调查组在上述河段共布设13个监测点位进行分段检测,结果显示氨氮、总磷和化学需氧量三项指标超标,水体受污染情况属实。
经国家生态环境部华南环境科学研究所及省、市生态环境专家分析,河道污染主要原因包括:城乡结合部雨污分流不彻底,园区部分污水管网老化渗漏,以及个别企业违规排放、治污设施运行不正常等。
省市生态环境部门开展联合执法检查,确认5家企业存在环境违法行为,相关案件已移送公安机关调查处理。市县纪委监委对负有监管责任的相关部门和工作人员依法依规依纪进行了追责问责。
目前,已对箕山河及三支沟实施封堵,彻底阻断超标水体外流;将河道内超标水体抽排转运至污水处理厂集中处理,全面启动河道清淤,安装曝气机提升河水自净能力;对排水管网问题全面整改提升;对人发产业园地下污水管网全部改造为地上“一企一管”模式,并开工新建一座污水处理厂,切实提升区域污水处理能力。
下一步,我县将深刻汲取教训,举一反三全面排查,加快补齐基础设施短板,加大执法监管力度,建立长效工作机制,坚决守护好生态环境。衷心感谢广大网民对我县生态环境保护工作的关心、支持和监督!
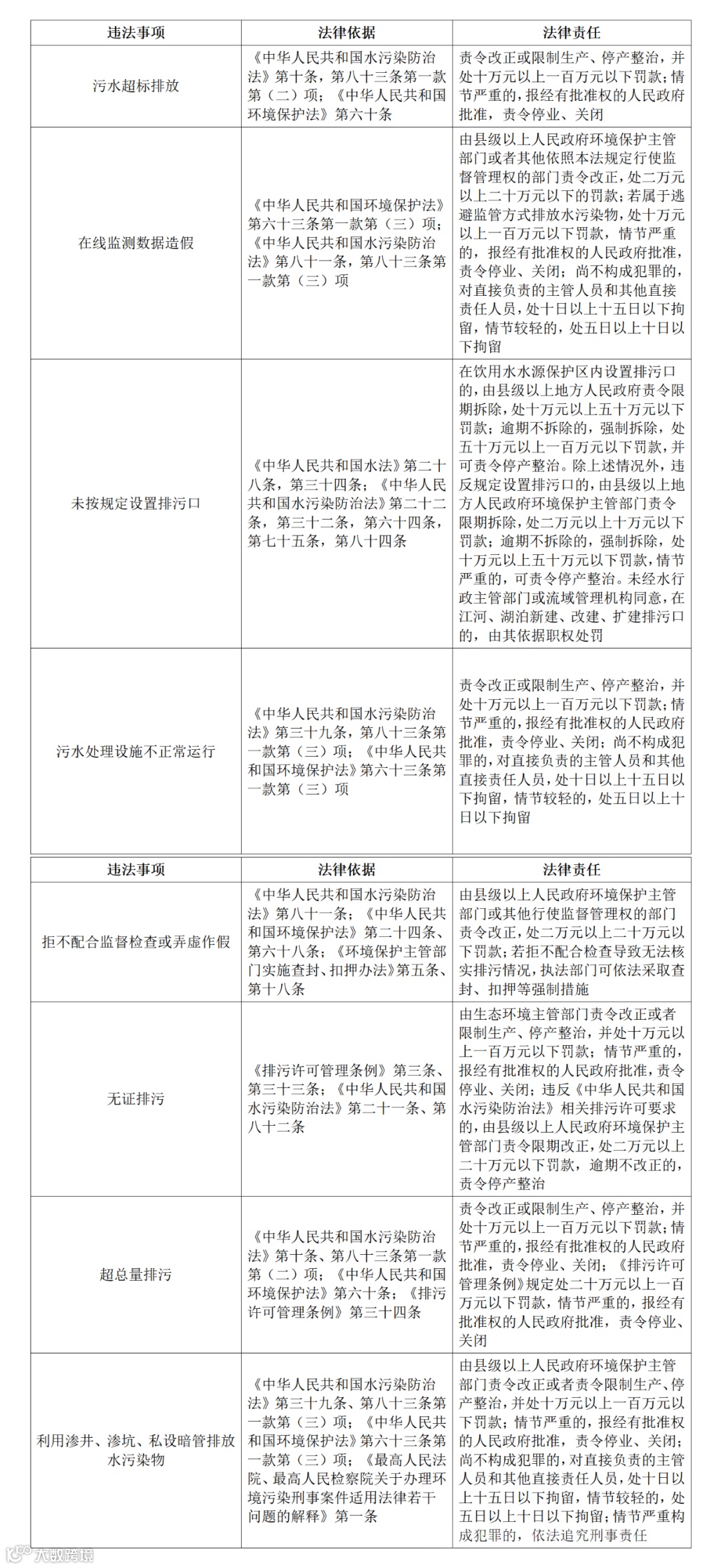
部分企业和主体因环保意识淡薄、利益驱动或管理疏漏,常出现各类违反《中华人民共和国水污染防治法》的行为,这些行为不仅破坏水体生态平衡,还威胁公众健康与环境安全。以下为大家详细介绍常见的违反水污染防治法的行为:
生态环境对人类生存发展至关重要,近段时间广化君也发布了不少关于企业偷排危废、非法填埋危废、超标排放废气等环境污染相关案例,希望各企业重视环保投入,切勿为了节约成本触碰环保红线!
*免责声明:本公众号所载内容仅供参考之用,读者不应单纯接受公众号信息而取代自身独立判断,应自主做出决策并自行承担风险。本公众号不对任何因使用本公众号所载内容所引致的损失承担任何风险。

