1月9日晚间,财政部、国家税务总局联合发布关于调整出口退税政策的公告,明确自2026年4月1日起,取消包括光伏在内的多项产品增值税出口退税。
本次出口退税调整直接涉及农药、有机硅、PVC、聚醚、BDO、甲醇等多类产品,以及多类化工下游产品,标志着目前享受出口退税率的产品即将告别“退税补贴时代”。
目前,该品类的出口退税率为13%,这一政策落地,意味着之前享有13%出口退税率的产品,将在4月1日后直接面临成本上升的压力。
综合成本上涨、需求增加以及出口政策的多重因素,广化君认为1月份相关产品市场或延续稳中有涨的走势。
以当前国内PVC 4500元/吨的价格计算,退税取消后,出口成本将增加约75美元/吨(约等于人民币523元/吨)!
文件已明确表示,4月1日起13%的出口退税将取消,也意味着这三个月将是“抢出口”的关键阶段。
受此消息影响,原本被市场担忧的需求端,反而可能因企业提前备货迎来一波小高峰。目前部分厂商的预售单已排至月底,若出口订单集中爆发,企业挺价心态将进一步增强,开工率也会随市场需求灵活调整。
对于产业链上下游企业而言,当下既是把握备货窗口期的机遇,也需警惕高价带来的市场风险,合理规划采购与生产节奏至关重要。
长期以来,出口退税为企业降低出口成本、提升价格竞争力提供了有力支持,拿有机硅行业举例,中国有机硅(聚硅氧烷)产能已占全球超过七成,是名副其实的全球供应中心。但是企业并未因此摆脱亏损,全行业甚至陷入了“史诗级的亏损”。这背后是一个残酷的现实:产能严重过剩导致国内同质化竞争白热化,并将这种“内卷”激烈地外化至全球市场。
一个常见的操作手法是:在报价时,直接将国家给予的13%出口退税全额折算为降价空间。这使得国内有机硅产品在国际市场上价格极具“竞争力”,但也导致了一个荒诞的结果——我们实质上在变相补贴海外买家,而自身企业利润微薄甚至亏损。
而此次取消退税,预计将直接增加企业出口成本,并削弱其在国际市场上的价格优势,行业的加速洗牌会让一些行业内相对弱小落后的产能面临更多困难。
但广化君想说的是,中国出口企业不能长期内卷,压低价格,甚至赔着本向外卖,盈利全靠出口退税,那样做等于我们补贴了外国消费者,而且最后在国际上费力不讨好,落下大量埋怨。此次政策将倒逼国内相关产业从“以价取胜”向“以质创新”转型。企业需更加注重技术研发、产品差异化和产业链协同,增强真正的国际竞争力。
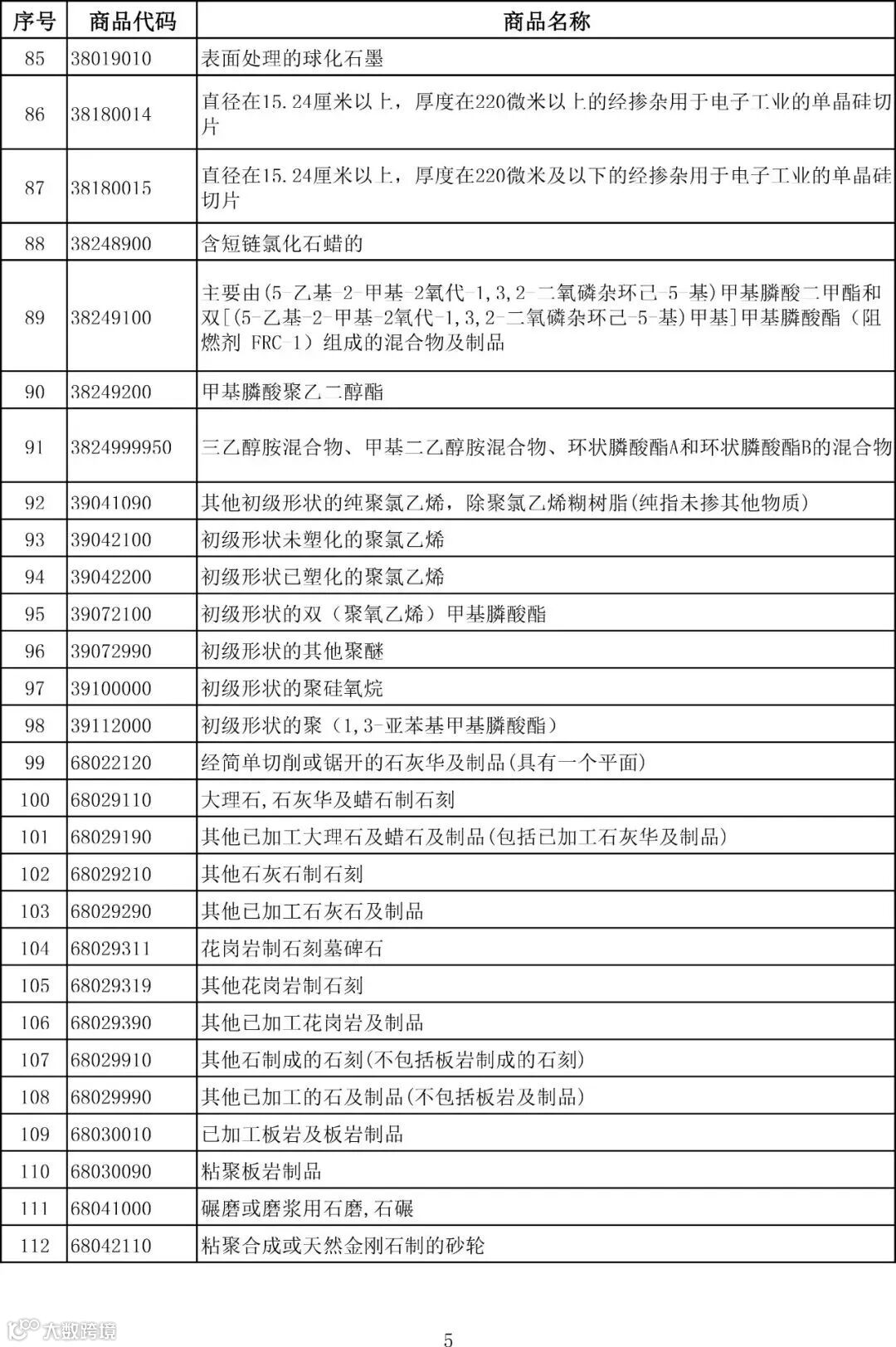
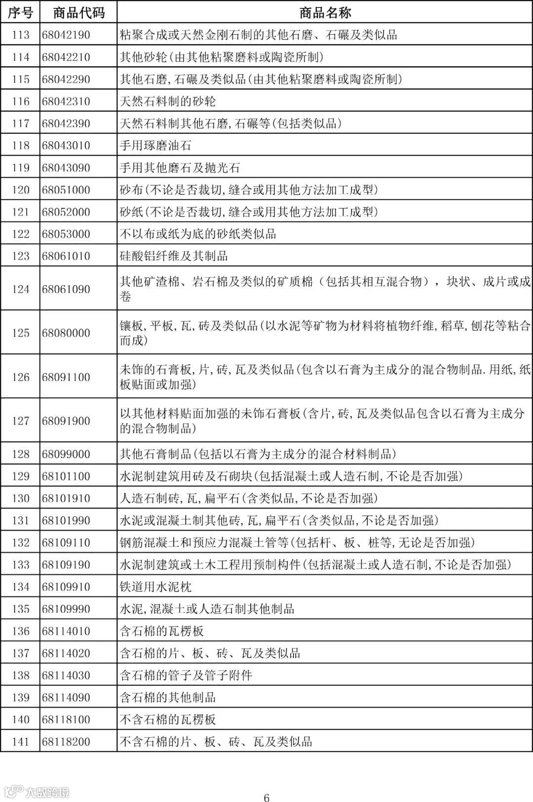
附:光伏、电池等产品清单
上下滑动阅读更多内容
部分资料来源*:广化交易、财政部官网、第一财经、有机硅商城、网络等
*免责声明:本公众号所载内容仅供参考之用,读者不应单纯接受公众号信息而取代自身独立判断,应自主做出决策并自行承担风险。本公众号不对任何因使用本公众号所载内容所引致的损失承担任何风险。
部分资料来源*:广化交易、财政部官网、第一财经、有机硅商城、网络等
*免责声明:本公众号所载内容仅供参考之用,读者不应单纯接受公众号信息而取代自身独立判断,应自主做出决策并自行承担风险。本公众号不对任何因使用本公众号所载内容所引致的损失承担任何风险。

