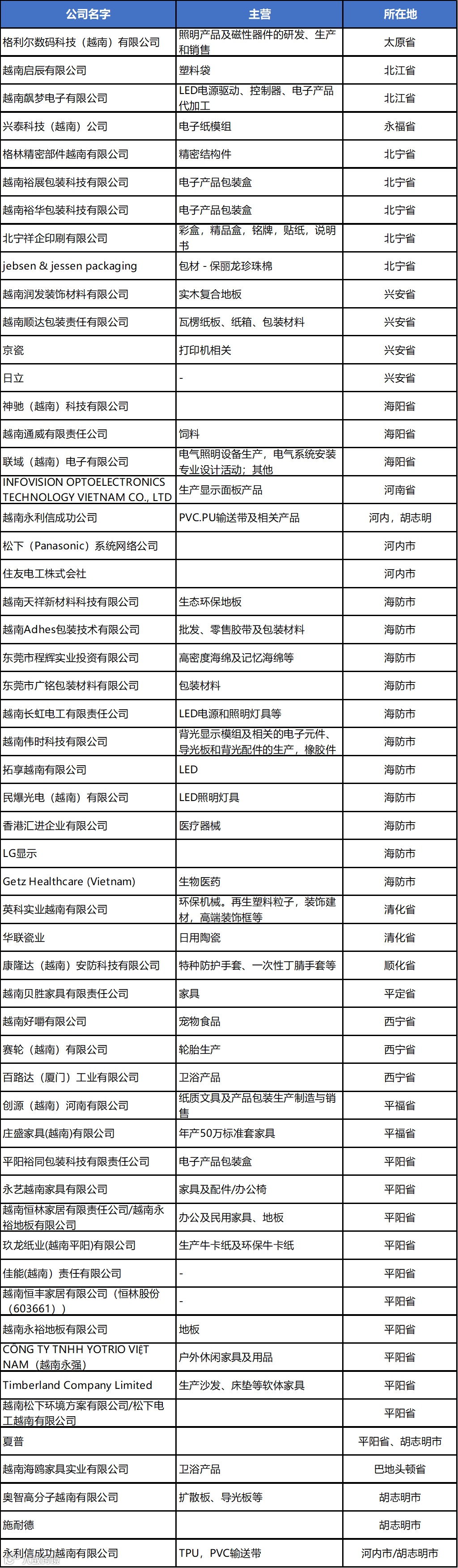
以下根据各行业和地区分类的结构化分析,相关企业在越南的产业分布情况:
一、化工与材料科学
核心地区:北江省、海防市、北宁省
代表企业:
北江省:润阳科技、美庆越南海防市:越南沃特、越南华烁塑料、盛格乐瑞北宁省:隆扬电子、飞荣达
二、消费电子及智能硬件
核心地区:重要集中在越南北部,北江省、北宁省、海防市、太原省
代表企业:
北江省:立讯精密、富士康、瑞声科技、蓝思科技北宁省:歌尔科技、捷
荣精密、达瑞电子 海防市:天珑越南、追觅科技、和硕太原省:三星电子、光弘科技、华勤技术、领益智造
三、新能源与光伏产业
核心地区:北江省、海防市、平阳省、平福省
代表企业:
北江省:晶澳太阳能、德赛电池、天合光能海防市:科士达、福莱特光伏玻璃平阳省:天宝电子
四、电子元器件与半导体
核心地区:北宁省、海防市
代表企业:
北宁省:美微科海防市:欣天工业、顺络电子
五、 工业制造与自动化
核心地区:北宁省、海防市、平阳省
代表企业:
北宁省:康耐视越南、楷徽自动化海防市:力劲机械、鸣志工业平阳省:海天华远、夏厦越南
六、汽车电子及零部件
核心地区:太平省、海防市、永福省、顺化省
代表企业:
太平省:吉利汽车、奇瑞汽车海防市:温纳集团、三多乐、三花智控永福省:丰田汽车、越南本田顺化省:长安汽车
七、家电与家居产品
核心地区:平阳省、同奈省、海防市
代表企业:
平阳省:美的、苏泊尔、TCL同奈省:海尔、越南德昌电器
八、纺织服装与鞋材
核心地区:同奈省、西宁省、海阳省
代表企业:
同奈省:宝元鞋厂、天虹仁泽西宁省:信泰越南、海利得海阳省:钰兴/钰腾鞋业、超盈越南
九、 其他综合制造
-- THE END --

