点击蓝字 关注我们
大理石作为一种高档的装饰材料在酒店的运用是最为广泛的,尤其是高星级酒店。由于酒店是一种高级的营业场所,特别注重酒店整体形象和客人对环境的体验感,因此对石材保养的要求和标准比较高。
酒店使用石材装饰的地方很多,比如:大堂、电梯间、通道、餐厅、酒吧、咖啡厅、公共卫生间、客房卫生间等等,那么我们应该如何根据酒店的要求、特点和运营规律来制定科学的、合理的石材保养计划和方案呢?
首先,要对酒店所用石材的种类、面积、位置进行统计,对石材的特性进行分析,以便制定相应的保养计划和方案,核算石材保养所需的机械、材料和人工成本。
其次,要对石材的现状进行评估,尤其是新酒店。酒店石材施工安装的工程质量关乎到石材在投入使用之后的效果。如果石材出现破裂、脱胶、空鼓等工程问题,甚至出现返碱、水斑、锈黄斑等病变问题,对于酒店运营之后石材的装饰效果就会造成严重的影响,作为酒店的管理和运营方,必须严格把控石材安装、研磨、抛光、防护等工程质量,防止此类问题发生。
破裂
脱胶
空鼓
返碱
水斑
锈黄斑
第三,根据酒店配套设施和功能划分不同的区域:
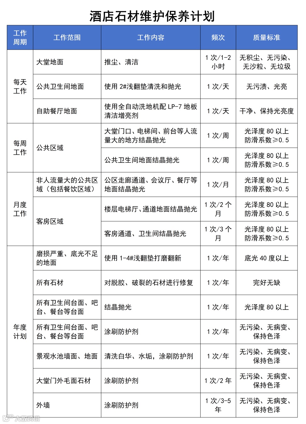
1.大堂区域,包括前台、电梯间、公共卫生间和大堂吧。大堂是酒店人流量最大的地方,而重点维护的地方是大堂门口、前台、电梯间和公共卫生间。大堂地面推尘是必不可少的工作,可根据人流量,间隔1~2小时推一次。大堂门外要安装防尘刮沙地垫(控尘率可达到70%以上),下雨天在门内放置吸水地垫。建议大堂人流量大和清洁频次高的地面石材,每周结晶抛光保养一次,其它非人流量大的地方可20~30天保养一次。
2.餐饮区域,包括自助餐厅、中餐厅、宴会厅等。餐厅重点要防范油、酒水、饮料等污渍,尤其是自助餐厅的地面,每天清洗是难免的,可使用全自动洗地机配LP-7地板清洁增亮剂,以达到快速清洁和增亮的效果,日常保养使用CR-2T石材结晶剂或者CR-6T全能水晶抛光浆进行结晶抛光,建议保养周期为20-30天。
LP-7 地板清洁增亮剂
CR-2T
CR-6T
3.客房区域,包括客房、楼层电梯厅、通道和客房通道、卫生间。该区域的人流量相对较少。建议客区楼层电梯厅和通道每60天做一次结晶保养,客房里面每90天做一次结晶保养。
4.外围区域,包括大门外停车坪、停车场、外墙、景观水池等。外围地面石材通常都会采用毛面石材,很容易被污染,尤其是大门口停车道,油污特别严重,为防止油污渗入,最好酒店在开业之前就做好防护处理,即涂刷防护剂,并且定期2-3年涂刷一次,以确保石材不被污染。
如果外墙采用砂岩、莱姆石等易污染、风化的石材,就要提前做好防护处理,否则石材很容易被酸雨、水垢、霉菌污染和腐蚀,影响石材使用寿命,建议3-5年涂刷防护剂一次。景观水池容易产生白华、水垢等病变,建议清洗干净后,每年涂刷一次防护剂。
第四,每年对磨损严重和腐蚀性污染的地方进行浅度翻新。目前酒店也面临用工难的问题,由于PA岗位的缺失,导致石材保养跟不上,尤其是人流量大、清洗频率较高的地方。通过浅翻可以提高石材的底光,从而提升结晶层的光泽度、清晰度和耐磨性。建议采用浅翻垫这种材料和工艺,以提高工作效率,降低人工成本。
第五,及时修复石材脱胶、破裂,虽然石材属于耐用性装饰材料,但随着天长日久,难免会出现脱胶和破裂等情况,需要及时修复,否则石材的缝隙、裂缝就会藏污纳垢,并导致破损进一步扩大,既影响石材的美观性,也影响石材的耐用性。
总而言之,要做好酒店的石材保养,从施工安装阶段就要严抓工程质量,并要把防护措施前置化。酒店进入运营阶段,要制定详细周密的保养计划,并根据酒店实际情况作出相应的调整,使石材始终保持良好的状态。以下是酒店具体的保养计划供大家参考。
服务热线:020-38671807
官网: www.aguilachina.com
阿古拉(广州)化工科技有限公司
往期回顾

